build-china
工程勘察设计行业公共服务平台,是一个专注于工程勘察设计及工程咨询行业为一体的综合性自媒体服务平台。
2018年12月12日,住房和城乡建设部办公厅发布《房屋建筑和市政基础设施项目工程总承包计价计量规范(征求意见稿)》。
住房城乡建设部办公厅关于征求房屋建筑和市政基础设施项目工程总承包计价计量规范(征求意见稿)意见的函
各省、自治区住房城乡建设厅,直辖市建委,国务院有关部门办公厅(室):
为贯彻落实《国务院办公厅关于促进建筑业持续健康发展的意见》(国办发〔2017〕19号),推进工程总承包,我部组织起草了《房屋建筑和市政基础设施项目工程总承包计价计量规范(征求意见稿)》,现送你们征求意见,请于2018年12月31日前将意见函告我部标准定额司。征求意见稿可登陆住房城乡建设部门户网站征求意见栏目检索下载。
联系人:李慧 010-58933216
邮 箱:kency@mohurd.gov.cn
中华人民共和国住房和城乡建设部办公厅
2018年12月12日
(此件主动公开)
1总则
1.0.1为规范建设项目工程总承包计价行为,促进工程总承包健康发展,根据现行法律法规及国家有关政策规定,制定本规范。
1.0.2本规范适用于采用工程总承包的房屋建筑工程、市政工程、城市轨道交通工程的计价活动。
1.0.3工程总承包项目的计价活动应遵循客观、公正、公平的原则。
1.0.4本规范附录A、附录B、附录C应作为编制工程总承包项目清单的依据。
1.附录A为房屋建筑工程项目清单及计算规则,适用于工业与民用建筑工程。
2.附录B为市政工程项目清单及计算规则,适用于城市市政建设工程。
3.附录C为轨道交通工程项目清单及计算规则,适用于城市轨道交通工程。
1.0.5工程总承包项目的计价活动,除应符合本规范外,尚应符合国家现行有关标准的规定。
2术语
2.0.1工程总承包
工程总承包企业按照与建设单位签订的合同,对工程项目的勘察、设计、采购、施工等实行全过程的承包建设,并对工程的质量、安全、工期和造价等全面负责的工程项目承包方式。
2.0.2勘察费
发包人按照合同约定支付给承包人用于完成建设项目进行工程水文地质勘察所发生的费用。
2.0.3设计费
发包人按照合同约定支付给承包人用于完成建设项目进行工程设计所发生的费用。包括方案设计、初步设计、施工图设计费和竣工图编制费;该费用应根据可行性研究及方案设计后、初步设计后的发包范围确定。
2.0.4建筑安装工程费
发包人按照合同约定支付给承包人用于完成建设项目发生的建筑工程和安装工程所需的费用,不包括应列入设备购置费的设备价值。
2.0.5设备购置费
发包人按照合同约定支付给承包人用于完成建设项目,需要采购设备和为生产准备的没有达到固定资产标准的工具、器具的费用,不包括应列入安装工程费的工程设备(建筑设备)的价值。
2.0.6总承包其他费
发包人按照合同约定支付给承包人应当分摊计入相关项目的各项费用。主要包括:研究试验费、土地租用占道及补偿费、总承包管理费、临时设施费、招标投标费、咨询和审计费、检验检测费、系统集成费、财务费、专利及专有技术使用费、工程保险费、法律服务费等其他专项费。
2.0.7研究试验费
发包人按照合同约定支付给承包人用于为建设项目提供研究或验证设计数据、资料进行必要的研究实验以及按照设计规定在建设过程中必须进行实验、验证所需的费用。
2.0.8土地租用、占道及补偿费
发包人按照合同约定支付给承包人在建设期间因需要而用于租用土地使用权或临时占用道路而发生的费用以及用于土地复垦、植被或道路恢复等的费用。
2.0.9总承包管理费
发包人按照合同约定支付给承包人用于项目建设期间发生的管理性质的费用。包括:工作人员工资及相关费用、办公费、办公场地租用费、差旅交通费、劳动保护费、工具用具使用费、固定资产使用费、招募生产工人费、技术图书资料费(含软件)、业务招待费、施工现场津贴、竣工验收费和其他管理性质的费用。
2.0.10临时设施费
发包人按照合同约定支付给承包人用于未列入建筑安装工程费的临时水、电、路、讯、气等工程和临时仓库、生活设施等建(构)筑物的建造、维修、拆除的摊销或租赁费用,以及铁路码头租赁等费用。
2.0.11招标投标费
发包人按照合同约定支付给承包人用于材料、设备采购以及工程设计、施工分包等招标投标的费用。
2.0.12咨询和审计费
发包人按照合同约定支付给承包人用于社会中介机构的工程技术经济咨询、工程审计等的费用。
2.0.13检验检测费
发包人按照合同约定支付给承包人用于未列入建筑安装工程费的工程检测、设备检验、负荷联合试车费、联合试运转费及其他检验检测的费用。
2.0.14系统集成费
发包人按照合同约定支付给承包人用于系统集成等信息工程的费用(如网络租赁、BIM、系统运行维护等)。
2.0.15财务费
发包人按照合同约定支付给承包人在项目建设期内提供履约担保、预付款担保、工资支付担保以及可能需要的筹集资金等所发生的费用。
2.0.16专利及专有技术使用费
发包人按照合同约定支付给承包人在项目建设期内取得专利、专有技术、商标以及特许经营使用权发生的费用。
2.0.17工程保险费
发包人按照合同约定支付给承包人在项目建设期内对建筑工程、安装工程、机械设备和人身安全进行投保而发生的费用。包括建设工程设计责任险、建筑安装工程一切险、人身意外伤害险等,不包括已列入建筑安装工程费中的施工企业的人员、财产、车辆保险费。
2.0.18法律服务费
发包人按照合同约定支付给承包人在项目建设期内聘请法律顾问以及可能由于仲裁或诉讼聘请律师代理等的费用。
2.0.19暂列金额
发包人为工程总承包项目预备的用于项目建设期内不可预见的费用,包括项目建设期内超过工程总承包发包范围增加的工程费用,一般自然灾害处理、超规超限设备运输以及超出合同约定风险范围外的价格波动等因素变化而增加的,发生时按照合同约定支付给承包人的费用。
2.0.20项目清单
发包人提供的载明工程总承包项目勘察费、设计费、建筑安装工程费、设备购置费、总承包其他费和暂列金额的名称和相应数量等内容的项目明细。
2.0.21价格清单
构成合同文件组成部分的由承包人按发包人提供的项目清单规定的格式和要求填写并标明价格的报价明细。
2.0.22建设规模
又称投资规模,主要是包含工程概况的相关数据,比如:建筑面积、层数、层高、结构类型、使用用途、占地面积等。
2.0.23建设标准
指对基本建设中各类工程的勘察、规划、设计、施工、安装、验收、运营维护等需要协调统一的事项所制定的技术依据和规则。
2.0.24功能要求
又称建筑功能。包括以下几个主要方面:空间构成、功能分区、人流组织与疏散以及空间的量度、形状和建筑的安全要求。
2.0.25发包人要求
指构成合同文件组成部分的名为发包人要求的文件,包括总承包工程项目的目标、范围、设计与其他技术标准的要求,以及合同当事人约定对其所作的修改或补充。
2.0.26承包人文件
指由承包人根据合同应提交的所有图纸、手册、模型、计算书、软件和其他文件。
2.0.27承包人建议书
指构成合同文件组成部分的名为承包人建议书的文件。承包人建议书由承包人随投标函一起提交。
2.0.28基准日期
指招标工程投标截止之日前28天,或非招标工程合同签订前28天的时间。
2.0.29投标价
投标人投标时结合自身能力对发包人提供的资料进行研究深化,根据工程总承包招标文件中提供的项目清单填报的价格,汇总后标明的总价。
2.0.30签约合同价(合同价款)
发承包双方在工程合同中约定的工程造价,包括勘察费、设计费、建筑安装工程费、设备购置费、总承包其他费和暂列金额。
2.0.31工程结算
发承包双方根据合同约定,对合同工程在实施中、终止时、已完工后进行的合同价款计算、调整和确认。包括期中结算、终止结算、竣工结算。
2.0.32竣工结算价(合同价格)
发包人根据合同约定支付给承包人完成全部承包工作的合同总金额,包括在履行合同过程中合同价款的调整及索赔。
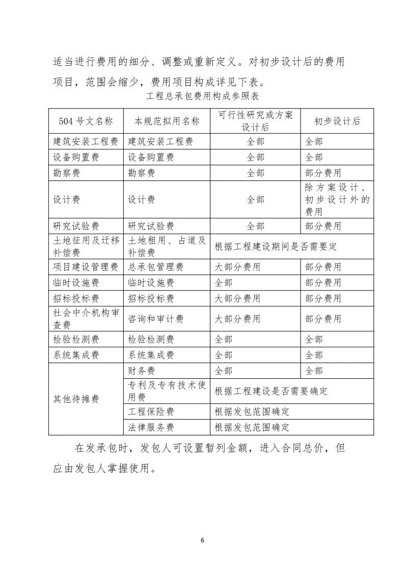
3.1.1建设单位可以在建设项目的可行性研究批准立项或方案设计批准后,或初步设计批准后采用工程总承包的方式发包。
3.1.2工程总承包宜采用设计—采购—施工总承包模式,也可以根据项目特点和实际需要采用设计—施工总承包或其他工程总承包模式。
3.1.3建设项目工程总承包费用项目由勘察费、设计费、建筑安装工程费、设备购置费、总承包其他费组成。
3.1.4工程总承包中所有项目均应包括成本、利润和税金。
3.1.5建设项目工程总承包应采用总价合同,除合同另有约定外,合同价款不予调整。
3.2.1发包人应在基准日期前,将取得的现场地下、水文条件及环境方面的所有资料提供给承包人。发包人在基准日期后得到的所有此类资料,也应及时提供给承包人。
承包人应负责核实和解释所有此类资料。除合同另有约定外,发包人对这些资料的准确性、充分性和完整性不承担责任。
3.2.2承包人应按照国家现行设计规范、标准进行建设项目设计。可研或方案设计后发包的,负责所有初步设计和施工图设计并取得相关部门的批准;
初步设计后发包的,负责所有施工图设计并取得相关部门的批准。
3.2.3承包人应将合同约定的建筑安装工程费作为最高限价,在其限额内进行设计。
可研或方案设计后发包的,初步设计概算及施工图预算不得超过上述限价;初步设计后发包的,施工图预算不得超过初步设计概算,超过的,修正及调整费用发包人不另行支付。
3.2.4承包人提交给发包人的初步设计经发包人及相关部门审核批准后,承包人在进行施工图设计时,不得提高或降低标准。承包人提高标准的,按提高后标准实施,增加的费用发包人不另行支付;承包人降低标准的,按发包人原标准实施,增加的费用由承包人承担。
3.2.5承包人在进行初步设计和施工图设计时,应充分体现发包人的要求,其成果文件应得到发包人认可。
3.2.6承包人提供的施工图设计应标明主要材料、设备的技术参数、规格及品牌(在合同约定的品牌选用)。
3.2.7承包人应负责工程设计的组织、协调、进度控制等所有相关设计工作,并负责对该工程的所有设计工作进行审查,对所有相关设计文件的正确性承担责任。并按合同中承包人文件的有关要求,提供全部的承包人设计文件最终版。
3.3.1除合同另有约定外,承包人提供的材料和设备均由承包人负责采购、运输和保管。承包人应对其采购的材料和设备负责。
3.3.2承包人应按合同约定,将各项材料和设备的供货人及品种、技术要求、规格、数量和供货时间等报送发包人批准。承包人应向发包人提交其负责提供的材料和设备的质量证明文件,并满足合同约定的质量标准。承包人应按照合同约定的品牌、规格选择材料和设备,若需更换,应报发包人核准。如果承包人擅自选用其他品牌及规格,承包人必须进行更换,并承担由此造成的返工等一切损失。
3.3.3发包人视工程具体情况,可以要求承包人在施工过程中更换相关材料或设备,对更换部分的价格变化按合同约定的有关规定执行。如果对承包人造成影响,应对承包人的工期和费用进行相应补偿。
3.3.4对承包人提供的材料和设备,承包人应会同发包人进行检验和交货验收,查验材料合格证明和产品合格证书,并按合同约定和发包人指示,进行材料的抽样检验和设备的检验测试,检验和测试结果应提交发包人,所需费用由承包人承担。
3.4.1承包人复核发包人的要求,发现错误的,应及时书面通知发包人。发包人作相应修改的,按照变更调整;发包人不作修改的,应承担由此导致承包人增加的费用和(或)延误的工期以及合理利润。
承包人未发现发包人要求中存在错误的,承包人自行承担由此增加的费用和(或)延误的工期,合同另有约定的除外。
3.4.2无论承包人发现与否,在任何情况下,发包人要求中的下列错误导致承包人增加的费用和(或)延误的工期,由发包人承担,并向承包人支付合理利润。
1.发包人要求中不可变的数据和资料;
2.对工程或其他任何部分的功能要求;
3.试验和检验标准;
4.除合同另有约定外,承包人无法核实的数据和资料。
3.4.3承包人文件中出现的错误、遗漏、含糊、不一致、不适当或其他缺陷,即使发包人做出了同意或批准,承包人仍应进行整改,并承担相应费用。
3.4.4除合同另有约定外,合同价款包括承包人完成全部义务所发生的费用(包括根据暂列金额所承担的义务,如果有),以及为工程设计、实施和修补任何缺陷所需的全部费用。
3.4.5除合同另有约定外,承包人应视为承担任何风险意外所产生的费用。
4.1.1工程总承包项目清单应由具有编制能力的招标人或受其委托、具有相应资质的工程造价咨询人编制。投标人应在项目清单上自主报价,形成价格清单。
4.1.2清单分为可行性研究或方案设计后清单、初步设计后清单。
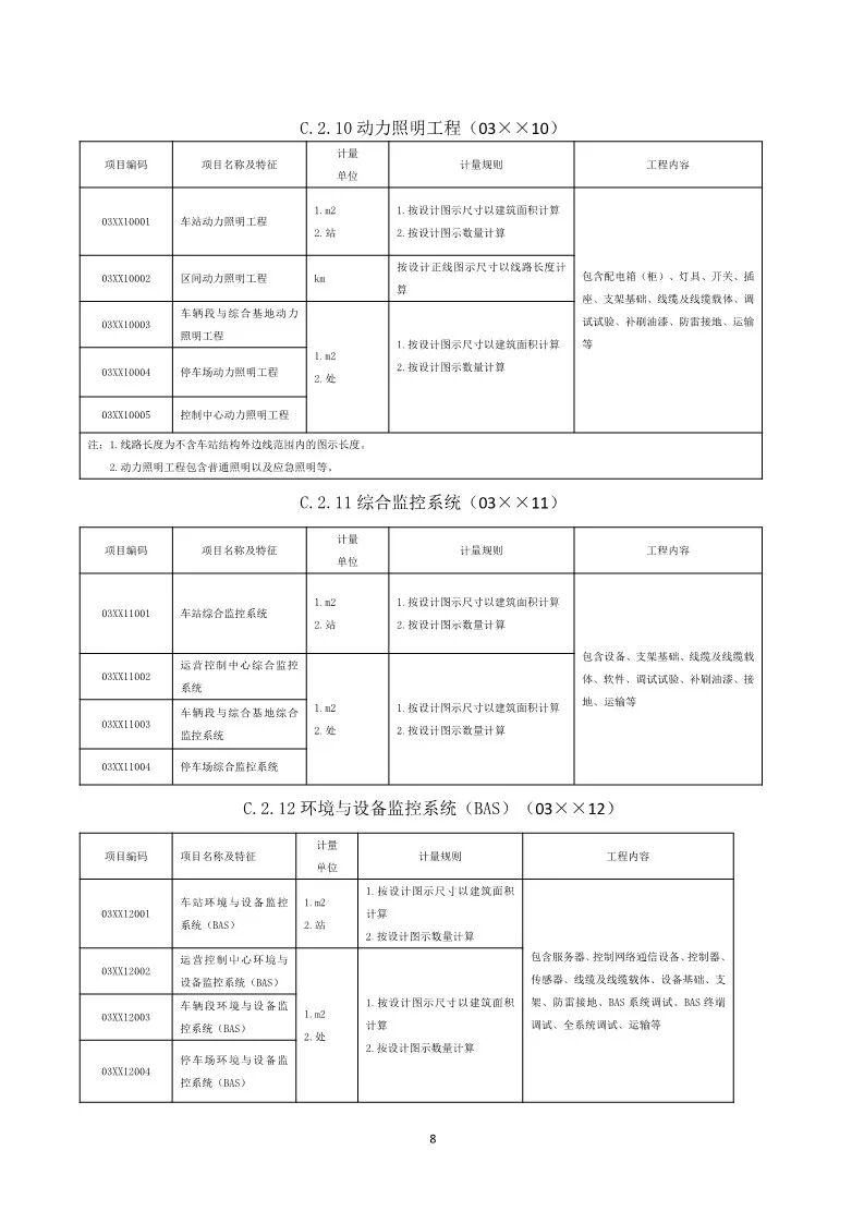
4.1.3编制项目清单应依据:本规范;经批准的建设规模、建设标准、功能要求、发包人要求。其中建筑安装工程项目在可研或方案设计后发包的应按附录A.1或B.1或C.1编制;初步设计后发包的应按附录A.2或B.2或C.2编制。
4.1.4除另有规定和说明者外,价格清单应视为已经包括完成该项目所列(或未列)的全部工程内容。
4.1.5项目清单和价格清单列出的数量,不视为要求承包人实施工程的实际或准确的工程量。
4.1.6价格清单中列出的工程量和价格应仅作为合同约定的变更和支付的参考,不能用于其他目的。
4.2.1勘察设计费清单应结合工程总承包范围确定列项(参见表4.2)。
4.2.2招标人应根据工程总承包的范围按照表4.2规定的内容选列,但编码不得更改。
4.3总承包其他费、暂列金额清单
4.3.1总承包其他费、暂列金额清单应结合工程总承包范围确定列项(参见表4.3)。
4.3.2招标人应根据工程总承包的范围按照表4.3的内容选列,但编码不得更改。可以增列,也可以减少。
4.3.3总承包其他费项目可以详细列项,也可以几项合并列项。
4.4.1设备购置清单应根据拟建工程的实际需求列项(参见表4.4-1、2)。
必备的备品备件清单
4.4.2招标人应根据工程项目编制设备购置清单,编码0004不得更改,具体设备在后两位顺序编码。
4.4.3设备购置项目清单应列出设备名称、品牌、技术参数或规格、型号、计量单位、数量。
4.5建筑安装工程项目清单
4.5.1建筑安装工程项目清单应按照附录规定的项目编码、项目名称、计量单位、计算规则进行编制。
4.5.2建筑安装工程清单项目编码应遵守以下规定:
1.房屋建筑工程01
(1)可行性研究及方案设计后项目清单编码,采用01与2位阿拉伯数字表示,编码应按附录A.1的规定设置。
(2)初步设计后清单项目编码,采用01××与5位阿拉伯数字表示,编码应按附录A.2的规定设置。
2.市政工程02
(1)可行性研究后清单项目编码,采用02与2位阿拉伯数字表示,编码应按附录B.1的规定设置。
(2)初步设计后清单项目编码,采用02××与5位阿拉伯数字表示,编码应按附录B.2的规定设置。
3.轨道交通工程03
(1)可行性研究后清单项目编码,采用03与2位阿拉伯数字表示,编码应按附录C.1的规定设置。
(2)初步设计后清单项目编码,采用03××与5位阿拉伯数字表示,编码应按附录C.2的规定设置。
4.5.3项目清单的计量单位应按附录中规定的计量单位确定,附录中有两个或两个以上计量单位的,应结合拟建工程项目的实际情况,同一工程项目,选择其中一个确定。
4.5.4项目清单中所列工程量应按附录中规定的计算规则计算。
4.5.5工程计量时每一项目汇总的有效位数应遵守下列规定:
1.“t”、“m”、“m2”、“m3”、“kg”、“L/S”、“m3/d”、“T/d”为单位,应保留小数点后两位数字,第三位小数四舍五入。
2.以“个”、“件”、“根”、“组”、“系统”、“点位”、“座”、“套”为单位,应取整数。
4.5.6编制项目清单出现附录中未包括的项目,编制人应做补充。
4.5.7建筑安装工程项目清单表式见表4.5。
4.5.8招标人应按本规范附录的规定,按照不同的发包阶段编制建筑安装工程项目清单,规范中的编码不得更改。同一项目细分时,在同一编码项目下分列(如现浇混凝土,混凝土强度等级不同时,在同一项目下分列C25、C30……即可)。
4.5.9招标人在初步设计后编制项目清单,对于土石方工程、地基处理等无法计算工程量的项目,可以只列项目、不列工程量。但投标人应在投标报价时列出工程量。
5.1.1国有资金投资的建设工程总承包项目招标,招标人应编制最高投标限价。
5.1.2最高投标限价应由具有编制能力的招标人或受其委托具有资质的工程造价咨询人编制和复核。
5.1.3工程造价咨询人接受招标人委托编制最高投标限价,不得再就同一工程接受投标人委托编制投标报价。
5.1.4招标人应在发布招标文件时公布最高投标限价。投标人的投标报价高于最高投标限价的,其投标报价应视为无效。
5.2.1最高投标限价应根据下列依据编制与复核:
1.本规范;
2.国家或省级、行业建设主管部门颁发的相关文件;
3.经批准的建设规模、建设标准、功能要求、发包人要求;
4.拟定的招标文件;
5.可研及方案设计;或初步设计;
6.与建设工程项目相关的标准、规范等技术资料;
7.其他的相关资料。
5.2.2工程总承包项目清单费用应按下列规定计列:
1.勘察费:根据不同阶段的发包内容,参照同类或类似项目的勘察费计列。
2.设计费:根据不同阶段的发包内容,参照同类或类似项目的设计费计列。
3.建筑安装工程费:在可行性研究或方案设计后发包的,按照现行的投资估算方法计列;初步设计后发包的按照现行的设计概算的方法计列;也可以采用其他计价方法编制计列,或参照同类或类似项目的此类费用并考虑价格指数计列。
4.设备购置费:应按照批准的设备选型,根据市场价格计列。批准采用进口设备的,包括相关进口、翻译等费用。
设备购置费=设备价格+设备运杂费+备品备件费
5.总承包其他费:根据建设项目在可行性研究或方案设计或初步设计后发包的不同要求和工作范围计列。
(1)研究试验费:根据不同阶段的发包内容,参照同类或类似项目的研究试验费计列。
(2)土地租用、占道及补偿费:参照工程所在地职能部门的规定计列。
(3)总承包管理费:可按财政部财建[2016]504号附件2规定的项目建设管理费计算,按照不同阶段的发包内容调整计列;也可参照同类或类似工程的此类费用计列。
(4)临时设施费:根据建设项目特点,参照同类或类似工程的临时设施计列,不包括已列入建筑安装工程费用中的施工企业临时设施费。
(5)招标投标费:参照同类或类似工程的此类费用计列。
(6)咨询和审计费:参照同类或类似工程的此类费用计列。
(7)检验检测费:参照同类或类似工程的此类费用计列。
(8)系统集成费:参照同类或类似工程的此类费用计列。
(9)财务费:参照同类或类似工程的此类费用计列。
(10)专利及专有技术使用费:按专利使用许可或专有技术使用合同规定计列,专有技术以省、部级鉴定批准为准。
(11)工程保险费:按照选择的投保品种,依据保险费率计算。
(12)法律服务费:参照同类或类似工程的此类费用计列。
6.暂列金额:根据不同阶段的发包内容,参照现行的投资估算或设计概算计列。
6.1.1投标价应由投标人或受其委托具有相应资质的工程造价咨询人编制。
6.1.2投标人应依据招标文件,根据本企业专业技术能力和经营管理水平自主决定报价。但投标报价不得低于工程成本。
6.1.3投标人应认真阅读招标文件,如发现对招标文件有疑问的或有可能影响报价的地方不清楚的,应按照招标文件的规定,在投标截止之日前提请招标人澄清。
6.2.1投标报价应根据下列依据编制和复核:
1.本规范;
2.国家或省级、行业建设主管部门颁发的相关文件;
3.招标文件、补充通知、招标答疑;
4.经批准的建设规模、建设标准、功能要求、发包人要求以及可研或方案设计;或初步设计;
5.与建设项目相关的标准、规范等技术资料;
6.市场价格信息或本企业积累的同类或类似工程的价格;
7.其他的相关资料。
6.2.2招标人在初步设计图纸后招标的,若投标人发现招标图纸和项目清单有不一致,投标人应依据招标图纸按下列规定进行投标报价。
1.如项目有不一致,有增加的,列在章节后“其他”项目中,有减少的,在项目清单对应位置填写“零”。
2.如内容描述有不一致,依据招标图纸报价,将不一致的地方予以说明。
3.如项目工程量有不一致,投标人应在原项目下填写新的数量。
4.如投标人的做法与项目清单中描述的不一致,投标人应在原做法下填写新做法,并报价,但原内容不能删除,对应价格位置应填写“零”。
6.2.3项目清单中需要填写的规格/品牌等项目,需要投标人根据自行的报价依据进行填写,如该规格/品牌与品牌建议表中不符的,应予以明示。
6.2.4项目清单中以“项”报价的金额为总价包干金额。
16.2.5项目清单中列明的所有需要填写单价和合价项目,投标人均应填写且只允许有一个报价。未填写的项目,视为此项目的费用己包含在其他项目单价和合价中。
6.2.6投标总价应当与勘察费、设计费、建筑安装工程费、设备购置费、总承包其他费、暂列金额的合计金额一致。
7.1.1总承包项目评标时,应对投标报价进行认真评审,发现有疑问的,应要求投标人予以书面澄清。
7.1.2总承包项目评标时,应对投标人更改项目清单数量、增加或减少了的项目的合理性、技术经济性进行认真评审,作出是否采纳的判断,如否决的应说明理由。
7.1.3在评标过程中经清标发现投标报价有算术错误的,应按以下原则对投标报价进行修正,修正的价格经投标人书面确认后具有约束力。投标人不接受修正价格的,评标委员会应当否决其投标:
1.投标文件中的大写金额与小写金额不一致的,以大写金额为准;
2.总价金额与依据单价计算出的结果不一致的,以单价金额为准修正总价,但单价金额小数点有明显错误的除外。
7.2合同价款的约定
7.2.1依法必须招标的项目,发承包双方应在中标通知书发出之日起30日内,依据招标文件和投标文件的实质性条款签署书面协议。招标文件与投标文件不一致时,以投标文件为准。
7.2.2依法可以不招标的项目,发承包双方可通过谈判等方式自主确定合同条款。
7.2.3发承包双方应在合同中约定如下条款:
1.勘察费、设计费、设备购置费、总承包其他费的总额、分解支付比例及时间;
2.建筑安装工程费计量的周期及工程进度款的支付比例或金额及支付时间;
3.设计文件提交发包人审查的时间及时限;
4.合同价款的调整因素、方法、程序、支付及时间;
5.竣工结算价款编制与核对、支付及时间;
6.提前竣工的奖励及误期赔偿的额度;
7.质量保证金的比例或数额、预留方式及缺陷责任期;
8.违约责任以及争议解决方法;
9.与合同履行有关的其他事项。
7.2.4承包人应在合同生效后15天内,编制工程总进度计划和工程项目管理及实施方案报送发包人审批。工程总进度计划和工程项目管理及实施方案应按工程准备、勘察、设计、采购、施工、初步验收、竣工验收、缺陷修复和保修等分阶段编制详细细目,作为控制合同工程进度以及工程款支付分解的依据。
7.2.5除合同另有约定外,承包人应根据项目清单的价格构成、费用性质、计划发生时间和相应工作量等因素,按照以下分类和分解原则,结合约定的合同进度计划,形成支付分解报告(见表7.2)。
合同价款支付分解表
1.勘察费。按照勘察成果文件的时间,进行支付分解。
2.设计费。按照提供设计阶段性成果文件的时间、对应的工作量进行支付分解。
3.总承包其他费。按照项目清单中的费用,结合约定的合同进度计划拟完成的工程量或者比例进行分解。
4.设备购置费。按订立采购合同、进场验收、安装就位等阶段约定的比例进行支付分解。
5.建筑安装工程费。宜按照合同约定的工程进度计划对应的工程形象进度节点和对应比例进行分解。
7.2.6承包人应当在收到经发包人批准的合同进度计划后7天内,将支付分解报告以及形成支付分解报告的支持性资料报发包人审批,发包人应在收到承包人报送的支付分解报告后7天内予以批准或提出修改意见,经发包人批准的支付分解报告为有合同约束力的支付分解表。合同进度计划修订的,应相应修改支付分解表,并报发包人批准。
8合同价款调整与索赔
8.1合同价款调整
8.1.1基准日期后,因国家的法律、法规、规章、政策和标准、规范发生变化引起工程造价变化的,应调整合同价款。
8.1.2因发包人变更建设规模、建设标准、功能要求和发包人要求的,应按照下列规定调整合同价款:
1.价格清单中有适用于变更工程项目的,应采用该项目的单价;
2.价格清单中没有适用但有类似于变更工程项目的,可在合理范围内参照类似项目的单价;
3.价格清单中没有适用也没有类似于变更工程项目的,应由承包人根据变更工程资料、计量规则,通过市场调查等取得有合法依据的市场价格提出变更工程项目的单价,并报发包人确认后调整。
8.1.3采用计日工计价的任何一项变更工作,在实施过程中,承包人应按合同约定提交下列报表和有关凭证送发包人复核:
1.工作名称、内容和数量;
2.投入该工作所有人员的姓名、工种、级别和耗用工时;
3.投入该工作的材料名称、类别和数量;
4.投入该工作的施工设备型号、台数和耗用台时;
5.发包人要求提交的其他资料和凭证。任一计日工项目持续进行时,承包人应在该项工作实施结束后的24小时内向发包人提交有计日工记录汇总的签证报告一式三份。发包人在收到承包人提交签证报告后的2天内予以确认并将其中一份返还给承包人,作为计日工计价和支付的依据。调整合同价款,列入进度款支付。发包人逾期未确认也未提出修改意见的,应视为承包人提交的签证报告已被发包人认可。
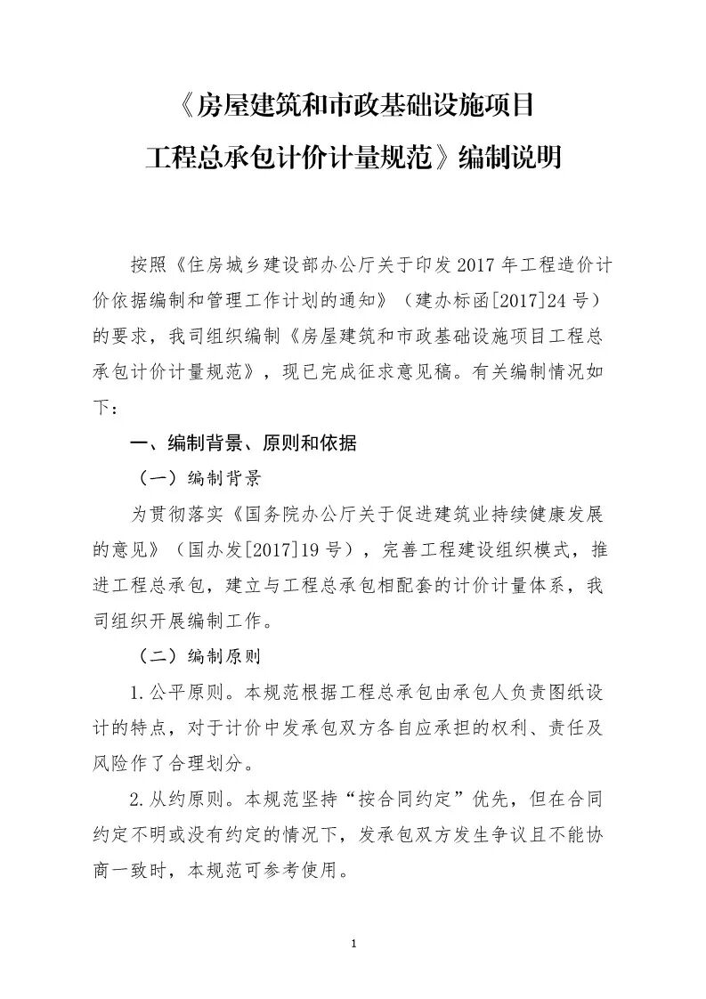
8.1.4因人工、主要材料价格波动超出合同约定的范围,影响合同价格时,根据合同中约定的价格指数和权重表(见表8.1),按下式计算差额并调整合同价款:
式中:△P—需调整的价格差额;
P0—约定的付款证书中承包人应得到的已完成工程量的金额。此项金额应不包括价格调整、不计质量保证金的扣留和支付、预付款的支付和扣回。约定的变更及其他金额已按现行价格计价的,也不计在内;
A—定值权重(即不调部分的权重);B1、B2、B3、…Bn—各可调因子的变值权重(即可调部分的权重),为各可调因子在投标函投标总报价中所占的比例;Ft1、Ft2、Ft3、…Ftn—各可调因子的现行价格指数,指约定的付款证书相关周期最后一天的前42天的各可调因子的价格指数;F01、F02、F03、…F0n—各可调因子的基本价格指数,指基准日期的各可调因子的价格指数。
(1)暂时确定调整差额。在计算调整差额时得不到现行价格指数的,可暂用上一次价格指数计算,并在以后的付款中再按实际价格指数进行调整。
(2)权重的调整。约定的变更导致原定合同中的权重不合理时,由承包人和发包人协商后进行调整。
(3)承(发)包人工期延误后的价格调整。由于承(发)包人原因未在约定的工期内竣工的,对原约定竣工日期后继续实施的工程,应采用原约定竣工日期与实际竣工日期的两个价格指数中较低(高)的一个作为现行价格指数。
8.1.5发承包双方应在合同中约定了提前竣工每日历天补偿额度的,此项费用应作为增加合同价款列入竣工结算文件中,与结算款一并支付。
8.1.6合同工程发生误期,承包人应赔偿发包人由此造成的损失,并按照合同约定的额度向发包人支付误期赔偿费。误期赔偿费应列入竣工结算文件中,在结算款中扣除。即使承包人支付误期赔偿费,也不能免除承包人按照合同约定应承担的任何责任和应履行的任何义务。
8.2.1当合同一方向另一方提出索赔时,应有正当的索赔理由和有效证据,并应符合合同的相关约定。
8.2.2合同约定范围内的工作需国家有关部门审批的,发包人和(或)承包人应按照合同约定的职责分工完成行政审批报送。因国家有关部门审批迟延造成费用增加和(或)工期延误的,由发包人承担。
8.2.3根据合同约定,承包人认为非承包人原因发生的事件造成了承包人的损失,应按下列程序向发包人提出索赔:
1.承包人应在知道或应当知道索赔事件发生后28天内,向发包人提交索赔意向通知书,说明发生索赔事件的事由。承包人逾期未发出索赔意向通知书的,丧失索赔的权利。
2.承包人应在发出索赔意向通知书后28天内,向发包人正式提交索赔通知书。索赔通知书应详细说明索赔理由和要求,并应附必要的记录和证明材料。
3.索赔事件具有连续影响的,承包人应继续提交延续索赔通知,说明连续影响的实际情况和记录。
4.在索赔事件影响结束后的28天内,承包人应向发包人提交最终索赔通知书,说明最终索赔要求,并应附必要的记录和证明材料。
8.2.4承包人索赔应按下列程序处理:
1.发包人收到承包人的索赔通知书后,应及时査验承包人的记录和证明材料。
2.发包人应在收到索赔通知书或有关索赔的进一步证明材料后的28天内,将索赔处理结果答复承包人,如果发包人逾期未作出答复,视为承包人索赔要求已被发包人认可。
3.承包人接受索赔处理结果的,索赔款项应作为增加合同价款,在当期进度款中进行支付;承包人不接受索赔处理结果的,应按合同约定的争议解决方式办理。
8.2.5承包人要求赔偿时,可以选择下列一项或几项方式获得赔偿:
1.延长工期;
2.要求发包人支付实际发生的额外费用;
3.要求发包人支付合理的预期利润;
4.要求发包人按合同的约定支付违约金。
8.2.6当承包人的费用索赔与工期索赔要求相关联时,发包人在作出费用索赔的批准决定时,应结合工程延期,综合作出费用赔偿和工程延期的决定。
8.2.7发承包双方在按合同约定办理了竣工结算后,应被认为承包人已无权再提出竣工结算前所发生的任何索赔。承包人在提交的最终结清申请中,只限于提出竣工结算后的索赔,提出索赔的期限应自发承包双方最终结清时终止。
8.2.8根据合同约定,发包人认为由于承包人的原因造成发包人的损失,宜按承包人索赔的程序进行索赔。
发包人要求赔偿时,可以选择下列一项或几项方式获得赔偿:
1.延长质量缺陷修复期限;
2.要求承包人支付实际发生的额外费用;
3.要求承包人按合同的约定支付违约金。
8.2.9承包人应付给发包人的索赔金额可从拟支付给承包人的合同价款中扣除,或由承包人以其他方式支付给发包人。
8.3暂列金额
8.3.1已签约合同价中的暂列金额应由发包人掌握使用。
8.3.2发包人按照本章规定支付后,暂列金额如有余额应归发包人所有。
9工程结算与支付
9.1.1发包人支付承包人预付款的比例不得低于签约合同价(扣除暂列金额)的10%,不宜高于签约合同价(扣除暂列金额)的30%。
9.1.2承包人应按合同约定向发包人提交预付款支付申请。
发包人应在收到支付申请的7天内进行核实,向承包人发出预付款支付证书,并在签发支付证书后的7天内向承包人支付预付款。
9.1.3预付款应从每一个支付期应支付给承包人的工程进度款中扣回,直到扣回的金额达到发包人支付的预付款金额为止。
9.2.1发承包双方应按照合同约定的时间、程序和方法,办理期中价款结算,支付进度款。
9.2.2勘察费应根据勘察工作进度,按约定的支付分解进行支付,勘察工作结束经发包人确认后,发包人应全额支付勘察费。
9.2.3设计费应根据分阶段出图的进度,按约定的支付分解进行支付,设计文件全部完成经发包人审查确认后,发包人应全额支付设计费。
9.2.4建筑安装工程进度款支付周期应与合同约定的形象进度节点计量周期一致。
承包人应在每个计量周期计量后的7天内向发包人提交已完工程进度款支付申请,份数应满足合同要求。支付申请应详细说明此周期认为应得的款额,包括承包人已达到形象进度节点所需要支付的价款。
承包人按照合同约定调整的价款和得到发包人确认的索赔金额应列入本周期应增加的金额中。
9.2.5设备采购前,承包人应将采购的设备名称、品牌、技术参数或规格、型号等报送发包人,经发包人认可后采购,发包人验收合格后应全额支付设备购置费。
9.2.6总承包其他费应按合同约定的支付分解的金额、时间支付。
9.2.7发包人应在收到承包人进度款支付申请后的14天内,根据形象进度和合同约定对申请内容予以核实,确认后向承包人支付进度款。
9.2.8发包人未按照约定支付进度款的,承包人可催告发包人支付,并有权获得延迟支付的利息;发包人在付款期满后的7天内仍未支付的,承包人可在付款期满后的第8天起暂停施工。发包人应承担由此增加的费用和(或)延误的工期,向承包人支付合理利润,并承担违约责任。
9.3.1竣工结算价为扣除暂列费用后的签约合同价加(减)合同价款调整和索赔。
9.3.2合同工程完工后,承包人应在提交竣工验收申请时向发包人提交竣工结算文件。
9.3.3发包人应在收到承包人提交的竣工结算文件后的28天内审核完毕。发包人经核实,认为承包人还应进一步补充资料和修改结算文件,应在上述时限内向承包人提出核实意见,承包人在收到核实意见后的14天内按照发包人提出的合理要求补充资料,修改竣工结算文件,并再次提交给发包人复核后批准。
9.3.4发包人应在收到承包人再次提交的竣工结算文件后的28天内予以复核,并将复核结果通知承包人。
9.3.5发包人在收到承包人竣工结算文件后的28天内,不审核竣工结算或未提出审核意见的,视为承包人提交的竣工结算文件已被发包人认可,竣工结算办理完毕。承包人在收到发包人提出的核实意见后的28天内,不确认也未提出异议的,视为发包人提出的核实意见已被承包人认可,竣工结算办理完毕。
9.3.6发包人委托造价咨询人审核竣工结算的,工程造价咨询人应在28天内审核完毕,审核结论与承包人竣工结算文件不一致的,应提交给承包人复核,承包人应在14天内将同意审核结论或不同意见的说明提交工程造价咨询人,工程造价咨询人收到承包人提出的异议后,应再次复核,承包人逾期未提出书面异议,视为工程造价咨询人审核的竣工结算文件已经承包人认可。
9.3.7承包人应根据办理的竣工结算文件,向发包人提交竣工结算款支付申请。该申请应包括下列内容:
1.竣工结算总额;
2.已支付的合同价款;
3.应扣留的质量保证金;
4.应支付的竣工付款金额。
9.3.8发包人应在收到承包人提交竣工结算款支付申请后7天内予以核实,向承包人支付结算款。
9.3.9发包人未按照约定支付竣工结算款的,承包人可催告发包人支付,并有权获得延迟支付的利息。竣工结算核实后56天内仍未支付的,除法律另有规定外,承包人可与发包人协商将该工程折价,也可直接向人民法院申请将该工程依法拍卖。承包人就该工程折价或拍卖的价款优先受偿。
9.4.1承包人未按照合同约定履行属于自身责任的工程缺陷的修复义务的,发包人有权从质量保证金中扣除用于缺陷修复的各项支出。
9.4.2在合同约定的缺陷责任期终止后的14天内,发包人应将剩余的质量保证金返还给承包人。剩余质量保证金的返还,并不能免除承包人按照法律法规规定和(或)合同约定应承担的质量保修责任和应履行的质量保修义务。
9.5.1承包人应按照合同约定的期限向发包人提交最终结清支付申请。发包人对最终结清支付申请有异议的,有权要求承包人进行修正和提供补充资料。承包人修正后,应再次向发包人提交修正后的最终结清支付申请。
9.5.2发包人应在收到最终结清支付申请后的14天内予以核实,向承包人支付最终结清款。
9.5.3若发包人未在约定的时间内核实,又未提出具体意见的,视为承包人提交的最终结清支付申请已被发包人认可。
9.5.4发包人未按期最终结清支付的,承包人可催告发包人支付,并有权获得延迟支付的利息。
9.5.5承包人对发包人支付的最终结清款有异议的,按照合同约定的争议解决方式处理。
投稿咨询合作
邮箱:gckcsjhyggfwpt@163.com
微信扫一扫
关注该公众号