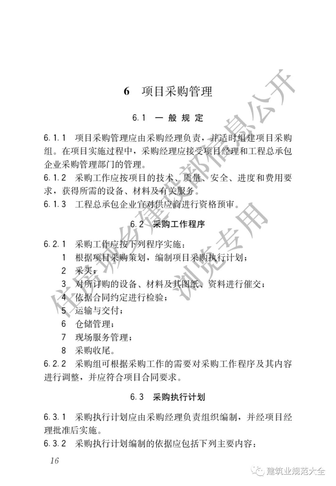
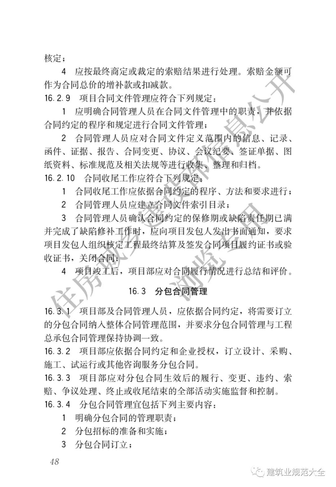
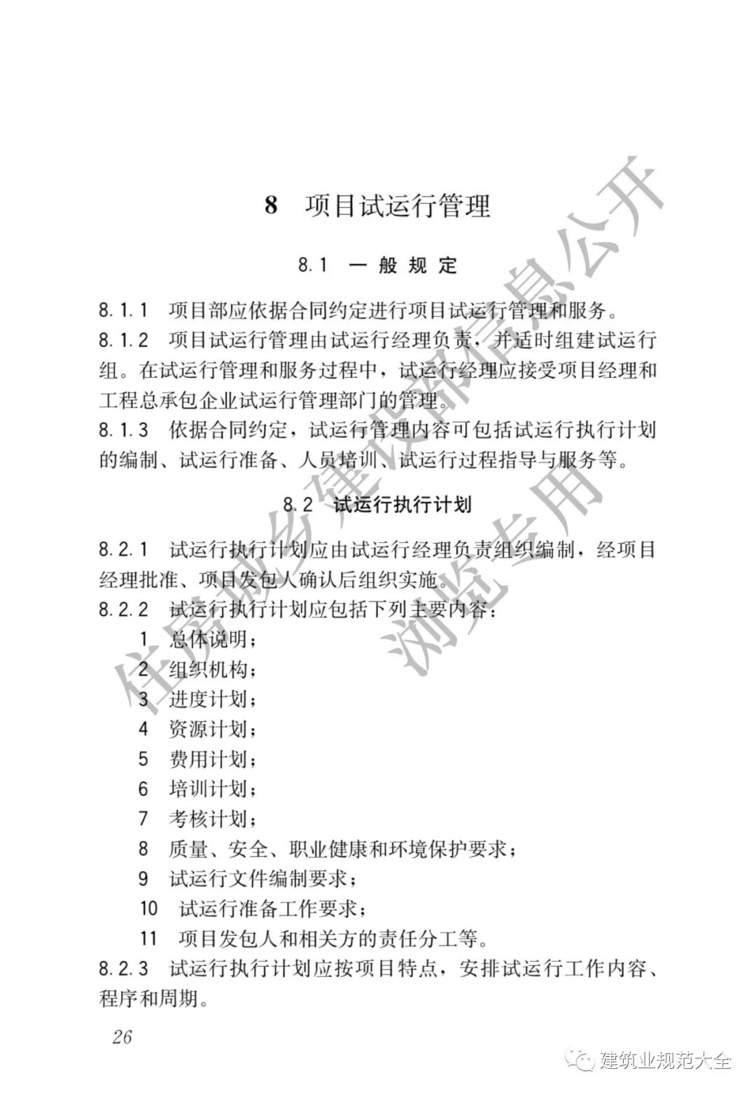
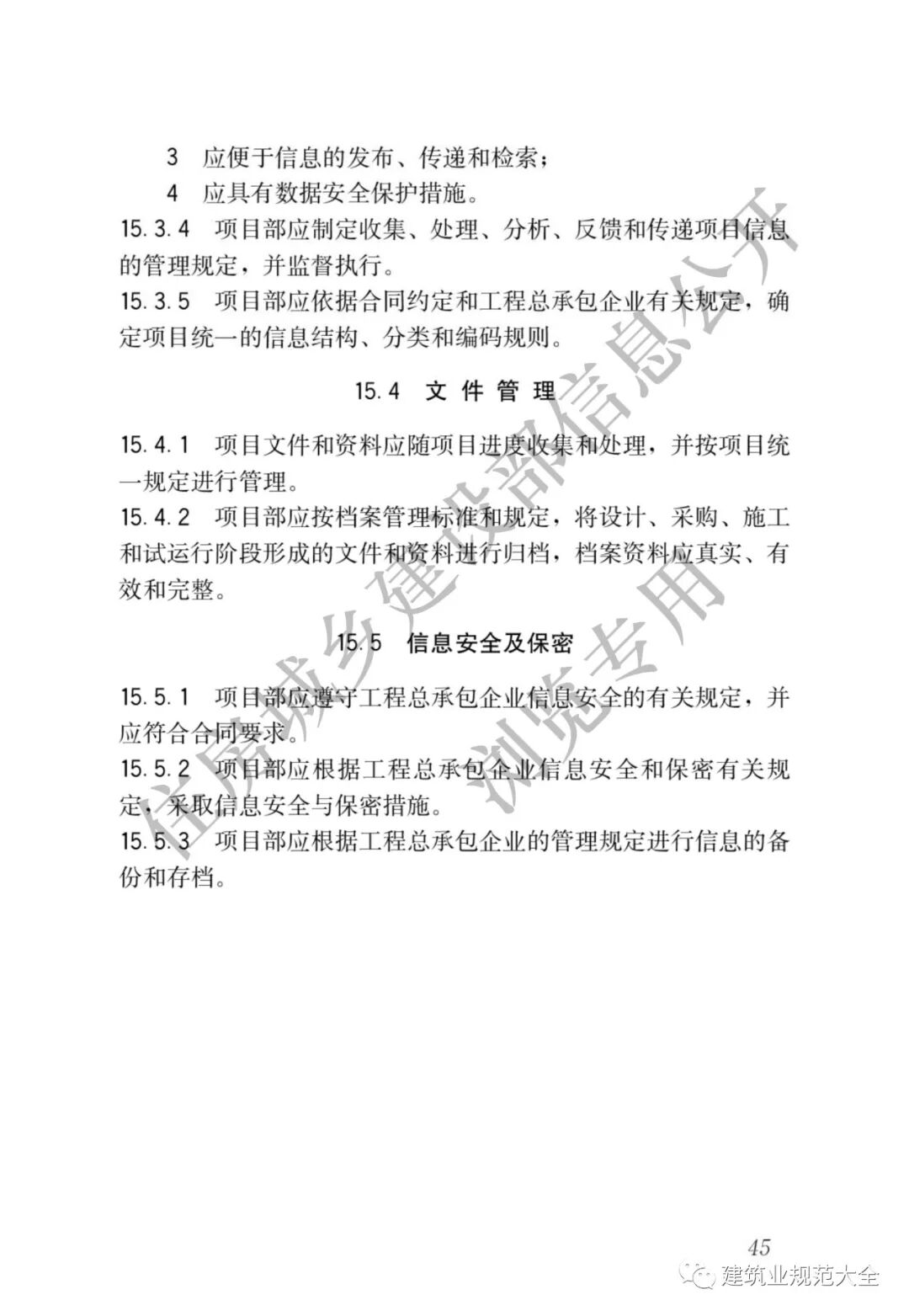
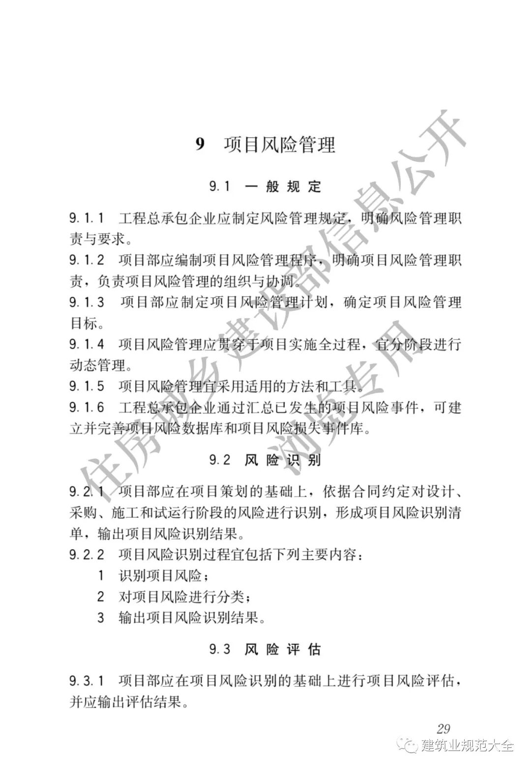
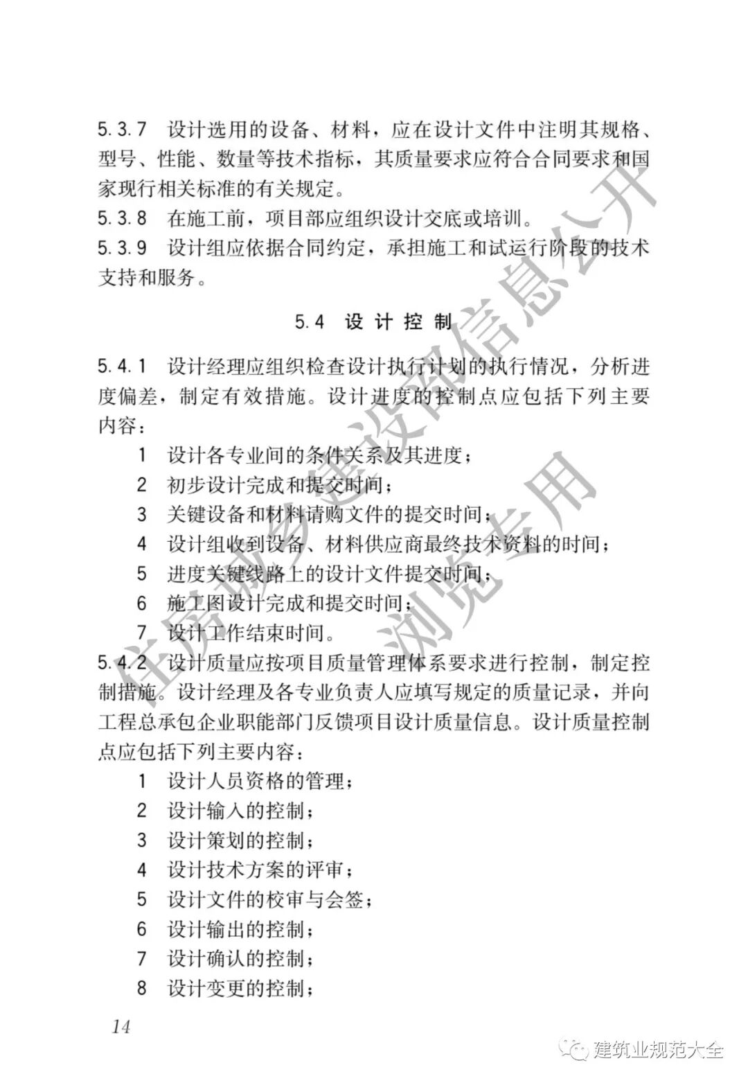
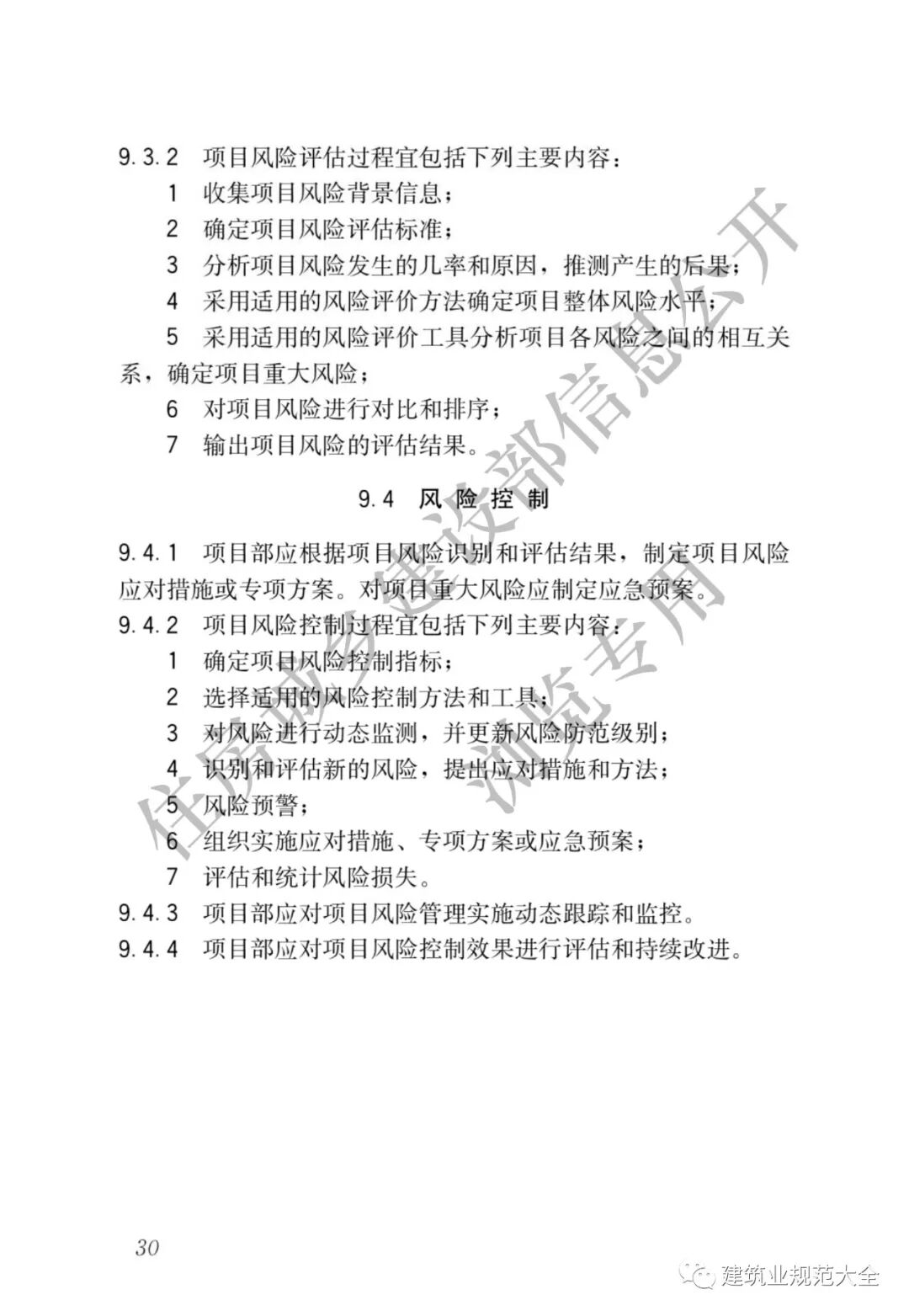
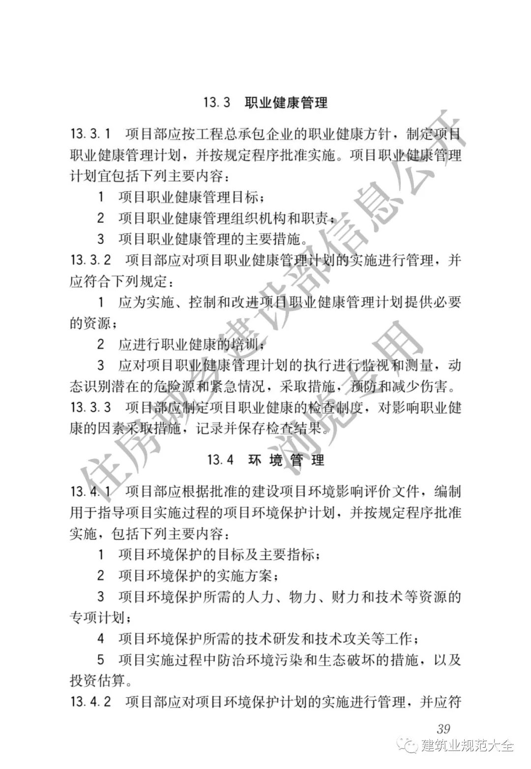
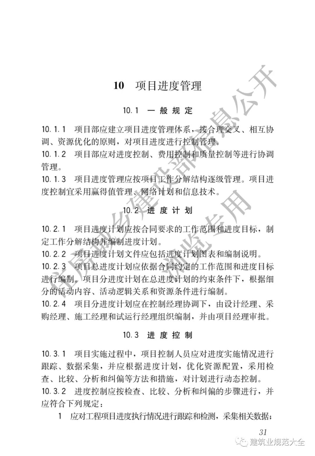
《建设项目工程总承包管理规范》GB/T50358-2017

工程勘察设计行业公共服务平台