微信号 build-china
功能介绍 工程勘察设计行业公共服务平台,是一个专注于工程勘察设计及工程咨询行业为一体的综合性自媒体服务平台。
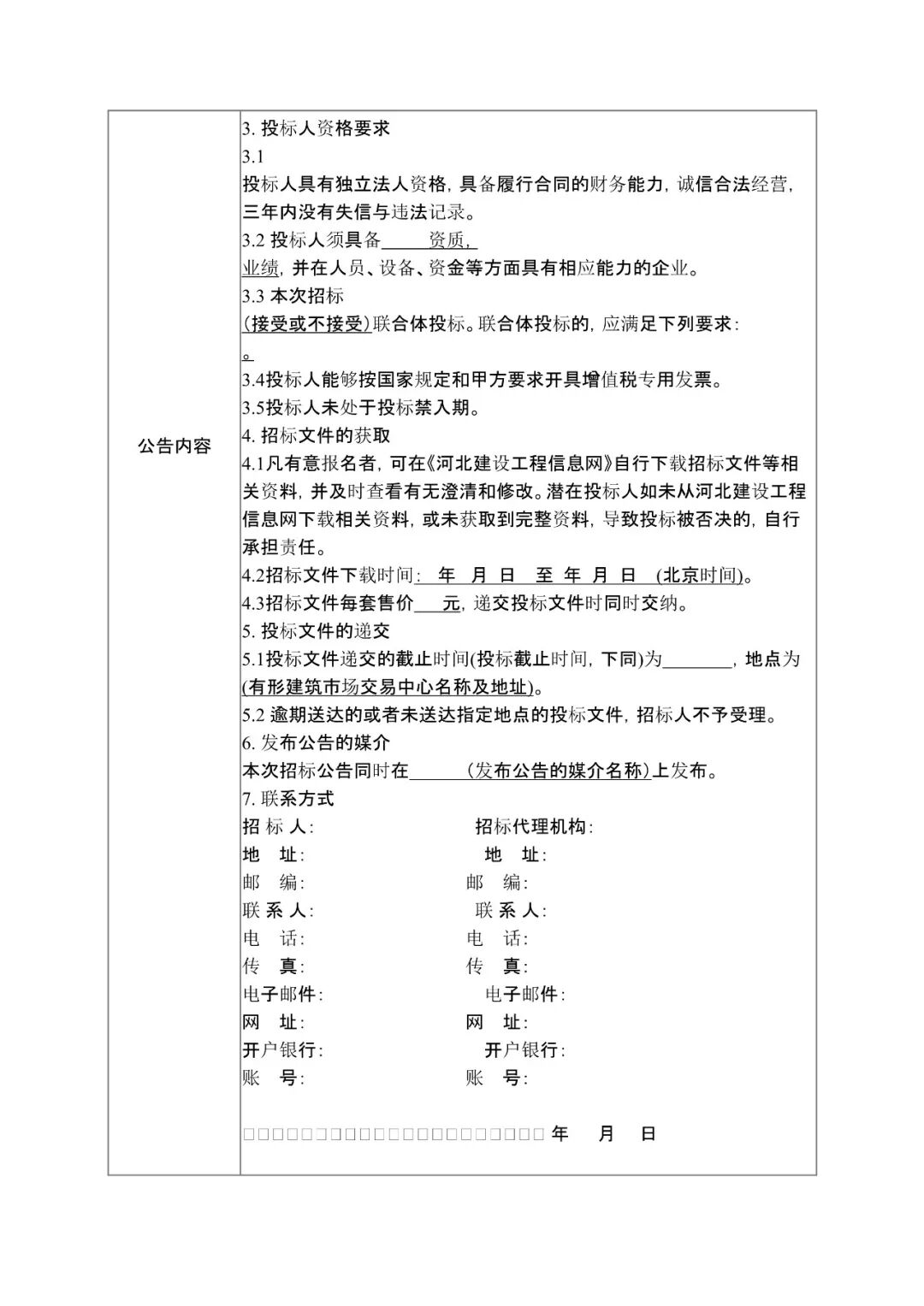
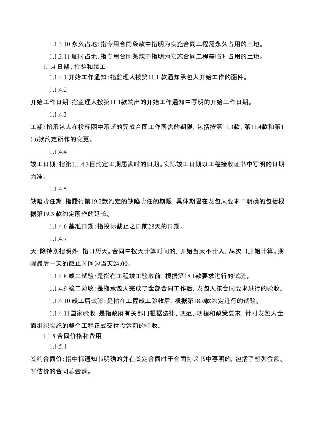
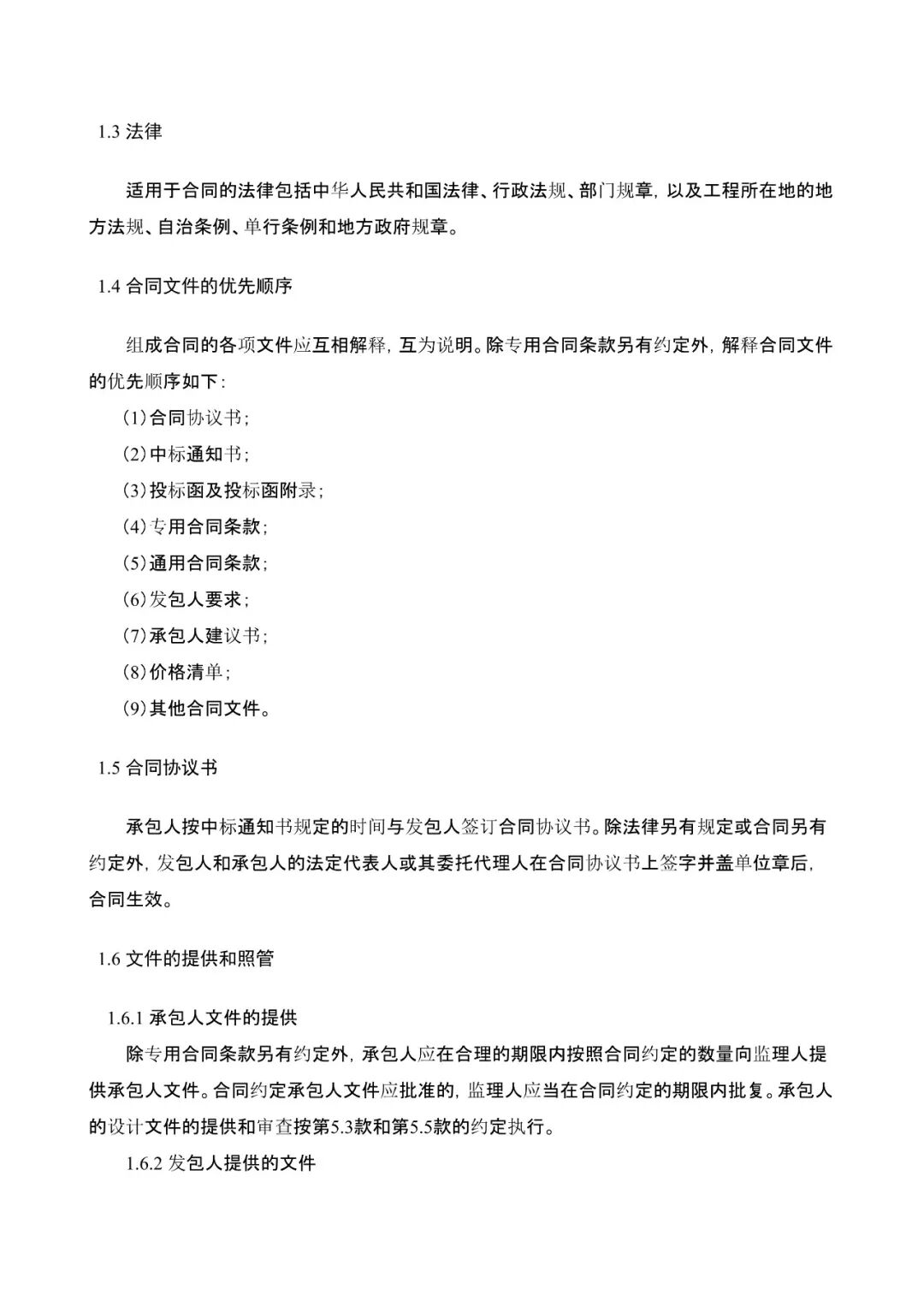
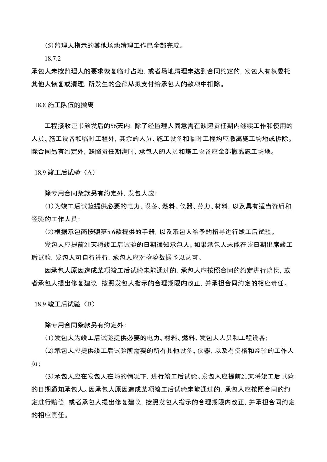
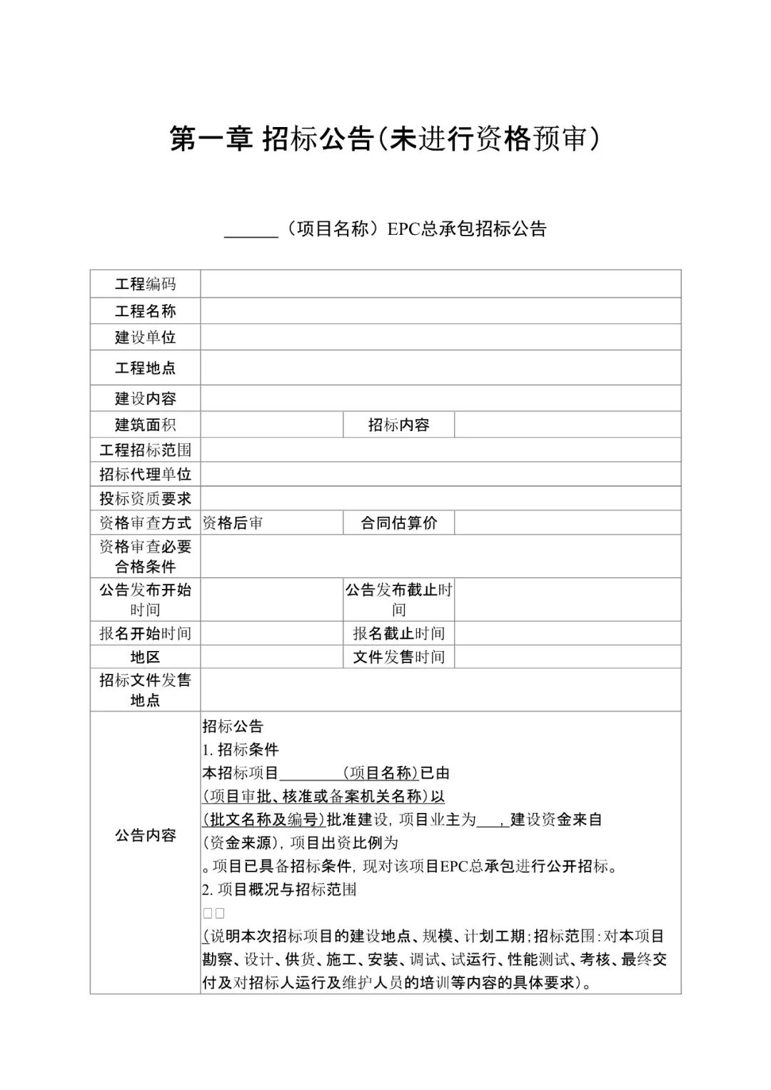
2018年10月31日,河北省住建厅发布的《房屋建筑和市政基础设施工程总承包招标文件示范文本》
投稿咨询合作
邮箱:gckcsjhyggfwpt@163.com
微信扫一扫关注该公众号