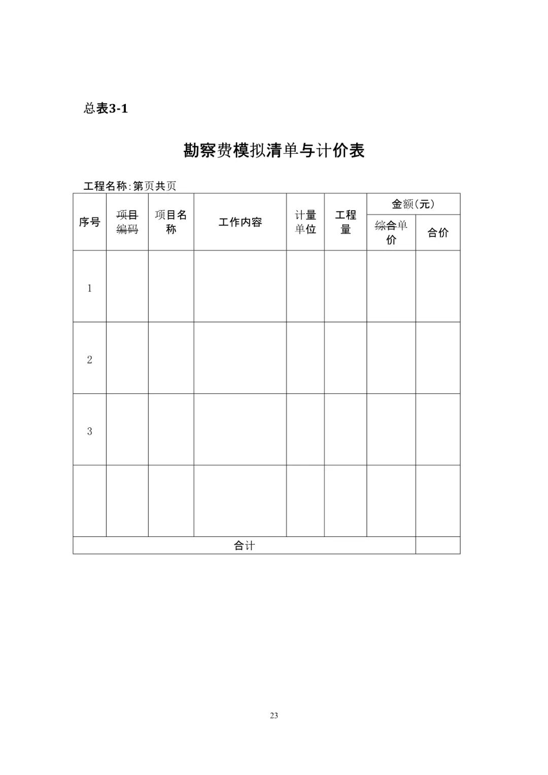
《福建省房屋建筑和市政基础设施工程总承包模拟清单计价与计量规则(2020年版)》

工程勘察设计行业公共服务平台