今日汇率
1
澳门娱乐场将设外国客专区
相关BC收入获减5%特别税款鼓励开拓客源
澳门行政会昨(9日)完成讨论《减免承批公司BC毛收入拨款的施行细则》行政法规草案。为配合新一轮BC经营批给合同的执行,有关法规自明年1月1日起生效。
娱乐场将设外国客BC专区,而外国客人所产生的BC毛收入,则可减免5%特别拨款,以作为开拓海外客源鼓励措施。
有传媒关注减免拨款的标准及方式,澳门博监局局长何浩瀚回应表示,将透过外国客在外国客BC专区,使用的专属筹码BC而产生的毛收入作计算,减免相应拨款。 至于如何区分外国客,何浩瀚指:非内地、非香港地区、非台湾地区,有外国护照归为外国客,娱乐场又将设专门筹码、及专门BC区域给外国客使用。
澳门行政会发言人、行政法务司司长张永春介绍,根据经第7/2022号法律修改的第16/2001号法律《娱乐场幸运BC经营法律制度》第二十二条第三款的规定,基于公共利益,尤其是拓展外国客源市场的原因,经听取BC委员会的意见后,行政长官可减免承批公司缴纳拨款。为此,澳门政府制订本行政法规草案,订定减免拨款的考虑因素、减免的程序、返还及退回拨款的操作及职权等。当中,基于承批公司拓展外国客源市场的成效而减免拨款的具体标准,经听取BC委员会的意见后,将以公布于《澳门特别行政区公报》的行政长官批示订定。
张永春又补充,承批公司将来将区分出外国客,而外国客人所产生的BC毛收入则可减免5%特别拨款,仅收取35%BC税,以作为拓展海外客源鼓励措施。 他续称,承批公司没有强制外国客一定要到外国客BC专区,但相信博企会设吸引他们所招徕的外国客到专区进行BC; 而其他非外国客所产生的BC毛收入,则维持35%BC税+5%特别拨款。
张永春又表示,澳门过去基于外国客少,创造的BC毛收入低,过度依赖于本地及内地客的BC毛收入,因此政府在新一轮BC牌照竞投时,透过各种方法及措施改善现状,提升及拓展海外客源。
2
美高梅中国未来三年向母企
支付13亿牌照费,续准使用MGM商标
获得未来10年澳门BC牌照的美高梅中国(2282)公布,将于明年1月1日起的3年内,向母企美高梅国际支付高达1.73亿美元(约13.47亿港元)的牌照费,包括获使用「MGM」、「MGM Grand」、「MGM Grand Macau」和MGM狮子等相关商标、注册和域名等。而集团亦会于2023至2025年间,每年向美高梅中国联席主席何超琼持有的信德集团(242)支付上限1.8亿港元,用于美高梅的洗衣及物业洗洁等服务。
上述费用按美高梅月度总合总收入的1.75%以年度付款,2023年上限为5,560万美元、2024年为5,760万美元、2025年为6,000万美元。而明年的支出总额中,亦会向MGM Branding支付1,500万美元的费用,2024年和2025年亦会以相同金额作出支付。MGM Branding由美高梅国际间接全资附属公司MRIH,以及美高梅中国联席主席何超琼平分全资拥有。
此外,由2023至2025年间,每年还会向何超琼拥有的信德集团支付上限1.8亿港元,用于美高梅的某些服务,包括洗衣和物业清洁工作等。 信德会向美高梅中国出售现金劵,以批发价从信德向集团提供出租房间,而美高梅中国又以批发价向信德提供出租房间。
美高梅中国还将于2023年向其母企支付高达6,500万港元的营销服务费用。金额将于2024年增至最高7,500万港元,并在2025年增至8,500万港元。文件还强调,何超琼与美高梅母企续签了一份不竞争承诺契据。
何超琼目前直接及间接拥有美高梅中国全部已发行股本约22.49%,为公司主要股东,亦是该公司联席董事长及执行董事。
3
金沙中国与母企续签商标转授协议
三年专利费上限约29亿港元
目前澳门现有六大博企已获新BC牌照临时判给,如无意外将于明年1月1日开始新的判给期。金沙中国(1928)发公告,旗下附属公司已与母企拉斯维加斯金沙集团(LVS)续签国际商标许可协议,特许集团继续使用若干LVS商标及服务标志,年度专利费为其非BC及BC收益总额的1.5%,协议自2023年1月1日起生效,为期三年。
由于有关附属与LVS的第二份商标转授特许协议的期限,将于今年12月31日届满。因此,LVS及金沙中国若干附属公司(即VML、VCL、VOL及CSL2)已于上周五(2日)订立国际商标许可协议,确保集团可继续使用此等重要品牌名称。
根据国际商标许可协议,LVS特许集团成员于中国内地、澳门、香港及台湾,使用若干商标及服务标志,以设计、发展、建设、拥有、管理及或经营娱乐场或BC区,以及于地区内其他供客户参与幸运BC或相类似设施; 此外,在全球其他地方,以营销、宣传及推广集团于地区内的业务。
协议将于2023年1月1日生效,并将持续至2025年12月31日,各特许使用人须向LVS支付年度专利费,比率为其非BC及BC收益总额的1.5%,所有专利费须按月计算,2023年专利费的年度上限为1.14亿美元(约8.9亿港元),2024年上限则为1.25亿美元(约9.7亿港元),2025年上限为1.38亿美元(约10.7亿港元), 即3年总额不超过3.77亿美元(约29.3亿港元)。
金沙中国在2019年向LVS支付的商标专利费为1.095亿美元(约8.5亿港元),直至爆疫后2020年降至2,170万美元(约1.7亿港元),2021年为4,200万美元(约3.3亿港元),2022年9月止则为1,640万美元(约1.3亿港元)。金沙中国表示,由于该等许可商标及服务标志构成集团企业形象不可分割的一部分,故其对集团业务成功至关重要。
澳门
旅业指防疫新措利好澳门经济
学者料4万入境客需时两月达标
随着内地推出「新十条」进一步放宽防疫措施,澳门亦跟随其步伐,优化多项防疫措施,包括从内地入境澳门后将不用抗原快测和核检。澳门旅游业议会会长胡景光表示,澳门调整防疫措施,是利好经济的消息,加上年底有圣诞档期,相信旅客会有明显增加。澳门经济学会副理事长曾泽瑶则表示,现阶段可能会对商务人士较为友好,料要两个月后,才能达到日均4万的目标入境旅客数量。
澳门前天(8日)放宽入境防疫措施的消息一出,据澳门传媒报道,携程提供的数据显示,前天来往内地及澳门的航班搜寻量较上周同日急升133%,相关机票订单量更较上周同日升183%。 胡景光表示,澳门政府调整了防疫措施,相信对澳门经济复苏是利好因素,他指「本身澳门有好多活动举行,也看到昨天内地平台(机票)搜寻率很高,我对于(旅游业)未来是充满信心」。
曾泽瑶则指出,现阶段澳门的放宽措施或会对商务人士较为友好,至于赴澳的旅客,相信仍需观望,今个月旅客量未必会有明显升幅,要去到日均4万人的目标入境旅客,可能要两个月后。不过,相关政策对澳门有另一意义,就是有机会调整对海外旅客的开放,恢复香港旅客自由来澳,对澳门经济复苏亦有重要影响。
前日在疫情记者会上,澳门当局指现时可允许病毒于社区有一定程度的传播,而澳门现时是处于防疫过渡期,每日亦有一定数量的新确诊,这会否会影响澳门安全宜游的旅游城市形象?曾泽瑶表示,正如台当局或者专业人员所讲,新冠病毒经过演变后,产生的后果不会如以往严重,他觉得防疫政策放宽后,澳门不应用不安全去形容,既然开放或者接受这病毒,这就是轻微的传染病。
他又指,若果澳门的防疫措施可以顺利逐步放宽,日后每日能够保持平均4万旅客入境澳门,明年1,300亿元赌收是完全可以达到。
另外,据澳门传媒报道,澳门旅游局局长文绮华昨天(9日)接受访问时表示,随着澳门防疫政策逐步放宽优化,包括取消落地检等便利措施,相信有助减轻旅客心理负担,提振来澳意欲,加快经济复苏步伐,虽暂时难以估计旅客量上升速度,但当局会加快宣传,尤其推广新的防疫措施。当局明年会继续推出机票和酒店优惠,和推出计划资助自由行和旅行团。
文绮华又表示,赴澳旅行团仍未有内地相关部门的最终文件,相信与防疫政策不断调整有关,包括改动熔断机制等措施细节。 她相信,内地正式恢复赴澳旅行团后,日均旅客量增加至4万人次的目标不变。
【澳门旅游】
澳门
关闸入境人流络绎发财巴区现人龙
随着国家优化疫情防控二十条及新十条原则,本澳结合实际情况后,亦循序渐进优化本地区的防疫措施,其中以珠澳口岸为例,自昨日(9日)凌晨零时起,从内地来澳人士毋须落地核酸检测,后续核检、快测也取消。基于上述防疫措施调整,澳门旅游业即“立竿见影”。今日下午,经关闸口岸入境者人流络绎,当中不少是旅客,有娱乐场酒店的“发财巴”工作人员表示,自昨日开始,来澳旅客已有所增加,近两日开出的“发财巴”班次均“满载”。
现时,虽然所有经珠澳口岸出入境人员,须继续持有24小时核酸检测阴性证明才可通关,措施暂定至本月14日晚上12时,但因当局调整了内地来澳毋须落地核酸检测等措施。今日下午约4时,经关闸口岸入境的人流络绎,在娱乐场酒店“发财巴”候车区更见排队搭车人龙。
有娱乐场酒店的“发财巴”工作人员表示,自昨日开始,来澳旅客已有所增加,以其公司为例,每日上午十时至晚上九时,从关闸口岸共开出四十个“发财巴”班次,由昨日至今日下午时分,所开出的“发财巴”班次均“满载”,乘客明显较之前严紧防疫措施下为多。
该员工并表示,虽然现时防疫措施正逐步放宽,但所有乘搭其公司娱乐场酒店“发财巴”的乘客,均须扫描“乘车码”并填报所需资料,也要出示当日“健康码”“绿码”,才可以登车,以确保乘客安全。
【澳门防疫最新措施】
澳门
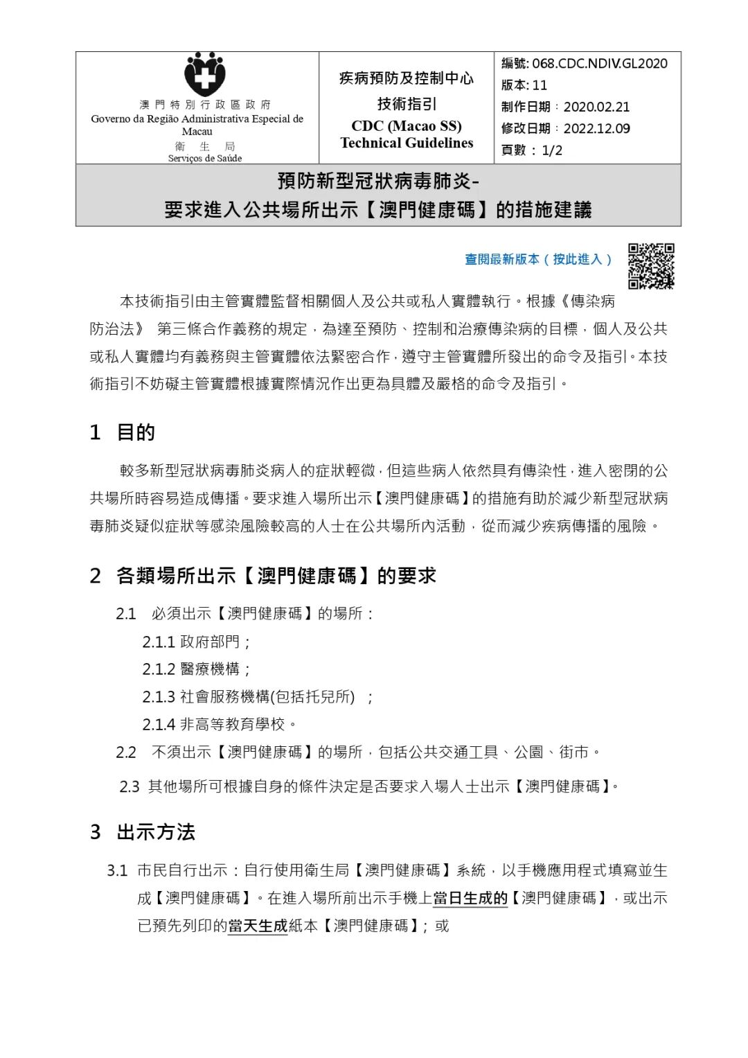
四类场所须示健康码
局更新各类场所要求出示澳门健康码的指引,必须出示澳门健康码的场所包括政府部门、医疗机构、社会服务机构(包括托儿所)、非高等教育学校。
不须出示澳门健康码的场所,包括公共交通工具、公园、街巿。其他场所可根据自身的条件决定是否要求入场人士出示澳门健康码。
澳门
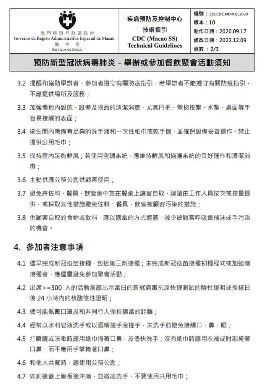
餐聚不限人数 逾三百人需快测或核检
卫生局今日发布举办或参加餐饮聚会活动的防疫须知,不再限制参加人数上限,但出席不小于300人的活动前,应出示当日的新冠病毒抗原快速测试的阴性证明,或采样日后24小时内的核检阴性证明。 未完成新冠疫苗初种或加强剂接种者,应尽量避免参加聚会活动。
澳门
密接者红码酒店医观费用政府承担
卫生局传染病防控处处长梁亦好表示,密接者居家隔离措施明日推出,密接者非必要不外出,可选择居家隔离或到红码酒店隔离。到红码酒店医观费用由特区政府承担。
如需转载,请在文章内清晰注明:转载自澳門風雲公众号(ID:MacauWe)
来源:澳门日报、新闻局、allinmedia