今日汇率
MOP:100→CNY:89.94
HKD:100→CNY:92.03
*来源:网络,仅供参考
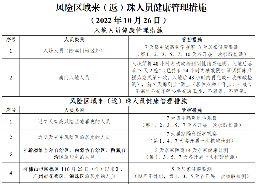
珠澳通关核酸要求:(免隔离)
澳门→珠海:48小时核酸阴性证明
珠海→澳门:48小时核酸阴性证明
当局将推计划:粤来澳未接种疫苗
核检24小时有效
六旬妇染BA.5 珠澳正寻感染源头
问及昨日新增阳性个案的感染源头,卫生局传染病防控处处长梁亦好表示,经过初步检测,病毒分型为奥密克戎BA.5,详细的基因测序估计仍需要两至三天,珠澳两地仍在努力寻找感染源头。
根据流行病学调查,患者离开口岸前,没在口岸附近商店购物或带货。
染疫妇记错部分行程,当局后面会更新正确轨迹:
红码区重点区域及常规核检
七万六人次均呈阴
新型冠状病毒感染应变协调中心表示,因应昨(26)日出现1名66岁女性澳门居民新型冠状病毒核酸呈阳性,列为输入性个案,为排除可能潜伏于本澳社区的新冠肺炎感染者,针对其所住大厦及经常出入的区域,昨(26)日下午4时开展核酸检测。
截至昨(26)日晚上12时,红码区核酸检测采样74人次,重点区域核酸检测采样38,457人次,常规核酸检测采样37,669人次,合共采样76,200人次,已有检测结果,均呈阴性。
10/27
澳门
澳门红码区:
当局公布最新红码区清单。截至昨日下午5时15分,宏兴大厦列为红码区,预计解封日期11月1日,黄码解除日期11月3日。
当局:重点区域人士今明尽快核检
为排除可能潜伏于本澳社区的新冠肺炎感染者,针对其所住大厦及经常出入的区域,于昨(26)日、今(27)日及明(28)日每天进行一次核酸检测(即合共三次); 现再次提醒属重点区域人士尽快预约尽早完成核酸检测,若没有按规定做核检者,其澳门健康码会于翌日转为黄码,必须接受核酸检测并有阴性结果后才转为绿码。
1,10月23日
15:00至16:00,曾到青洲坊明粮坊;
17:00至18:00,曾乘搭1号巴士由白朗古将军大马路前往关闸口岸;
18:00至18:40,曾由关闸口岸离境;
19:10至19:50,曾由青茂口岸入境。
2,10月24日
13:00至14:00,曾到筷子基联薪广场来来超级市场;
16:00至17:00,曾到广大中学(分校)幼儿园,位于筷子基沙梨头新街98号联薪广场。
3, 10月25日
18:40至19:20,曾由青茂口岸离境;
20:40至21:20,曾由青茂口岸入境。
核酸预约:
https://eservice.ssm.gov.mo/allpeoplernatestbook ,检测结果不可用作通关;
自费核检站(必须预约),预约链接为:
https://eservice.ssm.gov.mo/rnatestbook ,可提供纸本检测证明,核检结果可上澳门健康码并用作通关。
此外,上述人士出门前须进行一次自我抗原检测并透过澳门健康码申报检测结果,检测结果为阴性方可到核检站进行核酸检测; 若检测结果为阳性,除在澳门健康码作出申报外,不论是否有发热、呼吸道症状等不适,应尽快召唤救护车(电话:119、120或2857 2222),本人及同住人必须留在家中耐心等候当局安排的救护车运送至检疫地点,当局将会统一安排进行核酸检测。
当局推核检站资讯地图:
新型冠状病毒感染应变协调中心表示,为更方便居民查找邻近的核酸检测站和了解各站点的服务时间,现已推出“核酸检测站资讯地图”,主要功能及操作如下:
https://app.ssm.gov.mo/rnastation/map
10/27
当局:恢复内地旅行团暂不受影响
就在即将恢复网签、放宽四省一市旅行团来澳之际,澳门再次出现输入性确诊个案,令人担忧好不容易盼到的利好政策会受疫情影响。对此,旅游局公共关系处处长蓝同好昨日在记者会上表示,当局全力推进四省一市恢复来澳旅行团,在防疫方案、熔断机制、滞留情况等方面都有预案。她指澳门倘无社区个案,内地来澳旅行团不受影响。
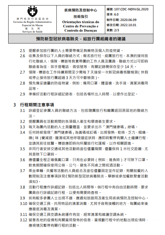
卫生局昨日发出给旅行团组织者的防疫指引建议,包括限制每团人数,详细记录活动行程,领队及导游在持续工作期间至少七天一次核酸检测等。
旅游局副局长程卫东昨日出席公开活动后接受传媒访问时表示,在未发现今次的个案之前,当局已全力推进恢复「四省一市」旅行团的相关工作,「基本上准备功夫都准备得七七八八」,等待中央或国家文旅部公布施行细则。
卫生局发出接待旅行团防疫指引:
上下滑动查看更多↑↑↑
10/27
内地入境澳门防疫措施
新型冠状病毒感染应变协调中心(下称应变协调中心)宣布,因应内地的疫情变化,卫生局根据第2/2004号法律《传染病防治法》第10条和第14条的规定。
自2022年10月27日凌晨1时起,新增或取消对曾到内地相关区域人士的防疫措施:
新增
对曾经到过以下地点的所有入境人士,须在指定地点接受医学观察直至离开当地翌日起计第7天,但最短不少于5天;随后进行自我健康管理直至解除医学观察翌日起计第3天;而所有曾经到过相关风险区的已入境人士,其健康码将变为黄码及须接受自我健康管理直至离开当地翌日起计第7天,立即接受一次及按离开相关风险区翌日起计第1、2、4、7天的时序接受核酸检测,直至离开相关风险区翌日起计第7天的防疫措施:
广东省广州市白云区石井街全域,深圳市龙岗区南湾街道,阳江市江城区岗列街道,揭阳市揭东区全域;
山西省晋中市榆次区;
上海市杨浦区长海路街道,金山区亭林镇;
江苏省南京市栖霞区;
福建省平潭综合实验区;
山东省济宁市邹城市;
重庆市永川区中山路街道全域、大安街道全域;
陕西省西安市西咸新区泾河新城;
湖南省邵阳市双清区、大祥区、北塔区、邵东市、新邵县、隆回县。
对曾经离开相关风险区翌日起计第7天或之前期间的入境人士和已入境人士,须留意自身健康状况,期间澳门健康码不变黄色,但应主动立即接受一次及按离开相关风险区翌日起计第1、2、4、7天的时序接受核酸检测,直至离开相关风险区翌日起计第7天的防疫措施:
广东省阳江市江城区城南街道,广州市白云区棠景街棠溪村百顺社区、祥岗社区;
重庆市永川区胜利路街道全域、南大街街道全域、茶山竹海街道全域。
对曾经到过以下地点的所有入境及已入境人士,必须遵守在指定地点接受医学观察直至离开当地翌日起计第7天,但最短不少于5天;随后进行自我健康管理直至解除医学观察翌日起计第3天:
重庆市永川区金科天悦府12幢1单元(永川区中山路街道飞龙路388号)、红河大道368附154-159号、万科城-城悦A区19栋(永川区凤凰一路169号)、金科阳光小镇1期14栋(金科阳光小镇南区,兴龙大道789号)、官井路6号。
取消
曾经到过以下地点的所有入境及已入境人士遵守上述防疫措施:
10月9日至10月16日曾到过:广东省中山市翠亨新区马鞍岛东六围建设项目工地和工地门口附近“夫妻檔”临时饮食摊位;
10月14日下午1时至下午5时30分、10月16日上午7时30分至下午1时曾到过:广东省中山市人民医院(南朗分院);
重庆市沙坪坝区童家桥街道壮志路33号,渝北区双龙湖街道水木香山一期25栋。
曾经到过以下地点的所有入境及已入境人士须遵守上述第(三)项的防疫措施:
广东省深圳市南山区南头街道;
云南省西双版纳傣族自治州勐海县;
内蒙古自治区包头市稀土高新区;
黑龙江省绥化市肇东市;
陕西省商洛市商州区,咸阳市淳化县;
四川省广元市剑阁县;
北京市石景山区八宝山街道,丰台区新村街道金丰园小区、东铁匠营街道东木樨园小区、东铁匠营街道小铁匠营36号,大兴区旧宫镇;
天津市东丽区万新街昆悦里小区、新立街蓝庭馨苑小区,津南区咸水沽镇金才园、八里台镇观雅庭院,河东区二号桥街道龙峰嘉园、大王庄街道怡祥园、大王庄街道道信和苑,河北区月牙河街道靖辰公寓,南开区体育中心街新城市花园;
上海市静安区北站街道,闵行区古美路街道,松江区新桥镇;
重庆市沙坪坝区回龙坝镇聚龙城、童家桥街道文苑社区、回龙坝镇科学大道以东、兰渝铁路以西、兰渝铁路与中回路交界处至沙田污水处理厂转换道与科学大道交界处公路沿线以南、渝新大道以北合围区域,南岸区天文街道城南家园、南坪街道、通江大道以东、玉马路以南、机电路以西和机电一支路以北合围区域,渝北区双龙湖街道土两路以南区域,巴南区南泉街道、惠民街道,江津区白沙镇长江以北区域、石门镇、朱杨镇、德感街道临峰社区、德感街道红豆村。
曾经到过以下地点的所有入境及已入境人士须遵守上述第(五)项的防疫措施:
广东省中山市翠亨新区(南朗街道);
北京市丰台区方庄街道芳星园二区。
附表: 澳门特区采取和中国内地特定区域的有关的防疫措施
应变协调中心呼吁,市民前往外地应留意当地疫情发展,须坚持戴口罩,严格做好和执行各项防疫措施,保持距离,避免人群聚集。
珠 海 防 控
应新冠疫情防控需要,请以下时间段到过相应场所的市民尽快向所在社区(村)、单位或酒店报备,主动进行核酸检测“三天三检”及自我健康监测,如出现不适请及时就医。
应疫情防控需要,珠海市疾控中心紧急提醒:
10月25日(含10月25日)以来,佛山市顺德区来(返)珠人员,开展5天居家健康监测,期间不外出,第1、3、5天各开展一次核酸检测。
珠海便民核酸采样点和黄码核酸采样点
最新汇总
↓↓↓↓↓↓
01
香洲区
开放时间 9:00-12:00,15:00-20:00
※标黄的为设置黄码通道的采样点
02
金湾区
【黄码核酸采样点】
03
斗门区
04
高新区
05
鹤洲新区(筹)
06
横琴粤澳深度合作区
黄码人员医院核酸采样点
如需转载,请在文章内清晰注明:转载自澳門風雲公众号(ID:MacauWe)
来源:澳门日报、澳门力报、澳广视、珠海发布、珠海疾控