根据2023年度空军招飞工作安排,11月9日至11月14日,空军招飞局南京选拔中心将派初选组赴各地市,对报考空军飞行学员的学生进行检测。
相关通知已通过各地市教育招生部门发至各学校,如因疫情防控等特殊情况调整,以最新通知为准。
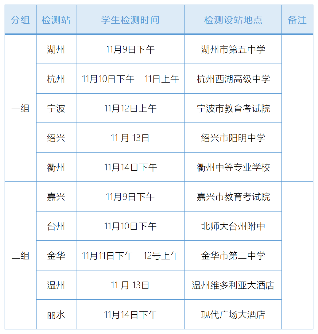
2023年度空军招飞初选日程安排
温馨提示
1.初选身体检测主要分三个科室:眼科、耳鼻喉科和外科,学生检测前可正常就餐。初选体检合格的学生现场参加英语、数学笔试(时间为90分钟,携带2B铅笔和橡皮),检测时间为上午8:00-11:30,下午14:00-17:30。
2.学生参加初选检测需查验健康码、行程码、佩戴口罩、携带本人身份证或户口簿和《空军招收高中生飞行学员报名表》。检测前需搞好个人卫生:洗澡、修剪指甲、清理耳道等。
3.学生可通过学校或区(县)教育招生部门报名,报名表可在“东部空军招飞”公众号“资料下载”中下载。
阿江
来源 | 东部空军招飞、浙江考试
责任编辑丨徐梦娇
转载请注明来源:浙江省教育厅官微“教育之江”
投稿邮箱:zjsjytwx@163.com
更多精彩
» 如何区分新冠肺炎、普通感冒和流感?国务院联防联控机制详解
» 直击乡村学校专职艺术教师短缺,艺术互联网学校“名师直播月”活动启动