以下内容来源于【本地宝北京招聘】,作者跳跳
新鲜出炉
全国第三季度
“最缺工”的100个职业是什么?
还有北京这类职业薪酬超20000元/月
跳跳码字的手都已经抵不住好奇的心
话不多说
咱们一起来了解一下
全国招聘大于求职
“最缺工”的100个职业排行
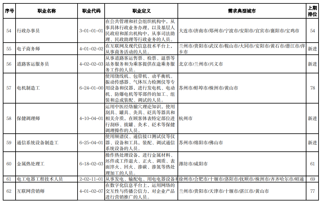
人力资源和社会保障部11月1日发布2022年三季度全国“最缺工”的100个职业排行。
其中,营销员、车工、餐厅服务员、快递员、保洁员、保安员、商品营业员、家政服务员、客户服务管理员、焊工等职业位列前十。
与2022年第二季度相比,制造业缺工状况持续,技术工种岗位缺工较为突出。“铆工”“锻造工”“模具工”等职业新进排行,“车工”“焊工”位列排行前十,“电机制造工”“仪器仪表制造工”“汽车生产线操作工”等缺工程度较二季度有所增加;物流及运输行业缺工程度有所增加,“邮政营业员”“道路客运服务员”新进排行,“快件处理员”“道路货运汽车驾驶员”“装卸搬运工”等职业缺工程度加大。
图源人社部
上下滑动查看更多-点击查看大图
按照《中华人民共和国职业分类大典(2015版)》分类标准,100个职业中,39个属于第六大类——生产制造及有关人员,37个属于第四大类——社会生产服务和生活服务人员,19个属于第二大类——专业技术人员,3个属于第三大类——办事人员和有关人员,1个属于第一大类——党的机关、国家机关、群众团体和社会组织、企事业单位负责人,1个属于第八大类——不便分类的其他从业人员。
正在找工作或者想换工作的宝儿们
别忘了关注【本地宝北京招聘】
有很多好岗位在等着大家投简历
事业单位/国企央企/医院/学校招聘
长按扫码关注即可找工作
了解完招聘市场行情
北京市人力社保局同日发布了的另一份报告
围绕“热招岗位”“自贸区”“技能人才”三大主题
从重点产业、岗位类型等不同维度
对北京市薪酬水平展开分析
👇👇👇
《报告》中的薪酬水平统计口径均为2022年三季度税前应发工资总额的算术平均,包含基本工资、绩效工资、奖金、销售提成及相关津贴福利待遇等,不包含年终奖金、股权激励及分红等收入。
图源北京市人力资源和社会保障局
三季度,北京市总体经济情况延续恢复态势,各重点产业薪酬水平均呈现小幅回升。
在全市重点产业中,金融、数字经济、软件和信息服务业薪酬中位值位居前三,分别为14998元/月、13691元/月、13105元/月。
在“自贸区”八大重点产业中,金融服务产业、数字经济与数字贸易产业、科技创新产业各类型岗位薪酬处于领先水平。
另外,在技能人才中,高级技师、技师、高级工等高技能人才月平均薪酬中位值依然超万元。
图源摄图网(500434040)-图文无关
管理类高精尖人才薪酬中位值位居前三的产业分别为金融、智能高端制造、数字经济产业,薪酬中位值分别为617997元/年、570974元/年、549120元/年。
另外,技术类高精尖人才薪酬中位值位居前三的产业分别为金融、软件和信息服务、智能/高端制造产业,薪酬中位值分别为314364元/年、299576元/年、298441元/年。
今年9月,新版国家职业分类大典首次标识了97个数字职业。《报告》根据北京实际情况,对部分数字职业的薪酬状况进行了分析。
三季度,数据安全工程技术人员、数字化解决方案设计师、数字孪生应用技术员、机器人工程技术人员的薪酬中位值最高,超过20000元/月;其次为数据库运行管理员、信息系统适配验证师、商务数据分析师,薪酬中位值均超过16000元/月。
图源摄图网(401778547)-图文无关
了解完第三季度“最缺工”职业、
市场薪酬状况
最后跳跳给大家送上
👇👇👇
事业单位
国企央企
医院
学校
11月招聘
【本地宝北京招聘】微信公众号
还会持续给大家
带来更多招聘信息哦~
在对话框内回复关键词
就可以获取报名入口哦
-END-
右下角,您点赞和在看
小编工资涨2毛
点击下方名片关注
➤推荐阅读:
➤推荐服务:
向上滑动查看更多
回复【国考】获2023国考报名时间/入口/岗位
回复【事业单位】获北京2023优培计划招聘岗位
回复【北京招聘】获北京各类招聘最新消息
回复【国企央企】获北京国企央企招聘信息及报名入口
回复【地铁招聘】获北京地铁招聘信息及报名入口
回复【11月招聘】获北京10月招聘汇总(实时更新)
回复【事业单位】获北京各事业单位招聘及报名方式
回复【环球招聘】获北京环球度假区招聘及报名入口
回复【社区工作者】获北京社工招聘及报名入口
回复【校园招聘】获各单位校招信息及报名入口
回复【银行招聘】获北京各大银行招聘及报名方式
回复【教师招聘】获北京各区教师招聘及报名方式
回复【医院招聘】获北京各大医院招聘及报名方式
回复【学校招聘】获北京各大学校招聘及报名方式
回复【部队文职】获北京部队文职招聘信息及岗位详情
▌来源:人力资源和社会保障部 北京市人力资源和社会保障局 北京本地宝综合整理
注:手机QQ添加时,若无法找到,请选择“找公众号”即可添加
▼点击【阅读原文】查看北京最新招聘信息