最近,一直有家长咨询小乐子,有些学校对入户年限有要求,那这个入户年限具体是怎么算的呢?
小乐子提醒:比如,小明家在2021年7月将户籍迁入了X小学的对口地段,根据X小学的入户的截止时间是2022年6月19日,而X小学要求入户满1年及以上,这意味着小明不能参加X小学的招生,会直接面临被统筹的局面!
所以,家长一定要弄清楚小学或你所在区要求的入户截止时间,差几天都有可能导致统筹!下面跟着小乐子一起来看看2022年各区的入户截止时间吧~
◎ 小乐子提醒:关注【上哪学】公众号,回复你所在区域+幼升小,如徐汇幼升小,查看区政策~
入户截止日为7月10日
虹口的家长很幸福了,是入学君目前找到的入户截止时间中要求最晚的一个了。
但如果能提前办理好,就尽量提前办理好,毕竟有的学位紧张的学校,入户截止时间或许会有不同。
也就是说,家长除了注意区域发布的入户截止时间,还需要看看对口学校要求的入户截止时间,如果学校没有特殊规定的,就以区规定的入户截止时间为准。
户口认定截止时间为2022年6月15日
奉贤要求的是6月15日,剩余的时间也不是很多了,家长抓抓紧哦。学校如果没有特别要求的,就按区域规定的时间。
入户截止时间6月19日
6月19日同时也是幼升小信息登记截止日,嘉定区的学校如果没有特别要求,就是按6月19日执行。
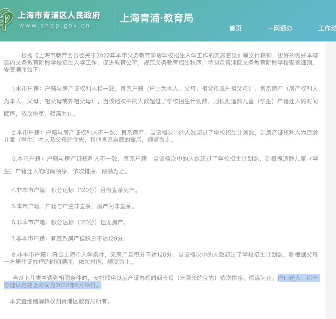
户口迁入、房产办理认定截止时间为2022年6月19日。
6月19日同时也是幼升小信息登记截止日,青浦区的学校如果没有特别要求,就是按6月19日执行。
小学户口迁入、房产办理认定截止时间为2022年6月19日。
6月19日同时也是幼升小信息登记截止日,金山区的学校如果没有特别要求,就是按6月19日执行。
户籍迁入截止时间为2022年6月16日。
本市户籍适龄幼儿须验证户籍证明(截止日为2022年6月16日)。
本市户籍产权和户籍不一致的适龄幼儿如需要在产权地就读幼儿园的,须验证户籍证明、产权证、《本市户籍人户分离人员居住登记(回执)》(截止日为2022年6月16日)。
黄浦、徐汇、宝山、杨浦、静安、浦东、普陀、闵行、长宁、松江这10个区,2022年幼升小政策中,没有明确说明入户截止时间。
注:2022年因为疫情,所以各区入户截止时间放宽,明年入学的家长还是以明年发布的政策为准!
🔥 扩散!上海14区88所民办中小学政府购买学位!这两区数量高达十所!近半数全市招生!
🔥 民办首批摇号结果出炉!2022年上海52所民办一贯制学校34所学校可全部直升!包玉刚、宋庆龄、平和皆全部录取!
🔥 为什么我没进对口园?2022年上海16区入园录取顺位解析!房产、积分哪个更重要?
🔥今年排序超细!2022上海16区幼升小录取顺位规则出炉!静安特别严,宝山非沪籍有机会统筹到民办!