点击蓝字 关注我们
从今年9月秋季新学期开始
一些教育新政将陆续落地施行
关乎每个家庭和每位学生
有哪些教育政策将正式实施?
一起来看
👇
1
劳动课将正式升级为中小学的一门独立课程
今年4月
教育部印发《义务教育课程方案》
并发布《义务教育劳动课程标准(2022年版)》
今秋开学起劳动课
将正式成为中小学的一门独立课程
什么是“劳动课程”?
- 既要关注劳动知识技能,更要关注劳动观念、劳动习惯和品质、劳动精神;既要关注劳动成果,更要关注劳动过程表现。
- 重视平时表现评价与学段综合评价结合,定性评价与定量评价结合。
- 以教师评价为主,鼓励学生、其他学科教师、家长等参与到评价中。
劳动课程有哪些内容?
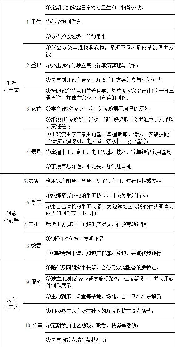
劳动课程内容共设置十个任务群,每个任务群由若干项目组成。
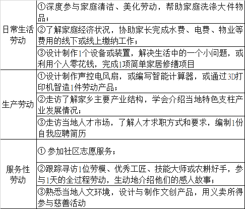
日常生活劳动包括清洁与卫生、整理与收纳、烹饪与营养、家用器具使用与维护四个任务群。
生产劳动包括农业生产劳动、传统工艺制作、工业生产劳动、新技术体验与应用四个任务群。
服务性劳动包括现代服务业劳动、公益劳动与志愿服务两个任务群。
课程是否与中高考挂钩
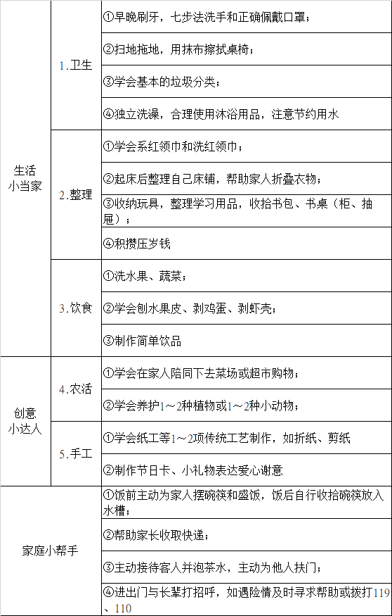
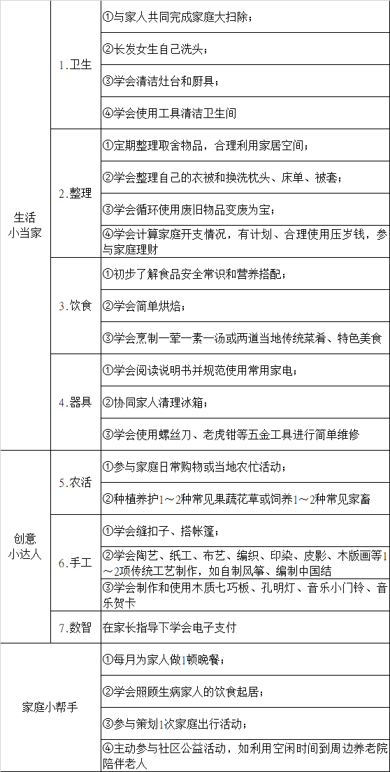
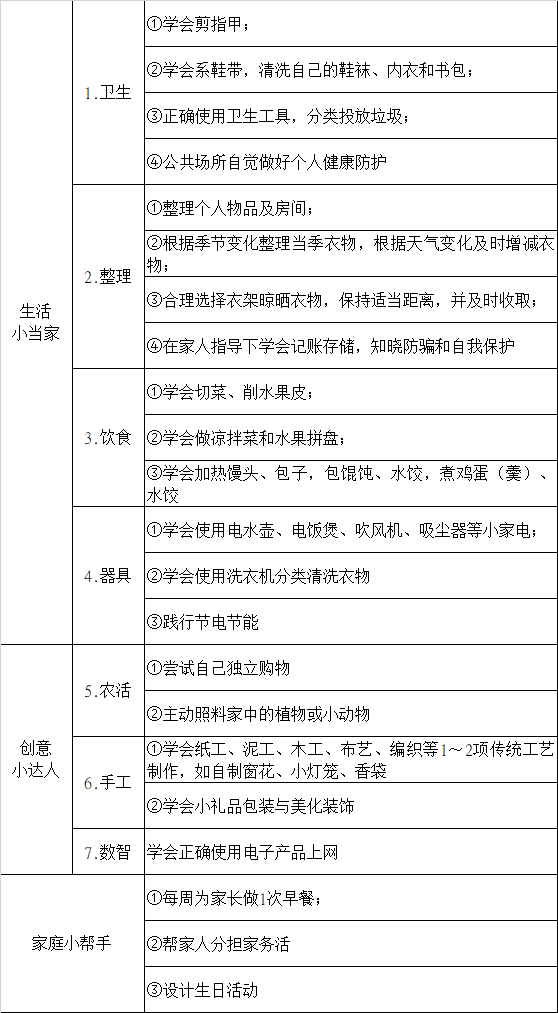
杭州市中小学生家庭劳动清单
预计将在新学期实行
小学段
✓
1-2年级
✓
3-4年级
✓
5-6年级
初中段
高中段
✓
1年级
✓
2年级
✓
3年级
2
一年级上学期设为入学适应期
2021年3月,教育部印发
《关于大力推进幼儿园与小学
科学衔接的指导意见》
(以下简称《指导意见》)
全面推进幼儿园和小学实施
入学准备和入学适应教育
减缓衔接坡度
帮助儿童顺利实现从幼儿园到小学的过渡
《指导意见》要求
在研究分析入学准备和入学适应教育成效
梳理总结试点工作经验的基础上
2022年秋季学期开始
各省(区、市)全面推行
入学准备和入学适应教育
重点任务及主要举措
一是幼儿园实施入学准备教育,帮助幼儿做好生活、社会和学习等多方面的准备。
二是小学实施入学适应性教育,将一年级上学期设置为入学适应期,改革一年级教育教学方式,强化与幼儿园教育相衔接。
三是教研部门要建立幼小联合教研制度,指导小学和幼儿园教师加强课程、教学、管理等方面的合作交流与研究。
四是幼儿园和小学要建立家园校共育机制,帮助家长认识过度强化知识准备、提前学习小学课程内容的危害,积极配合做好衔接。
五是教育部门要整合各方资源,统筹推进衔接工作,进一步加强对校外培训机构违反教育规律行为的持续治理。
3
义务教育课程方案和课程标准(2022年版)
开始实施
今年4月,教育部印发
义务教育课程方案和语文等
16个课程标准(2022年版)
现行义务教育课程方案和课程标准
已分别实施了20年和10年以上。
义务教育课程修订自2019年启动,历时3年
新版义务教育课程方案和课程标准
将于2022年秋季学期开始执行。
义务教育课程方案和课程标准有哪些变化
在课程方案方面
在课程标准方面
四是增强了指导性。各课程标准针对“内容要求”提出“学业要求”“教学提示”,细化了评价与考试命题建议,注重实现教、学、考的一致性,增加了教学、评价案例,不仅明确了“为什么教”“教什么”“教到什么程度”,而且强化了“怎么教”的具体指导,做到好用、管用。
五是加强了学段衔接。注重“幼小衔接”,基于对学生在健康、语言、社会、科学、艺术领域发展水平的评估,合理设计小学一至二年级课程,注重活动化、游戏化、生活化的学习设计。依据学生从小学到初中在认知、情感、社会性等方面的发展变化,把握课程深度、广度的变化,体现学习目标的连续性和进阶性。了解高中阶段学生特点和学科特点,为学生进一步学习做好准备。
4
义务教育阶段学校
不得从事经营活动(按照国家有关规定)
8月11日
财政部会同教育部印发了
新修订的《中小学校财务制度》
(以下简称《制度》)
一是调整了《制度》的适用范围,不再要求接受国家经常性资助的社会力量举办的中小学校执行本制度。
二是明确党组织领导中小学校的财务管理工作。
三是强化学校财务队伍建设,新增学校财务主管人员和财务、会计人员的岗位设置、职责权限以及任职条件等规定。
四是对学校采取自主经营食堂、委托方式经营食堂、配餐或托餐等不同方式为学生供餐的实际情况,分类提出财务管理要求。
五是明确课后服务等服务性收费的管理要求,增加中小学校不得擅自扩大收费范围、增加收费项目、提高收费标准的禁止性规定,加强对地方落实“双减”政策财务行为的指导。
六是根据新的《事业单位财务规则》,对预算管理、资产管理、财务报告制度等内容作相应调整和细化。
完
往期推荐
【要闻速递】教育部通报人教版小学数学教材插图问题处理结果,重绘工作已完成,新教材插图示例→