明天开始,锦江区普通高中艺体特长生招生开始网上报名、填志愿啦。
各普通高中学校的招生计划是什么?
测试时间是好久?地点在哪儿?
测试内容有哪些?录取要求是什么?
我们已经为你划好重点了
欢迎转发给身边需要的考生
四川师范大学附属中学
JIN JIANG JIAO YU
招生计划
测试时间和地点
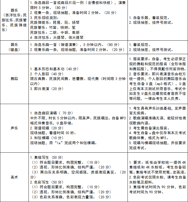
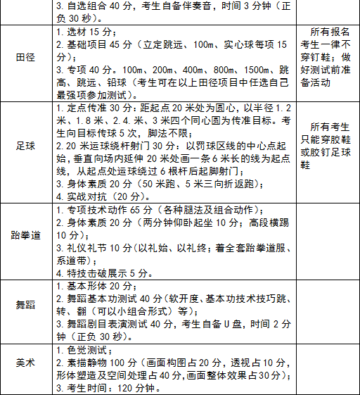
测试内容
备注:
1.根据学校艺体团队建设的需求,对部分项目招生类别进行了细化。
2.如遇现场主动放弃的考试内容请考生现场申报,并签字确认。
录取办法
咨询电话:028-84760891
具体招生章程见四川师范大学附属中学微信公众号
成都市盐道街中学
JIN JIANG JIAO YU
招生计划
测试时间和地点
专业测试时间:2022年6月19-21日上午8:00开始测试。(具体项目测试时间见测试通知单,时间段见准考证)
专业测试地点:盐道街中学高中部操场及功能教室。(具体项目测试地点见测试通知单)
测试内容
录取办法
咨询电话:028-86675310
具体招生章程见四川省成都市盐道街中学微信公众号
成都市第十七中学
JIN JIANG JIAO YU
招生计划
测试时间和地点
测试内容
录取办法
咨询电话:028-84420286
具体招生章程见四川省成都市第十七中学微信公众号
成都市田家炳中学
JIN JIANG JIAO YU
招生计划
测试时间和地点
专业测试内容
录取要求
咨询电话:028-86610701
具体招生章程见成都市田家炳中学微信公众号
成都市第三中学
JIN JIANG JIAO YU
招生计划
1.成都三中高中艺体特长生招生统招计划:
2.成都三中高中艺体特长生招生调剂计划:
测试时间和地点
测试内容
录取要求
咨询电话:028-86916809
具体招生章程见成都三中微信公众号
往期·推荐