点击上方名片一键关注
要识记、过关的内容 |
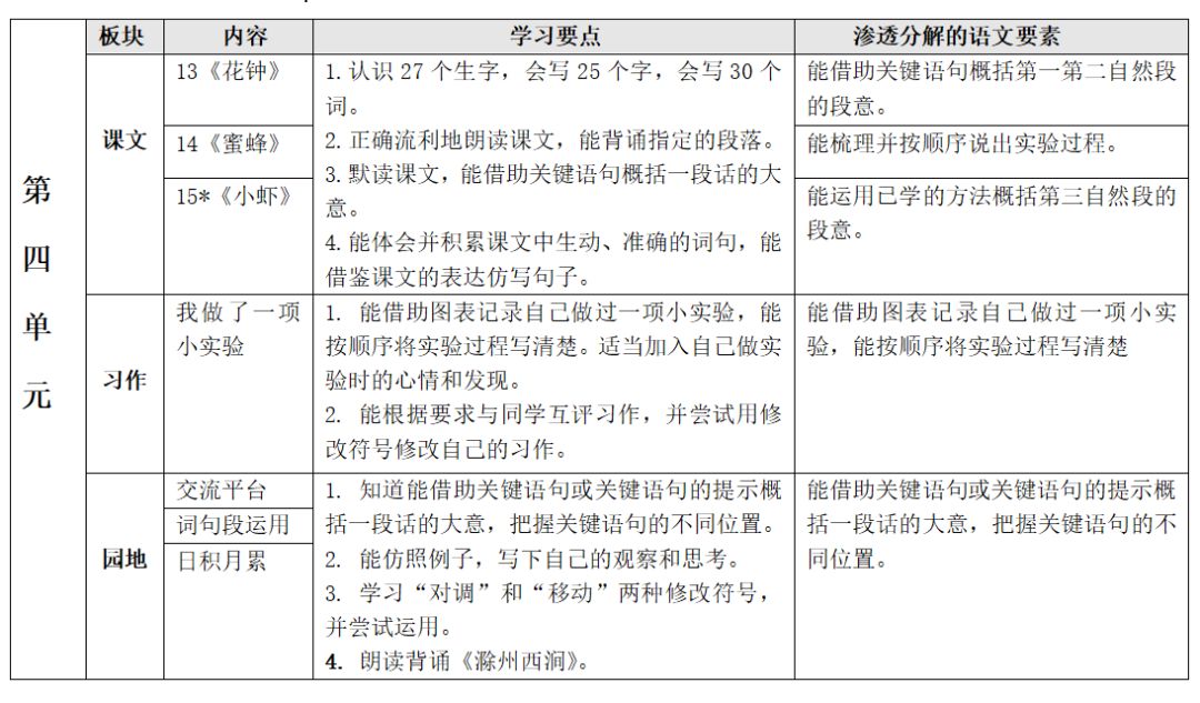
单元首页 【人文主题】 ★“观察与发现”。本单元共编排三篇课文,包括《花钟》《蜜蜂》《小虾》。这些选文从不同的角度介绍了留心观察获得了各种发现。 【语文要素】 ★“借助关键语句概括一段话的大意。”三上学生已经学过如何借助关键语句理解一段话的意思。本单元在此基础上提出进一步的要求。在理解的基础上学习判断具有概括性或提示性的关键语句,从而概括一段话的大意。 【习作要求】 ★“把实验过程写清楚”。能借助图表记录自己做过一项小实验,能按顺序将实验过程写清楚。 |
13.《花钟》 一、文本主题 本文主要写一天之内不同的花会在不同时间开放的现象,并探究和分析了这一现象产生的原因,揭示了花朵分时开放的奥秘。 二、重点字词解释 ①灼伤:动植物因日晒或接触火焰、化学药物等而受伤。 ②淡雅:清新雅致,使人感到舒服的清新色。 ③吻合:完全符合。 ④芬芳迷人:形容气味很好闻,很诱人,使人舒服着迷。 ⑤欣然怒放:愉快地盛开。 ⑥疏疏:稀疏。 三、易错音、易错词 1.字音: |
2.字形: “醒”的“酉“的短横容易漏写 “修”的短竖容易漏写 “建”不要写成“辶” “燥 澡 噪 躁” ★识记方法 有火就干燥,有水能洗澡; 有口发噪音,顿足是急躁。 四、词语积累 争奇斗艳 芬芳迷人 欣然怒放 含笑一现 五、课后习题 1.朗读课文,背诵第1自然段。 ★背诵方法 ①借助表格背诵
②借助插图背诵 2.默读第1~2自然段。分别说说这两段话的大意。 (结合泡泡进行点拨) 参考答案: 第一自然段:一天之内,不同的花开放的时间是不同的。 第二自然段:植物开花的时间与温度、湿度、光照、昆虫活动的时间有关。 ★方法指导 ①读懂这段内容:一共有几句,每句写了什么。 ②思考整段的意思,找出关键语句。 ③修改关键语句。结合整段话的意思,选择、截取、改写相关的句子。 3.课文用不同的说法来表达鲜花的开放。填一填,体会一下。 参考答案: 蔷薇绽开了笑脸 睡莲从梦中醒来 万寿菊欣然怒放 烟草花在暮色中苏醒 月光花舒展开自己的花瓣 昙花含笑一现 ★方法指导 作者把花当成人来写,根据花的颜色、形状、姿态来写,用词准确,所用动词多不同。避免了表达的单调重复。 4.小练笔 依照课文中表达鲜花开放的语句,写一写你喜欢的花。 参考范例: 一年四季,各种花竞相开放,轮番展示它们的美丽。3月,牡丹花穿上华贵的衣衫,争奇斗艳;4月,淡雅的蝴蝶兰羞涩地舒展花瓣;6月,向日葵仰望太阳,向人们展示美丽的笑脸。 六拓展阅读 王义炯《动物的“钟表”》。 | ||||||||||||||||||||||||||||||
14《蜜蜂》 一、文本主题 本文主要写了法布尔为验证蜜蜂具有辨认方向的能力而做的一项实验,重点介绍了实验的经过,体现了法布尔善于思考、严谨求实的科学态度。 二、作家名片 法布尔(1823-1915)是法国著名的昆虫学家、文学家。课文节选自他的《昆虫记》。这部作品用优美生动的语言,记录了他对昆虫的观察和发现,兼具科学和文学价值。 三、重点字词解释 ①大概:大致的情况;很大的可能性。 ②沿途:沿路,在到目的地或终点的路上。 ③阻力:泛指阻碍事物发展或前进的外力。 ④逆风:指面冲着风;迎风。 ⑤准确无误:形容没有非常准确,没有误差。 四、易错音、易错词 1.字音: |
2.字形: ①“辫 辨 辩 瓣” ★识记方法 辫子辫子,丝带扎。 花瓣豆瓣,中间瓜。 一点一撇,辨别清。 争辩论辩,言说话。 ② 蜜——密 跨——挎 ★识记方法 一看部首二组词 五、词语积累 大概 几乎 将近 大约 左右 准确无误 确确实实 六、课后习题 1.默读课文。把下面的图表补充完整。 参考答案: 实验过程: ①捉蜜蜂;②放入纸袋;③走四公里;④打开纸袋 ⑤做上记录;⑥放蜜蜂;⑦等蜜蜂 实验结果:蜜蜂确实有辨认方向的能力。 ★方法指导 ①默读课文,分步了解法布尔做了哪些事,为什么这样做? ②概括出每一步的要点。 ③用“先……接着……然后……最后……”等表示先后顺序的词语进行梳理、归纳。 2.读一读,注意加点的部分,说说你从中体会到了什么。再从课文中找出类似的词句,和同学交流。 ①二十只左右被闷了好久的蜜蜂向四面飞散,好像在寻找回家的方向。 ②蜜蜂飞得很低,几乎要触到地面,大概这样可以减少阻力。 ③它们两点四十分左右回到蜂窝里,肚皮下面还沾着花粉呢。 |
参考答案: “大概、几乎、左右”这类词语看似模糊,实则是一种准确的表达,它表示数量或程度上的不准确性,有时表示作者的猜测或推断。 课文中类似的句子还有: 我放蜜蜂的时候是将近两点钟,也就是说,在大约三刻钟的时间里,那两只小蜜蜂飞了四公里路,这还包括了采花粉的时间。 ★方法指导 ①圈画词语:大概 几乎 左右 好像 ②读一读,感受这些词语的共同之处 ③加上或去掉这些词语,比较句子的意思有什么不同 七、拓展阅读 |
15. 《小虾》 一、文本主题 课文叙述了“我”养虾过程中的所见所闻和所感,写出了小虾的有趣和可爱,表达了作者对小虾的喜爱之情。 二、重点字词解释 ①掀开:指动作快并全部地打开揭开。 ②通体:文中指全身,浑身。 三、易错音、易错词 1.字音: 掀(xiān)起 钳(qián)子 2.字形: ①未——末 ★识记方法 越来越长“未”;越来越短“末” ②副——幅 ★识记方法 “副”本义指剖分,破开,用作量词是指成对成套的。 “幅”本义指布帛的宽度,作量词用于布帛、字画、景象。 四、导语解析 1.默读课文,说说第3自然段主要写了什么? 参考答案:缸里的小虾十分有趣。 |
《语文园地一》 一、词句段运用 1.观察时主动思考、提出问题是个好习惯。读下面两段话,照样子写一写你的观察和思考。 参考答案: 两个语段前面部分都是作者对所观察到的现象的描写,最后一句都是在观察基础上的主动思考和提出疑问。 范句示例: 把镜子斜插入水盆中,镜面对着阳光,在水盆对面的墙上就能看到美丽的彩虹。这是为什么呢? 2.下面这段话只修改了一部份。读一读,看看还有什么问题,用修改符号改一改。 参考答案: 要点:“他”改为“它”,“轻轻点了它一下”与“用一根小棍”对调,“翻身过来”改为“翻过身来”。 二、日积月累 知诗人 韦应物,约(737—791),唐代诗人。韦应物是山水田园诗人,诗风恬淡高远,以善于写景和描写隐逸生活著称。是中唐艺术成就较高的诗人。今传有10卷本《韦江州集》、两卷本《韦苏州诗集》,10卷本《韦苏州集》。散文仅存一篇。 看注释 滁州:在今安徽滁州以西。西涧:在滁州城西,俗名称上马河。 独怜:唯独喜欢。 幽草:幽谷里的小草。 深树:枝叶茂密的树。 春潮:春天的潮汐。 野渡:郊野的渡口。横:指随意漂浮。 明诗意 最是喜爱涧边幽谷里生长的野草,还有那树丛深处婉转啼鸣的黄鹂。 傍晚时分,春潮上涨,春雨淅沥,西涧水势顿见湍急,荒野渡口无人,只有一只小船悠闲地横在水面。 悟诗情 |
■习作:《那一刻,我长大了》 思路梳理: 1.选择实验内容。 实验内容的选择应简单易行,不要太复杂,比如白醋去水垢,摩擦起电、空气传播声音,鸡蛋在盐水里浮起等。 1. 完成试验记录表: 借助实验记录表把实验过程记录清楚。 3.注意观察实过程中事物的变化。 指导学生将观察过程中获得的认识或感受,产生的疑问或想法,标注在相应的步骤旁,作为弹性要求,不必每步都写。 4.利用课文和小练笔中的资源,指导写清楚实验过程的观察和思考。 学生在写的时候运用上“先……接着……然后……最后……”等序词,把实验过程写清楚。 5.互动交流,运用修改符号修改习作。 范文示例: 带电的报纸 广东省东莞市东华小学313班王美淇 2020年的寒假,因新冠疫情的蔓延,我们被迫困守家中。宅在家的日子里,我做了个有趣的实验。 我在一本书上看到,不用胶水,胶布等粘合的东西,就能把报纸贴墙壁上,而且还不会掉落下来。这是怎么回事呢?我脑子里浮现一个大大的问号。不如动手试一试吧。 首先,我按照书上的介绍,先准备了以下材料:一支细长的铅笔,一张平常的日报纸,并把报纸裁取大约1/4大小。 接着,我把报纸张开铺平,贴在平整的墙壁,左手张开八字形,牢牢地按住报纸上方,这时千万不可移动或松手。我右手拿起铅笔,捏住笔杆中间部,由报纸中间往左右边平推迅速摩擦,大约15下左右后,再松开左手,神奇的事情发生了,这时的报纸就像粘了胶水一样,平整的贴在墙壁上! 我不敢置信地轻轻掀起报纸的一个角,没有想到一松手,被掀起的那一角马上被墙壁迅速地吸回去了!哎呀,我不服气,想强行把报纸从墙壁上揭开,我的耳朵贴近墙壁,居然听到它发出“劈啪劈啪”的声音。神奇吧?报纸居然为了不肯离开墙壁而发出了“抗议”。 我上网查了资料,原来,用铅笔摩擦报纸,报纸就会产生静电,从而被墙吸住。由于静电的存在,掀开报纸时就会发出“劈啪”的声音。 小朋友,你学会了吗?这个小实验,你别看它简单,要反复地练习很多次,才能成功。我就是练习了很多次最后才成功的。不信你也试试,开启科学的探索旅程,会有意想不到的收获哦! (指导教师:杨滟) |
▍资料来源:长辫子老师的创意写作坊
▍免责声明:所有资料仅供学习交流,版权归原作者,如侵权请告知,我们会立即删除。
设小学语文网为★星标★公众号,天天阅读好文章,领取优质学习资源。
点击左下方【阅读原文】
关注后发送消息“下册自查表”
即可领取电子版打印