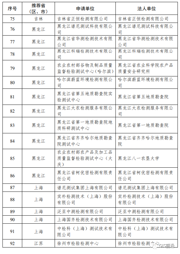
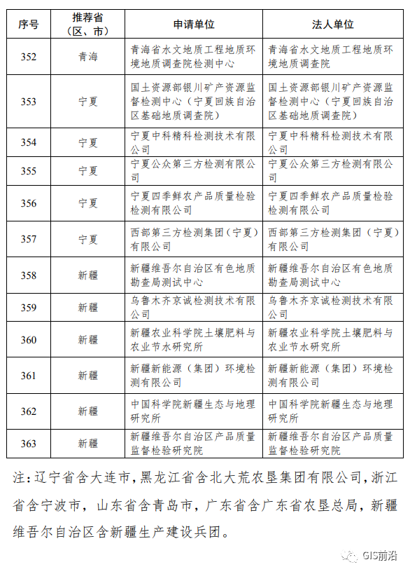
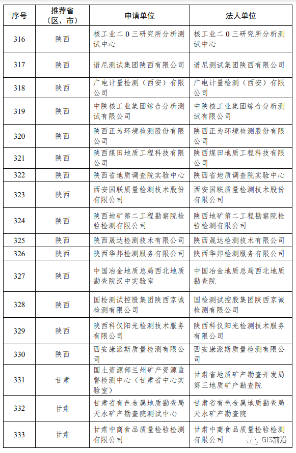
按照《国务院第三次全国土壤普查领导小组办公室关于开展普查实验室筛选工作的通知》(农建发〔2022〕3号)和《国务院第三次全国土壤普查领导小组办公室关于印发第三次全国土壤普查第一批检测实验室名录的通知》(国土壤普查办发〔2022〕4号)要求,经相关实验室自愿申请、所在地省(区、市)级第三次全国土壤普查办公室初步筛选推荐,我办组织专家复核和评审等程序,确定了第二批检测实验室名单,现予以公示,公示时间为2022年7月11日至17日。
如对公示对象有异议,可以在公示期间向国务院第三次全国土壤普查领导小组办公室书面反映。凡以单位名义反映情况的材料要加盖单位公章,以个人名义反映情况的材料要具实名并附联系方式。反映情况的材料要客观准确、依据确凿,对匿名或无具体事实根据的举报,不予受理。
联系人:李寒、张洋
联系电话:010–59196326、010-59191269
电子邮箱:trjcbz@126.com
通讯地址:北京市朝阳区农展南里11号
邮编:100125
附件:第三次全国土壤普查第二批检测实验室公示名单
第三次全国土壤普查领导小组办公室
2022年7月8日
附件:(点击文末阅读原文可跳转下载)
第三次全国土壤普查第二批检测实验室公示名单.pdf
来源:中华人民共和国农业农村部
- END -