本文授权转载:数字孪生DigitalTwin
作者:陶飞, 张辰源, 戚庆林, 张贺. 数字孪生成熟度模型[J]. 计算机集成制造系统, 2022, 28(5): 1267-1281.”。
数字孪生成熟度模型
陶飞,张辰源,戚庆林,张贺
北京航空航天大学自动化科学与电气工程学院
01
摘要
数字孪生作为一种实现信息物理融合,促进数字化转型和智能化提升的有效手段,受到国内外学术界、工业界和政府部门的广泛关注。然而,在数字孪生研究和落地应用过程中,存在以下疑惑和问题:①如何判断是不是数字孪生?②如何评判现有数字孪生能否满足应用需求?③若不满足应用需求如何优化提升?为解决上述问题,基于团队数字孪生前期研究基础,本文研究提出了一套数字孪生成熟度模型,将数字孪生成熟度分为“以虚仿实(L0)、以虚映实(L1)、以虚控实(L2)、以虚预实(L3)、以虚优实(L4)、虚实共生(L5)”六个等级。为便于不同数字孪生实际应用的成熟度评价操作,基于作者团队前期提出的数字孪生五维模型,从五个维度提出了十九项数字孪生成熟度评价因子,并设计了一套数字孪生成熟度评价应用流程。最后分别面向单元级数字孪生(如机器人)和系统级数字孪生(如车间)开展了数字孪生成熟度评价应用,验证了本文所提出方法的可用性和有效性。数字孪生当前还处于应用的初级阶段,期望本文相关工作能为进一步认识数字孪生,开展数字孪生学术研究和交流,推广落地应用提供一些参考。
02
文章主要工作
1、数字孪生成熟度评价需求分析
数字孪生作为实现信息物理融合的有效手段,受到国内外学术界、政府部门和相关领域人士的广泛关注与高度重视。近年来,作者团队围绕数字孪生五维模型、数字孪生模型构建理论、数字孪生多尺度建模方法、数字孪生模型评价指标体系、数字孪生数据、数字孪生服务、数字孪生标准体系、数字孪生使能技术与工具等开展了探索性理论研究工作, 并聚焦数字孪生车间、数字孪生装备、数字孪生卫星等开展了一系列应用实践工作。然而,在与国内外学者、政府部门和相关领域企业交流探讨的过程中,发现存在以下共性疑问和困惑:
(1)如何判断是不是数字孪生?
(2)如何评判现有数字孪生能否满足应用需求?
(3)若不满足应用需求如何优化提升?
上述问题可归结为缺少针对数字孪生范畴和发展阶段的系统性描述和评价方法,而成熟度模型是对目标系统的概念范畴、发展过程和阶段性目标的系统性描述,同时,它还具有评价目标系统现阶段发展水平和能力程度的功能。因此,本文从落地应用的角度出发,研究提出了一套数字孪生成熟度模型,并设计了一套数字孪生成熟度评价应用流程。
2、数字孪生成熟度等级
统计分析现有数字孪生相关理论研究和应用实践,依据其功能和用途主要可分为以下几类:①基于数字孪生的物理实体设计验证与等效分析;②基于数字孪生的物理实体运行过程可视化监测;③基于数字孪生的物理实体远程运维管控;④基于数字孪生的诊断与预测;⑤基于数字孪生的智能决策和优化;⑥基于数字孪生的物理实体全生命周期跟踪、回溯与管理。通过对上述各类数字孪生研究和应用进行共性分析发现,物理实体、数字孪生模型和两者间的连接与交互组成了数字孪生的“最小概念”。在此基础上,基于作者团队前期提出的数字孪生五维模型,从物理实体(PE)、数字孪生模型(DM)、数字孪生数据(DD)、连接交互(CI)和功能服务(FS)五个维度出发,根据连接交互方式与自动化程度的不同,以数字孪生所能提供的功能服务为主线,将数字孪生分为六个成熟度等级,如图1所示。其中,物理空间中的物理实体与信息空间中的数字孪生模型通过两者间的连接进行交互,数字孪生数据则蕴含数字孪生的所有信息,贯穿当前-未来、物理空间-信息空间、物理实体-数字孪生模型-连接交互-功能服务。此外,图1中的物理实体、数字孪生模型、数字孪生数据、连接交互和功能服务在数字孪生的各成熟度等级具有不同等级的能力程度,但由于图片的信息容量有限,图1没有对其进行详细展开和具体描述,该部分内容将在第三章进行展开。
图1 数字孪生成熟度等级
2.1 零级(L0):以虚仿实
以虚仿实指利用数字孪生模型对物理实体描述和刻画,具有该能力的数字孪生处于其成熟度等级的第零等级(L0),满足此要求的实践和应用可归入广义数字孪生的概念范畴。在该等级,数字孪生模型从几何、物理、行为和规则某个或多个维度对物理实体单方面或多方面的属性和特征进行描述,从而能够在一定程度上代替物理实体进行仿真分析或实验验证,但数字孪生模型与物理实体之间无法通过直接的数据交换实现实时交互,主要依赖人的介入实现间接的虚实交互,包括对物理实体的控制和对数字孪生模型的控制与更新等。
2.2 一级(L1):以虚映实
以虚映实指利用数字孪生模型实时复现物理实体的实时状态和变化过程,具有该能力的数字孪生处于其成熟度等级的第一等级(L1)。在该等级,数字孪生模型由真实且具有时效性的物理实体相关数据驱动运行,同步直观呈现与物理实体相同的运行状态和过程,输出与物理实体运行相同的结果,从而在一定程度上突破时间、空间和环境约束对于物理实体监测过程的限制,但对于物理实体的操作和管控依旧依赖现场人员的直接介入,仍无法实现物理实体的远程可视化操控。
2.3 二级(L2):以虚控实
以虚控实指利用数字孪生模型间接控制物理实体的运行过程,具有该能力的数字孪生处于其成熟度等级的第二等级(L2)。在该等级,信息空间中的数字孪生模型已具有相对完整的运动和控制逻辑,能够接受输入指令在信息空间中实现较为复杂的运行过程。同时,在以虚映实的基础上,增量建设由数字孪生模型到物理实体的数据传输通道,实现虚实实时双向闭环交互,从而赋予物理实体远程可视化操控的能力,进一步突破空间和环境约束对于物理实体操控的限制。尽管这种控制并不一定是智能的或优化的,但仍可大幅提高物理实体的管控效率。
2.4 三级(L3):以虚预实
以虚预实指利用数字孪生模型预测物理实体未来一段时间的运行过程和状态,具有该能力的数字孪生处于其成熟度等级的第三等级(L3)。在该等级,数字孪生模型能够基于与物理实体的实时双向闭环交互,动态反映物理实体当前的实际状态,并通过合理利用数字孪生模型所描述的显性机理和数字孪生数据所蕴含的隐性规律,实现对物理实体未来运行过程的在线预演和对运行结果的推测,从而在一定程度上将未知转化为预知,将突发和偶发问题转变为常规问题。
2.5 四级(L4):以虚优实
以虚优实指利用数字孪生模型对物理实体进行优化,具有该能力的数字孪生处于其成熟度等级的第四等级(L4)。在该等级,数字孪生不仅能够基于数字孪生模型实时反映物理实体的运行状态,结合数字孪生数据预测物理实体的未来发展,还能够在此基础上,利用策略、算法和前期积累沉淀的知识,实现具有时效性的智能决策和优化,并基于实时交互机制实现对物理实体的智能管控。
2.6 五级(L5):虚实共生
虚实共生作为数字孪生的理想目标,指物理实体和数字孪生模型在长时间的同步运行,甚至是在全生命周期中通过动态重构实现自主孪生,具有该能力的数字孪生处于其成熟度等级的第五等级(L5)。在该等级,物理实体和数字孪生模型能够基于双向交互实时感知和认知对方的更新内容,并基于两者间的差异,利用3D打印、机器人、人工智能等技术实现物理实体和数字孪生模型的自主构建或动态重构,使两者在长时间的运行过程中保持动态一致性,从而保证包括可视化、预测、决策、优化等诸多功能服务的有效性,实现低成本、高质量、可持续的数字孪生。
3、数字孪生成熟度评价因子
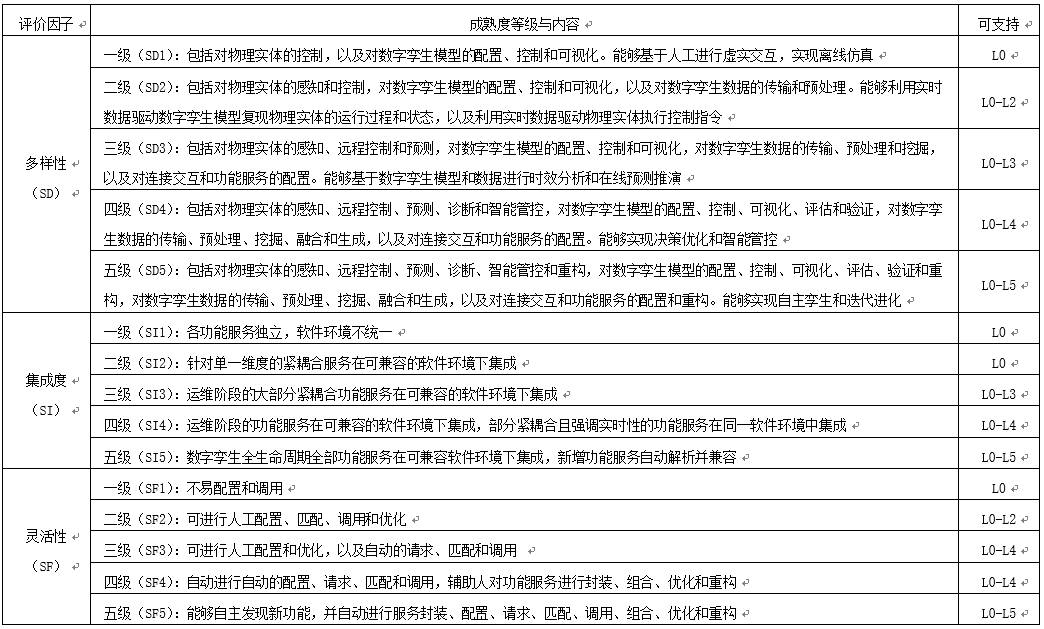
数字孪生成熟度等级从宏观角度描述了数字孪生的概念范畴和阶梯目标,以及由各阶段目标串联而成的数字孪生演进路径。为实现可操作的数字孪生成熟度评价,从物理实体、数字孪生模型、数字孪生数据、连接交互和功能服务五个维度,进一步分析得到能够影响数字孪生成熟度等级的十九个相关因素,将其作为评价因子进行成熟度分级,并明确数字孪生各成熟度等级对于评价因子成熟度等级的具体要求,如表1至表6所示。
表1 数字孪生各成熟度等级要求
表2 物理实体维度的评价因子
表3 数字孪生模型维度的评价因子
表4 数字孪生数据维度的评价因子
表5 连接交互维度的评价因子
表6 功能服务维度的评价因子
4、数字孪生成熟度模型应用流程
上述数字孪生成熟度等级和数字孪生成熟度评价因子构成了数字孪生成熟度模型,如图2所示。其中,数字孪生成熟度等级系统性描述了数字孪生的概念范畴和阶段性目标,以及数字孪生在各个发展阶段所具有的能力特征,而数字孪生成熟度评价因子则从物理实体、数字孪生模型、数字孪生数据、连接交互和功能服务五个细分维度,分别梳理了不同成熟度等级的数字孪生所需要具备的不同程度的能力,为可操作的数字孪生成熟度评价奠定了基础。
图2 数字孪生成熟度模型构成
数字孪生成熟度模型主要用途是对数字孪生应用进行成熟度评价,确定当前数字孪生应用整体的成熟度等级和成熟度评分,以及各维度评价因子的成熟度等级,从而明确该应用目前的短板,进而基于短板提供具有针对性的数字孪生优化建议。基于此,本文提出由评价、分析和优化三阶段构成的数字孪生成熟度模型应用流程,如图3所示。其中,数字孪生模型成熟度模型主要参与确定数字孪生成熟度等级与评分、确定短板和提供优化建议三个环节。
图3 数字孪生成熟度模型应用流程
5、应用案例
为验证本文提出的数字孪生成熟度模型及其应用流程,分别对单元级数字孪生(数字孪生机器人)和系统级数字孪生(数字孪生车间)进行成熟度评价,分别如图4和图5所示。其中,对单元级数字孪生的成熟度评价结果用于指导其升级优化,对系统级数字孪生的成熟度评价结果用于比较两个数字孪生车间的发展程度。
图4 数字孪生机器人成熟度评价结果
图5 数字孪生车间A和数字孪生车间B的成熟度评价结果
03
原文阅读
- END -