导
读
● ●
2022年是迎接党的二十大胜利召开之年,是全面开启社会主义现代化建设新征程关键的一年,是实施“十四五”规划承上启下之年。在此背景之下,第十五届中国智慧城市大会的成功召开,将为中国智慧城市的建设汇聚行业新成果,赋予新力量。后续我们将把此次大会成果及各位院士专家的精彩报告视频及PPT在智慧城市大讲堂公众号陆续发布,欢迎大家持续关注、分享学习。
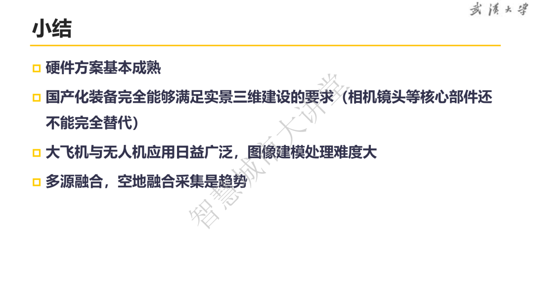
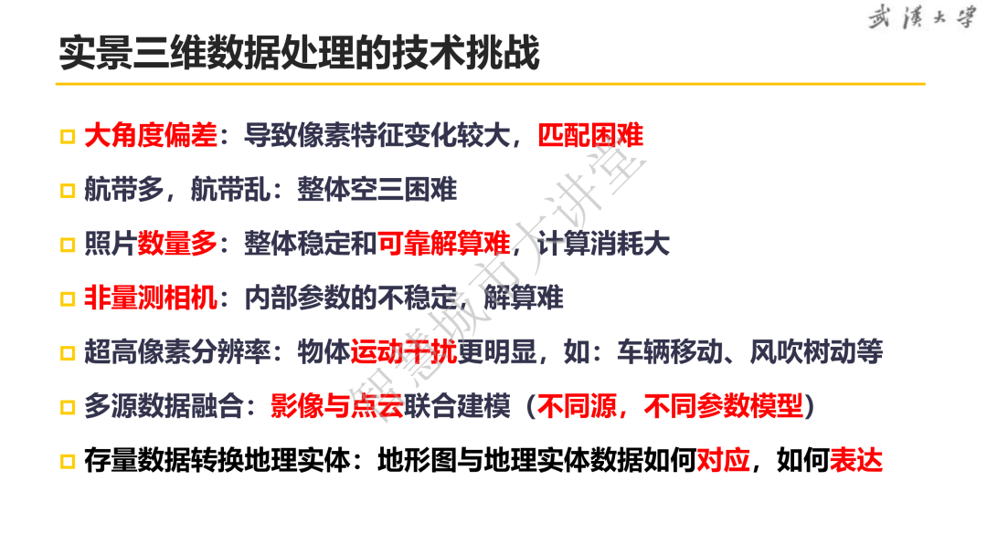
今天,为大家分享中国科学院院士、中国工程院院士、武汉大学教授李德仁在第十五届中国智慧城市大会中所作报告《关于推进实景三维中国建设的若干思考》视频及PPT。文章授权转载:智慧城市大讲堂。
遥感看世界 | 世界粮食日特辑——这些形状的农田,你见过几个?