最全的产品自查表
John本人
产品刘
产品刘
微信号
chanpinliu880
功能介绍
互联网产品干货铺
发表于
收录于合集
作者:John 来源公众号: 产品狗聚集地
不知道产品经理有没有遇到这样的情况,当做完一个需求后,自认为做的很完美,甚至一些异常情况都有考虑清楚,但是一开需求评审会,瞬间被研发教怎样做人。
在开发过程中也可能会遇到很多当时没考虑到的问题,来来回回的确认,导致浪费很多沟通时间,没有时间去思考问题。
最气人的是,这些问题你并不是不会,只是当时粗心忽略了而已。这感觉就像高中考完试后,拿到试卷的心情:我去,这道题这么简单我居然会错。
我觉得从产品经理思考的维度中,还是针对于业务需求的梳理和产品流程的过程中思考出现漏洞,所以出现在产品梳理中的疏忽。今天一起来汇总下产品经理在项目梳理的过程中,每完成一步,都可以针对性的做产品自查。
一、需求分析阶段
作为产品经理对需求的认识应该会很清楚。包括需求的来源、需求的思考层级、如何辨别真伪需求。这里重点聊下如何将需求池内所有需求进行筛选排序,明晰各个需求的优先级,确保呈现出来的一副相对完整的需求全景图。需求全景图四象限是针对用户获益和产品获益两个维度是思考问题。但是随着产品在生命周期中的路径可以有选择去思考如何在保证产品和用户皆能获益。
1.用户获益的需求影响模型
一般都是通过KANO模型(基本型需求、期望型需求、兴奋型需求、无差异型需求、反向型需求)来分析用户需求进行分类和排序。这里用一张图来说明一下:
2.产品获益的需求影响模型
从某种意义上来判断产品是否能够获益,更重要的是先服务于用户是否能够获益。比如在产品生命周期为种子期的产品,应该先解决的产品流程的跑通,让用户上来后,起码能跑通流程会更加清晰。在产品生命周期为成长期的产品,应该先解决的产品拉新留存促活,那么在思考如何去做拉新留存促活的时候,需要照顾用户的情绪反馈,因为是方便在成熟期更好的实现商业价值利润。然后再衰退期的时候,怎么去思考新的拉新留存促活。所以在产品获益的前提下,首先去思考清楚如何去做用户获益。
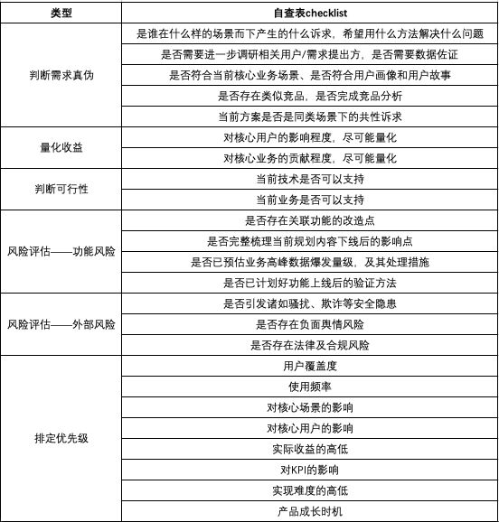
3.针对需求的产品自查表
在需求的过程中,产品经理在梳理需求后,以下是John在需求阶段建立的产品自查表。仅供大家查看:
二、信息架构设计阶段
简单来讲,信息架构指的是app或网站当中全部信息的组成结构。经过认真梳理的信息架构可以使产品更加易于理解和导航。这有些类似于作家在动笔之前首先拟出故事的大纲,或是建筑师需要以精准的蓝图作为一切工作的基础。
要实现结构清晰、重点突出的界面设计方案,你必须首先梳理出结构清晰、重点突出的信息架构。作为产品设计师,我们需要在这里承担思考与分析的责任,否则这一重担势必会落到用户身上。
在思考信息架构时,出现在我们头脑中的应该是一系列抽象的信息单元,包括名词与动词等等,而非具体的像素、组件或页面。这样,你很快便会发现,任何产品无法只是信息的集合;而用户怎样理解和使用产品,最终将取决于我们以怎样的方式将这些信息进行整合。
那我们针对信息架构设计阶段的自查表应该如何表现呢?
三、产品流程设计阶段
产品流程设计最主要的是针对于业务流程图的梳理。分析业务流程,并将业务流程图表化可以帮助分析者了解业务如何运转,帮助分析者找到业务流程中不合理的流向。现有产品存在的业务流程未必是合理的,通过业务流程图,钻研关键事件的流程,分析为什么要这么做,探索出更深层次的问题,从而对现有不合理的业务流程进行重组优化,进而制定优化方案,改进现有流程。
产品在写需求文档时主要是对业务规则的描述,而配合以业务流程图可以让业务逻辑更清晰;日常梳理关键事件业务流程时,画出业务流程图可以帮助发现不合理流程,从而对关键事件进行优化。
那么针对于产品流程设计阶段的自查表应该如何去表现呢?
四、交互设计阶段
大公司基本上都有交互设计师,而针对于小公司基本上产品经理就是交互设计师,那么针对于交互设计师,John这边其实主要是有两个疑问点:
1.忽视需求分析: 接到需求后,感觉有了一些想法,就马上开始细化解决方案。而遗漏了对需求、场景及已有系统的深入了解和分析过程,导致解决方案暴露各种问题,甚至出现方向性错误,被整体推翻重来;
2.缺少独立思考:产品经理在接到需求时,往往也会有一些自己对问题的解决思路。部分产品经理可能就直接顺着已有的思路继续,而没有及时返回去,分析思考问题的本质,探讨更多的解决路径。
那么在针对于产品交互设计阶段的自查表应该如何去表现呢?
五、产品原型设计阶段
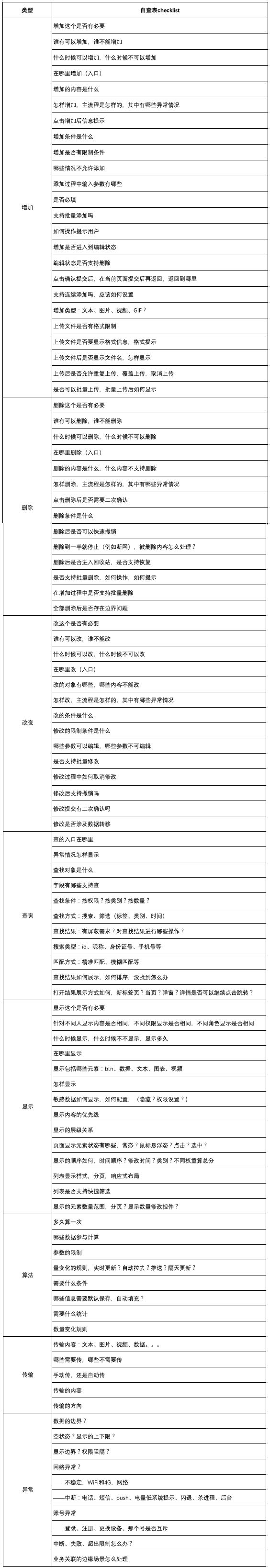
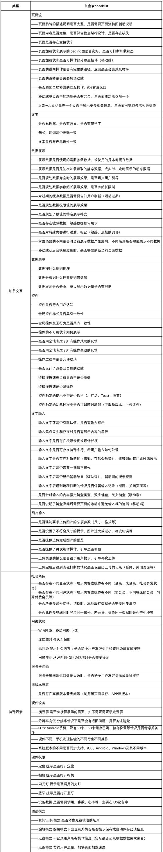
在产品原型设计阶段,原型的自查表主要通过「增删改查,显算传异」,这个其实是后台的操作功能,关于如何画原型,我就不再赘述了。主要通过自查表和大家一起来聊下。
六、产品辅助模块
产品辅助的模块主要是两个点:产品的数据埋点和消息的
push
机制。
七、产品上线准备
产品上线需要准备一些事情,其中包括这五个点:
1.客户端版本更新是否需要做新的应用商店图、新的欢迎页、新的功能引导页、新的功能描述文案、升级版本文案
2.功能埋点列表是否确认及提出
3.版本上线计划是否确定,是否及时同步给运营或其他相关部门人员,及布置相关工作
4.数据统计需求是否确认及提出
5.若需求内容较大,是否在上线前做好业务人员培训
总体来说,产品自查表主要是通过5W2H来进行分析:
1.Why——问问自己这个操作是否必要
2.Who——操作的权限如何分配
3.When——操作的时效限制
4.Where——交互邀请和提示怎么做
5.What——可操作内容是什么
6.How——操作的主流程和异常情况是什么
7.How much——整个操作要多少步骤
也许对产品业务熟悉到一定程度和跟进过众多产品,也许这些就不用了。
欢迎分享给你的小伙伴,点个
在看
再走吧。
PS:
转发此篇文章到朋友圈或者是产品经理群,并截图发给微信chanpin628,可以找我领取一份
CRM原型
。
更多干货可关注微信公众号:
chanpinliu880
想学习更多关于产品、职场、心理、认知等干货,可长按右边二维码,关注我们。
往期精彩文章
人们可以通过学习和阅读变得更聪明么?
区块链为什么突然被上升为国家战略?
产品经理如何搭建自己的成长模型
手把手教你做项目1.0
优秀的产品经理和一般的产品经理之间的区别
面试一对一辅导
这些数据分析方法你都掌握了么
点击“阅读原文”
即可进行报名
预览时标签不可点
微信扫一扫
关注该公众号
知道了
微信扫一扫
使用小程序
取消
允许
取消
允许
:
,
。
视频
小程序
赞
,轻点两下取消赞
在看
,轻点两下取消在看