作者:刘德超 (转载已取得作者授权)
注:待解决问题,必须定义出清晰而精准的目标,否则将会导致策略方向出现偏差。原则上,一个策略,只解决一个问题。
注:影响因素,作为输入步骤的关键环节,尽可能发散思维,细致思考。具体思考方式可采取金字塔原理,先思考一级维度,然后二级维度,三级维度……,注意同级维度之间要互斥,不可出现交叉或包含被包含关系,尽量做到穷举。此处分析越细致,对于后续计算和输出关节越有帮助。具体工具可采用脑图或excel等均可。
计算逻辑指上述所列举的各要素,在一定的场景下,采取什么样的逻辑关系,相互组合,互相作用,它们直接影响最终结果产出的准确度。 计算逻辑的表现样式多样,并不局限,可用逻辑表述或逻辑公式,甚至是复杂的多元函数等。如果在逻辑关系中,涉及到相关概念,则需要对概念进行详尽说明,这和PRD一个道理,其实就是PRD的一部分。
逻辑模型在实际工作环节中可有可无,它作为整体逻辑,是首要呈现给别人的内容,起到提纲挈领的作用,也就是金字塔原理的顶部内容,让别人清晰的知道,接下来你要表达什么,以及为什么这样表达,它有助于相关同事们从宏观上理解你的思路。
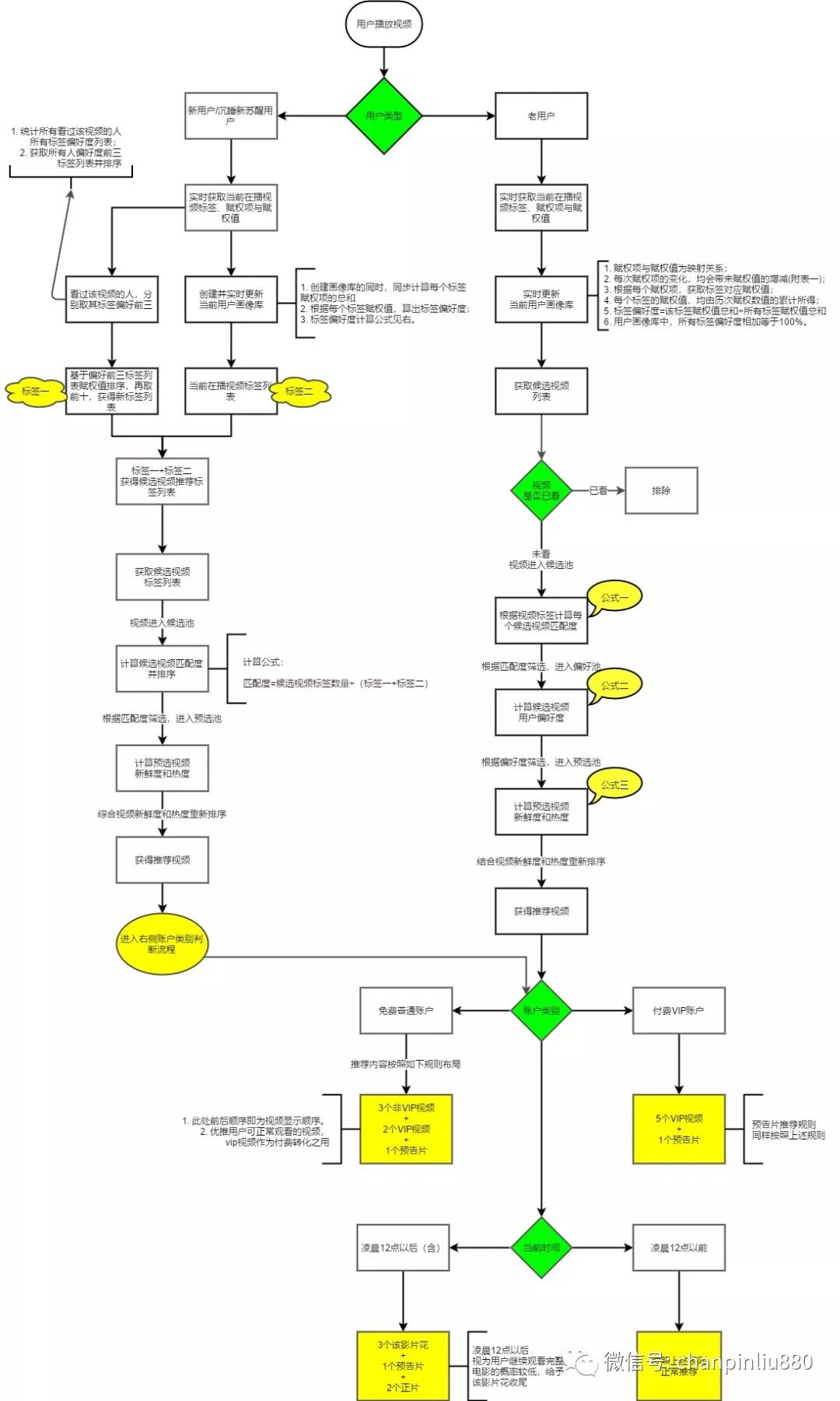
对于复杂的执行逻辑,推荐用流程图来表述;简单的逻辑,几句话就能表述清楚的,直接文字描述亦可。
与当前视频匹配度(D)=候选视频标签数 ÷ (该候选视频标签数+在播视频标签数) 与历史视频匹配度(L)=候选视频标签数 ÷ (该候选视频标签数+历史画像标签数) 整体匹配度(P)=D+L
偏好度=(候选视频标签A赋权值+标签B赋权值+标签C赋权值+……+标签N赋权值)÷历史标签总赋权值
新热度计算方式,延续平台既定热度和新鲜度排序规则。
内容反差界定,属于整体策略方案的补充说明,可使整体逻辑推导过程和结果更加严密,具体工作中,补充内容视需要而定。
点击“阅读原文”
查看更多干货