![]()
![]()
![]()
1. 行业分析
1.1 发展历程
早期的线上购物主要在淘宝网,球鞋文化只存在于各个篮球论坛之间。2013年nice网出现,定位为潮流分享平台,2014年虎扑上线旗下导购产品“识物”,2015年虎扑装备区分离出产品“毒”,提供球鞋鉴定服务。随着球鞋文化的渗入,各个平台在往后三年内全部完成潮流分享社交,球鞋交易服务。![]()
自2014年以来,人们对潮流服饰,球鞋的需求日益增长,涌现出多个线上交易、分享平台。2015年Get首先开创运动吗装备社区,随后多个体育资讯平台,潮流分享平台以及电商平台都相继打开球鞋交易服务,也正因如此,各个平台的推广吸引了更多年轻人关注潮流关注球鞋。在大部分投资家眼中,也看到了这一发展前景,nice、蜂潮等都收到了大笔融资,nice于2019年6月完成D轮融资TPG软银合资基金、元璟资本共同领投;斗牛(原名“蜂潮”),2016年创立也于2019年完成近千万美元的A轮融资。1.2 市场现状
鞋服是人们必不可少少的东西,随着时代发展,人们生活品质提高,对衣物,鞋子的要求也不简简单单的是遮羞布,好看和吸引眼球成了新需求,这也促进了对潮流鞋服的消费,在互联网时代,线上消费也早已成为消费的主战场。![]()
![]()
由图可见运动鞋市场在逐年提高,尤其2016年以来增长率也显著提高。
而在全国范围内运动鞋的消费主力军为80、90后,所以目前平台面向人群为年轻人,其中不乏已经结婚生子的人,可以在其中加入童鞋,童装信息。线下的获取球鞋、潮服的渠道单一,并且货量少,除部分一线城市有线下专卖店发售,其他地区城市的消费者要线下购物成本高,无法面向全国各地的用户,因此线上的发展成为主要趋势。但是线上的购物网站渠道消费者担心买到假货,消费者需要一个在行业有威信,能够给消费者承诺的平台。此外,C2C模式解决了“求购无门”的窘境。因此,线上独立平台成为消费者更为信赖和需要的线上购物方式。目前活跃在线上的类似平台除了以上三种,还有斗牛、有货UFO,get球鞋指数,以及国外的平台,竞争还是相对大的,但是在国内市场主要是“得物”为领头羊。1.3 融资情况
在大部分投资家眼中,也看到了这一发展前景,nice、蜂潮等都收到了大笔融资,nice于2019年6月完成D轮融资TPG软银合资基金、元璟资本共同领投;斗牛(原名“蜂潮”),2016年创立也于2019年完成近千万美元的A轮融资。2018年得物(毒)获得高榕资本、红杉资本中国、普思资本的数千万美元融资,脱离虎扑独立运营。2. 竞品分析
2.1 竞品介绍
![]()
2.2 排名趋势
![]()
2019年得物(毒)在各大数据平台显示均稳居第一,尤其6月、11月和12月,独立设备数超600万,但是nice由于转型较晚,相比于其他两个平台明显存在劣势。但是得物(毒)的数据起伏较其他两个更大,初步推断与其用户体验有关。![]()
![]()
由以上三个图显示,两个系统版本得物(毒)的用户评分均低于其他两个平台的用户评分,这也说明了得物(毒)的月设备数起伏大是因为用户体验不满意。但后几个月又出现增长,可能是因为系统优化,也可能是用户使用习惯了。但综上多个表反映情况,预计未来一年识物会赶上得物(毒)。2.3 用户群体
![]()
![]()
![]()
三个平台的用户主要分布在东、南部经济相对发达的省份地区,这些省区的人均收入较高,对商品的需求更高,同时这些省区的大型活动更多,如NBA球星“中国行”,以及潮流会展,接触潮流服饰,球鞋的机会更多。而更靠内陆的省份的经济消费水平较弱,人口也相对较少,因此使用人数更少一些。由全国运动鞋购买年龄阶段比例图可大致推断平台使用的人群年龄比例为20~35岁年轻人。![]()
![]()
![]()
由艾瑞数据提供的数据可知,如推断那样35岁以下年轻人为主要使用人群,其中得物(毒)、识货的用户中24岁以下的人占比最多,而nice则是25~30岁最多,可能与nice出现的时间更早有关,使用人群的年龄更大一些。综上表可推断的得物(毒)更受年轻人喜爱,使用的人口基数最大,24岁以下年龄占比又最大。![]()
![]()
![]()
由艾瑞数据提供数据可知三个平台女性用户占比都比男性占比高,nice女性用户更是比男性多出5个百分点。![]()
由艾媒数据中心提供数据,2018年的运动鞋消费人群性别占比可知,男性占比更多。但是以上三个平台的女用户占比均高于男性,可推断三个平台的潮服交易、分享交友吸引女性用户。
2.4 盈利模式
商品交易:C2C模式,为卖家,买家提供交易平台,收取手续费。![]()
装备鉴定:平台鉴定服务收取费用,平台有自己的金币可以充值,现金金币比为1:100,一人民币等于100金币;鉴定一次需要5元。新用户有免费鉴定服务机会。
![]()
商品交易:C2C模式,nice提供交易平台,收取手续费。由于nice转型较晚,用户量相对较少,且鉴定师少省去部分员工开销,因此手续费相对于得物(毒)更少。此外,nice的购买周期更长,期间每双鞋的资金暂存在平台,可以利用时间差投资理财。直播礼物:nice开放直播功能,用户可以充值为主播刷礼物,平台获取分成。![]()
商品交易:C2C模式,用户出售二手球鞋,平台收取分成。其他电商平台合作:其中有其他电商平台,例如京东、天猫商城等;为他们提供底价资讯,可跳转至该电商平台,收取一定费用。![]()
2.5 运营及推广策略
提供大量优质的潮流、球鞋资讯;
发放优惠券,发布抽奖活动;
免费装备鉴定服务(现在只用新用户享受有限次数的免费鉴定);
发起社区分享的主题活动,吸引用户参加活动,分享自己的潮流故事;
请明星开通账号,参与社区分享,即保留原有用户又能吸引新用户。
提供预售、现货、求购多种交易模式;
鉴别通过立即结算,当天回款无账期;
仓库周转全程监控;
有专线卖家客服。
发货立即打款,商品照片平台代为拍摄;
提供60天免费仓库。
商家平台名称,店铺名称显示在货品下方,为平台,店铺引流。3. 核心功能分析
3.1 得物功能分析
商品交易:可以购买全新商品或二手商品,也可以出售全新商品或二手闲置物品;抽奖活动获取抽奖码可以参与抽奖0元购;球鞋文化近年来迅速融入中国内陆,球鞋市场呈现新的景象,但是由于球鞋货量,售价等原因一级市场供不应求,促使二级市场成为主要球鞋交易市场。社交分享:可以发布自己的心情,商品等动态,也可以看其他用户动态;在这之中可以关注用户,评论动态,动态点赞等互动操作;虽然线下有许多例如sneaker con等球鞋文化交流、交易活动,但是其影响力在互联网时代比起线上的文化推广就略逊一筹,用户上传球鞋潮服动态,线上交流形成社群,不论是对文化的宣传还是商品交易,这都是更好的途径。装备鉴定:上传装备照片或选择鉴定师进行鉴定,用户有免费鉴别体验,体验次数用完后需要付费鉴别。对网络购物存在的怀疑依旧存在,商品的真假是消费者最为关心的事情,装备鉴定就显得尤为重要。![]()
3.2 nice功能分析
商品交易:商品交易:可以购买全新商品或二手商品,也可以出售全新商品或二手闲置物品;社交分享:可以发布自己的心情,商品等动态,也可以看其他用户动态;在这之中可以关注用户,私信用户,评论动态,动态点赞等互动操作;直播:用户可以进行直播,观看直播,为主播刷礼物,礼物需要充值,主播收到礼物后可以根据协议拿到分成。![]()
3.3 识货功能分析
购买商品:购买低价商品,给出电商平台、店铺的报价,提供入口进入平台或店铺购买,也可以购买二手商品;出售二手闲置物品;社交分享:可以发布自己的心情,商品等动态,也可以看其他用户动态;在这之中可以关注用户,评论动态,动态点赞,收藏等互动操作;装备鉴定:上传装备照片或选择鉴定师进行鉴定,用户有免费鉴别体验,体验次数用完后需要付费鉴别。![]()
3.3 功能对比分析
(1)社区分享:三个平台都有社区功能,用户可以在社区发布自己的动态,也可以看别人的动态。这样的功能对于平台而言,促进用户在平台购买商品,并且社区的形成有利于留住用户,甚至能够吸引更多的用户;对于用户而言,在社区分享中可以参考他人的照片来选择商品,在评论中咨询商品的使用后的感受,而且还能在社区交到喜好相同的朋友。(2)二手商品交易:三个平台面对的主要用户群体都是年轻人,而这个群体的大部分用户由于收入不高导致消费水平不高,全新商品价位太高时,二手商品也成了不错的选择;此外年轻人的消费频率更高,有许多物品很快被新的物品替换,而旧的商品将其闲置出售成了大部分年轻人选择的旧物处理方式。(3)其他基础功能:个人中心、设置、登录注册这些功能已经是每个需要登录APP的标配,来查看自己的信息已经设置自己的喜好。(4)优惠券、抽奖活动:如今各大电商类的平台为了吸引更多的用户消费,优惠券、抽奖活动已经成了标配。Nice、得物(毒)都是C2C模式,平台作为交易的中介,用户之间交易。如此一来解决了“求货无门”的窘境,用户的商品选择更多,并且提供一个有组织有管理的平台能够在用户收到商品前鉴别商品的真假和质量,用户购买的时候对商品更加放心。但是这样的价格统一,部分用户想要买到更低价的商品的愿望无法实现。而识货的交易方式是平台提供售价资讯集中,用户可以自行选择商品购买的价格和途径,可以做到“货比三家”。于此同时,由于货源广,对商品的真假以及质量问题不能做到保证,因此有部分对平台持怀疑态度。得物(毒)、识货都提供装备鉴别服务,而nice并无这个功能。肯由于得物(毒)、识货都同属虎扑旗下,鉴别师的工资开销相对更小,而nice由于刚刚转型或许可以省去这部分的开销。但是当下的市场假货也充斥着半壁江山,消费者需要这样的服务来给自己一个强心针,也可以通过这个维护自己的消费者权益,因此这个功能是能够吸引更多用户的。三个平台目前只有nice依旧有直播功能,但是主播和观看直播的用户少,大部分的用户使用平台是为了购物,而大部分的商品参考已经在用户分享的动态中体现,对观看直播的兴趣不大。并且有更为专业的直播平台,因此使用直播的用户并不多。因此nice的直播功能入口也相对隐蔽,为其他重要功能提供展示空间。4. 交互设计分析
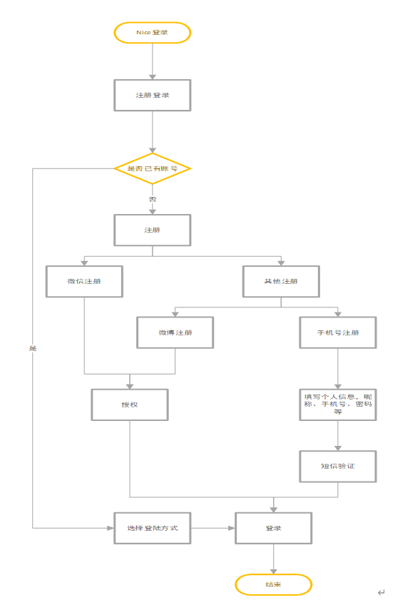
4.1 注册登录操作流程
![]()
![]()
首先用户需要选择注册或者用已有账号登录,虽然选择的按钮颜色尽量的向背景色上靠齐,但是多个按钮显得一个简单的操作却又有点复杂。然后,若用手机号注册不止需要发送验证码,还需再次设置密码,对于部分用户而言这个步骤已经有点繁琐。最后,微信登录,微博注册、微博登录这些按钮的功能以及界面一样,同样是需要第三方授权,该步骤有点复杂多余,或许可以合并选项,让界面更符合整体的简约风格。![]()
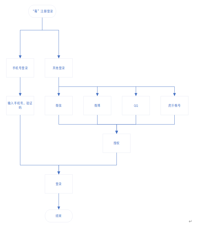
得物的注册登录相对于nice简单许多,不论何种方式,登录即注册,省去大部分多余操作,简单,用户更易接受。
同得物(毒)注册登录流程此外有最近登录账号登录功能![]()
识货与得物一样同属“虎扑系”,无需注册,授权既可登录,此外在登录前,若此前登陆过账号,系统会给出上次登录账号,快捷登录。由以上流程图不难看出,nice与其他两个平台登录方式不太相同:首先要选择注册或者登录,如果选择注册,微博注册则只需授权,手机号注册则要发送验证码,并且要设置密码。在此的操作已经有点麻烦复杂,大部分用户不愿选择即要验证码还要设置密码;选择了登录后,又会跳转到登录页面,默认使用手机号登录,下面可以选择微信/微博等第三方登录,但其中微博/微信登录与前一页面的微博微信操作相同。在此,又有步骤重复冗杂,用户跳转多个页面后发现和最开始的操作相同,所以就nice注册登录的交互方面还是有点不尽人意。而得物/识货依旧秉承简单操作,画面也都更加简单,注册登录均采用登录即注册,大大减少了用户操作步骤和操作时间。4.2 核心功能交互分析
![]()
由图可见,整个购买的操作深度不超过三步,点击商品,点击购买商品,选择尺码规格,并且主要停留在两个页面,尺码规格的选择也是从下滑上半个页面,节省用户时间又能得到较详细的商品信息。特别是3D空间,此功能刚刚发布时激起了用户的好奇心,用户期望值提高,加上页面3D向下反转出3D空间的动画效果更加简单明了,不会因为功能增加而觉得页面转换复杂。此外,购买界面下方会介绍商品的品牌故事或者款式故事,这个功能更加展示了平台的专业性,以及文化社区的定位,做到宣传文化,这样更会吸引球鞋、潮流爱好者,对社区的搭建提供不可获缺的一部分。此外,搜索商品可以根据具体的商品的名称关键词搜索,也可以在商品分类中搜索,得物商品包含鞋服、化妆品、电子产品、饰品、玩具等,商品种类多,分类的方法也有按照品类、品牌分类,解决了用户对心仪商品的信息掌握不足带来的不便。![]()
由图可见,鉴别的操作较购买更加复杂,且其中存在相同步骤页面。先选择品类,而后选择品牌/款式,若选择鉴定师则多出关闭品类选择窗口再选择鉴定师。
个人认为,若将鉴定师选择放置在发布前的一步操作或许能够减少步骤。进入发布鉴定页面时,每一步都有提示,不同品类会有不同上传标准提示,但是充分利用了图形与文字的嵌套使用使得内容并不冗杂。
此外,商品鉴别服务方面,会为用户展示鉴定师的鉴别的经验数量,也会将鉴定师鉴定过的记录展示出来,用户可以根据这一系列来判断该鉴别师的能力,这样能够选择更专业的鉴别师进行鉴定。
![]()
由图可见,nice的交互操作也较为简单,进入购买详情页后选择单页面展示评论、分享、照片等信息,虽然会导致页面整体长度过长,但是该页面头部有一个导航栏(需向下滑动才会出现)。
页面在最上端时,导航栏不出现,保证页面的干净简单,不影响商品的展示,点击导航内容后,页面可迅速滑到指定内容区块。购买部分,在点击购买后打开新的界面选择尺码,与前面的商品展示部分隔离开来,nice支持多种购买方式,为不影响操作深度,将多个购买方式的页面放入一个大的页面中,同样设置小导航栏节省了操作成本。这些功能也正好是nice的特点,与其他两款竞品相比缺少了鉴别这一重要的服务,nice则在发售方式、渠道上做出不一样,闪购预购买二手,均可在一个页面完成,无需跳转至其他页面。![]()
由于识货和得物、nice的交易模式不一样,因此购买的流程要多一步,用户使用识货APP更多的是因为其能够收集各个售货渠道,并提供低价,需要尽可能多的展示商品价格信息。和得物一样,识货也有3D展示商品,但是动画效果略逊一筹,是打开新的页面,用户体验新鲜感上可能不及得物。识货同样将详细信息、推荐喜欢加入同一页面,但是由于没导航栏的原因,页面太长,用户需要花时间滑动到自己想要看到的页面。选择尺码后有些商品的售卖渠道很多,导致页面过长,报价很多,识货在右边设置了排序的方式,可按价格升序或降序排列。5. 界面设计分析
5.1 首页界面设计分析
![]()
得物的首页整体布局较为丰富,得物更想搭建一个成熟的潮流社区,因此首页便是用户的分享动态,图标也选择小图标;用户的动态分为两列展示,用户能够在一个页面接收尽可能多的信息,同时,用户需要点击图片或文字才能浏览动态的详细信息,这在某种程度上为用户进行了筛选,用户可以选择性的接收信息而不是被动的接收全部信息。此外,系统可以根据用户点击的内容来为用户推荐类似感兴趣的内容,增加感兴趣的内容推送。而且在每次的首页展示时,都会在最下方展示不完整的动态内容,这是得物的小心思,提醒用户可以下翻继续浏览内容,也会吸引用户阅读未展示的内容。![]()
nice相对于得物而言一个界面展示的内容则较为少,类似“朋友圈”的展示方法,将内容一列展示,用户可以不用点击内容既可浏览该条信息的全部内容,包括动态中的商品信息以及文字描述。虽然一次浏览的信息量少但是无需其他操作既可浏览全部内容,但是相比得物可以根据点击的内容为用户推送更感兴趣的内容相比,nice的用户接收信息则较为被动。下端也是只展示部分下条内容的一部分,来提醒、吸引读者继续浏览。![]()
识货的定位就是电商平台,因此首页便是展示商品信息、广告内容,标准的电商平台,若要进入社区浏览其他用户的动态内容需要点击下方导航栏中的社区,识货的界面设计就更加紧凑,展示广告、商品的分类,以及平台活动内容,也因为有广告的原因,界面色彩更丰富。
5.2 购买界面设计分析
![]()
购买界面主要分为三个部分,将用户最想知道的三个部分展示出来,合理的运用了空间。
用户最想看到的便是商品的外观,得物在购买页面则用超过1/2的面积来展示商品的外观以及文字信息,纯白色背景更能凸显商品的色彩和款式,给人简单舒服的展示的感觉。此外,3D空间更是弥补了用户看图片无法更加准确的浏览外观、商品的许多细节无法展示的缺憾,填补了二维空间展示的不足,同时满足了用户的好奇心。此外,“立即购买”是页面中唯一有颜色的按钮,这在某种程度上给了用户心理暗示。
![]()
nice同样将商品的信息放置界面的最大部分,此外,在商品下方还会展示用于此款商品的用户,以及同样想要此款商品的用户,这对于建立社区而言是一个聪明的举动,用户可以咨询已经有此款商品的用户,也可以结识与自己有相同品味的用户,只需点击头像即可进入该用户的个人主页,浏览该用户的动态,也可以点击关注以及私信。
![]()
相比于其他两个产品的购买界面,识货在商品展示部分的占据面积更小,个人在体验过程中感觉界面太过拥挤,用户真正想看到的内容没有更加特别的展示出来。
5.3 个人中心界面设计分析
![]()
![]()
![]()
由以上三图可以看出得物和识货的按钮分布更多维有文字有图标,nice的个人中心依旧是单列的简单风格,仅仅用文字来展示按钮功能,在个人体验过程中相对其他两个产品略显单调,而在识货的个人中心的界面依旧有商品的图片,推荐商品,此处更加体现出识货的商业重点在销售模块上。
6. 总结
随着自媒体的发展,各个电商平台开始转型,未来几年也会是这一趋势,普通用户以及网红的带货能力提升,人们也原因花时间和流量在观看其他人的分享,普通人也可以是形象代言人,而毫无疑问这种形式的代言成本基本为零。但是产品不一定都是一成不变,每个产品依旧有自己的产品定位以及主打服务。
例如以上三个竞品,得物依旧因为其成熟而且深获大众信任的装备鉴定服务,近一两年的下载数与用户活跃度始终位与前茅;nice则本着不忘初心,虽然与最初相比做出了转型,但其重心依旧在用户社交、分享上,也因此收获了许多女性用户的加入;而识货的重心则是为用户收集更低价的商品渠道,与其他平台合作,收取广告费等为其他的电商平台做到引流。
三者之中得物、nice是C2C模式为用户提供平台收取“中介费”,而识货不但为用户之间提供平台,在用户和其他平台商家建立桥梁,“鱼和熊掌不可兼得”识货也有自己的商业重心。
用户的交互方式三者之间也有些许差异,首先就注册登录而言,nice将注册与登录分开操作,但是实际操作中只有手机注册需要独立分开操作,因为涉及发送验证码,设计密码,而这种注册的方式就手机app而已没有必要。
此外,其中有多个步骤是重复的,例如微信、微博注册登录的操作,本质上这两个方式都是登录即注册,只需第三方授权,但也分为两个相对独立的部分。如果用户是第一次使用,并且用手机号注册,他会觉得过程有点繁琐,懒得再进行后面的操作,倘若这时这名用户简单快捷的完成了其他竞品的注册,这或许对产品而言就是一个错误的地方。
然后是页面的交互设计,从直观感受而言,得物与nice都是一切精简,而得物在此基础上会添加一些新颖的展示方式,例如3D空间,解决了用户单看图片无法多角度更详细地了解商品外观。
得物的购买商品步骤几乎在同一页面完成:进入商品页面后点击尺码选择,选择的小页面从下滑出,只占页面的50%,其他部分颜色调灰,给用户一种我还在前一页面的感觉,选择完尺码后才进入一个全新的界面。
而nice的简约更多体现在单个页面内的简单方便,例如商品购买界面内的页内导航栏。
而识货由于它的商业模式不太相同,因此它需要展示更多的商品已经他们的报价,会显得交互复杂,内容繁多。当然用户在选择产品是出发点也不相同,各个产品有各自的重点定位。
得物进入后首页是社区展示,内容都是用户分享的动态,单个页面展示信息更多,用户需要点击图片或者文字进入动态详情页来浏览全部信息,这样更加有利于系统为用户推荐用户感兴趣的内容,根据用户点击的内容来判断用户感兴趣的内容。
而nice虽然也是用户的动态,但在每一条动态上我们都会直观的看到商品的信息,将单条内容全部展示出来,用户接收内容相对被动。
识货则一进入APP的首页便是商品展示页和广告,销售目的更为明显。最后,我建立了各大城市交流群,想入群的小伙伴可加微信:yw5201a1 我拉你进群。
![]()
关注微信公众号:产品刘 可领取大礼包一份。
··················END··················今日报告:智慧芽发布《2022中国知识产权年度调研报告》,下载报告去公众号:硬核刘大 后台回复“知识产权”,即可下载完整PDF文件。申明:报告版权归 智慧芽 独家所有,此处仅限分享学习使用,如有侵权,请联系小编做删除处理。