作为工业领域的知识分子,你是否也有这种苦恼,想学一点工业技能,想接触更多的行业大佬,想了解行业动态,想学习一些设计思维…..可是用尽心思去找,发现网上除了报刊杂志,很少有这种全面系统的平台。本次设计就是解决这个需求,目前属于MVP版本,待上线后收集更多反馈后进行迭代。
产品需求说明文档(PRD)可以将产品设计思路清晰的展现给团队人员,便于他们快速理解产品。产品需求说明文档如何写呢?本文希望能够得到高人指点,本人是小白,同时不建议其他小白参考此文以免造成干扰。
包括文档概述、产品结构、全局说明、业务流程、功能详情说明,非功能说明。
整个项目的完成,虽累,但有成就感,感谢一路点拨我的大佬。
原型体验地址:https://www.wulihub.com.cn/go/WnemlM/start.html
产品说明:自己是工业行业,特别想找一个本领域内能够学习、交流的APP。通过一些调查后结合实际情况做出如下产品设计,欢迎大佬指点。
注:版本号规则即小数点后为当前版本的小更新,小数点前为大版本更新。
修订内容:新增、修改、删除。
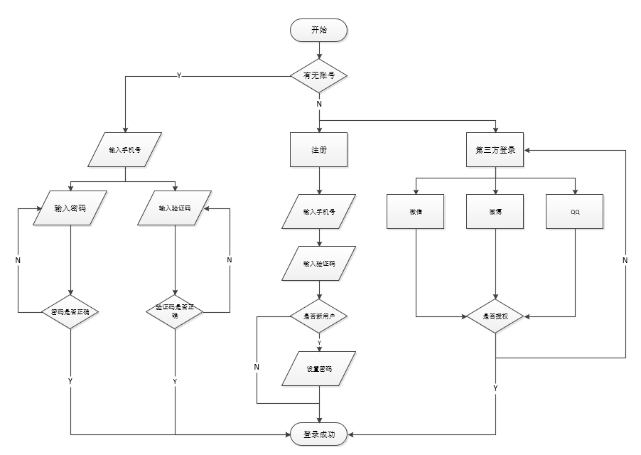
(1)分为登陆状态和未登陆状态;
(2)登录状态可进行App内所有操作;
(3)未登录状态下:
仅可以浏览页面,如文章信息,作者信息等;无法进行关注、收藏、评论、转发等需要调取后台数据的信息操作。
点击(手机号与验证码)输入框时页面底部弹出数字键盘;
点击其他输入框弹出字母键盘。
(1)图一为无网络页面提示
(2)图二为操作事件时:无网络toast提示
(3)图三为操作事件时,请求失败提示
3.6.1 操作
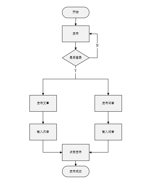
下拉刷新;
上拉加载(文章或问答列表结束/到达最底部时)。
3.6.2 用户头像
用户头像链接到个人资料页,特殊情况在页面中另外说明。
3.6.3 选择弹框
框上有操作按钮;
点击弹框以外的区域,弹框消失。
3.6.4 缓存机制
初始列表30条,每次加载30条。
3.6.5 网络判断
需要向后台请求数据时,只进行简单的网络状况是否良好的判断,当网络状况不良时进行提示“请检查网络”。
3.6.6 中断机制
当出现以下几种情况则系统默认保存当前页面数据,当再次打开软件时,则回到当前页:(1)来电;(2)返回桌面时,程序改为后台运行。
5.1.1 页面逻辑
5.1.2 交互说明
5.2.1 页面逻辑
5.2.2 交互说明
5.3.1 页面逻辑
5.3.2 交互说明
5.4.1 页面逻辑
5.4.2 交互说明
5.5.1 页面逻辑
5.5.2 交互说明
(1)所有用户个人信息,比如用户名、性别、出生日期等内容,需要在接口层加密传输。
(2)所有前端页面,需要使用HTTPS协议。
(1)APP从启动到显示首页,时间不超过5秒;
(2)单页面加载时间不能超过3秒,3秒后无响应,需要给出提示:网络繁忙;
(3)请稍后再试,且页面可点击重新加载;
(4)用懒加载方式,对页面元素做预加载处理。
(1)操作系统支持:当下所有主流机型;
(2)信息支持缓存机制,只要加载完成,网络中断后仍可显示信息;
(3)人性化帮助:在重要的功能入口处提供相应的帮助/反馈入口;
(4)用户可控:页面出口应明显、退出时需用户手动确认,防止用户误操作;
点击“阅读原文”
查看更多干货