《刑事诉讼法一本通》系法律出版社出版的内涵专业、编排精当、开本轻巧、易翻易携、已连续11版畅销的精品工具书,现在最新版为《刑事诉讼法一本通》(第12版)。
2017年版《刑事诉讼法一本通》(第12版)已于7月出版,新增扫描二维码查询本书出版后新发布刑诉规范功能,法律出版社微店“法律家”销售平台有售,需要者,请点击下面的“阅读原文”订购。
关注刑事案件律师辩护全覆盖
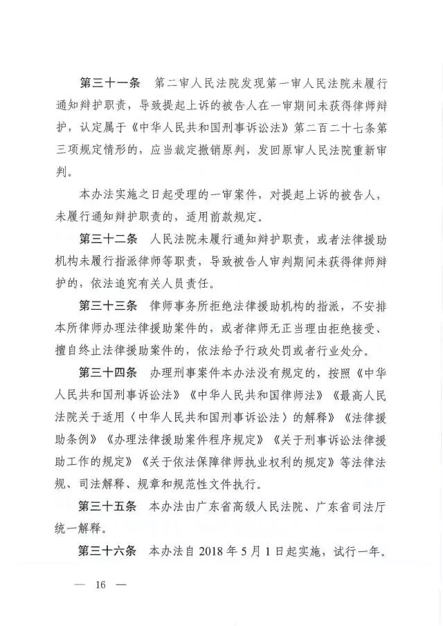
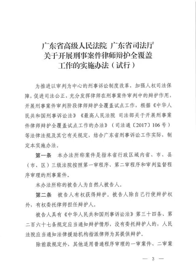
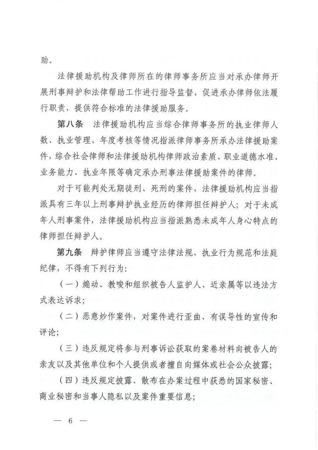
近日,据广东省司法厅官网发布,广东省高级人民法院、广东省司法厅向全省各级法院、司法行政部门印发了《关于开展刑事案件律师辩护全覆盖工作的实施办法(试行)》,实施办法自2018年5月1日起实施。
通知原文(来源:广东省司法厅官方网站)
广东省高级人民法院 广东省司法厅
关于开展刑事案件律师辩护全覆盖
工作的实施办法(试行)
(全文如下▼)
文章来源 | 广东省司法厅
请长按二维码关注刑事诉讼法规范总整理
请长按二维码关注刑法规范总整理