安徽大学电子信息工程学院
2021年硕士研究生招生拟调剂公告
2021年全国硕士研究生招生考试初试国家线已经发布,参照今年学院一志愿考生上线情况,拟接收学术型和专业型研究生招生调剂,欢迎电子科学与技术、信息与通信工程、电子信息等专业的优秀考生调剂报考。
调剂专业与报考条件
我院可接收调剂的专业包括:
(1)0809电子科学与技术(包括080902电路与系统、080903微电子学与固体电子学、080904电磁场与微波技术)
(2)0810信息与通信工程(包括081001通信与信息系统、081002信号与信息处理)
(3)085400电子信息(非集成电路)
(包括01智能信号处理与工程、02通信智能系统、03射频电路与微波工程)
(4)085400电子信息(04集成电路工程)
调剂条件:
(1)初试成绩达到国家划定的A类分数线。
(2)申请调剂的考生须是普通高校全日制本科毕业生(含应届本科毕业生)。
(3)调入专业与第一志愿报考专业相同或相近,应在同一学科门类范围内。申请调剂考生统考科目为数学一、英语一,专业课科目为电子信息类课程。
(4)参加单独考试(含强军计划、援藏计划)的考生不得调剂。
调剂申请程序与相关工作安排
1.正式调剂:登陆中国研究生招生信息网(http://yz.chsi.com.cn/或http://yz.chsi.cn/),等调剂系统开通后,在系统内填报调剂申请,我院无预调剂系统。
2.有意向申请我院调剂的考生请先登录我校研究生院网站(http://yz.ahu.edu.cn),查阅安徽大学2021年全日制硕士研究生招生简章、招生专业目录等信息,了解我校相关专业复试笔试科目。
正式调剂公告以安徽大学研究生院发布为准,请各位考生及时关注,欢迎报考。
电子信息工程学院
2021年3月12日
01
院校概况
安徽大学始建于1928年,是国家“双一流”建设高校,安徽省人民政府与教育部共建高校、安徽省人民政府与国家国防科技工业局共建高校、安徽省属重点综合性大学、合肥综合性国家科学中心教育科研区核心成员单位。“双一流”建设以来,安徽大学快速发展,自然指数由建设初期的内地高校115位上升至59位,位列安徽高校第二。
电子信息工程学院前身为1960年成立的“无线电系”,进入新世纪以来伴随着学校的发展几经院系调整,2010年6月更名为电子信息工程学院。现有五个系和一个实验中心,下辖“双一流”建设内容的电子科学与技术一级博士点(含电路与系统、微电子与固体电子学、电磁场与微波技术三个二级博士点),二个一级学科硕士点,一个博士后流动站,一个安徽省A类重点学科、四个B类重点学科,共建一个国家地方联合工程研究中心“农业生态大数据分析与应用技术国家地方联合工程研究中心”、一个教育部重点实验室“计算智能与信号处理教育部重点实验室”、一个教育部工程研究中心“教育部电能质量工程研究中心”。
学院现有专任教师90人,其中高级职称占比超过70%,教师中拥有国家及省部级人才10人次、国家科技重大专项“核高基”专家等2名,另有兼职教授30余人。近年来,承担“核高基” 重大专项3项,国家自然科学基金、863、973计划等项目100余项,横向科技开发项目70余项。
02
招生专业学科方向介绍
学术学位硕士研究生招生专业目录:
专业学位硕士研究生招生专业目录:
招生专业方向一:
微电子学与固体电子学、电路与系统、集成电路
本学科立足学科前沿和国家重大需求,以系统产品为龙头,以集成电路设计为核心,开展高性能低功耗集成电路、先进存储器、抗辐照集成电路、可靠性容错设计、半导体器件物理机制以及嵌入式操作系统的研究与开发。在国家核高基科技重大专项的支持下,研发了基于国产CPU 的高性能SoC 系统芯片,提出了移动智能终端的全套系统解决方案,研发了高速低功耗SRAM 存储器IP 核与编译器,探索了新型非易失性RRAM 存储器的机理,这些成果适应了国家战略需求,处于国内领先水平。尤其是在高速SRAM设计方面,学科紧跟国际先进水平,努力实现为国内集成电路设计企业提供存储IP核,取代进口。本学科方向将努力在先进工艺SRAM存储、内存计算架构与电路、CMOS抗辐照集成电路、新型存储器等方面取得重要突破。本学科具体研究方向:
(1)数模混合集成电路设计
(2)抗辐照集成电路设计
(3)新型存储器件
招生专业方向二:
电磁场与微波技术、电子信息
本学科方向主要涉及电磁场理论、微波技术与天线、无线通信等领域,提出的“计算电磁学辛算法”处于国内领先水平,先后获得国家自然科学基金重点项目及国家优青项目资助;建立的基于四能级激光场与电磁场耦合模型,发表于物理顶尖杂志“Physical Review Letters”;研制的JTY系列金属探测仪应用于国内许多著名的烟草公司,打破了国外对该类产品的垄断;结合移动通信和新型无线通信网络,开展了复杂媒质及环境下移动通信接收处理技术、无线传感网络等研究,参与了中国无线传感器网络标准的制定。本学科方向将努力在复杂媒质的辛算法研究、介质导波结构传播特性、新型漏波天线在移动通信中的理论与实验研究、JTY系列金属探测仪产品更新等方面取得重要突破。本学科具体研究方向:
(1)电磁散射与目标识别、计算电磁学
(2)电磁超材料、计算电磁学
(3)无线通信
招生专业方向三:
信号与信息处理、电子信息
本学科有两个主要研究方向:计算信号处理、模式识别及应用。计算信号处理方向特别突出“计算”在研究中的作用和意义,将计算科学与光电信号的物理特征有机结合起来,建立“计算视觉”和“计算全息”研究框架;并将理论研究成果定位于智能系统的研发。
模式识别及应用方向将新的信号描述原理、新的采样原理、泛函与优化、机器学习与统计分析有机结合起来,应用于图像处理、模式识别等领域;研究基于视频的人、车、物的检测、跟踪、识别与理解;研究基于航空、航天、近地等多源遥感数据对农作物病虫害识别、受害等级划分、空间分布、长势监测、产量估计和物候期等进行遥感监测和预测预报。
本专业主要科研支撑平台有:农业生态大数据分析与应用技术国家地方联合工程研究中心、教育部电能质量工程研究中心、计算智能与信号处理教育部重点实验室、安徽省现代成像与显示技术重点实验室等实验平台。与东方泰坦公司合作建立了“安徽大学--TITAN (泰坦)遥感技术联合实验室”,与合肥皖仪科技公司联合申报了“安徽省分析仪器工程研究中心”,与安徽科力信息技术股份有限公司共建“安徽省智能交通产业技术创新战略联盟”,与中科院智能所合作积极筹建“行为感知与控制”平台等,为专业人才的培养和科学研究创造了优良的平台条件。
招生专业方向四:
通信与信息系统、电子信息
本学科有两个主要研究方向:无线通信与智能传感网络、多媒体通信与信息处理信号与信息处理,安徽省B类重点学科。无线通信与智能传感网络研究方向主要结合未来移动通信和新型无线通信网络开展移动通信信号处理技术、智能传感网络等方面的研究和开发。结合安全监测、工业物联网等实际应用需求,开展传感器网络及无线通信网络的应用研究,参与中国无线传感器网络标准的制定。结合优化理论、数学分析方法及应用需求的实际特点,研究探索智能传感器网络通信模型和实现方法及提高能量效率的通信传输技术等。
多媒体通信与信息处理研究方向面向多媒体通信中的各种应用与需求,研究多媒体信息的有效表达与传输、处理与综合应用等方法和技术;研究配电网电能质量稳定性、安全性及改善与提高配电网质量的相关装置;研究配电网电能质量的检测、分析与评估方法;服务于地方经济建设和社会发展需求,开展基于嵌入式系统开发的相关装置与系统研究。
本专业主要科研支撑平台有:计算智能与信号处理教育部重点实验室、安徽省物联网频谱感知与测试工程技术研究中心等,为专业人才的培养和科学研究创造了优良的平台条件。
03
主要招生专业方向带头人简介
电磁场与微波技术
黄志祥
黄志祥,二级教授、博士生导师,国家级人才。现任安徽大学党委常委、统战部部长、电子信息工程学院院长,安徽省教育厅重点实验室“空间电磁环境感知”负责人,IEEE高级会员、安徽省学术和技术带头人。长期从事电磁场与微波理论、微波射频电路设计、电磁场数值方法等方面的研究工作。担任中国电子学会青年科学家俱乐部理事、中国电子学会青工委委员、中国电子学会微波分会委员、中国电子学会电路与系统分会委员,安徽省电子学会理事长。先后主持国家自然科学基金优青、面上、青年项目共4项、省部级项目10项,在Physical Review Letters、Advanced Functional Materials、Advanced Energy Materials、IEEET-AP等期刊发表SCI检索论文80余篇,中文专著1部,英文专著3章节;获安徽省科学技术进步奖二等奖、三等各奖1项。
孙玉发
孙玉发,博士、教授、博士生导师,长期从事计算电磁学及其应用、无线通信与电磁兼容、天线理论与技术等方面的教学和科研工作;主持国家自然科学基金2项、省部级和企事业单位委托开发等项目10余项;发表学术论文130余篇,其中SCI、EI收录70余篇,主编安徽省“十一五”规划教材1部,荣获宝钢优秀教师奖、安徽大学青年教师教学优秀二等奖、安徽省教学成果二等奖2项;先后被评为安徽省高等学校中青年学科带头人培养对象、安徽大学中青年学术骨干、安徽大学教书育人先进个人;担任中国电子学会高级会员、全国高等学校电磁场教学与教材研究会理事、中国南方九省电工理论学会常务理事、《电波科学学报》编辑委员会委员。
微电子学与固体电子学
吴秀龙
吴秀龙,博士、教授、博士生导师,长期从事微电子学、超大规模集成电路设计等方面的教学和科研工作。近年来主持了国家科技重大专项、国家自然科学基金、国家博士后科学基金、安徽省教育厅自然科学基金等科研项目,在国内外学术期刊及会议上发表论文50余篇,其中SCI/EI收录30余篇,申请国家发明专利17项,已授权8项。担任《IEEE TCAS I》、《IEEE TVLSI》、《IEEE TCAD》、《Electronics Letter》、《Integration-the VLSI Journal》、《IEICE Electronics Express》、《Chinese Journal of Electronics》 、《东南大学学报》等SCI/EI期刊审稿人。担任国家科技重大专项01专项立项评审专家和验收专家、02专项立项评审专家、国家重点研发计划专项会评专家、安徽省集成电路战略新兴产业基地项目评审专家和验收专家,安徽省智能制造学会副秘书长、安徽省仪器仪表学会副秘书长、安徽省集成电路产业技术创新联盟理事、合肥市半导体行业协会专家委员会委员、合肥经济开发区集成电路专家委员会委员。
信号与信息处理
梁栋
梁栋,博士、二级教授、博士生导师,现任安徽大学互联网学院院长,农业生态大数据分析与应用技术国家地方联合工程研究中心主任,担任安徽省电能质量专业标准化技术委员会副主任、安徽省软件行业协会常务理事、安徽省电子商务学会常务理事、安徽省电子学会常务理事、中国图像图形学学会理事等。长期从事计算机视觉与模式识别、信号处理与智能系统等方面的教学和科研工作;主持国家自然科学基金、国家“863计划”、国家“973计划”、安徽省科技攻关、安徽省高技术产业发展、安徽省信息产业发展专项基金、企事业单位委托开发等项目40余项;发表学术论文150余篇,其中SCI、EI收录80余篇,出版普通高等教育“十二五”规划教材1部,主讲的《C语言程序设计》课程被评为安徽省省级本科精品课程,授权国家发明专利3项;荣获安徽省科学技术一等奖1项、三等奖3项;先后被评为安徽省学术与技术带头人、安徽省高等学校中青年骨干教师培养对象、安徽省高校中青年学科带头人培养对象。
通信与信息系统
胡艳军
胡艳军,博士、教授、博士生导师,国家重大专项评审和验收专家、国家自然科学基金会评专家,安徽大学通信与信息系统安徽省重点学科带头人、创始人。长期从事移动通信、无线传感网方面的教学和研究工作;主持国家物联网重大专项、国家自然科学基金、省部级和企事业单位开发等项目40余项;发表学术论文100余篇,其中SCI、EI收录30余篇,授权国家发明专利3项;荣获中国人民解放军科技进步二等奖1项、安徽省科技进步奖1项、安徽省高校科技进步奖1项;被评为全国三八红旗手、安徽大学中青年骨干教师、安徽省高等学校中青年学科带头人培养对象、安徽大学教书育人先进个人、合肥市人大代表等;是IEEE高级会员、中国物联网标准工作组成员、中国计算机学会物联网专业委员会委员、、安徽省信息技术标准化技术委员会委员、安徽省网络信息安全标准化技术委员会委员 。是中国妇女第九次全国代表大会代表、安徽省第十二届政协委员、合肥市第十五、第十六届人大代表。
04
研究平台
国家级:农业大数据平台
农业生态大数据分析与应用技术国家地方联合工程研究中心于2017年12月由国家发改委批复成立,中心基于安徽省农业生态大数据工程实验室(2014年12月由安徽省发改委批复建设)和安徽省信息感知与控制应用技术协同创新中心(2016年9月由安徽省教育厅批复建设),依托安徽大学、安徽省农村综合经济信息中心和安徽中科金诚智能科技有限公司进行建设,是一个从事农业和生态大数据分析与应用技术研究、开发、示范与推广的国家级产学研平台。
教育部平台:计算智能与信号处理教育部重点实验室
计算智能与信号处理教育部重点实验室于1999年筹建,2000年通过教育部验收并正式对外开放运行,2006年6月通过教育部专家评估,2017年9月再次通过教育部评估。
实验室作为研究基地,为安徽大学计算机应用技术国家重点学科、计算机科学与技术博士后流动站、电子科学与技术一级学科、信息与通信工程一级学科等多个省级重点学科提供重要支撑,承担一批国家及省级科研项目的研究,取得了一批经济效益显著的应用成果,在国内外产生了一定的影响。
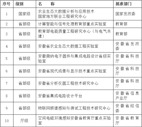
其他平台情况:
05
联合培养
学院注重加强对外合作与交流,与国内外众多高校、科研院所建立了密切的科研合作关系,为专业人才创造了优良的科研合作、交流和联合培养条件。
厚积薄发、绽放青春梦想!
安徽大学电子信息工程学院欢迎您!
图文编辑:新媒体运营部 谢晓雨