文 | 君临团队
1945年7月,八年抗战胜利在望,民国教育家黄炎培在延安杨家岭的窑洞旁问:
所谓“其兴也勃焉”,“其亡也忽焉”......如何跳出“历史周期律”?
答:“我们已经找到新路,我们能跳出这周期率。……只有让人民来监督政府,政府才不敢松懈。只有人人起来负责,才不会人亡政息。”
2005年,存续2600多年的农业税取消后,一次人代会上,有代表问:
如何既保证基层政府的运转经费来源,又不增加农民负担?
答:“中国政府一定能够走出‘黄宗羲定律’的怪圈。”
事实上,后人关于中国历史上的周期定律总结着墨颇多:
吴思的“血酬定律”,柏杨的“瓶颈定律”,杨光的“传统权力合法性定律”;
还有“得道多助,失道寡助”定律;“分久必合,合久必分”定律;“兔死狗烹”定律;“家族盛衰循环定律”等等。
但在君临看来,他们没有一个能像黄宗羲定律那般让人着迷。
所谓黄宗羲定律,是一个“杂税丛生—并税式改革—杂税丛生”的周期性现象。
即历史上的合并赋税的税费改革不止一次,但每次改革后,由于社会政治环境的局限性,农民负担在下降一段时间后,又涨到一个比改革前更高的水平。
黄宗羲称之为“积累莫返之害”。
一国的财政税收,虽然不像古来疆场上旌旗招招那般大气滂沱,更像隐藏在皮肤下的毛细血管,润物无声一般,在背后左右着这个国家的最终走向。
今年两会,“更大规模减税降费”一锤定音。
回顾建国七十年,这个未曾有过的施政方略,似乎在预示着我们这个由国家主导发展的经济体制,正站在新的历史十字路口。
减税降费,减多少,降几何,是无法逆转的大趋势,还是古往今来一阵风?
财税乃庶政之母,是国家权力的核心,不仅牵扯到每位公民的现实生活,也关乎国运。
更值得投资者思考:
现在是否到了战略性配置消费行业的时刻?
1
作为明末最重要的思想家,黄宗羲生活在中国历史上最后一个汉人王朝。
秦汉以降,沿着时间线往后拉,到明一朝,中国的政治体制已日趋完备,帝王汲取了历代王朝覆灭的历史经验。
在外朝,它废除了文官之首——丞相职位;
在内廷,它把宦官牢牢攥在皇帝的五指间;
在宫闱,它严格限定了后宫和外戚的权力。
可以说,此时权臣、宦官、外戚所带来的威胁已经荡然无存,帝国的治理由皇帝直接控制下的文官集团代理施行。
中间商大幅压缩,从体制上保证了“交易成本”的最优化。
现代史家之所以痴迷于明史研究,也正是因为它是中国政治体制的进化完成态。
换言之,我们可从中发现历史上最先进的帝国所面临的治理困境,以及由此产生的制度安排。
黄宗羲定律,正隐藏在这种困境之中。
中华帝国,拥有庞大的帝国疆土,族群、文化、宗教信仰多元庞杂。
规模虽大,却也受累于此,在帝国“号令皆出中央”的治理架构下,需包容多元文化和不平衡的地域发展。
有效治理的矛盾就产生了:
中央聚集了权力和资源,但地方需要更多的灵活性和自由裁量权以实现有效治理。
这一矛盾投射到财政安排上,即中央掌握财政收支予夺大权,而地方没有自己的地方财政。
既然中央的财政安排不能满足其自身所需,也无法接济地方财政,那么只能对地方政府通过巧立名目方式解决运转经费问题睁一只眼闭一只眼。
在具体运行和调整过程中,中央一方面以“非正式”方式允许地方政府因地制宜解决当地财政需要。
另一方面,不时地通过“整治”(即并税式改革)来“纠偏”,强化向上集中的权力;
而集权又引起新的“有效治理”困难,迫使中央政府不得不默许地方政府的“繁税”举措。
学界将此财政制度称为“不完全财政”。
至于老祖宗们为何要采取这种制度安排,不在本文讨论范围。
但唯一可明确的是,“不完全财政”是一种非市场经济的财政。
2
建国以来,加上村一级,我们的五级半行政架构更为严密,需有效治理的范围和深度极大延伸。
这是一把双刃剑。
不仅意味着国家向基层社会的渗透动员能力更强,也承担了更为沉重的治理负荷。
与此同时,在“统收统支”的计划经济体制下,有效治理的矛盾进一步突出。
为缓和矛盾,可以清晰观察到改革开放前,我国经历了多次“放权—收权”周期。
1978年,十一届三中全会指出:
“我国经济管理体制的一个严重缺点是权力过于集中”。
财政体系的改革在计划体制的大框架下摸索前进,这种摸索没有跳出计划的框子,又在朦胧中寻求着市场的作用。
很快,石头从“分灶吃饭”摸到了“财政大包干”,过分强调地方政府的积极性。
但由于缺乏有效监督和惩罚机制,一方面地方政府和地方国企往往会采取各种方式少报收入,使得中央在分成收入上处于劣势。
另一方面,地方为增加财源,容易画地为牢,倾向于藏富于企,对全国财政收入造成很大影响。
不仅税收占比GDD比重低,而且地方拿的过多,中央拿的过少。
形形色色的大包干,阻碍了全国统一市场的形成,不利于国家产业结构调整、产业政策实施,而且带来预算外资金膨胀、土地财政兴起和中央财政职能弱化等严重后果。
1988年-1990年,财政部连续三年向地方政府化缘,到了1991年,囊中更是羞涩,时任部长对国务院负责同志说:
“切身体会到旧小说常说的 ‘国库空虚’。”
长此以往,国将不国,改革迫在眉睫。
纯粹摸石头阶段告一段落,1993年的十四届三中全会,我们迎来了改革以来第一份顶层设计:
《关于建立社会主义市场经济体制若干问题的决定》
这份奠定经济基本框架的文件,规划了财税体制、投融资体制、金融体制、外汇体制、外贸体制等领域的改革。
其中,税制和分税制财税体制改革,涉及政府职能的调整,更涉及到那个千古难题:
政府与企业、中央与地方两大基本经济关系的调整。
关系复杂、难度极高,理所当然成为经济体制改革的中心环节。
负责此事的领导同志日后回忆:
“那段日子是东奔西走,南征北战,苦口婆心,有时忍气吞声,有时软硬兼施。”
“实行分税制,来自地方的阻力非常大。我是一个省一个省地去谈,商量,妥协,总算谈下来了,我自己则掉了5斤肉。”
取得空前成功的分税制改革,被誉为社会主义市场经济的第一座里程碑。
初步规范了国家、企业、个人以及中央与地方的分配关系,调动了中央和地方两个积极性,建立了财政收入稳定增长的机制,市场经济开始初步进入法制化轨道。
以此为基础,此后的中国经济,进入了历史上发展速度最快,质量最高的阶段。
十多年过去了,前一阶段改革所释放出的制度红利逐渐枯竭。
尤其是08年危机后,一系列尚未解决的深层次问题开始浮出水面。
2013年,十八届三中全会胜利闭幕,第二份顶层设计文件应运而生:
《关于全面深化改革若干重大问题的决定》
在这份新时代改革根本大法中,从改革意义和指导思想破题,落脚于加强和改善组织领导。
全文十六点内容,第四点即是“加快转变政府职能”,目标是“建设法治政府和服务型政府”。
紧接着,第五点便指向了政府权力的表现形式——财政能力,即“深化财税体制改革”。
目标是“建立现代财政制度,发挥中央和地方两个积极性。”
具体包含三大任务:
一是改进预算管理制度。
二是完善税收制度。
三是建立事权和支出责任相适应的制度。
三大任务,不仅指出了财政改革的方向,也揭示了当前财政体制所面临的问题。
比如地方政府财力与事权不匹配,土地财政盛行,公共服务提供不足,地方债务风险等,而这些问题盘根错节、互为因果。
全面深化改革,首当其冲的,便是改革政府自身,以及与之相适应的国家权力——财政体系。
财税改革再次成为改革的排头兵,首次被提升为“国家治理的基础和重要支柱”。
值得注意的是,财政过去只是一个政策工具,现在涉及到了国家治理,牵一发动全身。
说白了,这次改革,政府的头等改革目标,就是革掉自己的“运动员”身份,专心当好“裁判员”。
熟悉我国历来关于意识形态和政体国体表述的读者,想必一定清楚这里的份量。
3
2016年底卸任财长的楼继伟,是中国改革中的一位重要人物,被称为主张市场导向改革的“整体改革派”代表。
当过兵、做过工人的他,具有计算机和经济学跨学科教育背景,上过莫干山,乘过巴山轮,是上世纪80年代就活跃在改革舞台上的研究者和实践者之一。
当时那批人的职业生涯,可谓一步登天,他也不例外。
一毕业即进入国家高层智囊机构,提出“财政、税收改革必须首先回答各项事权如何划分,在此基础上,确定财政收入的分配”,并获得主持分税改革的领导赏识和提携。
当过地方主官,企业总裁的他,在多年的政策设计和推进工作中,对国情有了深刻理解,也具备了如何在约束下推进改革的智慧。
他曾在回忆中说:
“多方面的历练对了解国民经济运作的机制大有裨益,知道什么是最关键的、急需的,什么是可妥协、可适当推延的,减少了理想化色彩。”
同时也强调:
“理想必须坚持,于国于民有利,要敢于冲在前面。”
2013年,全面深化改革之年,他回归财政部出任财长。
3年半任期内,财税改革的顶层设计已基本施工完毕,字里行间皆体现了他一贯主张的观点和思路——市场导向、整体改革。
实际上,黄宗羲定律之所以在历史上屡次重演,其实质,正是在妄图不改变基础制度安排的前提下,进行单纯的减并税操作。
无源之水,无本之木,注定会失败。
所以想要真正的走出黄宗羲定律的循环,唯有下决心改革底层制度。
改革要对自己动刀,其难度可想而知。
但若回顾四十年改革历程,哪一次成功的改革,不是在对自己动刀?
按照财税改革时间表,2020年各项改革要基本到位,我们来检视下目前的改革进展:
1、税制
从2016年全面实施营改增算起,这几年税制改革是财税改革进展较大的领域。
营改增实现了增值税对货物和服务全覆盖,完成了我国增值税从生产型到消费型的转变。
意味着我们初步构建了统一简洁的税制,消除了重复征税、有效减轻了市场主体负担,拉长产业链条扩大税基,促进新动能成长和产业结构优化升级,带动增加就业。
起到一举多得的作用。
此外,还有资源税从价计征改革、环境保护税法出台实施,以及2019年全面启动的个人所得税改革,首次引入了综合征税和专项附加扣除,减轻个人税负。
税制改革难度最大,亮点突出,也较为成功,是税收征管体制的改革,表现为国地税合并。
改革之难,就难在动位子,动利益。
国地税合并,各级税务局有3.4万个一级和内设机构被撤销,半年时间,全国各级税务机关如期平稳“挂牌”和“三定”,大量干部由正职转副职。
财政财政,无非收支两条线。
合并后,一个管子进水,管理链条缩短,税费收入的规范性和执行效率将更具效率。
这就给未来推行进一步的税费制度改革,统一政府收入体系、规范收入分配秩序创造了良好条件。
2、预算
早在2014年,新预算法通过,2018年底,人大对预算法进行了再次修正。
新预算法的核心是“公开透明”,亮点很多,传递出建立现代财政制度的改革方向。
比如政府全部收支要纳入预算管理;
比如实行中期财政规划管理、完善转移支付制度、加强地方政府性债务管理。
但让人遗憾的是,作为“经济宪法”,预算法配套的实施条例却迟迟没有颁布,就相当于这部法律没有生长“牙齿”,很难将法律落实到位。
其实纵观预算领域一系列改革措施,都是严肃财政纪律的必要措施,但难免涉及到财政部与地方政府和其他部门的利益冲突。
有财政部官员回忆称,这相当于财政部与其他所有人“作对”。
当然,这一方面是由于部门利益的阻力;
而更重要的是,预算和财政事权、支出责任划分改革密切相关,需要配套推进。
3、事权和支出责任相适应
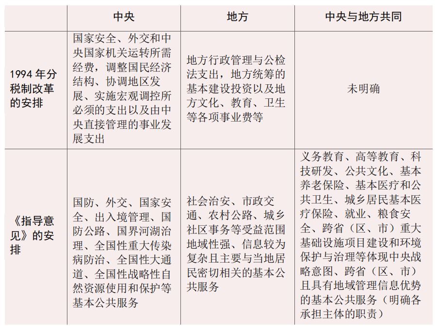
2016年,国务院发布了《关于推进中央与地方财政事权和支出责任划分改革的指导意见》。
从中国大历史的角度看,这份文件的意义非凡,在君临看来,可谓“操作系统的全新升级换代”,是国家长治久安的基础。
亮点如下:
一是突出强调财政事权和支出责任划分法制化和规范化,确保财政的可预期性和稳定性;
二是明确提出区分情况划分中央与地方支出责任,重点安排中央上收部分财政事权;
三是特别指出加快省以下财政事权和支出责任划分。
简单来说,财税改革就是三板斧:
从科学收钱始,到规范花钱止,遵循谁的事谁买单的原则。
财税体制要进化到市场化、法制化的轨道,行政权力运行在法律和制度的框架内。
尤其要避免国家机会主义。
▲
中央和地方财政事权和支出责任划分情况 来源:财政部
设计虽好,但进展却非常缓慢。
问题的关键还是在于组织自身。
改革开放四十年,管理的对象已经基本市场化了,而管理者还是计划体制,各级政府天然没有“分工”的概念。
上级发号施令,下级服从上级。
财政概念是从上往下的,基层政府不为老百姓负责,而是对上级负责。
逐级发号施令,层层转化,千针万线走基层,主要由基层政府负责事权的具体执行。
也就是说,改革导向是各级政府要关注治下的百姓甚过上官,要用自己的人,办好该由本级政府承担的事。
而非当好“二传手”,将任务层层转包。
很明显,相比其他财税改革,中央与地方财政事权和支出责任的划分,是“最难啃的硬骨头”,因为会触碰到方方面面的既得利益。
它已超越财政部门职责,涉及行政管理体制的重新构建,乃至国家行政体制改革的纵深推进。
办法也是有的,无外乎倒逼二字。
4
当前,高层要求积极财政政策要更加积极,而积极财政的落实无非通过四种:
1、扩大政府支出;
2、财政补贴;
3、发放福利;
4、减税降费。
扩大政府支出:实际上从08年就一直实行,支出效果边际递减不说,留下的债务隐患也越来越大。
补贴:实质是将其它行业创造的利润转移至补贴行业,人为制造贫富差距,不利于经济效率的提升,更何况在当前摩擦加剧的背景下。
发放福利:欧猪国家的殷鉴并不遥远。
虽然政府并不喜欢减税降费,但目前看来,一是老路难再走;二是形势不等人。
减税降费虽不如政府支出和补贴那么刚猛,立竿见影显政绩,却是悠长的治本之策,一种效率优先的正向激励机制。
对企业来说,它重在奖励优秀者,创造的利润越多,减税获益越大;
对居民来说,它重在奖励勤劳者,砖搬的越多,减税获益越大。
过去,东部地区经济发达,税基大,政府收入尚可,得过且过,缺乏动力改革折腾;
西部地区一方面多年“跑部进钱”,转移支付拿到手软;另一方面政府融资平台表外操作,暗渡陈仓,怕被揭“盖子”、“烂尾”,同样缺乏改革动力。
现阶段地方财政最大的弊病,正是缺乏财政透明度和制约机制,各级政府总是“量出制入”——钱不够了就想办法找钱,而非压缩开支。
有数据为证:
社科院数据显示,1994--2005的12年间,GDP的平均增长率为9.57%,税收平均增幅为18.35%,而财政支出的平均增幅 18.08% ,两者惊人的一致。
减税后,政府收入减少,想把日子继续过下去,必然就会求变,而变法不外乎三条:
一是政府收入的腾挪;
二是政府支出的优化;
三是政府的减政减权。
比如第一条,农村集体建设用地上市流通改革后,“土地财政”将难以为继。
就必然会推动更有利于调节收入分配,针对资产征税的税制出台,例如房产税,给地方一个稳定的财源。
比如第二条,这两年“抖”起来的财政部,就砍掉过去一些行业部委给本行业的补贴(机场、光伏、电车)。
过去,一些职能部门有太多的财权,把精力放在分钱上,结果导致国家财权被肢解,事权也没有干好。
财税改革的重点之一,即严格划分财政和职能部门的权责,把财权统一到财政部门,职能部门只有事权没有财权。
要知道,没有其他任何权力堪与国家财政权力相提并论,管住了财政权力,就在很大程度上管住了国家权力。
正所谓将权力关进制度的笼子,首先就要将权力统一起来。
第三条更是不言而喻,应对缺钱最直接的办法,就是裁人裁机构,将更多环节交给市场。
这样,地方政府的改革动力会被“激发”出来,才会巴不得早日与中央达成“事权和支出责任相适应”的共识,各管各家,各找各妈。
从而逐渐形成“分工”意识,从根本上促进政府向“法治政府和服务型政府”转型。
5
去年末大盘走出低迷以来,消费行业表现可圈可点,4月开始的调整,也表现出相当的抗跌性。
君临今年以来关注消费行业的系列文章,分析过的汤臣倍健、珀莱雅、百润股份、双汇发展、恒顺醋业、重庆啤酒、青岛啤酒、春秋航空。
从食品到补品,从酒水饮料到调味品,乃至廉航,普遍表现强势。
当然,消费行业因自身品牌号召力强、现金流好,得到持续流入的外资普遍青睐是一方面。
减税的逻辑,可能是另一被忽视,但绝对值得重视的原因。
今年两个减税降费的重磅政策:
增值税原适用16%税率,调整为13%,原适用10%税率,调整为9%;
社保中的大头——养老保险,从目前普遍的20%,降低到16%。
政府工作报告中关于减税降费的目标规模,达到了1.84万亿,远超过市场预期的0.98万亿。
展望未来,增值税还要从三档并两档,还有进一步下调空间。
而社保改由税务局征收后,征收力度将加大,意味着本就偏高的保费率还会有进一步超预期的下调。
增值税是价外税,政府少拿一点,商品和服务的售价就有空间调低一点。
社保降低一点,企业就有动力涨工资、扩大投资、增加雇佣。
君临始终认为,中国经济主要驱动力来自于中低端消费者。
为什么我们一直相信中国的前途,就是看到无论是国内还是国外,中国人是世界上最不怕苦累的民族之一。
每一天,中国人都在为改善自己的生活而辛勤努力。
这必然会催生出一大批优秀企业,进而,也会导致大量劳动者工资收入快速增长。
要知道,对高净值人群来说,每年多赚几百万,但其实消费数量增加不了多少。
而普通大众,每年多挣一万,就可能喝贵一点的啤酒,打更好一些的酱油,用上大品牌的空调,坐一次飞机去旅游。
这才是真真切切,可触摸到的需求,A股消费企业,长期的销量增长,依靠更广大的底层劳动人民。
有人说,现实的中国活在历史的中国中,我们难以逃脱历史死循环的地心引力。
而历史一再的周期性演变,让人们仿佛有一种错觉,错以为自己参透了历史的演进规律,洞悉了这个民族未来的走向和命运。
是啊,历史不是简单的重复,但总押着相同的韵脚,因为人性总是顽固的保持一致。
但别忘了,坏的制度让好人异化,好的制度也能让坏人变好。
人类之所以为人,是因为人类能够抽象地创设出不存在的东西,比如良好的制度安排,从而更好的协调人类社会的协作。
从营改增试点开始,减税呼声就一浪高过一浪,而政府也在逐渐加码减税的过程中,遵循着让“市场发挥决定性作用”的顶层设计下,不断推进“好”的制度改革。
市场,就是最好的民主。
所以说,减税降费,不是领导的拍脑袋,也非权宜之计,而是在精心设计和论证下,在配套制度的逐渐落实下,在形势的推动下,所作出的关乎国运的重大决策。
分税制改革前,我们面临的情况是“政府能力不足”,所以力求增加财政收入;
如今中国面临的情况是“政府能力过度、民间能力不足”,惟有减税才是正确的出路。
作为财税改革中的突击部队,减税也会倒逼一系列深化改革的措施动起来,以适应减税导致收入减少的刚性逻辑。
也就是说,它不仅会让我们走出‘黄宗羲定律’的怪圈,也具有相当时间广度的持续性。
回到本篇探讨的主题——现在是否到了战略性配置消费行业的时刻?
有了肯定的答案。
参考资料
6
投资最大的困惑是什么?信息不对称。
当风险来了的时候,我们无法识别,看不清方向,以致亏损连连;
当机会来了的时候,我们又犹犹豫豫,不敢上车,以致错失了一只10倍大牛股。
一切的原因,都在于我们的信息不够深入和全面,或者比别人慢一拍。
如今,君临围绕着高端制造、消费医药、TMT、金融地产等重点行业,已建立起了六个维度的深入跟踪体系。
您现在看到的公众号行业专栏,仅仅是我们跟踪服务内容的一小部分;
而在付费专栏里,我们将为您提供更全面与深入的服务:
a,精选公司的指数评级;
b,精确的业务拆解和业绩预测;
c,全面的风险体检报告;
d,定期的板块对比分析;
e,行业政策与情绪面的即时解读;
f,管理层与经营动态的变化信息。
支撑这一服务体系的,是君临建立起来的一支专业和经验丰富的分析师团队。纵然是股神巴菲特,也需要借助分析师芒格的力量,以及背后强大的研究体系。
我们希望成为您的芒格,帮您看懂成长股。
详情可咨询客服微信(请点击大图再识别二维码):
客服:君小临
客服:君小福
如果你对更多行业和公司感兴趣,或者希望我们的内容做出一些改进,就点击对话君临告诉我们吧!
你可能错过的往期经典
— —END— —
利益声明
本文内容和意见仅代表作者个人观点,作者未持有文中提及公司股票,提供的信息和分析仅供投资者参考,据此入市,风险自担。
联系我们
创始人微信:ansonad,备注“姓名+机构+行业”
商务微信:junlintianxia97或junlinyunying
客服微信:junlinkefu或junlinshouhou
文章转载:公众号对话框内输入“白名单”,自动跳转后阅读规则
点击左下角阅读原文了解详情