根据《幼儿园工作规程》(中华人民共和国教育部令第39号)《成都市幼儿园管理办法》(成都市人民政府令第183号)等相关文件要求,结合区域实际,现将成都市武侯区2022年教办幼儿园(含其他部门办的玉林实验幼儿园、教办幼儿园办园点,下同)招生有关工作公告如下:
基本原则
WUHOUJIAOYU
公开公平公正、免试入园。
招生对象
WUHOUJIAOYU
户籍在武侯区的适龄幼儿。
小班:出生日期在2018年9月1日—2019年8月31日;
中班:出生日期在2017年9月1日—2018年8月31日;
大班:出生日期在2016年9月1日—2017年8月31日。
(说明:中、大班招收未在武侯区教办园及办园点就读的幼儿)
选报要求
WUHOUJIAOYU
符合报名条件的武侯户籍适龄幼儿可在全区所有教办幼儿园(含其他部门办的玉林实验幼儿园、教办幼儿园办园点)中选报1所;多子女家庭(双胞胎、多胞胎或符合条件的“二孩家庭”)(详见“问题解答”)由监护人按照每名幼儿限报1所教办园的原则,自主选择同所或不同教办园进行报名,选择同一所教办园的,由监护人自主选择摇号方式,即共用1个流水号进行捆绑摇号或分别使用流水号进行单独摇号。
日程安排
WUHOUJIAOYU
招生公告
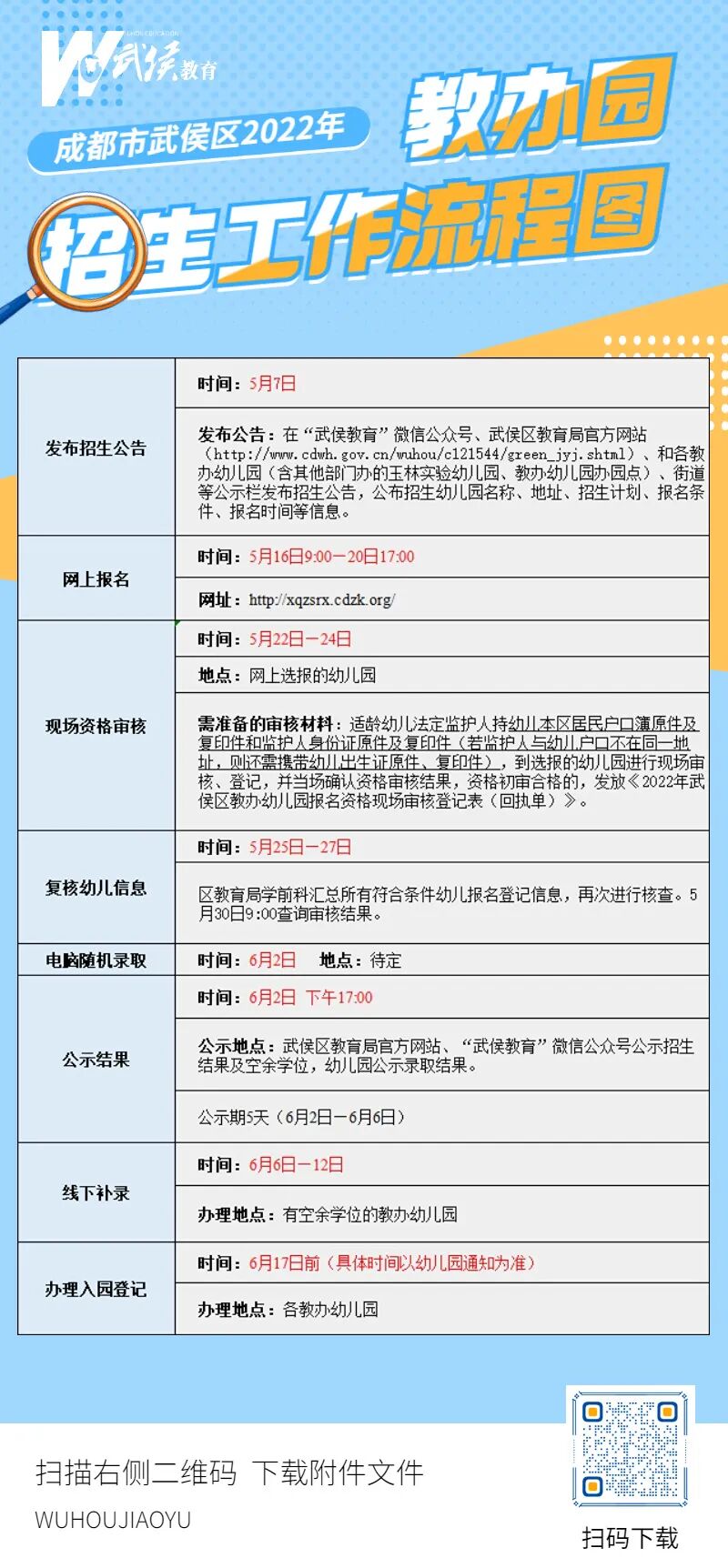
5月7日发布招生公告
网上报名
5月16日9:00—20日17:00统一网上报名。
适龄幼儿监护人可通过电脑访问“成都市幼儿园招生入园服务平台”,或通过“武侯教育”微信公众号,点击底部菜单栏【读幼儿园】,点击【幼儿园招生平台】进行报名。过时不补报,所填报名信息逾期不得修改。
网址:(http://xqzsrx.cdzk.org/)
现场资格审核
5月22日—24日现场资格审核。适龄幼儿1名法定监护人持户口本、身份证原件及复印件(若监护人与幼儿户口不在同一地址,则还需携带幼儿出生证明原件、复印件),到网上选报的幼儿园进行现场资格审核(现场审核具体时间以幼儿园报名平台和幼儿园短信通知为准,请家长按照当时疫情防控相关要求,主动出示健康码等证明,若不出示或无证明人员不得进入园内),不符合条件或未进行现场审核的幼儿,不参加电脑随机录取。
复核幼儿信息
5月25日—27日复核幼儿信息。区教育局学前科汇总所有符合条件幼儿报名登记信息,再次进行核查,对不符合报名条件,有多报、虚报、谎报、瞒报的,一律取消录取资格。符合报名条件幼儿可于5月30日9:00后通过报名平台查询审核状态及流水号,该流水号用于电脑随机录取。
电脑随机录取
6月2日电脑随机录取。若报名资格审核合格数小于或等于所报幼儿园学位计划数,则全数录取;若报名资格审核合格数大于所报幼儿园学位计划数,则采取电脑随机录取方式录取。6月2日,区教育局统一组织电脑随机录取(地点待定),届时将邀请公证人员、纪检(监察)人员、园长、家长代表、街道代表和新闻媒体等观摩、监督电脑随机录取现场。
公布录取结果
6月2日17:00公布录取结果。武侯区教育局官方网站、“武侯教育”微信公众号公示招生结果及空余学位,幼儿园公示录取结果。公示期5天(6月2日—6月6日)
线下补录
6月6日—12日有空余学位幼儿园线下补录。有空余学位幼儿园进行线下补录,未录取幼儿可根据幼儿园线下补录条件携带相关材料进行现场报名。线下补录优先招收未录取的武侯户籍适龄幼儿。
办理入园登记
6月17日前办理入园登记。(具体时间以幼儿园通知为准)
入园时间
WUHOUJIAOYU
原则上,9月正式入园,部分新建、改建幼儿园因建设、移交、改造等因素,可能延迟入园。
其他
WUHOUJIAOYU
符合条件的现役军人子女、烈士和因公牺牲军人子女、公安英模和因公牺牲伤残警察子女、高层次人才子女、国家综合性消防救援队伍人员子女、直接参与救治新冠肺炎患者的一线医务工作者子女、“成都工匠”子女等优抚对象,及进藏干部职工子女、在蓉港澳台及外籍适龄儿童、因疫情影响不能按期交房的购房者子女等特殊人员子女入园,按照有关规定执行。
进藏干部等特殊人员资格审核办理时间:2022年5月18日9:00—12:00;13:00—17:00,请幼儿监护人持相关政策要求的证明材料(原件及复印件)到区教育局507办理资格审核手续。
特别说明
WUHOUJIAOYU
若受疫情影响需调整报名或入园时间,届时会通过武侯区教育局官方网站及“武侯教育”微信公众号公布。
本公告的最终解释权归成都市武侯区教育局。
咨询电话
028-85061707
(工作日9:00—12:00;13:00—17:00)
地址:成都市武侯区黉门街29号
扫描二维码关注
武侯教育微信公众号、新浪微博
获取相关信息
往期·推荐
全国首批!武侯先行
精彩!劳动教育落地有声
武侯区2022年幼儿园招生日程安排来啦!
武侯区2022年户籍适龄儿童小一入学指南
寻找好声音 | “武侯家长学堂”推广曲等你来唱
点
点击“阅读原文”,登录“幼儿园招生平台”