文 | 江帆
当地时间12月2日,美国商务部公布了针对8家光伏企业的反规避调查初裁结果,判定其中4家中国企业的子公司存在规避行为,分别为比亚迪(002594.SZ)、隆基绿能(601012.SH)、天合光能(688599.SH)、阿特斯(NASDAQ:CSIQ)。
该调查始于2022年3月。美国商务部称,部分中国光伏企业将产品转至东南亚四国(柬埔寨、泰国、马来西亚、越南)组装后再出口美国,以规避美国针对中国光伏产品的反倾销、反补贴税。
当天披露的美国商务部文件显示,裁定东南亚四国光伏产品违规需同时满足两个条件:一是使用了中国生产的硅片;二是使用的银浆、铝边框、背板、胶膜、玻璃、接线盒6种辅材中有2个以上在中国生产。
初裁结果尚不具备法律效应。美国商务部将在未来几个月内审计核实这8家企业的信息,各方将有机会对商务部的调查结果提出异议。终裁决定将于2023年5月1日发布。
如果终裁与初裁结果一致,上述4家企业将从2024年6月起面临最高达254%的关税。
美国是除中国以外全球最大的单一光伏装机市场,也是中国光伏产品的主要出口地,2021年中国光伏硅片、组件对美国的出口超过总出口量的50%、20%。
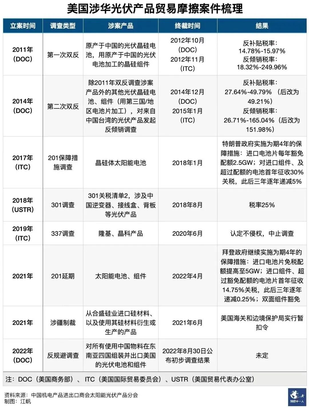
美国是最早且最频繁对中国光伏产品发起贸易保护的国家。2012年之后,美国政府多次发起针对中国公司的不公平贸易调查,并通过双反调查、保障措施调查等贸易救济手段向中国光伏企业征收过数轮关税。
为避免被加征关税,上述光伏企业需在豁免期内提升其在东南亚的制造产能,尤其是硅片产能。天合光能对《财经十一人》表示,天合越南6.5GW硅片项目将在2023年二季度投产。按照计划,隆基马来西亚硅片产能也将在2022年内扩至4.1GW。
截至发稿,比亚迪、阿特斯尚未回复《财经十一人》的问询。
2022年6月,美国总统拜登豁免了从东南亚四国进口的光伏产品关税,为期两年。
美国商务部初裁,晶科科技(601778.SH)、新东方太阳能、韩华、博威4家公司不存在规避行为。晶科与隆基、天合、阿特斯同为组件龙头,却被裁定不存在规避行为,这有其海外产能布局快的功劳。
截至2022年初,晶科马来西亚电池、组件产能分别达7GW,越南硅片产能达7GW,为中国首家在海外拥有完整垂直一体化产能的光伏企业。对比来看,彼时隆基硅片产能仅0.6GW,天合则无硅片产能。
根据2021年出货量排名,隆基、天合、晶科、阿特斯目前分别为全球第一、第二、第四、第五大组件制造企业。
东南亚是中国光伏企业海外产能的主要集聚地,从东南亚出口的产品占据美国光伏组件市场80%以上的份额。
2022年以来,美国对华光伏贸易政策密集。2月,美国将即将到期的光伏电池与组件210关税延长4年;3月,美国对东南亚四国的光伏产品发起反规避调查;6月, 拜登豁免未来2年内从东南亚四国进口的光伏产品关税,以保障美国光伏项目进度。
中长期来看,重振并发展新能源制造业是拜登政府的重要目标。2年的豁免期结束后,中国在东南亚的产能依然面临关税风险,同时美国本土产能也在扩张,届时中国企业将面临更大的竞争压力。
美国计划在2024年将国内光伏制造能力提高两倍,至22.5GW。美国本土2021年的装机量是27GW。目前美国的光伏制造产能大部分为组件组装,还有少量硅料,产业链并不齐全。中国光伏产业在全球占据绝对主导地位,多晶硅、硅片、电池、组件各环节产量占全球的75%以上。
作者为《财经》记者