需要下载报告的朋友,可扫下方二维码付费成为会员,侠说智库已含2.4万+份报告,4900+会员,下载不限制,基本保存日更新。文末加微可免费入群交流~
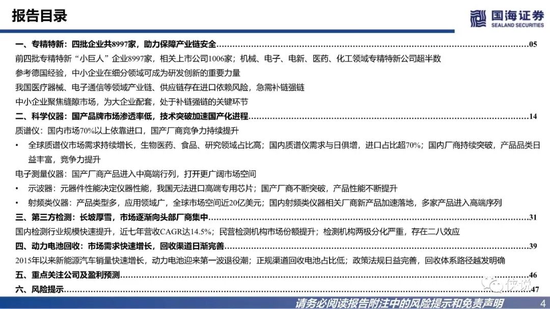
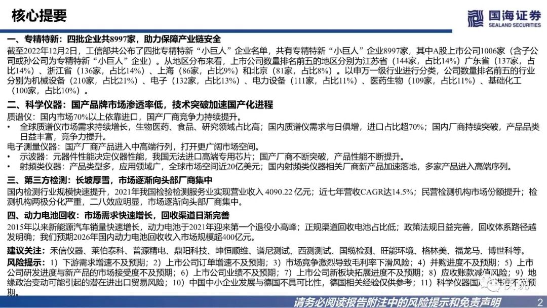
截至2022年12月2日共有专精特新“小巨人”企业8997家,其中A股上市公司1006家(含子公司或孙公司为专精特新“小巨人”企业)。工信部分别于2019年5月、2020年11月、2021年7月和2022年8月公布了四批专精特新“小巨人”企业名单。
其中,2019年公布的第一批专精特新“小巨人”企业共248家,2022年复核通过155家;2020年公布第二批专精特新“小巨人”企业共1744家,2022年复合通过1584家;2021年公布第三批专精特新“小巨人”企业共2930家;2022年公布第四批专精特新“小巨人”企业共4328家。
从地区分布来看,1006家专精特新“小巨人”上市企业集中在江浙沪、北京和广东区域。1006家上市公司中,数量排名前五的地区分别为江苏省(144家,占比14%)广东省(137家,占比14%)、浙江省(136家,占比14%)、上海(86家,占比9%)和北京(81家,占比8%)。
专精特新上市公司集中在中高端产业领域,机械设备行业公司数量远超其他行业。1006家企业中排名前五的申万一级行业分别为机械设备(210家,占比21%)、电子(132家,占比13%)、电力设备(111家,占比11%)、医药生物(109家,占比11%)、基础化工(100家,占比10%)
报告内容节选如下:
获取完整报告
扫码加入,原版下载
可开具电子发票
我们,有幸
与这个互联网时代交手
加行业微信群交流
↓↓↓
侠说智库:郭太侠官方报告分享站点,有料,全面,有最新。更多内容请了解官方网站:www.guotaixia.com
免责声明:侠说重在分享,内容大部分来源于网络,版权归原作者所有,如有侵权,请及时与我们联系,我们将第一时间保障您的权益。