基本结论
展望2023年,基本面的“疫后”复苏将如何演绎?政策环境相比今年有哪些变化?利率债市场还有没有机会?
利率回顾:预期反复下的“震荡市”。今年以来,疫情间歇反复和托底政策持续发力共同作用下,基本面维持弱复苏态势,宽信用迟未兑现导致货币环境被动宽松。因此在11月债市调整前,“资产荒”始终是市场交易的主线:一方面表现为信用利差持续压缩至极限水平,另一方面利率债收益率维持在低位窄幅震荡。全年来看,根据10年期国债收益率走势判断,利率债行情可以大致分为三个阶段。
基本面展望:温和复苏。疫后复苏有望成为2023年经济增长的主线,但可能明显区别于2020年下半年基本面的V型反转。考虑到外需放缓压力,地产和消费改善存在不确定性,基建和制造业投资对冲作用有限,我们判断明年稳增长仍面临一定压力。
1)随着疫情形势改善,客观的消费场景限制将会减少,消费修复的阻碍主要来自主观消费意愿不足,预计2023年社零增速为7.3%。
2)地产政策持续发力背景下,未来地产行业弱复苏的逻辑有望兑现,地产销售和投资的拐点预计陆续出现。预计2023年房地产开发投资同比下降4.6%,相比于今年降幅收窄。
3)明年预计财政资金对于基建投资支持力度减弱,“第二财政”可能是关键,预计基建投资增长7%左右。
4)随着外需放缓和出口份额回落,预计2023年出口同比增速降至-3.7%。
5)通胀整体走势温和,CPI有望在猪周期和消费复苏的共同作用下温和上涨,PPI则受基数效应、外需放缓等因素拖累预计维持低位。
6)参考各分项表现,按照需求法推算全年GDP增速预计为5.2%。
“稳货币”支撑结构性宽信用。由于经济复苏的基础还不牢固,考虑到明年通胀压力总体温和,海外货币政策紧缩节奏放缓,人民币汇率贬值压力有望大幅减弱,预计货币政策收紧甚至转向的可能性较小,结构性信用政策将和稳增长政策、产业支持政策形成合力,支持高质量发展。在“坚持房子是用来住的、不是用来炒的定位”下,房企融资等相关政策调整以防风险为前提,“新发展模式”意味着重回老路的可能性较低。由于地产投融资功能部分“缺位”,预计明年社融增速在9.5%-10%之间窄幅震荡。
财政:紧平衡下的“加力提效”。按照“加力提效”的要求,考虑到明年稳增长面临的压力,积极财政在力度上预计不会出现明显“退坡”,但在“保障财政可持续和地方政府债务风险可控”的前提下,政府杠杆大幅攀升的可能性较小。我们预计赤字率小幅提高至3%,新增专项债预计3.8万亿元,尽管政府性基金预算可能缩表,但一般预算支出有望升至7.7%,广义预算支出维持在2.4%左右。政策性金融工具作为政策协调的重要手段,存在继续加码的必要。
利率观点:一年之计在于春。随着疫情影响消退,基本面特别是消费的改善,从预期层面料将带来利率调整压力,但如果后续政策力度或基本面表现不及预期,利率走势仍有波折。考虑到地产拖累、外需回落和消费改善的不确定性,明年基本面弱复苏的可能性较大。在经济确定性回归到合理增长区间之前,预计货币政策稳中偏松的基调不变,流动性环境有望延续“合理充裕”,因此明年利率债运行环境并不悲观。从经济增长到利率的映射看,10年期国债收益率中枢和高点预计也将明显低于2019年。如果观察期限利差变化或者对比政策利率水平,当前利率可能存在一定超调,建议关注明年年初预期修复带来的交易机会。相比之下,明年后半程随着不确定性因素增多,利率债波动和交易难度可能上升。
风险提示:疫后消费大幅反弹,基本面复苏超预期;地产行业出清过程加快,销售和投资拐点提前出现;外需表现高于预期,出口保持较强韧性;内外环境变化影响下,货币政策被迫收紧;理财赎回冲击持续发酵,交易结构恶化等。
去年底我们在年度策略报告中预计2022年利率债运行处于较为有利的环境中,全年可能出现中枢下行、走势震荡的情况,今年以来的市场表现基本符合这一判断。11月以来,地产和疫情政策放松导致宽松预期反转,叠加理财赎回的冲击,利率调整压力上升,引发市场对于债市“牛转熊”的担忧。展望2023年,基本面的“疫后”复苏将如何演绎?政策环境相比今年有哪些变化?利率债市场还有没有机会?本文将对这些问题进行探讨,以供投资者参考。
一、利率回顾:预期反复下的“震荡市”
今年以来,疫情间歇反复和托底政策持续发力共同作用下,基本面维持弱复苏态势,宽信用迟未兑现导致货币环境被动宽松。因此在11月债市调整前,“资产荒”始终是市场交易的主线:一方面表现为信用利差持续压缩至极限水平,另一方面利率债收益率维持在低位窄幅震荡。全年来看,根据10年期国债收益率走势判断,利率债行情可以大致分为三个阶段。
第一阶段(1.1-6.30):多空交织,长端震荡。1月央行下调逆回购、MLF和SLF利率,并多方位呵护流动性,10Y期国债收益率大幅下行,但很快因为海外俄乌局势紧张、美联储“鹰派”言论等因素导致收益率回升。随后社融信贷数据和经济数据超预期,释放经济修复和信用扩张的信号,收益率继续上行。期间虽有疫情反复、社融走弱等利多因素提振,但在中美利差倒挂、人民币贬值压力上升等外部因素制约下,收益率延续震荡态势。
第二阶段(7.1-8.15):经济下行,收益率探底。随着二季度经济表现不及预期,总理称“不会为了过高增长目标而出台超大规模刺激措施”,之后的政治局会议定调也较为客观,强调“保持经济运行在合理区间,力争实现最好结果”,经济改善预期降温为债市带来利好。随后央行超预期下调MLF利率10bp,10Y期国债收益率快速下行至全年最低点。
第三阶段(8.16至今):预期反转,债市走熊。8月经济好转,叠加人民币汇率贬值压力上升,收益率快速冲高,之后随着通胀数据不及预期、央行开展大额OMO投放,收益率有所回落。11月以来“资产荒”逻辑弱化,债市迎来较大调整,由于收益率中枢较低、信用利差较窄,债牛空间已经不大,市场对于利空冲击较为敏感。债市调整的触发因素包括流动性边际收敛,疫情防控优化和地产支持政策密集出台带来的预期反转,同时债基、理财赎回潮引发负反馈。随后降准落地,强预期带来的冲击减弱,10Y国债收益率有所企稳。
2022年债市延续2021年以来低波动特征,同时中枢下降。剔除2020年疫情的冲击影响,自2019年以来,长债收益率窄幅震荡且收益率中枢维持平稳略有下行。2022年上半年10Y国债收益率基本围绕2.78%的中枢波动,波动幅度仅为18bp,下半年虽然呈现出鲜明的V型走势,但利率中枢进一步降至2.74%(截至12月13日),波动幅度也只有34bp。
低波动的原因可能在于:从基本面看,2012年中国经济进入“新常态”之后,经济增速减速降档,周期性波动明显减弱,经济增长周期弱化是债市波动率下降的根本原因;从政策面看,货币政策整体维持稳定偏宽松的格局,随着央行的工具日益丰富且灵活精准,加上利率走廊的出现,政策空间逐渐收窄导致市场利率波动率系统性下降;从资金面看,央行强调市场利率围绕政策利率波动,引导长债市场利率围绕MLF利率波动。随着央行公开市场操作的常态化,流动性处于较为平稳的状态,债券市场资金面的松紧程度变化不大,有效降低了债市利率的波动。
2022年长端利率波动主要围绕基本面修复和宽信用预期的反复。第一阶段,疫情因素与密集出台的稳增长政策相互对冲,宽信用预期阶段性保持稳定;第二阶段,基本面数据走弱导致宽信用预期被证伪;第三阶段,地产政策密集出台和疫情防控政策优化导致预期反转,“弱现实”的支撑难以对冲“强预期”带来的调整压力。
二、基本面展望:温和复苏
疫后复苏有望成为2023年经济增长的主线,但可能明显区别于2020年下半年基本面的V型反转。考虑到外需放缓压力,地产和消费改善存在不确定性,基建和制造业投资对冲作用有限,我们判断明年稳增长仍面临一定压力。具体而言:
1.消费:逐渐改善
年内消费总体疲弱,疫情是关键拖累。今年受多地疫情反复影响,社零增长乏力,3月、5月、11月均出现同比大幅下滑。社零不振的原因包括:1)疫情持续导致消费场景缺失。相比于商品零售,餐饮业等线下接触性消费时受疫情制约更大。11月商品零售同比下降5.6%,而餐饮收入下降。2)收入下降,消费能力不足。9月城镇居民人均可支配收入累计同比仅2.3%,低于疫情前水平(5%左右)。从领先指标工业企业利润增速来看,收入增速承压对于消费潜力释放存在制约。3)预期不稳,消费意愿下降。2018年以来,居民短期消费贷增速持续下滑,同时根据央行发布的城镇储户调查问卷,城镇居民储蓄意大幅上升。
展望2023年,随着疫情形势的好转、疫情防控措施的优化,一方面有助于恢复消费场景,另一方面能够提振居民收入水平和消费信心,社零消费有望逐渐改善。
从社零消费结构看,重点关注三大分项:1)汽车:2022年汽车消费在鼓励以旧换新、车辆购置税减免等政策刺激下触底反弹,但下半年汽车消费回落,一方面可能由于疫情反复造成的出行限制压降了购车需求,另一方面可能和消费刺激政策的效用边际减弱有关。今年换车需求的提前集中释放一定程度上透支了明年的汽车消费,如果后续政策力度不足,消费增速可能放缓。2)房产相关消费:房地产市场持续低迷,房产竣工和销售面积的下降持续拖累家电、家具、装潢等产业链相关需求,但在房地产促销售、保交楼等政策发力下,随着销售拐点出现,相关消费有望回暖。3)石油制品类:石油制品消费由量、价共同驱动,今年受出行限制和新能源汽车渗透率升高的影响,石油制品类消费增速回落。在明年油价维持震荡的前提下,随着疫情形势改善,出行量大幅增加,石油制品类消费有望回升。
如何判断疫后消费复苏的节奏?我们以美国经验作为参考。美国于2021年2月基本解除疫情管控,至今个人消费支出已经恢复至疫情前水平的线性拟合值之上(恢复约106%)。将消费品进一步分为耐用品、非耐用品和服务,可以看出服务消费支出受到长期性的影响,仅恢复约92%,耐用品和非耐用品需求在疫情管控结束后得以释放,消费大幅反弹后逐渐回落至疫情前水平的线性拟合值之上(分别恢复163%、136%)。
不过,中美国情存在较大差别:一是我国疫情防控政策的优化属于渐进式调整,而美国采取完全“躺平式”的全面放开;二是美国通过“直升机撒钱”式的财政刺激政策,通过带薪休假、失业救济、消费补助、减税支持乃至派发现金等方式,托底居民收入与个人消费,很大程度上刺激了美国居民端的消费需求,而我国目前为止稳增长政策主要以企业作为发力点,针对居民端的消费刺激力度相对温和。以线性拟合值与消费支出的差值作为消费缺口,相比2020年3月,今年11月消费缺口仅弥合约16%。
随着疫情形势改善,客观的消费场景限制将会减少,消费修复的阻碍主要来自主观消费意愿不足,如果假设2023年年底消费缺口能弥合约60%,由此估算2023年社零增速为7.3%,四个季度分别为3.8%、7.6%、6.1%、11.6%。
2.投资:关键在于地产
◾ 地产:投资底预计滞后于销售底
供需两弱,政策底显现。从需求端来看,商品房销售面积累计同比增速仍处于负区间。从供给端来看,由于销售回款不足,高周转运转模式下的房企拿地、开工资金来源不足,今年4月以来,房地产开发投资完成额持续负增长。为托底地产,今年地产调控相关放松政策持续落地,从“因城施策”演化为“自上而下”的总量手段,具体包括:一是促销售,多地“因城施策”,通过放松限购、降低房贷利率等方式稳需求,销售同比增速底部逐渐显现;二是通过多种金融手段对包括民企在内的开放商融资提供支持,包括近期陆续出台的“第二支箭”、“第三支箭”和“金融16条”等;三是“保交楼”、稳预期,通过政策性银行专项借款等方式支持已售逾期但难交付的住宅项目竣工交付。
销售有望率先回正。在“销售—拿地—投资”链条中,前者是后者的领先指标,销售回款充实了房地产开发资金并用于拿地,开发资金和拿地改善领先于投资完成。从历史规律看,销售领先投资的时长大约在一年左右。尽管销售、拿地、投资等指标同步下滑,但领先关系依旧成立。政策底出现后,地产销售情况逐渐好转,11月商品房销售面积累计同比下降23.3%,仍然在底部徘徊。预计明年销售大幅改善的可能性不大,因为现有政策主要针对融资端,重点在于保优质房企,而居民的购房意愿有待增强。预计2023年各线城市商品房销售面积走势分化,假设一线城市销售面积上升10%,二线城市保持不变,三线城市下降10%,低基数作用下商品房销售面积同比增速中枢有望回正(0.7%),当季同比分别为-16.7%、10.5%、4.7%、4.4%。
投资拐点相对滞后。从分项来看,房地产开发投资可拆分为建筑工程、安装工程、设备工器具购置和其他费用四个部分,通常把前两者统称为建安投资。建安投资、设备工器具购置和其他费用的占比分别为64%、1%和35%,其他投资中土地购置占85%以上,因此我们基于建安投资和土地购置这两方面估算明年地产投资增速。
土地购置费预计同比下降15%。2011年起,土地成交价款增速变化领先土地购置费指标大约三个季度,相关系数约为0.67。年内土地成交表现持续低迷,11月土地成交价款累计同比下降47.7%,反映地产需求走弱导致销售回款承压,企业拿地意愿不高,从一级土地市场表现看,购置费可能还没充分反映土地成交价款的大幅下滑。按照土地成交价款和土地购置费的线性关系测算,预计明年土地购置费跌幅走阔,全年增速约为-15%。
建安投资预计同比下降3.2%。建安投资取决于施工面积和施工强度,前者受存量施工和新开工面积影响。2022年新开工面积加速下行,受制于融资压力,开发商开工意愿低迷,施工面积同样大幅下滑,净停工面积处于高位。7月28日中央政治局会议首提保交楼以来,多地出台保交楼举措,推动停工项目复工,在期房陆续交付和部分地区实质性现房销售的情况下,净停工面积有望明显下降,竣工需求释放也将带动施工面积和施工强度提升。基于定性分析,我们假设2023年施工面积增速为-6%,施工强度增长3%,对应建安投资增速约为-3.2%。
因此,我们认为地产政策持续发力背景下,未来地产行业弱复苏的逻辑有望兑现,地产销售和投资的拐点预计陆续出现。预计2023年房地产开发投资同比下降4.6%,相比于今年降幅收窄。节奏上预计前低后高,四个季度增速分别为-9.7%,-5.1%,-3.1%,-0.9%。
◾ 基建:继续发挥托底作用
今年基建明显发力,是稳投资的关键。1-11月广义口径同比增长11.7%,狭义口径(不含电力)也达到8.9%。具体来看:对比19年同期,交运仓储和邮政业、水利环境设施管理业、电力热力燃气水供应业投资增速均大幅回升,其中电力热力供应业增速贡献最大,主要由大型央企、国企主导项目投资。
从资金来源看,专项债是主要支撑。通过主要资金分项的拆分,可以粗略匡算今年基建投资资金来源变化。和去年同期相比,受土地市场下行,隐债监管约束未明显放松等因素影响,土地出让相关支出、城投债净融资为拖累作用;6月底3.45万亿用于项目建设的新增专项债额度基本用完,去年四季度1.2万亿大部分结转至今年使用,再加上5000多亿结存限额的使用,今年用于基建投向的专项债资金为去年的2倍多,成为基建发力主要支撑。
展望明年,预计财政资金支持力度减弱:
1)一般公共预算:预计一般公共预算收入同比增长12.4%,再加上3%赤字率对应的赤字规模,考虑到2万亿调入资金的使用,预计明年一般公共预算支出增速上升至7.7%。根据决算报告披露的预算支出细分项,计算基建相关支出占比,2021年假设7%,2022年降至6%,2023年回升至7%。一般公共预算中投向基建的资金增量约为4050亿元。
2)土地出让支出:假设2022政府性基金收入下降30%。2023年下降约5%,土地支出中20%用于基建,则土地出让支出投向基建的资金减少2516亿元。
3)专项债:考虑到债务可持续性和地方政府偿债压力,新增专项债限额大幅增加的可能性不大。相比于今年预算草案中确定的3.65万亿新增额度,预计明年小幅增加至3.8万亿元左右。假设专项债投向基建的比例维持65%,对应的资金规模较今年减少7979亿元。
“第二财政”可能是支撑基建的关键。根据央行三季度货政报告统计,截至2022年10月末,两批金融工具合计已投放7400亿元,同时各银行为金融工具支持的项目累计授信额度已超3.5万亿元。考虑到基建发力稳增长的需要,政策性金融工具存在加码的必要性,预计明年基础设施基金可能按不同批次累计新增1万亿-2万亿元,并撬动银行贷款等配套融资。
综合来看,2023年基建投资同比增速为7.1%,四个季度增速分别为6.4%、6.6%、8.3%和7.2%。
◾ 制造业:期待新动能
制造业投资持续高增面临压力。制造业投资主要取决于盈利预期、产能利用率、资金可得性三个因素。从资金可得性看,当前贷款利率偏低且金融支持力度不断加码,是当前制造业投资的主要支撑;从产能利用率看,今年以来有所回升但低于疫情前中枢水平,说明整体上企业投资扩产的必要性不高;从企业盈利预期看,受外需转弱,内需复苏动力较弱的影响,企业盈利增长预计持续承压,2023年内生增长潜力有限。
可能的超预期来自补库需求和高技术领域投资。结合库存周期来看,工业企业产成品库存同比增速仍处在较高水平,整体上处于去库存阶段,2023年库存增速有望触底反弹,补库需求可能拉动投资。高技术制造业是制造业投资的新动能,1-11月累计同比增速为23%。明年高技术制造业可能会在产业政策驱动下继续发挥逆周期调节作用,在今年高基数影响下,预计2023年中枢为20%。综合来看制造业投资增速可能在5%左右,主要受到高技术制造业的支撑。
3.出口:预计显著回落
外需不振,出口预计大幅回落。11月以美元计价的出口金额同比大幅下降8.7%,除汽车外主要商品出口额同比全线下滑,分国别看对美、欧、韩的出口下降明显。根据IMF最新预测,2023年全球经济增速预计为2.7%,相比2022年(3.2%)、2021年(6.0%)均有所下降,全球经济衰退趋势增加了我国出口的不确定性。
预计2023年出口同比增速-3.7%。关键假设包括:1)根据WTO预测,2022年全球货物贸易总量同比增速为3.5%,2023年降至1%。2)IMF预测2023年全球CPI将增长6.5%左右,2022年平均为8.5%;3)随着全球供应链修复,中国出口份额逐渐回落至疫情前均值水平(13.3%)。由此推断,中国2023年出口金额同比增速回落至-3.7%左右。
4.通胀:整体走势较温和
2022年海外通胀持续高位运行,国内物价形势相对稳定,年初以来PPI逐渐回落,目前已经处于收缩区间,CPI受猪价驱动影响波动上升,但核心CPI始终未超过1.2%。2023年,CPI有望在猪周期和消费复苏的共同作用下温和上涨,PPI则受基数效应、外需放缓等因素拖累预计维持低位。
◾ CPI:一季度或将迎来高点
猪肉价格上涨是本轮CPI上行的主要驱动因素。在之前的报告《如何预测CPI——债市基本面研究之一》中,我们构建了基于食品、工业消费品、服务的三分法研究框架。
食品项方面,整体涨幅有限。新一轮(第五轮)猪周期于2022年4 月开启,在疫情囤积增加、物流运输不畅等因素影响下,猪价结束持续下行态势,截至12月9日,22省平均猪肉价格为32.8元/千克,较此前低点涨幅超过80%。受此前生猪去库存影响,作为领先指标的能繁母猪存栏量持续下行,未来猪价仍然存在上涨压力,但涨幅预计收窄。粮食价格面临输入型通胀压力,不过考虑到我国粮食自给率较高,粮价上涨幅度预计有限;蔬菜价格的季节性波动较大,且容易受到自然灾害的影响,在2023年异常天气事件概率较小的情况下,预计菜价走势温和。
工业消费品方面,存在小幅上涨压力。随着稳增长政策效果显现,疫情影响减弱,内部需求有望进一步修复,整体需求改善预期下,工业消费品价格存在上行压力。不过,CPI中工业消费品价格会受到PPI回落的影响。PPI回落通过产业链自上而下传到带来成本回落,一定程度上对冲了终端需求回暖的影响。
服务项方面,继续小幅回升。扣除了交通和通信项价格上涨的影响后,从长期趋势来看,服务项价格已经触底,价格增速呈上行趋势。但从服务业成本端考虑,由于房地产市场不景气,房租价格不振,制约了服务项CPI上行的速度和幅度。
预计CPI高点出现在一季度。猪肉价格上涨叠加春节错位因素,预计2023年一季度CPI将短暂破“3”,CPI自1月份高点(3.2%)高位回落,低点出现在4月(1.2%),随后在合理区间(1.2%,2.2%)内波动,全年中枢为1.9%,和2022年CPI中枢相近(2.0%),四个季度同比增速分别为2.2%,1.2%,1.7%,1.7%。
◾ PPI:预计低位震荡
预计2023年PPI全年中枢在零附近。由于全球需求不振以及美联储加息周期的影响,大宗商品价格自今年5月左右持续下行。12月美联储如期加息50bp,预计本轮加息周期预计接近尾声,近期大宗商品价格跌势放缓。但随着海外经济衰退风险进一步上升,需求下行可能继续拖累明年商品价格走势。国内方面,保供稳价、终端需求不足等因素预示着PPI短期可能维持负增长区间,未来随着终端需求的逐渐修复,工业品价格有望回暖。预计四个季度的PPI同比增速分别为-0.6%、-2%、0.5%和2.1%。
基于上文各分项指标的预测,我们按照支出法GDP统计方式进行加总测算,预计2023年全年GDP增速在5.2%左右,节奏上前低后高。
三、货币政策:“稳货币”支撑结构性宽信用
日前召开的中央经济工作会议对于货币政策的表述较为简单,要求“保持流动性合理充裕,保持广义货币供应量和社会融资规模增速同名义经济增速基本匹配,引导金融机构加大对小微企业、科技创新、绿色发展等领域支持力度。”结合10月底易纲行长在《国务院关于金融工作情况的报告》中的阐述,我们判断“稳健”体现在三个方面:
一是在总量上,流动性环境需要为疫后经济秩序修复提供支持,通过疏通货币政策传导机制,保持信贷增长的稳定性。由于经济复苏的基础还不牢固,考虑到明年通胀压力总体温和,海外货币政策紧缩节奏放缓,人民币汇率贬值压力有望大幅减弱,预计货币政策收紧甚至转向的可能性较小。
二是在价格上,预计将进一步推动金融机构降低实际贷款利率,降低企业综合融资和个人消费信贷成本,以支持扩大内需战略,因此LPR仍有一定下降空间。
三是结构上,将继续用好结构性货币政策工具,特别是各类专项再贷款,与稳增长政策、产业支持政策形成组合拳,服务于“高质量发展”的大局。
2022年以来,宽货币工具频出,为实体经济修复提供了有力支撑。散点疫情叠加海外加息周期,内外压力下我国经济基本面复苏不畅。面对今年国内经济增速下行压力,央行坚持“稳字当头、以我为主”原则,在总量和结构层面运用了多种货币政策工具,保持流动性合理宽裕,支持实体经济修复。总量层面的政策包括上缴结存利润、全面降准25bps,两次MLF和7天逆回购利率降息共20bps,引导5年期LPR报价三次下调共35bps、1年期LPR报价两次下调共20bps。结构层面,设立和增发了清洁煤炭高效利用工具、交通物流再贷款、科技创新再贷款、普惠养老再贷款以及设备更新再贷款等政策工具,实现对特定领域的精准支持。此外,央行根据流动性市场水位灵活调整OMO投放量,在三季度末重启14天逆回购以实现跨季流动性呵护。总体而言,在央行积极适度的政策支持下,实体经济融资成本得到有效降低,市场信心有所修复。
整体来看,2023年稳健的基调不会变。当前外部环境更趋复杂严峻,全球经济下行风险加大,国内经济恢复发展的基础还不牢固。一方面,主要经济体通胀拐点陆续出现,全球经济复苏动能趋弱,近期IMF再次下调2023年全球经济增速0.2个百分点至2.7%。另一方面,国内居民预防性储蓄意愿上升制约消费复苏,积极扩大有效投资面临收益不足等多方约束,人口老龄化、低碳转型等中长期挑战也不容忽视。考虑到疫情防控优化和地产融资放松对经济的提振可能需要一段时间体现,经济稳固复苏仍需货币政策呵护。
结构性货币政策将和稳增长政策、产业支持政策形成合力。在国内外经济环境复杂化的背景下,我国经济面临私人部门融资需求偏弱、民营企业融资困难、地产周期持续磨底等结构性问题,仅靠总量宽松政策工具并不能有效解决,因此今年以来央行更为注重结构性货币政策的活用。比如,9月底央行推出设备更新再贷款,在金融层面支持制造业领域的设备更新,与稳增长政策工具协同发力,在两个维度推进制造业高质量发展。再如,近期央行接连出台支持房地产和民营企业的结构性政策及工具,包括“第二支箭”民营企业债权融资支持工具扩容和金融稳地产“十六条”等。预计明年将针对经济结构性问题继续推出结构性工具,与稳增长政策、产业支持政策形成组合拳。
结构性工具继续支持重点领域,重在落地生效。结构性货币政策工具是人民银行引导金融机构信贷投向,发挥精准滴灌、杠杆撬动作用的工具,通过提供再贷款或资金激励的方式,支持金融机构加大对特定领域和行业的信贷投放,降低企业融资成本。结构性政策工具目前已推出较多,且各项工具余额相对充足,后续重在落地生效。三季度货币政策报告提出“落实好”普惠小微贷款支持工具、碳减排支持工具和支持煤炭清洁高效利用、科技创新、普惠养老、交通物流、设备更新改造专项再贷款,强化对重点领域、薄弱环节和受疫情影响严重的行业、市场主体的支持。
再提“房住不炒”,宽信用预计张弛有度。在“坚持房子是用来住的、不是用来炒的定位”下,房企融资等相关政策调整以防风险为前提,“新发展模式”意味着重回老路的可能性较低。未来地产行业弱复苏的逻辑有望兑现,地产销售和投资的拐点预计陆续出现,但2023年房地产投资仍可能小幅负增长。由于地产投融资功能部分“缺位”,在结构性宽信用政策支撑下,社融和信贷增速可能保持平稳。我们基于对社融主要分项的预测,估计明年社融新增规模36.10万亿元,对应社融存量增速为9.8%。趋势上,全年预计在9.5%-10%之间窄幅震荡。
四、财政政策:紧平衡下的“加力提效”
12月6日中央政治局会议在部署明年经济工作时提出积极财政要“加力提效”,上次这种提法见于2018年底的中央经济工作会议。参考2019年的政策部署,赤字率由上年的2.6%上调至2.8%,新增专项债额度由上年的1.35万亿元增加至2.15万亿元。考虑到明年外需大概率放缓,疫情长尾效应影响下地产和消费复苏存在不确定性,稳增长仍面临一定压力,积极财政在力度上预计不会出现明显“退坡”。但由于制度性改革难以一蹴而就,因此展望2023年,财政发力仍将面临“紧平衡”的约束,具体从以下几个方面理解:
◾ 赤字率可能上调至3.0%
考虑到经济复苏基础不稳固,财政平衡压力较大,包括结存利润上缴,存量资金使用空间已经大幅下降,按照“加力”的提法,有必要在今年2.8%的基础上进一步上调赤字率。但是,预算赤字率突破3%约束的可能性不大。一方面多年以来的财政实践中3%已经成为控制财政风险、金融风险的必要指标,也是直接影响社会预期的重要前瞻指引,守住3%的红线,在防范化解债务风险背景下,是一个合理和必要的纪律约束。另一方面,如果考虑到调入资金和结转结余资金的使用,实际赤字率往往明显高于预算赤字率。
今年预算收支目标完成难度较大。今年1-10月受减税影响,一般公共预算收入按自然口径计算同比下降4.5%。综合考虑今年以来收入增速变化和季节性规律,预计11-12月一般预算收入为2.7万亿元,由此计算全年一般公共预算收入为20.04万亿元,较2021年下降1.1%,低于年初预算目标1万亿左右。支出方面由于受收入下降拖累,简单假设全年预算支出目标完成度仅98.5%(和21年相同),预计全年一般公共预算支出为26.31万亿元,较2021年增长7.1%,低于年初预算目标4000亿元左右。
2023年一般公共预算收入增速有望回升。随着经济复苏和减税退税力度明显减弱,低基数下预计明年一般公共预算收入增速有望大幅回升。考虑到今年基数较低,如果采用预算收入和GDP增速拟合的经验规律估算可能明显低估,所以我们从宏观税负变化角度分析。考虑到政策稳定性,部分减税缓税政策可能延期,预计2023年宏观税负回升至21年和22年平均水平(14.3%),由此计算明年税收收入同比增长14.1%,高基数下非税收入假设增长5%,预计一般公共预算收入同比增长12.4%,两年复合增长5.4%。
一般公共预算支出增速预计变化不大。基于上文一般公共预算收入预测,再加上3%赤字率对应的赤字规模,考虑到2万亿调入资金的使用,预计明年一般公共预算支出增速上升至7.7%。实际赤字率为4.5%,虽然低于今年的5.2%,但高于21年的3.8%。需要指出的是,这里的2万亿调入资金只是简单假设,一方面是参考最近几年的实际情况,另一方面是基于现有财力空间的估算,在暂不考虑临时性政策安排的情况下,资金来源可能为[1]:1)2022年末结余资金约3000亿元;2)2023年新增盘活资金预计2000亿元(按预算支出1%占比匡算);3)国有资本经营预算调出资金3000亿元(近年来较为稳定);4)政府性基金预算调出资金1.2万亿元(下文有具体解释)。
◾ 新增专项债预计3.8万亿
近期监管部门向地方预下达了2023年提前批额度,方便地方根据额度储备项目。投向领域上,从原来的交通基础设施等9个领域扩大到11个领域,增加新能源项目和新型基础设施2个领域;可用作项目资本金的领域增加新能源项目、煤炭储备设施、国家级产业园区基础设施等3项,因此扩大至13项。不过,专项债作资本金的投向领域限制只是制约专项债作资本金的一个原因,其他原因包括项目收益不足、实操相对复杂、部分地方出于防控债务风险控制专项债作资本金等,这些问题有待进一步解决。
监管部门明确,此次申报的专项债需求规模,要按照提前下达2023年用于项目建设的专项债券分配本地区额度的3倍左右(2.5倍-3.5倍)把握。之所以要求3倍申报规模,主要是两个目的:一是强化项目审核,提高落地项目的质量;二是为之后正式批专项债提前储备项目,避免“钱等项目”。以今年为例,财政部先后组织地方储备了两批合计7.1万个项目,而上半年发行的新增专项债券共支持超过2.38万个项目,其中在建项目约1.08万个,新建项目约1.3万个,意味着申报/落地比约3倍左右(7.1/2.38)。
虽然存量项目需要持续的资金支持,但考虑到债务可持续性和地方政府偿债压力,新增专项债限额大幅增加的可能性不大。相比于今年预算草案中确定的3.65万亿新增额度,预计明年小幅增加至3.8万亿元左右。此外,今年使用5000多亿元专项债结存限额后,专项债限额可动用的存量空间仍有约1万亿元,未来根据需要可以适时动用。
◾ 后地产时代,政府性基金预算缩表
今年以来政府性基金收入和支出增速明显背离,1-10月收入同比下降22.7%,而支出增速虽然逐渐回落但仍有9.8%。土地收入大幅下滑背景下,新增专项债成为支出发力和节奏前置的重要支撑,如果加上去年四季度未使用的1.2万亿元和今年使用存量限额空间发行的5200亿元,全年新增专项债资金达到5.37万亿元。
假设全年政府性基金收入同比下降30%,随着收入下降压力逐渐传导至支出端,预计11-12月支出增速继续维持低位,因此简单假设1-10月政府性基金支出占全年支出比例为75%(参考2019年,为近年来最大值),对应全年支出规模为11.45万亿元。调入一般公共预算资金规模按照1.3万亿元估计,结转下年支出规模约为1.17万亿元。
展望2023年,政府性基金预算可能出现缩表。从领先指标看,明年特别是上半年土地市场仍面临较大压力,全年实现正增长的难度较大,低基数下预计同比下降5%。由于一般公共预算收支缺口弥补的压力较大,假设全年卖地收入的净收益几乎全部调入一般公共预算,即上文提及的1.2万亿左右[2]。轧差计算得出的政府性基金支出为10.3万亿元,同比下降9.9%。
◾ 政策性金融工具将是“稳投资”关键
政策性金融机构扩表较为灵活,而且资金投放流程相对市场化,成为今年增量稳增长政策加码的关键。根据央行三季度货政报告统计,截至2022年10月末,两批金融工具合计已投放7400亿元,同时各银行为金融工具支持的项目累计授信额度已超3.5万亿元。这和我们此前报告《3000亿基建基金投哪了?》中对于基础设施基金乘数效应的测算相近,即3000亿元基础设施基金能够拉动约1.5万亿配套融资,对应项目总投资额为3万亿元。
相比专项债,基础设施基金杠杆作用更大。一方面,专项债作资本金对于项目现金流覆盖情况特别是专项收入要求较严格。专项债中投向交通领域规模占比约为17%,而基础设施基金预计超过50%。另一方面,项目主体分布存在差异。专项债项目作为地方政府主导的投融资模式,项目主体以地方国企、平台为主,因此偿债资金和市场化融资安排都受到隐债监管的客观约束;而基础设施基金投放主体中,央企、大型国企的占比更高,受地方政府债务监管约束较小。
政策性金融工具一定程度上绕开了地方隐债监管的约束,理论上不存在规模限制。资金来源方面,发行政金债融资的难度并不大,配套贷款投放需求也可以通过PSL等手段缓解负债压力。虽然参考15-17年2万亿专项建设债使用实践看,存在一定的负面作用,如:对于商业银行贷款、民间资本存在挤出效应,项目进展不顺利导致资金闲置,“明股实债”导致地方债务风险上升等。因此后续批次投放规模将取决于稳增长和防风险的平衡,国企和地方政府的债务压力可能是关键制约。
基于前文今年“两本账”收支情况的假设,预计全年广义预算支出增速为5.2%,2023年可能下降至2.4%。尽管从预算平衡角度看压力不大,但如果具体到基建方面,“两本账”对于基建项目的资金支持力度相比今年将有所减弱。考虑到基建发力稳增长的需要,政策性金融工具存在加码的必要性,预计明年基础设施基金可能按不同批次累计新增1万亿-2万亿元,并撬动银行贷款等配套融资,支撑2023年基建投资增速维持在7%左右(具体测算过程见上文)。
[1]由于明年特定国有金融机构和专营机构利润上缴恢复正常,相关资金将计入预算收入对应科目,这里暂不作为增量资金来源考虑。
[2] 我们估算的2023年政府性基金收入6.52万亿元,假设其中90%为土地出让相关收入,净收益按20%估计。
五、利率观点:一年之计在于春
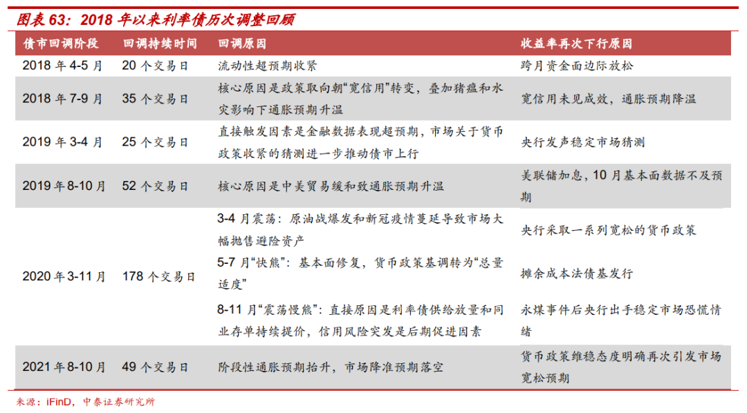
疫后复苏带来预期调整压力。随着疫情影响消退,基本面特别是消费的改善,从预期层面料将带来利率调整压力。从18年以来历次利率调整复盘经验看,市场预期基本面好转是债市回调的关键,主要源于债市对“宽信用”的担忧。金融数据往往是宽信用的先行指标,社融增速、社融-M2剪刀差等指标提前反映了宽信用的效果,政策引导下利率债放量也会刺激债市回调。不过,如果后续政策力度或基本面表现不及预期,利率走势仍有波折。
明年利率债运行环境并不悲观。考虑到地产拖累、外需回落和消费改善的不确定性,明年基本面弱复苏的可能性较大。中央经济工作会议通稿中对于“高质量发展”和“防风险”的着墨较多,意味着“质的提升”明显重于“量的增长”。在防范化解隐性债务风险和“房住不炒”两大核心约束下,稳增长政策重回老路、“大水漫灌”的可能性较小,财政政策在总量层面加力幅度预计有限,信用政策在结构性导向下预计以稳为主,社融增长预计偏弱。在经济确定性回归到合理增长区间之前,预计货币政策稳中偏松的基调不变,流动性环境有望延续“合理充裕”。
利率能回到2019年吗?难度较大。展望明年,随着疫情影响逐渐消退,经济和社会秩序有望回归到疫情前状态(2019年),GDP增速预计向潜在增长中枢修复,因此投资者担心无风险利率也将回归到2019年水平。复盘2019年,全年GDP增长6.0%,10Y国债利率中枢为3.18%,低点为3.0%,高点为3.43%。基于我们上文的预测值和2019年各项指标对比来看,无论是总量还是结构层面,明年经济基本面和信用扩张恢复到2019年难度都较大。从经济增长到利率的映射看,10年期国债收益率中枢和高点预计也可能明显低于2019年。
当前利率已经“超调”。11月以来债市调整主要受预期调整和理财赎回压力的传导,对比政策利率,长端和短端可能都存在明显超调。从主要期限国债收益率和资金利率的利差看,除30Y国债利差保护性较差外,其余利差均位于2019年以来50%分位数以上。从债市杠杆率变化看,上周隔夜质押式回购日均交易量下降至5万亿元左右,隔夜占比均值仅为86.0%,债市悲观情绪释放可能较为充分。
积极布局“春耕”行情。展望明年,尽管利率中枢可能小幅上升,波动可能加大,但利率向上大幅调整的风险有限。从节奏上看,上半年机会可能大于下半年。下半年随着不确定性因素增多,如政策发力效果,消费和地产修复情况,出口是否超预期等,利率债波动和交易难度可能上升。上半年建议重点把握年初预期修复带来的交易机会,触发因素包括:消费等基本面变量修复低于预期;信贷“开门红”成色不足,实体融资需求较弱带来狭义流动性被动宽松;降成本导向下总量层面货币政策再次放松等。
六、风险提示
疫后消费大幅反弹,基本面复苏超预期;地产行业出清过程加快,销售和投资拐点提前出现;外需表现高于预期,出口保持较强韧性;内外环境变化影响下,货币政策被迫收紧;理财赎回冲击持续发酵,交易结构恶化。
证券研究报告:因时而变,乘势而进——2023年宏观利率展望
对外发布时间:2022年12月22日
报告发布机构:中泰证券研究所
参与人员信息:
周岳 | SAC编号:S0740520100003 | 邮箱:zhouyue@r.qlzq.com.cn
肖雨 | SAC编号:S0740520110001 | 邮箱:xiaoyu@r.qlzq.com.cn
长按关注 岳读债市
特别声明