以下文章来源于小林coding ,作者小林coding
专注图解计算机基础,让天下没有难懂的八股文!刷题网站:xiaolincoding.com
作者:小林coding
图解网站:https://xiaolincoding.com/
大家好,我是小林。
前几天有位读者留言说,面腾讯时,被问了两个内存管理的问题:
先来说说第一个问题:虚拟内存有什么作用?
然后今天主要是聊聊第二个问题,「系统内存紧张时,会发生什么?」
发车!
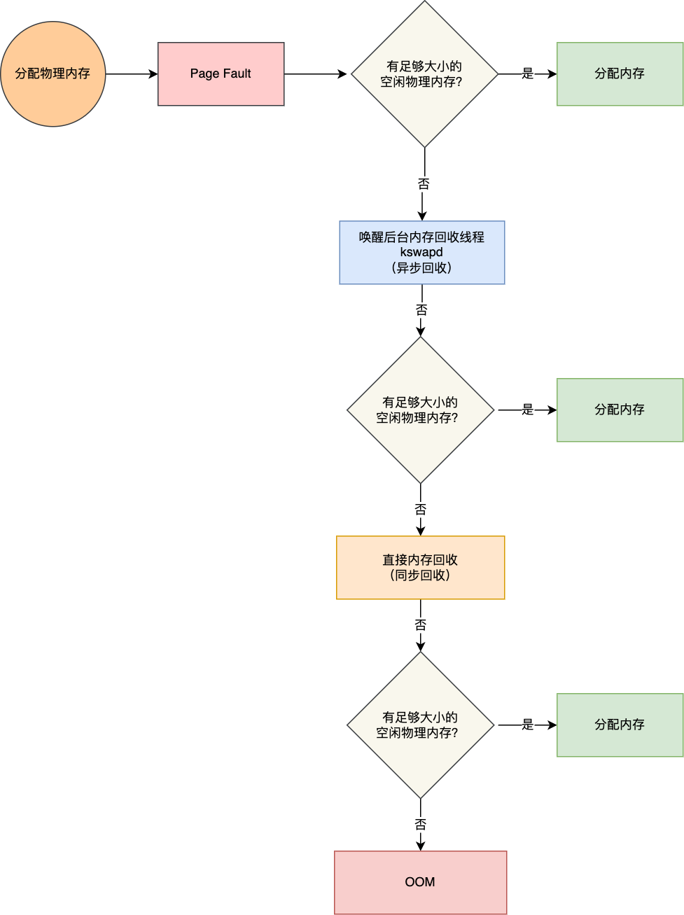
应用程序通过 malloc 函数申请内存的时候,实际上申请的是虚拟内存,此时并不会分配物理内存。
当应用程序读写了这块虚拟内存,CPU 就会去访问这个虚拟内存, 这时会发现这个虚拟内存没有映射到物理内存, CPU 就会产生缺页中断,进程会从用户态切换到内核态,并将缺页中断交给内核的 Page Fault Handler (缺页中断函数)处理。
缺页中断处理函数会看是否有空闲的物理内存,如果有,就直接分配物理内存,并建立虚拟内存与物理内存之间的映射关系。
如果没有空闲的物理内存,那么内核就会开始进行回收内存的工作,回收的方式主要是两种:直接内存回收和后台内存回收。
如果直接内存回收后,空闲的物理内存仍然无法满足此次物理内存的申请,那么内核就会放最后的大招了 ——触发 OOM (Out of Memory)机制。
OOM Killer 机制会根据算法选择一个占用物理内存较高的进程,然后将其杀死,以便释放内存资源,如果物理内存依然不足,OOM Killer 会继续杀死占用物理内存较高的进程,直到释放足够的内存位置。
申请物理内存的过程如下图:
系统内存紧张的时候,就会进行回收内测的工作,那具体哪些内存是可以被回收的呢?
主要有两类内存可以被回收,而且它们的回收方式也不同。
文件页和匿名页的回收都是基于 LRU 算法,也就是优先回收不常访问的内存。LRU 回收算法,实际上维护着 active 和 inactive 两个双向链表,其中:
越接近链表尾部,就表示内存页越不常访问。这样,在回收内存时,系统就可以根据活跃程度,优先回收不活跃的内存。
活跃和非活跃的内存页,按照类型的不同,又分别分为文件页和匿名页。可以从 /proc/meminfo 中,查询它们的大小,比如:
# grep表示只保留包含active的指标(忽略大小写)
# sort表示按照字母顺序排序
[root@xiaolin ~]# cat /proc/meminfo | grep -i active | sort
Active: 901456 kB
Active(anon): 227252 kB
Active(file): 674204 kB
Inactive: 226232 kB
Inactive(anon): 41948 kB
Inactive(file): 184284 kB
在前面我们知道了回收内存有两种方式。
可被回收的内存类型有文件页和匿名页:
可以看到,回收内存的操作基本都会发生磁盘 I/O 的,如果回收内存的操作很频繁,意味着磁盘 I/O 次数会很多,这个过程势必会影响系统的性能,整个系统给人的感觉就是很卡。
下面针对回收内存导致的性能影响,说说常见的解决方式。
从文件页和匿名页的回收操作来看,文件页的回收操作对系统的影响相比匿名页的回收操作会少一点,因为文件页对于干净页回收是不会发生磁盘 I/O 的,而匿名页的 Swap 换入换出这两个操作都会发生磁盘 I/O。
Linux 提供了一个 /proc/sys/vm/swappiness 选项,用来调整文件页和匿名页的回收倾向。
swappiness 的范围是 0-100,数值越大,越积极使用 Swap,也就是更倾向于回收匿名页;数值越小,越消极使用 Swap,也就是更倾向于回收文件页。
[root@xiaolin ~]# cat /proc/sys/vm/swappiness
0
一般建议 swappiness 设置为 0(默认就是 0),这样在回收内存的时候,会更倾向于文件页的回收,但是并不代表不会回收匿名页。
如何查看系统的直接内存回收和后台内存回收的指标?
我们可以使用 sar -B 1 命令来观察:
图中红色框住的就是后台内存回收和直接内存回收的指标,它们分别表示:
如果系统时不时发生抖动,并且在抖动的时间段里如果通过 sar -B 观察到 pgscand 数值很大,那大概率是因为「直接内存回收」导致的。
针对这个问题,解决的办法就是,可以通过尽早的触发「后台内存回收」来避免应用程序进行直接内存回收。
什么条件下才能触发 kswapd 内核线程回收内存呢?
内核定义了三个内存阈值(watermark,也称为水位),用来衡量当前剩余内存(pages_free)是否充裕或者紧张,分别是:
这三个内存阈值会划分为四种内存使用情况,如下图:
kswapd 会定期扫描内存的使用情况,根据剩余内存(pages_free)的情况来进行内存回收的工作。
图中绿色部分:如果剩余内存(pages_free)大于 页高阈值(pages_high),说明剩余内存是充足的;
图中蓝色部分:如果剩余内存(pages_free)在页高阈值(pages_high)和页低阈值(pages_low)之间,说明内存有一定压力,但还可以满足应用程序申请内存的请求;
图中橙色部分:如果剩余内存(pages_free)在页低阈值(pages_low)和页最小阈值(pages_min)之间,说明内存压力比较大,剩余内存不多了。这时 kswapd0 会执行内存回收,直到剩余内存大于高阈值(pages_high)为止。虽然会触发内存回收,但是不会阻塞应用程序,因为两者关系是异步的。
图中红色部分:如果剩余内存(pages_free)小于页最小阈值(pages_min),说明用户可用内存都耗尽了,此时就会触发直接内存回收,这时应用程序就会被阻塞,因为两者关系是同步的。
可以看到,当剩余内存页(pages_free)小于页低阈值(pages_low),就会触发 kswapd 进行后台回收,然后 kswapd 会一直回收到剩余内存页(pages_free)大于页高阈值(pages_high)。
也就是说 kswapd 的活动空间只有 pages_low 与 pages_min 之间的这段区域,如果剩余内测低于了 pages_min 会触发直接内存回收,高于了 pages_high 又不会唤醒 kswapd。
页低阈值(pages_low)可以通过内核选项 /proc/sys/vm/min_free_kbytes (该参数代表系统所保留空闲内存的最低限)来间接设置。
min_free_kbytes 虽然设置的是页最小阈值(pages_min),但是页高阈值(pages_high)和页低阈值(pages_low)都是根据页最小阈值(pages_min)计算生成的,它们之间的计算关系如下:
pages_min = min_free_kbytes
pages_low = pages_min*5/4
pages_high = pages_min*3/2
如果系统时不时发生抖动,并且通过 sar -B 观察到 pgscand 数值很大,那大概率是因为直接内存回收导致的,这时可以增大 min_free_kbytes 这个配置选项来及早地触发后台回收,然后继续观察 pgscand 是否会降为 0。
增大了 min_free_kbytes 配置后,这会使得系统预留过多的空闲内存,从而在一定程度上降低了应用程序可使用的内存量,这在一定程度上浪费了内存。极端情况下设置 min_free_kbytes 接近实际物理内存大小时,留给应用程序的内存就会太少而可能会频繁地导致 OOM 的发生。
所以在调整 min_free_kbytes 之前,需要先思考一下,应用程序更加关注什么,如果关注延迟那就适当地增大 min_free_kbytes,如果关注内存的使用量那就适当地调小 min_free_kbytes。
什么是 NUMA 架构?
再说 NUMA 架构前,先给大家说说 SMP 架构,这两个架构都是针对 CPU 的。
SMP 指的是一种多个 CPU 处理器共享资源的电脑硬件架构,也就是说每个 CPU 地位平等,它们共享相同的物理资源,包括总线、内存、IO、操作系统等。每个 CPU 访问内存所用时间都是相同的,因此,这种系统也被称为一致存储访问结构(UMA,Uniform Memory Access)。
随着 CPU 处理器核数的增多,多个 CPU 都通过一个总线访问内存,这样总线的带宽压力会越来越大,同时每个 CPU 可用带宽会减少,这也就是 SMP 架构的问题。
为了解决 SMP 架构的问题,就研制出了 NUMA 结构,即非一致存储访问结构(Non-uniform memory access,NUMA)。
NUMA 架构将每个 CPU 进行了分组,每一组 CPU 用 Node 来表示,一个 Node 可能包含多个 CPU 。
每个 Node 有自己独立的资源,包括内存、IO 等,每个 Node 之间可以通过互联模块总线(QPI)进行通信,所以,也就意味着每个 Node 上的 CPU 都可以访问到整个系统中的所有内存。但是,访问远端 Node 的内存比访问本地内存要耗时很多。
NUMA 架构跟回收内存有什么关系?
在 NUMA 架构下,当某个 Node 内存不足时,系统可以从其他 Node 寻找空闲内存,也可以从本地内存中回收内存。
具体选哪种模式,可以通过 /proc/sys/vm/zone_reclaim_mode 来控制。它支持以下几个选项:
在使用 NUMA 架构的服务器,如果系统出现还有一半内存的时候,却发现系统频繁触发「直接内存回收」,导致了影响了系统性能,那么大概率是因为 zone_reclaim_mode 没有设置为 0 ,导致当本地内存不足的时候,只选择回收本地内存的方式,而不去使用其他 Node 的空闲内存。
虽然说访问远端 Node 的内存比访问本地内存要耗时很多,但是相比内存回收的危害而言,访问远端 Node 的内存带来的性能影响还是比较小的。因此,zone_reclaim_mode 一般建议设置为 0。
在系统空闲内存不足的情况,进程申请了一个很大的内存,如果直接内存回收都无法回收出足够大的空闲内存,那么就会触发 OOM 机制,内核就会根据算法选择一个进程杀掉。
Linux 到底是根据什么标准来选择被杀的进程呢?这就要提到一个在 Linux 内核里有一个 oom_badness() 函数,它会把系统中可以被杀掉的进程扫描一遍,并对每个进程打分,得分最高的进程就会被首先杀掉。
进程得分的结果受下面这两个方面影响:
/proc/[pid]/oom_score_adj 来配置的。我们可以在设置 -1000 到 1000 之间的任意一个数值,调整进程被 OOM Kill 的几率。函数 oom_badness() 里的最终计算方法是这样的:
// points 代表打分的结果
// process_pages 代表进程已经使用的物理内存页面数
// oom_score_adj 代表 OOM 校准值
// totalpages 代表系统总的可用页面数
points = process_pages + oom_score_adj*totalpages/1000
用「系统总的可用页面数」乘以 「OOM 校准值 oom_score_adj」再除以 1000,最后再加上进程已经使用的物理页面数,计算出来的值越大,那么这个进程被 OOM Kill 的几率也就越大。
每个进程的 oom_score_adj 默认值都为 0,所以最终得分跟进程自身消耗的内存有关,消耗的内存越大越容易被杀掉。我们可以通过调整 oom_score_adj 的数值,来改成进程的得分结果:
我们最好将一些很重要的系统服务的 oom_score_adj 配置为 -1000,比如 sshd,因为这些系统服务一旦被杀掉,我们就很难再登陆进系统了。
但是,不建议将我们自己的业务程序的 oom_score_adj 设置为 -1000,因为业务程序一旦发生了内存泄漏,而它又不能被杀掉,这就会导致随着它的内存开销变大,OOM killer 不停地被唤醒,从而把其他进程一个个给杀掉。
参考资料:
内核在给应用程序分配物理内存的时候,如果空闲物理内存不够,那么就会进行内存回收的工作,主要有两种方式:
可被回收的内存类型有文件页和匿名页:
文件页和匿名页的回收都是基于 LRU 算法,也就是优先回收不常访问的内存。回收内存的操作基本都会发生磁盘 I/O 的,如果回收内存的操作很频繁,意味着磁盘 I/O 次数会很多,这个过程势必会影响系统的性能。
针对回收内存导致的性能影响,常见的解决方式。
在经历完直接内存回收后,空闲的物理内存大小依然不够,那么就会触发 OOM 机制,OOM killer 就会根据每个进程的内存占用情况和 oom_score_adj 的值进行打分,得分最高的进程就会被首先杀掉。
我们可以通过调整进程的 /proc/[pid]/oom_score_adj 值,来降低被 OOM killer 杀掉的概率。
完!
- END -
文 章 精 选 1、这些Chrome插件简直封神,不看就亏大了! 2、为发泄对上司不满,百度95后程序员删库被判9个月 3、几个小众却功能强大的网站,真心好用,建议收藏! 4、微软正在进一步测试Edge用户底线:弹窗+广告 5、太损了!如何禁止小孩玩电脑? 6、不得不说,这些在线图片处理网站实在太强大! 7、华为手机隐秘功能将关停,网友:有畅连就够了 8、这款早已封神的Chrome插件你会用吗?
更多精彩等待你的发现 点分享 点点赞 点在看