重要提示:通过本订阅号发布的观点和信息仅供中信建投证券股份有限公司(下称“中信建投”)客户中符合《证券期货投资者适当性管理办法》规定的机构类专业投资者参考。因本订阅号暂时无法设置访问限制,若您并非中信建投客户中的机构类专业投资者,为控制投资风险,请您请取消关注,请勿订阅、接收或使用本订阅号中的任何信息。对由此给您造成的不便表示诚挚歉意,感谢您的理解与配合!
底部信号观察
系列二:市场见底了吗?再议底部信号与市场风格
核心摘要
一、市场底部的形成:宏观流动性托底和景气预期周期波动
今年以来,在国内经济下行压力、美联储加息缩表、俄乌冲突降低市场风险偏好等众多不利因素下,A股进入全面熊市,从年初至2022年5月24日,上证综指下跌15.6%,万得全A下跌20.8%,4月27日大盘走出2020年下半年以来新低,上证综指和万得全A分别下探至2863点和4267点,而后大盘实现阶段反弹。从指数空间上看,万得全A 4267点是否就是本轮熊市的市场最低点?时间上4月27日后的反弹能否确认熊市结束?
为了回答以上问题,我们将影响股市走势的因素分解为宏观流动性贡献的估值平稳增长和景气预期贡献的盈利和情绪周期性波动,前者回答空间底,后者回答时间底。理论上,宏观流动性的多寡决定了资本市场的总体水位(市值/估值水平),水涨船高,宏观流动性的增长较为平稳,通过抬高总体水位,实现市场底部的稳步抬升。景气预期则代表投资者对未来经济景气和企业盈利的信心,决定了愿意承担风险流入股市的资金比例,景气预期导致了企业盈利和市场情绪波动周期起伏,在宏观流动性托底的基础上为股市带来波峰波谷。随着经济下行,景气预期和市场情绪走入低谷,股市下挫至低点,指数几乎全由宏观流动性支撑,而随着经济环境的复苏,景气预期走强为市场带来增量资金,股市走出底部,至此市场底部形成。以下我们通过2005年以来A股的历次大底验证宏观流动性-景气&情绪预期分拆方法,并为当前市场的底部判断提供指导。
宏观流动性和估值测算市场底
1. M2折算万得全A空间底:大盘于4月基本达到底部位置
如上文所述,指数的起伏可分解为宏观流动性贡献的估值平稳增长和景气预期贡献的盈利和情绪周期性波动,历次市场大底可视景气贡献近似为0,底部完全由宏观流动性支撑。宏观流动性的衡量可以用M2、社融等指标,由于社融指标的口径调整频繁,因而我们使用M2衡量宏观流动性(另一个考虑是社融更加反映金融对实体经济的支持,M2则与资产价格更加相关)。万得全A以自由流通市值加权,相较上证综指以总市值加权,可以排除总股本与自由流通股本之间存在巨大差异而导致出现杠杆效应,因而我们选择万得全A衡量股市表现。我们假设万得全A流动性底部与M2成正比,以2019年1月万得全A 3170点的底部位置和该月M2为基准,由每月的M2数据可计算出各月万得全A流动性底部,绘制成曲线,如下图所示,该曲线能够较好地契合历次市场底的位置(如2014年5月,2018年10月,2012年12月,2013年6月,2018年10月,2019年1月)。
根据M2计算的2022年4月万得全A空间底为4247点,4月万得全A最低跌至4267点,而后向上反弹。因此我们认为本轮底部在4月底基本探明,如果未来出现二次探底,我们认为新低的空间较为有限。
2. 估值类指标衡量底部位置:当前已达历史底部水平
估值类指标也是评估指数空间底的方法,在市场底部区域,估值水平随景气预期下降至流动性支撑位。常见的估值指标有估值类指标包括市盈率(TTM)、股权风险溢价(ERP)、股债性价比。
(1)市盈率(TTM):市场指数的PE代表了权益资产的性价比,越低表示股票资产越便宜,均值回归的力量越强。历史市场底部对应的上证综指PE值为:2008年10月28日→13.49,2013年6月25日→9.67,2014年5月21日→8.98,2019年1月4日→11.06。本轮PE底部于5月6日达到11.71,为2005年以来历史分位数16.3%,处于一个较低水平。
(2)股权风险溢价(ERP):万得全A股票市盈率(TTM)倒数减去10年国开债收益率,风险补偿溢价(ERP)是投资者主动承担风险购买风险资产能够获得的风险整体补偿溢价。其走势与市场走势相反。历史市场底部对应的ERP值为:2008年10月28日→3.70,2012年12月3日→3.89,2014年5月21日→3.32,2019年1月4日→3.52。本轮底部于2022年5月6日达到3.20,为2010年以来历史分位数的89%。历次底部的股权风险溢价基本处于均值上1至2倍标准差之间,本轮低点也已到达这一水平。
(3)股债性价比:用万得全A股息率(近12个月)比上十年期国债收益率,可以看作不考虑股价变化的增量资本利得,衡量股票/债券收益差距。其走势与市场走势相反。历史市场底部对应的股债性价比值为:2005年7月11日→0.73,2008年10月28日→0.72,2012年12月3日→0.68,2014年5月21日→0.56,2019年1月4日→0.69。本轮底部2022年5月7日数值为0.64,为2010年以来历史分位数的92.5%,达到了均值向上1至2倍标准差之间,与历次股债性价比峰值相近,处于一个极高的水平。
三大类估值指标均已在4月底-5月初达历史底部水平,由此可判断空间上市场已达到底部位置。
宏观流动性和估值测算市场底
经济的波动直接影响未来上市公司的业绩增速变化。于此同时景气预期也将影响投资者的对于未来市场走势的判断,从而影响投资者的投资决策,造成市场中投资者情绪的波动。鉴于景气预期和投资者情绪的领先意义,我们将其作为时间底判断的先行指标。分别通过宏观经济类指标和微观市场类指标进行跟踪观察。
1.景气预期——宏观经济类指标
当市场跌至底部时,政府会采取“稳增长”政策,利用宽货币和宽信用的传导速度和力度较快的推动股市上行。回顾历史数据我们发现,每轮“稳增长”基本遵循“宽货币主导时期—宽信用发力期—信用扩张期—经济企稳政策收紧”的过程,见底时间依次为“信用底—经济底—盈利底”。我们使用相较市场底的领先指标(信用、基建)→同步偏领先(PMI、商品房销售)→同步偏滞后(工业企业盈利、A股盈利)对市场底时间进行判断。
领先指标(信用、基建):
稳增长前期,政府通过宽货币促进信用见底回升,基建投资也是财政发力的重要抓手,信用和基建是市场底的领先指标,我们使用信用指标:M2同比,社会融资规模存量同比、信贷脉冲,和基建指标:基建投资累计同比进行判断。本轮底部行情的信用底和基建投资底部于去年年末已经出现。
(1)M2同比:广义货币供应量(M2)是指流通于银行体系之外的现金加上企业存款、居民储蓄存款以及其他存款,它包括了一切可能成为现实购买力的货币形式,通常反映的是社会总需求变化和未来通胀的压力状态,是反映信用的重要指标。一般情况下,M2同比见底时间相比于市场底会领先6个月到滞后1个月,历史市场底出现的时间对应M2同比确认拐点时间为:2005年7月11日→2005年3月,2008年10月28日→2008年11月,2012年12月3日→2012年4月,2014年5月21日→2014年4月,2019年1月4日→2019年2月。该指标于2021年11月达到本轮底部行情的地点,可作为拐点。
(2)社会融资规模存量同比:社会融资规模是指一定时期内(每月、每季或每年)实体经济从金融体系获得的全部资金总额,是反映信用的重要指标。其与M2理论上趋势一致,但因统计口径原因短期走势可能背离。一般情况下,社融存量同比见底时间会领先市场3-6个月,历史市场底出现时间对应社融存量同比见底时间为:2008年10月28日→2008年12月,2012年12月3日→2012年5月,2014年5月21日→未见底,2019年1月4日→2018年11月。本轮底部行情该指标的拐点可以确定在2021年10月。
(3)信贷脉冲:信贷脉冲是是新增信贷占GDP比重的变化,可用于判断经济循环的拐点。一般情况下,信贷脉冲见底时间会领先于市场底0-6个月,历史市场底对应信贷脉冲拐点为:2005年7月11日→2005年5月,2008年10月28日→2008年10月,2012年12月3日→2012年1月,2014年5月21日→未见底,2019年1月4日→2018年12月。本轮底部行情的信贷脉冲指标拐点确定于2021年12月。
(4)基建投资累计同比:基建投资带动经济的增长和转型升级,是政府发力稳经济的重要表现。一般情况下,基建投资累计同比会提前市场2-10个月见底并回升,历史市场底出现时间对应基建投资累计同比确认拐点时间为:2005年7月11日→2005年5月,2008年10月28日→2008年2月,2012年12月3日→2012年2月,2014年5月21日→2014年4月,2019年1月4日→2018年9月。2021年11月,该指标出现较大反转,因此将其作为本轮市场底阶段的低点。
同步偏领先(PMI、商品房销售):
PMI是经济先行指标,商品房销售情况可以很好衡量信用扩张程度,二者是市场底部的同步偏领先指标。我们使用 PMI,PMI新订单指数和商品房销售面积累计同比判断市场底,今年4月大概率是PMI,PMI新订单指数的低点,而房地产销售面积还未见底。
(1)PMI,PMI新订单指数:PMI是GDP的先行指标,GDP代表了经济情况,而股市是经济的晴雨表,因此PMI直接影响股市。一般情况下,PMI指数会同步或领先2个月于市场见底,历史市场底出现的时间对应PMI,PMI新订单指数确认拐点时间为:2005年7月11日→2005年7月,2008年10月28日→2008年8月,2012年12月3日→2012年8月,2014年5月21日→2014年5月,2019年1月4日→2019年1月。由于疫情的扰动,生产消费受阻,今年4月大概率是PMI,PMI新订单指数的低点。
(2)商品房销售面积累计同比:商品房销售面积累计同比是房地产投资增速和经济的先行指标,是整体经济好坏的重要判断依据。一般情况下,商品房销售累计同比通常领先市场0-10个月见底或回升,历史市场底出现的时间对应商品房销售面积累计同比见底时间为:2005年7月11日→2005年5月,2008年10月28日→2008年12月,2012年12月3日→2012年2月,2014年5月21日→未见底,2019年1月4日→2019年2月。本轮商品房销售累计同比暂未出现明显底部。
信用和基建是市场底的领先指标,我们使用信用指标:M2同比,社会融资规模存量同比、信贷脉冲,和基建指标:基建投资累计同比进行判断。本轮底部行情的信用底和基建投资底部于去年年末已经出现。
同步偏滞后(工业企业盈利、A股盈利):
伴随着经济逐步复苏,企业盈利水平见底回升,一般是市场底的同步偏之后指标,使用工业企业利润累计同比、全部A股(非金融石油石化)净利润同比增速进行底部判断,当前二指标均未见底。
(1)工业企业利润累计同比:工业企业利润累计同比直接反应工业企业的盈利情况,从而能够较为全面的反映宏观经济情况。通过该指标走势拐点的出现可以判断市场底部的出现,一般情况下,该指标会晚于市场底3个月见底或明显回升:最近两次市场底部分别于2014年5月21日和2019年1月4日出现,伴随两个底部出现的工业企业利润累计同比拐点出现于2014年4月和2019年3月。该指标在本轮市场底部阶段并未出现明显的反转或回升,因此本轮的拐点尚未得到确认。
(2)我们采用的指标为A股(非金融石化)当季归母净利润同比增速。由于企业盈利增速拐点与市场底部相接近,因此可以用企业的盈利增速走势来判断市场的走势。一般情况下,该指标见底时间会滞后于市场底(2012年除外),历史市场底部出现时间对应该指标拐点为:2005年7月11日→2005年12月, 2008年10月28日→2008年12月,2012年12月3日→2012年9月,2014年5月21日→2015年2月,2019年1月4日→2018年12月。本轮底部行情该指标的拐点尚未明晰,我们认为大概率将在今年2季度见底。
整体而言,从宏观经济类指标来看,领先指标信用、基建已现拐点,同步偏领先指标中PMI指标大概率4月为底,商品房销售拐点未现,同步偏滞后指标尚未见拐点。
2. 市场情绪——微观市场类指标
微观市场类指标包括估值、资金面和情绪指标,其具有均值回归的特性,并且特别的,当情绪指标处于极高或极低的状态下可能会出现反转,有一定程度的预测能力。
资金面类指标包括每月权益类基金发行和融资买入占比,反映市场微观流动性和投资者对后市预期,与市场走势一致。
(1)每月权益类基金发行:我们选用公募基金的发行和偏股公募基金新发行份额作为权益类基金的代表,二者走势与市场走势保持一致,基本没有滞后性。目前的公募基金发行指标值为449.72,于4月底出现,为2019年以来历史分位数的12.5%,处于较低的水平;偏股公募基金新发行份额指标当前值为747.5,于4月底出现,为2015年以来历史分位数的44.9%,也处于一个较低的水平。
(2)融资买入占比:融资买入占比,是指日融资买入交易额在A股成交额中占比,取5日移动平均,是一个杠杆指标,体现投资者对于市场走势的看法。其走势与市场基本一致。历史底部行情伴随的融资买入占比值为:2013年6月25日→6.97%,2014年5月21日→7.26%,2019年1月4日→6.89%。当前阶段该指标的值为5.73%,于4月26日出现,为2014年两融成熟以来历史分位数的0.15%,处于极低的水平。
情绪面类指标包括换手率,破净率,新增开户数,低价股占比,超买超卖比例差和60周均线上方个股占比。投资者情绪指参与者系统性地预期价格偏离基本价值的投机心理。行为金融理论指出,投资者会基于自身社会背景、性格偏好形成对股票的价格预期,预期与股票内含价值的偏差被称为投资者情绪。由于情绪具有共同性和感染性,人们的情绪会表现出较强的一致性,成为市场情绪,带来系统性的定价偏差。情绪对市场走势的可预测性表现为:情绪是投资者预期的体现、情绪具有自我实现的能力、情绪包含了错误定价的信息(详见专题:当前投资者如何看待市场——投资者情绪指数的构建与应用)。
(1)换手率:换手率的计算方法为日成交量/流通股本,取5日移动平均,体现投资者的交易频繁程度,其数据一般小幅先于市场走势。历史市场底部行情对应的换手率分别为:2005年7月11日→0.79,2008年10月28日→1.16,2012年12月3日→0.41,2014年5月21日→0.41,2019年1月4日→0.63。本阶段该指标的值为1.32,于5月6日出现,为2010年以来历史分位数的80.9%,处于一个较高的水平,与底部差距较大。
可以很好衡量信用扩张程度,二者是市场底部的同步偏领先指标。我们使用 PMI,PMI新订单指数和商品房销售面积累计同比判断市场底,今年4月大概率是PMI,PMI新订单指数的低点,而房地产销售面积还未见底。
(2)破净率:破净率计算方法为股价跌破每股净资产公司数/上市公司总数,表示市场行情的好坏。历史底部行情伴随的破净率分别为:2005年7月11日→23%,2008年11月4日→15%,2013年6月27日→6%,2014年5月21日→6%,2019年1月3日→12%。本阶段底部该指标的值为11%,为2005年以来历史底部破净率平均水平。
(3)新增开户数:新增开户数为上海证券交易所披露的A股账户新增开户数量月度合计,单位为万。该指标与市场走势一致。历史市场底部阶段伴随的新增开户数为:2005年7月→2.87,2008年10月→35.40,2013年6月→19.01,2014年5月→14.62,2019年1月→164.04。当前阶段底部该指标的值为396.46,于2022年3月出现,为2005年以来历史分位数79.3%,2015年以来历史分位数47.7%,尚未出现明显回落。
(4)低价股占比:低价股占比为万得全A中股价低于5元的股票占比。其走势与市场走势相反。历史市场底部伴随的低价股占比分别为:2005年7月→72%,2008年10月→61%,2013年6月→21%,2014年5月→16%,2019年1月→28%。目前阶段底部该指标数值为20.5%,于5月6日出现,为2005年以来历史分位数73.2%,2010年以来历史分位数84.6%。处于较高的水平,初步具备市场底部特征。
(5)超买超卖比例差:该指标为市场中超买股票占比为减超卖股票占比,衡量了市场多空力量的强弱。反映市场总体的投资者情绪,在情绪达到高峰和低谷后市场走势将逆转。历史市场底部阶段伴随的超买超卖比例差为:2013年6月→-20.3%,2014年5月→-4.12%,2019年1月→-6.3%。当前阶段底部该指标值为-38.33%,于4月29日出现,为2013年以来历史分位数1.6%,处于极低水平,表现在中短期内市场极度弱势。
(6)60周均线上方个股占比:该指标表示市场上股价超过 60 周平均线的股票占上市公司总数比例,占比越高代表了市场越乐观。超 60MA 指标主要作用是预测市场反转情况。当超 60MA 持续过高或者持续过低,市场情绪进入极高峰或极谷底时,往往预示着行情将迎来反转。历史市场底部伴随的该指标的值为:2012年12月→8.6%,2014年5月→50.8%,2019年1月→6.6%。当前阶段底部该指标的值为16.07%,于4月29日出现,为2010年以来历史分位数7.3%,处于极低水平。
整体而言,从微观市场指标来看,资金面相关公募基金发行、偏股公募基建新发行份额和融资买入占比指标已经达到见底状态,情绪指标中换手率、新增开户数距离底部尚有距离。
二、底部风格三阶段:基于微观流动性托底和板块景气预期划分
为了深入研究大底附近的市场风格,我们将研究大盘趋势的宏观流动性 – 景气预期框架细化,根据微观流动性 - 板块景气预期框架可以将历次市场底部风格分为三个阶段:
阶段一·下跌期:经济下行压力下,板块景气主线不明,但微观流动性仍较为稳定。市值风格上,景气主线不明,各路资金向下挖掘小市值个股机会,小票占优。板块风格上由于经济下行,金融和周期风格表现不佳,周期性弱的消费和成长表现较好。根据历次底部统计,该阶段平均在底部前125天到底部前50天,同时中证2000的日均涨跌幅为-0.05%,中证100涨跌幅为-0.14%,小盘表现更佳;从市场风格来看,消费日均涨跌幅为-0.05%,成长为-0.06%,表现较好。
阶段二·见底期:熊市持续,板块景气预期偏向稳增长,杠杆爆仓,微观流动性危机显现。市值风格上,小票在持仓上散户和游资较多,对流动性敏感,爆仓下大幅下挫,大盘股占优。板块风格上受稳增长预期影响,金融和稳定占优。根据历次底部统计,该阶段平均在底部前75天到底部后30天,同时大盘的表现优于小盘,中证100日均跌幅为0.07%,优于国证2000日均0.18%的跌幅;从市场风格来看,金融日均跌幅为0.03%,稳定紧随其后,平均日均跌幅为0.05%。
阶段三·回升期:随着指数反弹,大底基本确认,经济复苏下,板块景气从稳增长预期向实际高成长转移,微观流动性逐渐复苏。市值风格上,小票受活跃资金涌入而更快反弹。板块风格上,成长和消费占优。根据历次底部统计,该阶段平均在底部后30天到底部后60天,小盘表现更优,国证2000日均涨幅0.27%,优于中证100日均0.02%的涨幅;从市场风格来看,成长表现最优,日均涨幅0.32%,消费日均涨幅0.20%,优于其余风格。
第一轮大底:2005-02-10 ~ 2005-10-01,2005-07-11为底部
第一轮大底主要分为三个阶段,在2005年2月10日-2005年3月20,市场整体处于下跌期,上证综指在第一阶段日均涨跌幅-0.19%。同时在大小盘偏好方面,第一阶段,小票风格占优,大票表现不佳。中证100日均涨跌幅-0.22%,中证1000日均跌幅-0.14%,仍然处于下降阶段,但下降幅度小于大盘;在投资风格偏好方面,下跌期由于经济仍处于下行阶段,周期和金融表现较差,金融日均跌幅-0.33%,周期日均涨跌幅-0.11%,同时消费、成长股表现良好。
在2005年3月21-2005年7月31日,股市见底,上证综指日均涨跌幅-0.02%,基本处于磨底阶段。在大小盘偏好方面,大盘股占优,中证100维持稳定,中证1000日均涨跌幅-0.05%;在投资风格方面,金融和稳定占据优势,金融有小幅上涨,日均涨幅0.02%,稳定略有下降,跌幅为0.03%,成长期下跌幅度较大,下降0.13%。
在2005年8月1日-2005年10月10日,股市处于回升期,上证综指日均涨跌幅为0.02%。在大小盘偏好方面,小票风格占优,中证1000在该阶段上涨0.13%,而中证100下跌0.11%;在投资风格方面,成长、消费重回优势,成长股涨幅达到0.14%,消费股日均涨幅0.06%,但稳定及金融股均有所下跌。
第二轮大底:2008-05-01 ~ 2009-01-01,2008-10-28为底部
第二轮大底主要分为三个阶段,在2008年2月1日-2008年11月30,市场整体处于下跌期,上证综指在第一阶段日均涨跌幅为-0.42%。同时在大小盘偏好方面,第一阶段,小票风格占优,中证1000下降0.32%,仍然处于下降阶段,但下降幅度小于大盘,大票表现不佳,中证100日均涨跌幅-0.54%;在投资风格偏好方面,下跌期由于经济仍处于下行阶段,周期和金融表现较差,金融日均下跌0.56%,周期下跌0.43%,同时消费、成长股平均下降0.30%左右,略好于金融、周期股。
在2008年8月1-2008年11月30日,股市处于见底,上证综指日均下跌0.44%。在大小盘偏好方面,大盘股占优,中证100日均涨跌幅为-0.45%,中证1000有0.55%的下跌;在投资风格方面,金融和稳定相对占据优势,金融日均跌幅为-0.46%,稳定股略好于金融,跌幅为0.23%,成长风格下跌幅度较大,日均下降0.57%。
在2008年12月1日-2009年3月1日,股市处于回升期,上证综指日均涨跌幅为-0.10%,相比于前两阶段有了较大的好转。在大小盘偏好方面,小票风格明显占优,中证1000在该阶段日均上涨0.31%,而中证100小幅下跌0.08%;在投资风格方面,成长、消费重回优势,成长股日均涨幅达到0.47%,消费股涨幅0.29%,但稳定下跌0.11%。
第三轮大底:2012-07-01 ~ 2013-03-01,2012-12-03为底部
第三轮大底主要分为三个阶段,在2012年7月1日-2012年9月10,市场整体处于下跌期,上证综指在第一阶段日均下降0.08%。同时在大小盘偏好方面,第一阶段,小票风格占优,国证2000日均上升0.03%;大票表现不佳,中证100下降0.12%;在投资风格偏好方面,下跌期由于经济仍处于下行阶段,周期和金融表现较差,金融日均下跌0.12%,周期下跌0.06%,同时成长股有0.01%的小幅涨幅。
在2012年9月11-2013年1月30日,股市处于见底,上证综指日均上涨0.09%。在大小盘偏好方面,大盘股占优,中证100日均涨幅达到0.16%,国证2000有0.05%的下跌;在投资风格方面,金融和稳定相对占据优势,金融有日均0.24%的涨幅,稳定股日均涨幅为0.23%,成长期下跌幅度较大,日均-0.06%
在2013年2月1日-2013年3月1日,股市处于回升期,上证综指日均上涨0.12%。在大小盘偏好方面,小票风格明显占优,国证2000在该阶段日均上涨0.35%,而中证100小幅上涨0.14%;在投资风格方面,成长、消费重回优势,成长股日均涨幅达到0.43%,消费股涨幅0.23%。
第四轮大底:2014-01-01 ~ 2014-07-01,2014-05-21为底部
第四轮大底主要分为三个阶段,在2014年1月1日-2014年3月25,市场整体处于下跌期,上证综指在第一阶段日均涨跌幅为-0.04%。同时在大小盘偏好方面,第一阶段,小票风格占优,国证2000日均上升0.19%;大票表现不佳,中证100下降0.15%;在投资风格偏好方面,下跌期由于经济仍处于下行阶段,金融表现较差,金融日均下跌0.09%,稳定下跌0.03%,同时成长股有0.08%的小幅涨幅。
在2014年3月26-2014年5月31日,股市处于见底,上证综指日均涨跌幅为-0.03%。在大小盘偏好方面,大盘股占优,中证100小幅上涨0.02%,国证2000日均跌幅0.08%;在投资风格方面,金融和稳定相对占据优势,金融有日均0.03%的涨幅,稳定股小幅下跌0.02%。
在2014年6月1日-2014年7月1日,股市处于回升期,上证综指日均上涨0.03%。在大小盘偏好方面,小票风格明显占优,国证2000日均涨幅为0.27%,而中证100小幅下跌0.02%;在投资风格方面,成长、消费重回优势,成长股日均涨幅达到0.32%,消费股涨幅0.10%。
第五轮大底:2018-03-01 ~ 2019-5-30,2019-01-04为底部
第五轮大底主要分为三个阶段,在2018年3月1日-2018年5月31,市场整体处于下跌期,上证综指在第一阶段日均涨跌幅为-0.08%。同时在大小盘偏好方面,第一阶段,小票风格占优,国证2000日均下跌0.01%,大票表现不佳,中证100日均下降0.10%;在投资风格偏好方面,下跌期由于经济仍处于下行阶段,金融、稳定表现较差,金融日均下跌0.17%,稳定日均下跌0.11%,同时消费股有日均0.12%的小幅涨幅。
在2018年6月1-2019年2月10日,股市处于见底,上证综指日均下跌0.09%。在大小盘偏好方面,大盘股占优,中证100小幅下跌0.05%,国证2000有日均0.17%的下跌;在投资风格方面,金融和稳定相对占据优势,金融保持稳定,稳定股小幅下跌0.06%。
在2019年2月11日-2019年5月30日,股市处于回升期,上证综指日均涨幅为0.15%。在大小盘偏好方面,小票风格明显占优,国证2000在该阶段日均上涨0.27%,而中证100小幅上涨0.16%;在投资风格方面,成长、消费重回优势,成长股涨幅达到0.24%,消费股涨幅0.30%。
本轮大底所处阶段:2021-09-12 ~ 至今
本轮大底从目前来看正属于第二个阶段,第一阶段为2021年9月12日至2022年1月17日,从市场偏好的大小盘投资风格来看,国证2000表现优于中证100,小盘投资收益高于大盘股,同时消费表现最优,稳定、成长紧随其后。
第二阶段为2022年1月17日至2022年5月24日,中证100下跌幅度略小于国证2000,同时稳定风格股表现最好,金融股紧随其后。但注意到4月27日后,大盘触底反弹,小市值股票和成长消费板块涨幅明显,出现了进入第三阶段回升期的迹象,我们认为当前可能正处于第二阶段见底期向第三阶段回升期的过渡阶段。
风格上来看,当前市场处于底部附近位置,并有走出底部的迹象。
三、大盘底部筑底可期,关注稳增长后消费、成长投资机会
当前大盘底部空间已基本确认,时间上完全走出底部可能还有待基本面的进一步改善。
空间上:我们认为指数底部由宏观流动性支撑,并假设万得全A的底部与M2成正比。根据M2计算出2022年四月万得全A空间底为4247点,与四月万得全A实际最低点4267点仅相差20点。因此当前市场底部已经基本确认,如果未来出现二次探底,我们认为新低的空间也较为有限。
市场处在见底期(大盘稳增长占优)向回升期(消费、成长占优)的转型过渡期。
市场风格上,我们根据微观流动性和板块景气预期划分出市场底部三阶段:下跌期、见底期、以及回升期。当前正处在从第二阶段见底期,逐步向第三阶段回升期转移的过程,当前政策高峰期市场大盘稳增长板块可能仍有表现,但随着复工复产和经济复苏,物流运输、中长期贷款等先行指标企稳向好,景气度将从稳增长预期向实际高成长转移,小市值股票、成长及消费风格有望逐步占优。
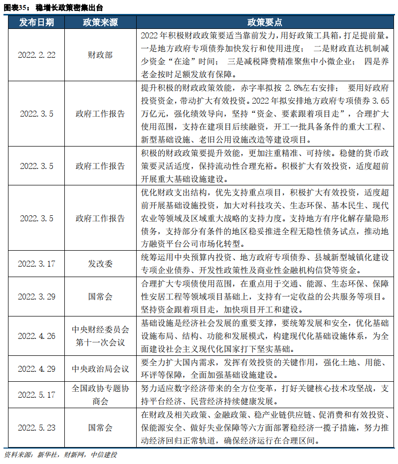
1.受国内经济下行压力影响,稳增长政策密集出台,政策高峰期稳增长板块仍有表现。
财政前置助基建超前发力。在“适度超前开展基础设施投资”及“全面加强基础设施建设”等政策指导下,我国基建投资愈发成为稳增长的重要一环。地方政府债券作为重要的逆周期调控工具,对拉动基建投资有促进作用。财政部数据显示,截至5月15日,今年以来各地已经发行新增地方政府专项债券1.5万亿元,比去年同期增加了1.3万亿元,这有利于基础设施投资规模逐步扩大。据第一财经报道,财政部已经发文要求地方6月底前要完成大部分今年新增专项债的发行工作,并于三季度完成剩余额度发行扫尾工作,为后续政策实施留出空间。之后国务院再次罕见地要求专项债8月底前基本使用到位。
房地产松绑政策频频发力,促进合理住房需求发展。各地纷纷放宽限购、限贷及限售政策以刺激房地产需求,提振住房消费。具体措施包含降低购房首付比例,加大公积金购房支持力度,下调房贷利率,降税费,发放购房补贴等。此外,5月20日央行下调5年期LPR利率,不但着重显示了我国政府稳增长的决心,更将进一步对我国房地产市场形成支撑。5月23日国常会上,李克强总理再度强调因城施策的地产需求,强调将中西部及二三线地产需求作为核心关切。房地产作为我国经济的支柱性产业之一,对我国经济发展有着极强的托底作用,预计各地后续将进一步放松房地产监管措施,以促进合理住房需求。
2.当前处于稳增长向成长消费转向阶段,关注疫情受损小、政策受益大、流动性修复三条主线
在此前的报告《复盘思考之底部信号:共性与启示》中,我们指出反转后涨幅居前的品种与产业结构、政策发力点的调整密切相关,政策强支持+自身周期共振是关键。具体到本轮市场回升,本文梳理了稳增长向成长消费转向阶段:疫情受损小、政策受益大、流动性修复三条主线。
1)受疫情影响较小,业绩确定性较高的方向
疫情反复对消费带来巨大冲击,我国社零增速下行持续,与疫情爆发的2020年相比,当前我国在经济周期和居民储蓄上有较大差距,消费复苏预计需要较长时间。在此背景下寻找受到疫情冲击小,业绩确定性高的方向,首先是需求最为稳定的G端:可关注光伏等兼具成长性和确定性的能源新基建方向、业绩确定性高景气提升的军工方向。其次是疫情受损较小的必选消费:如相对具有刚需的食品饮料及农林渔牧。
2)受政策激励明显,需求得以提振的方向
在经济下行压力较大且内需比较疲软的时期,政策发力逐步加大,对部分消费、成长方向有较好提升作用。汽车由于购买频率低,疫情恢复后有望实现销量回升,全年目标本身并未下调,而后续阶段性减征部分乘用车购置税政策和新能源汽车下乡政策将提振汽车消费;此外,新基建也将成为传统基建的重要补充:工信部适度超前部署5G、工业互联网等新型信息基础设施,组织推出一批信息消费示范城市和示范项目;5月12日国家发展改革委副主任胡祖才提出,我国将在沙漠、戈壁、荒漠地区规划建设4.5亿千瓦大型风电光伏基地,5月17日,全国政协召开“推动数字经济持续健康发展”专题协商会,政策利好光伏及数据中心、云计算等数字新基建。
3)市场见底回升期对流动性较为敏感,小票风格占优
从宏观视角来看,在当前宽信用宽货币的政策背景下,实体融资需求不足将导致宏观流动性异常充裕,甚至出现资金空转的风险。一个可以佐证的数据是4月社融-M2增速剪刀差罕见转负。从微观视角来看,当前市场将切入缓慢回升期,流动性正逐步复苏,活跃资金入场将推动对市场流动性敏感的小市值股票更快反弹,信用环境的进一步宽松也有助小市值企业的发展成长。建议投资者关注同时受益于流动性修复和疫后供需结构修复的小盘成长股,以及对流动性敏感的券商、军工等板块。
欢迎联系我们