在上篇中,咱们谈了猫尿血最常见的缘由是自发性膀胱炎---一个压力与神经内分泌异常,喂养方式共同参与引发的常见猫病,占猫下泌尿道疾病的70%.浅谈了诊断与大致的治疗流程(如果你没看的话,强烈建议看一看哦!)
这次,咱们稍稍深入了解下猫自发性膀胱炎(FIC)的治疗与用药.一些疗法是否有意义?各式保健品到底有多少科学依据?咱们国内治猫自发性膀胱炎常见哪些存在问题的习惯?文章比较长,选择自己需要的章节看吧
药物治疗
·红黄绿小测试
·消炎药:你在消个啥?
·止痛:该用可没得用
NSAID对膀胱炎有价值吗
非主流止痛药物
·精神类药物:有戏,没戏?
·镇痉:嘿,咋都没人用呢?
·小测试答案揭晓
手术,真的那么有必要?
·尿道造口乱象,何时是终结
尿道造口的后遗症
何时考虑尿道造口&术后注意点
·导尿:尿道造口先遣军?
导尿注意点
·如何用输液袋改作尿袋
·治疗小总结
·猫自发性膀胱炎的护理保健
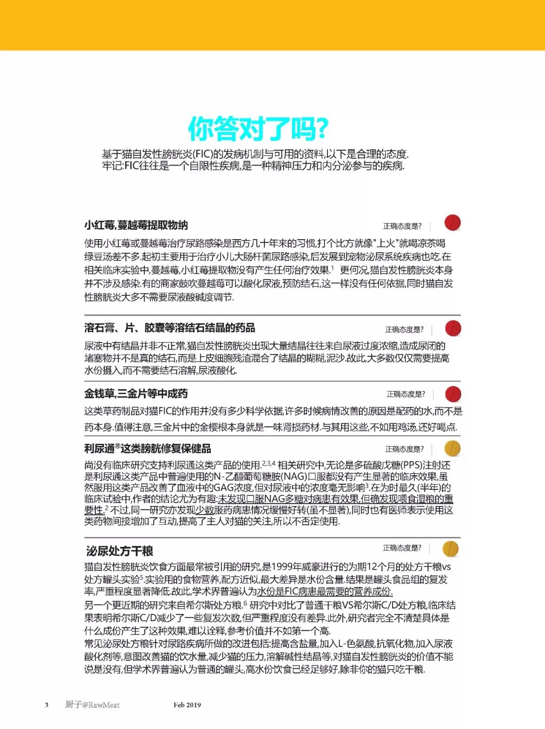
处方粮?湿粮?利尿通?这些东西有多少依据
小测试:你会怎么选择呢?
1猛用消炎药:买椟还珠?
消炎药这仨字儿打出来都手抖,因为这词实在误导人.
用所谓"消炎药",即抗生素去治猫FIC是几十年的旧习惯,不分国内外.许多人这觉得消炎药非用不可,一方面是被"消炎药"的俗称迷了眼,以为猫自发性膀胱炎的炎真的能这么消(但并不能).另一方面,对猫自发性膀胱炎的认知落后,除了"消炎药"真不知道能用啥,这种自限性疾病扛着不憋死还能自己好,自然也会觉着抗生素是个大功臣.
多年来的分析与实验结果表明,猫自发性膀胱炎本身没有细菌参与(引用1)所以欧美学界普遍不认同用抗生素去治自发性膀胱炎.不过,这不一定是故事的全貌.许多临床兽医师发现,有的猫得自发性膀胱炎使用抗生素后疗效非常显著,甚至难以用错觉去简单概括,兴许是真的存在细菌问题---不是在膀胱,而是尿道.
因为自发性膀胱炎产生的严重不适,痛感,猫会猛舔自己的下体,造成红肿发炎,可能造成尿道前段的感染.这时感染并没有深入膀胱,用膀胱穿刺并不能发现,反之使用导尿管去采样,往往能发现端倪.但是导尿管采样又容易产生样本污染(器皿和导尿管没那么干净),这就产生了许多争议.我的建议是,为了避免不必要的医患矛盾,可以适当使用一些基本的广谱抗生素(速诺这种级别够了),但一定要明确,抗生素并不能真的治猫自发性膀胱炎,仅仅是以防万一罢了.假若这个猫一直不好,病情不改善,不要想着继续换"消炎药",好好想想正规用药.
另一种情况是猫插了尿管,尿管本身不干净,或者尿液收集做的很差(很普遍,后续我们会好好谈谈这个),有的医师忌惮因此发生继发感染就大剂量用抗生素.实际上这并不会有什么用.导尿管导致的细菌感染无法利用抗生素直接"预防",而且往往耐药能力很强,倘若做了药敏测试会发现常见抗生素普遍无效.故此,遇到拆了导尿管后过一阵又复发或病情一直不好转的,还是老老实实尿检+菌培吧+药敏吧.一个个抗生素去试用,折腾来折腾去也不见好的不少见,吃坏了肚子的更多见.
消炎?消个头啦...
2止痛:该用可没得用
面对FIC这种产生强烈疼痛感的疾病时,缓解疼痛对恢复猫的精神,食欲,减少脑部刺激最有价值,120%应该考虑.然而说归说,做归做,因为一些众所周知的原因,国内很难得到优质强效的止痛药物,.许多国外文献中提到的药物,如丁丙诺菲,芬太尼甚至是曲马多都难以获取.加之疼痛管理这个概念从欧美传入国内也没多少年,重视的医生还没想象中普遍,导致这一点长期停留在书本上.如果你的猫有自发性膀胱炎,排尿痛苦,能要求医生使用的止痛药物一般是布托菲诺.布托菲诺的效果算不上很强,是矮子里拔将军不得不选用,最大的缺点是持续时间短,还不便宜.
布托菲诺
皮下注射或者静脉滴注 0.2-0.4mg/kg,2-6小时一次.(国内无口服版)*剂量提供 by Dr.Gregory F. Grauer
可能没戏.有一些国内外医师发现美洛昔康在病程初期使用"有效果",但轮到临床实验却发现美洛昔康并没有明显好于安慰剂.(引用2).在实验中,患有梗阻性FIC的37只猫分成两组,从住院第二天起一组用美洛昔康持续五天,一组用和美洛昔康外观无异的安慰剂;结果两组病情都有很大改善,没有哪组更好或更差.拆除导尿管后,美洛昔康组一周内复发率22.2%,安慰剂组26.3%---三个月时再统计,美洛昔康组复发率33.3%,安慰剂组31.5%,并且整个实验中也没有发现美洛昔康有缩短病程与加速恢复的效果.再者,美洛昔康这类药物本身在出血,存在肾脏压力时就不合适使用.所以,我的建议是干脆放弃用NSAID类药物(包括维他昔布)治FIC的想法,除非哪天有新的临床证据.
止吐宁(maropitant)
止吐宁,或者说马罗匹坦是宠物医院常用的主流抗呕吐药物,非常有意思的是,马罗匹坦兼具抗炎与止痛效果.FIC病情发展涉及P物质活跃,而止吐宁本身可以阻止P物质与受体的正常结合,也许有希望成为一个非常规的猫自发性膀胱炎辅助止痛,抗炎药物.在小鼠实验中,止吐宁对小鼠急性胰腺炎产生了抗炎效果(引用3).据科罗拉多州立大学动物医学院附属教学医院于2011年报告,手术前使用止吐宁的猫所需的麻醉剂量更低,报告人认为这预示着止吐宁有希望在猫清醒期间用于镇痛.另据Dr Grub(Tamara Grubb, DVM, PhD, DACVAA)所说,止吐宁现已经在北美不小范围内用于于犬的术后镇痛.在镇痛药物匮乏的国内,这是个非常有趣的知识点.可惜,冷水也要泼,这类药物(NK1受体拮抗剂)在人类临床实验中对付多类症状都没没产生止痛效果.
加巴喷丁(Gabapentin)
这种抗癫痫药具备镇定效果众所皆知,近年镇痛的应用也被摆上台面.加巴喷丁在一些北美诊所被用于犬的止痛,或者用于猫的镇定.可拿加巴喷丁给猫止痛的就稀罕了,资料不多,有效性也没有数据佐证.这一药物被猫口服后的生物活性也很不稳定(49-118%),半衰期也不稳定(最短2小时不到,最久14小时左右).现有的资料显示,用于猫骨关节镇痛,使用过10mg/kg一天两次口服的剂量.勉强算是非主流止痛药中稍稍可以期待的一个.
深度阅读:<Chronic maladaptive pain in cats: A review of current and future drug treatment options>
https://pan.baidu.com/s/1wQ9vHWUbkCPyUcOnT67hkQ
3精神类药物:有戏,没戏?
猫自发性膀胱炎(FIC)是一个由精神压力,神经内分泌异常共同参与的疾病,自然而然的我们会开始考虑用精神类药物治疗.最普遍使用的有两种
·阿米替林
·氯米帕明
精神类药物用于猫FIC治疗有很好的理论依据,比如阿米替林能缓解神经疼痛,神经炎,改善痉挛等,但由于其它方面疗法的进步,环境改善与饮食调整的大范围应用,这类精神药物疗法长期使用的机会不多,能改改生活环境就好,何苦吃药呢?可惜,还是有顽固,严重的病患用的上.
起初,猫FIC精神类药物会首选阿米替林.阿米替林用于猫FIC治疗有三个相关研究,.最早的研究中(引用4),70%左右的猫在长期用药(六个月)后临床症状改善(剂量10mg每只猫 每晚使用),但也产生了舔毛频率下降,体重上升,短时间出现结石的副作用.并且,长期用药半年到一年,经膀胱内窥镜检查,膀胱内还是不正常.更糟糕的是,这个研究并没有对照组参与,是个严重缺陷.
近年完成的研究给阿米替林的使用打了个大大的问号.在另两起实验中,研究者短期使用阿米替林,发现用和不用并没有多少差异.第一个研究中(引用5),猫服用5mg的阿米替林,使用7天.结果却是短期痊愈速度和不用药完全一样,后续复发率比不用药还要高.据推测,原因可能是阿米替林的忽然停药产生了副作用.也不排除本身就没有那么高价值.在类似的另一个研究中,服药7天,剂量10mg每只猫,依然发现服药与不服药没有什么差异.(引用6)
至此基本结论也有了,阿米替林短期使用对治猫FIC大抵是没戏,甚至有害.一些慢性病患也许有长期使用价值.这意味着精神类药物救急行不通吗?也不一定.与阿米替林类似的氯米帕明( Clomipramine)被国内外一部分医师认为更有使用价值,氯米帕明在治疗狗狗分离焦虑和猫随地大小便方面效果很好,但很可惜至今还没有临床对照试验验证氯米帕明治疗猫FIC的效果,兴许值得一试.需要小心的是氯米帕明长期用,大量用可能导致血清素综合症,建议剂量不要超0.25-0.5mg/kg,剂量慢慢减少,不要使用超过两周,不是顽固的FIC可以干脆不用.(遵医嘱,在家自己用可不行哦?)
4镇痉:人家用咱不用?
一些公猫会因为疼痛,炎症而出现尿道痉挛的现象.当梗阻,尿不出,插了尿管时更是容易如此.这时候如果能缓解痉挛,会明显改善症状,加速临床症状的缓解,并减少复发.虽然在欧美国家使用镇痉药治疗猫FIC非常普遍,甚至是复发的首选用药之一,但是相关药物的使用在国内时常是个空白.原因之一是认知太老旧,其二是这些药物偶尔会涉及一些比较讨厌的副作用.
厨子参与的几次课程中,欧洲与美国的老师普遍推荐使用哌唑嗪(Prazoin)做FIC镇痉治疗.2013年的相关文献(引用7)中,发现相比其它药物,哌唑嗪(Prazoin)有效降低了梗阻后24小时到30天内再次复发梗阻的几率.数据缺陷也是存在的,没有使用任何镇痉药物的猫太少(只有6只),没法做出更好的对比.
说起来,治疗猫FIC用药很多时候是能招呼啥上去先招呼上去,除非临床研究显示对病情有弊无利.猫FIC镇痉亦是如此,如果猫的身体条件允许,病情有需要那就用.常用的药物有以下三个选择.
平滑肌松弛:
·哌唑嗪 0.25-1mg/猫,口服,一天2-3次,7-14天
·乙酰丙嗪 1-3mg/kg口服,或者 0.05mg/kg-0.2mg/kg 皮下,点滴,可以用于救急,但副作用比哌唑嗪更厉害,慎用.
严重,需要平滑肌+骨骼肌松弛,较少用:
·单曲林: 0.5mg/kg-2mg/kg 口服一天两次 ,或0.5mg/kg-1mg/kg 静脉滴注.
剂量提供: DR.DANIÈLLE GUNN-MOORE < Managing feline cystitis long-term>
这三种药都有厉害的潜在副作用,即便在年轻猫身上还算可以,但使用还是慎重再慎重,不遵医嘱自行使用绝对不行!最常用的前两种可能造成低血压,并且需要肾脏代谢,在有心脏病病史,血容偏低或者确定有肾损伤与慢性肾病的猫身上干脆不要用.
酚卞明(Phenoxybenzamine)在10年前的文献中有提及(Wu et al.2009),有一阵子被用于猫尿道问题的治疗,但近年越来越少用.原因是酚卞明在上文提及的实验中使用后梗阻复发率大幅高于哌唑嗪,并且需要服药5-7天后才能产生药效.
总结!
造口强国,举世无双
写作过程中,文章的结构和顺序一直在调整,我常头痛于那么多内容咋浓缩才好,是不是应该去掉一些容易引起争议的内容?但这些天接连遇到的病例与一些猫主人的痛苦回顾,让我决定还直面猫下泌尿疾病治疗中最糟糕,问题最多的部份:"尿道造口","导尿"与"尿液收集".
5尿道造口/尿路改造
也许你并没有听说过这些个名词.所谓尿道改造(Perineal Urethostomy,简称PU),简而言之是将公猫改造成母猫的手术.公猫阴茎那段的尿道宽度仅仅有1mm左右,很容易梗阻.而后半段最粗可以达到4mm,高达四倍,如下图那样,切了狭小的尿道,把粗的尿道拉前面来,这样猫就没那么容易尿路梗阻了.即便复发,只要不梗阻也就不会出现什么尿液倒灌,肾脏损伤的麻烦.听起来挺有用的对不对?
然而,这手术在中华大地成为了一个大肆滥用的"邪术".
进行尿道造口的手术技术有很多种,但无论如何,因为药物治疗的进一步完善,这一做法在国际兽医界已从多年前的一线疗法,变成了一个单纯的补救措施.(引用8)没有任何国际专家胆敢告诉你这是首选,仅是不得已而为之,是面对猫一再复发梗阻时的无奈选择.
诚然,这一技术的合理使用确实让不少猫恢复了大致正常的生活,避免了死亡/安乐的厄运,但现在却存在另一番魔幻景象,这个手术被国内不少人,甚至是某些个"大佬"鼓吹为"一劳永逸的办法",被不少医院当作"捞金奇术".比如:猫插管子三四天,拔了没有恢复排尿?切鸡鸡!猫二次复发了?别折腾了,改造吧!这猫梗阻了,咱别折腾啥药物治疗了直接改造吧!----这种7药物治疗没学好先下刀子,用外科思维治内科疾病,忽视病患福利的行径在中华大地从不少见,堪称绝景.一些力图不下刀子治好,不人为改变猫咪生理结构的医生反而没有那么多话语权,当真滑稽.
进行尿道造口,切了公猫鸡鸡后,25%的猫短期内(术后一个月内)产生了并发症,28%的猫长期后(术后四个月)出现问题.其中包括:
1.因为公猫尿道后段的抗菌能力更差,以及人为缩短尿道产生的尿道内压降低等原因,改造后一辈子都会面临较高的感染几率,并且这类感染会较顽固.据统计(M. Bass et al.2006),进行造口的猫中,长期来看感染率大约是23.2%,前人文献给出的数字17-22%与此近似(引用9,10)
尿路造口后易感染的原因:1.尿道长度缩短2失去阴茎尿道黏膜抗菌能力3尿道直径增大4尿道肌肉机能受损导致压力降低5尿道并发症导致易受细菌影响以及尿道导尿操作,图片来自引用9.
2.造口可能开裂.少见,仅有2-3%会这样.
3.因为手术水平,创伤或其它原因,导致造口后的尿道反而变得狭窄,严重则造口粘连需要再次手术.早期文献指出其几率大约是17%( 引用11) 国内至今亦不少见.
4.可能出现漏尿,血尿,尿失禁,几率相对低.
上述问题有多少人会事前告诉你?亦或是觉得你是个笨蛋,告诉你改造一劳永逸,还是单纯恐吓你不改造就要复发,然后就要死呢?也有人说,手术技术改进,手术能力进步,改造下尿道没啥大不了,没那么多问题.那么,咱们来看看国内最普遍使用的"叶氏造口"技术发明人,叶力森教授的看法.
叶教授指出的几个点:
猫自发性膀胱炎(FIC)不是单纯尿路病,大多数也不至梗阻.要着眼环境改善,压力及饲养方式.
尿道造口伤害很大,并不是好事.很多时候造口的原因不是因为梗阻,而是人为的尿道损伤!
叶教授提到的我深表赞同.另一点,如果能不破坏病患身体完整性治好病,不少人为啥一定要先考虑下刀子?是不会、没能力治?还是不愿意治?
国内一些个医院,你带着尿路病猫跨进门的一瞬间就成为了尿道改造后备军,接下来的一堆操作都有意无意的为改造做铺垫.没梗阻就导尿,胡插乱捅+无镇定无麻醉的导尿,纤细的尿道就此损伤,最后来一句必须改造,作为猫家长这时候又有什么选择?更别说,药物治疗方案不到位,护理不足,产生其它并发症也立刻开始吹改造想敲最后一笔钱,似乎改造可以治一切下泌尿道疾病.
可以说,国内大肆诉诸尿道改造,不乏以下三大原因:
一是疾病认知落后,药物治疗无能,本能治好也拖到改造.
二是沟通能力欠缺,根本没有客户教育能力,图快图省事儿.
三是贪得无厌,抓到个能做手术的绝对不琢磨给你用药解决.
如果不是家长的抵触心态,可能一些人恨不得公猫绝育时就来个改造,能美其名曰预防尿路疾病哦,反正在这些人概念里,啥副作用要么"不存在,没多少",要么没有现在收钱实在.至于说和家长沟通,教家长如何预防复发更是懒得做,觉得猫家长,觉得"客户"都是傻叉,懒得教、不会教,还不如切猫JJ的大有人在.
<猫病学>,一本出版许久,中文化三年多年的书,治疗理念还比2019年的许多中国兽医先进.这本书大约被很多人拿回去装逼用罢了.
诸位,养了猫一定要提前找好医生,选择能和猫家长好好沟通,考虑动物福利的医师治猫,而不是摆架子,欠缺沟通技巧,拿你当白痴的假大空.面对猫自发性膀胱炎时,警惕改造挂嘴边的,猫是你的猫,你才是最能为猫负责的.业界的自我革新从来是缓慢与迟滞的,作为猫家长,作为消费者,试着提出要求推动进步吧!
6什么时候应该考虑改造?
经过尿路改造的猫虽然可能出现各式并发症,但大多数(80%以上)生活质量还可以接受,我们不该妖魔化这个手术本身,但对不慎用或滥用的行径应该坚决拒绝.知晓这一前提后,许多猫实际上还是有改造必要的,如:
复发超过3次的,可以考虑,但确保有经过环境改善,正确的药物治疗,饮食调整.
猫家长不咋样,对猫关注少,心不在焉,没有能力发现梗阻复发,那不如两恶相权取其轻
猫家长已经受不了猫梗阻问题,达到心理极限
尿道黏膜损伤,阴茎损伤或瘢痕组织过严重,使猫无法排尿
导尿管留置一周后依然处于梗阻状态,且没有进行膀胱减压+水推法治疗条件(后详)
7改造手术进行后,需要注意啥?
术后猫很可能出现多尿,电解质流失,注意补液与电解质监控
术后继续留置导尿管得慎重,可能进一步刺激尿道并造成感染
止痛,建议至少3天.
伊丽莎白圈看情况戴1-3周.
因为感染几率会提高,最好术后一个月,一个季度,半年各做一次尿检+菌培,之后每年一次不为过.
重视感染的排查治疗.有时候下泌尿道细菌感染并不会有显著症状,也不会产生白细胞波动.
既然叶教授在之前提及了暴力导尿和尿道损伤是许多猫尿道造口的幕后黑手,接下来,咱们开始说说导尿吧! 谈谈导尿不规范是怎么让你家猫更容易复发,甚至不得不切鸡鸡的,哪些点应该注意.
8导尿:改造手术的先遣军?
一只猫尿不出来就导尿,似乎和饿了就吃饭渴了就喝水一般自然,但另一方面,导尿会对尿道黏膜产生刺激以及损伤,可以说每一只猫可以导尿的次数都是有限的(个人建议,控制在3次内,有时候操作太垃圾一次就给你捅坏).每次导尿,会因为导尿技术的好坏产生不同程度的损伤,瘢痕,最终无以为继.所以,对待导尿最大的原则就是:除非产生完全梗阻,否则不轻易导尿.同时,为了避免过程中出现尿道损伤,适当麻醉后再导尿更是极为必要的.(想想看,这可是把一根管子插尿道里去)可惜,在国内也存在另一番画风:
1.因为正规操作涉及麻醉,镇定,那么就需要额外排查麻醉风险,这样子费用和人力成本也会提高,顾客还会不满,怎么办?----不麻醉,猫清醒状态下直接硬插尿管, 插成了习惯也就觉得这样子没错了.
2.尿管不卫生,操作台不好好消毒,插不好,拔,随手一放,等下再插,根本谈不上任何无菌操作.结果就是感染几率暴涨.
3.抠门,舍不得尿管钱,本该一次性使用的尿管重复用,消毒还特别马虎,后果就是容易感染.
4.瞎JB乱捅,完全不去想想给尿管做润滑,就知道干插,猫不反抗才有鬼了!(干插的人估计都没女友)
5.想尽快显现出效果,或者是想多收钱?一些没有梗阻仅仅是尿淋漓的猫都插个尿管,后果是尿道受刺激,因而发炎产生机能性梗阻,顺便感染率也上去了.
6.插尿管技术极臭,塞不进去,咋办?把JJ剪成两瓣.
辣眼睛吗?诸位,还是好好睁眼看看吧,这还是号称"良心医院"的杰作.诸多受害者之一.第一次插尿管就被JJ剪两瓣的猫,后来伤口愈合粘连,更尿不出来了
1.导尿并不是疏通尿路的唯一手段,有时不严重的尿路栓子仅仅需要一些尿道按摩(阴茎处,接近膀胱处涉及麻醉后肛门内按摩,存在难度,别自己瞎捏猫JJ)
2.清洁无菌的操作是基本功,手套戴了?器材摆放随意吗?
3.尿路梗阻厉害的猫,电解质与生化有必要检测,以衡量麻醉风险,排查潜在的肾损伤肾指标.更多时候只是虚高(肾后性氮血症),一次检查判断不出.
4.高血钾是尿闭猫普遍出现的现象,但真的影响到心脏的没有那么多(虽然有,依然要查).适时使用葡萄糖酸钙保护心脏
5.导尿成功后,血钾反而会快速下降,注意补钾.
6.清醒时装尿管从来不是最优解.不过,一些猫状况危急不合适麻醉,尽快进行紧急膀胱穿刺减压,随机应变.
7.膀胱本身是肌肉组织,不是一层膜,更不是一插就爆的气球,不要过度忌惮膀胱穿刺
8.使用水推法,导尿时利用生理盐水提前将尿道栓子冲回膀胱再往深处插,有助扩张尿道,减少导尿管插入阻力
9.导尿管的润滑了吗?还是在干捅硬插?可以用利多卡因凝胶,集抗菌,镇痛麻醉与润滑于一体
10.导尿管的留置本身已经对尿道有刺激,会因此发炎.因此,不建议尿管留置时间小于2-3天(此处建议来自Dr.Margie Sherck等三位美、中、英医师),要给尿道炎症恢复时间,插了没多久立刻拔有可能产生机能性梗阻,回家后再堵.
11.导尿管留置时间不宜超过一周.
一只猫已经经历过导尿,怀疑有尿道黏膜损伤,可又一次梗阻,如果这时候忌惮再次导尿会让尿道情况恶化过度,也有另一种做法:无导尿减压治疗.这一疗法是Cooper等人在2010年尝试的(引用12). 研究者没有为病患进行导尿,而是为尿路梗阻的猫穿刺减压+药物治疗,达到了70%左右的治愈率,大致如下:
1.使用乙酰丙嗪(0.25mg肌注)与丁丙诺菲(0.075mg 肌注)提供镇定和止痛
2.仔细检查猫的阴茎并按摩,然后尝试一次轻柔按压膀胱
3.如果依然没有尿液排出,施行膀胱穿刺,并将猫置于安静,昏暗的隔舱中以降低压力
4.八小时后,乙酰丙嗪口服(2.5mg,一天三次),加止痛药物,并再次进行膀胱穿刺减压.此后每天进行三次.如果24小时还没有尿,加用美托咪啶0.1mg肌注,可以加用皮下补液.
最终参与治疗的15只猫中,11只于3天内自主排尿,治疗成功.另外4只治疗失败,治疗失败的猫经尸检都没有出现膀胱破裂,共通的特点是送医之初就有较严重的氮质血症.
研究者表示,对于状态严重,已经萎靡,丧失对外界反应,或者有严重高血钾,血液酸中毒以及影像检查发现有结石的病患,这一疗法不适用.厨子建议有怀疑肾机能受损的也慎用.
深度阅读:
https://todaysveterinarypractice.com/feline-urethral-obstruction-diagnosis-management/
导尿管装上了不代表完事儿,接下来你又得关注另一件事儿:尿导出来跑哪去了?
9铁盆接尿,后患无穷
在酝酿这篇文章期间,我额外留意了来咨询的猫友.尤其是猫导尿后尿液收集的情况.最密集的是3周期间有两只猫咪在不同医院导尿,全部久治不愈病情恶化,全确诊感染耐药菌.猜猜看为什么?----这些医院给猫安置导尿管后,都直接把流出来的尿接到了铁盆子里,就这么大刺刺的放在露天.
无论如何,至少用尿袋
如果你回头去看咱们这篇文章的上集,会发现文首列出的猫泌尿疾病感染率中,德国与挪威的两家感染率特别高,据悉(by Dr.Kerry Simpson),这两家对尿液收集都不太上心,尿袋随地放,不隔开地面,不好好悬挂,结果就是感染率能达到20%左右.想想看,尿袋都不用直接导到个小铁盆儿里呢?
虽然现在的兽医继续教育不分中外都在大力强调要封闭式尿液收集,要收到尿袋里,不要拿个盆接,不然会造成很糟糕的感染,可是因为各地医疗水平太大,或者耗材购置不易,接到铁盆里的还是铺天盖地.更有甚者,年初的一位猫家长要求尿袋接尿,软磨硬耗终于得以首肯,半天不到就被主治医师拆除,换以不锈钢小铁盆一个.问之为何,答曰麻烦.
不使用封闭式的尿液收集会非常容易产生逆行感染,如果不希望自己的猫和下面一样,甚至得肾盂肾炎导致肾损,就大胆提出要求,阻止更多的铁盆接尿.
假如你的猫导尿后又复发,或者总不好,切记取尿做菌培和药敏,下图中可以看到常用抗生素都耐药,一个个试?这猫的消化系统会先被折腾完蛋.
这只猫运气很好,虽然最敏感的左氧氟沙星用于猫研究不足,剂量不确定;但使用类似的马波沙星得以治愈
10你说用尿袋,但医院没有啊...
如何用输液袋改造成尿袋
1.不知为何,猫自发性膀胱炎治疗时,很多临床不该有效的东西产生了很强的安慰剂效应,对人对猫都产生了作用,所以一些无上大雅的安慰剂疗法可以用起来,也许会产生意想不到的作用.
2.咱得再唠叨一遍,猫自发性膀胱炎本身不单纯是个尿路病,实际上是个全身性的问题,是压力和神经内分泌异常参与产生的毛病.
3.压力会上调身体各大器官的炎症反应,膀胱只是其中之一.
4.猫得了自发性膀胱炎,通过改善环境,多陪伴,调整饮食就能减少复发,不至于去长期吃精神类药物,也不至于要手术.
5.猫膀胱炎的产生很少是因为细菌,所以抗生素并不是治疗的重点!
6.一些猫容易出现膀胱细菌感染,这些猫包括:半年内导尿过的,做过尿道造口的,得慢性肾病,糖尿和甲亢的.如果出现泌尿系统异常,务必尿检+菌培
7.猫自发性膀胱炎一定要好好做止痛,但美洛昔康这类NSAID不太靠谱,考虑到副作用最好就不去用.
8.FIC发作的猫,优先选择止痛药物+饮食调整+环境改善,身体情况允许并且病情改善不大的情况,考虑加用哌唑嗪或乙酰丙嗪.
9.导尿和最终造口是有关系的,选择观念正确的医生,选择操作正规的医院,今天省一点钱不检查不做麻醉,过阵子可能要交更多钱把你家猫JJ切了.
10.尿道造口应该自己想好,理性选择,有作用也有害处.不要被恐吓,半胁迫式地答应做造口.
11猫自发性膀胱炎的护理保健
叮咚,看那么多文字眼花了吗?咱们最后还是用图片收尾哈,方便大家拿出来随时看看.还是那句话:"不知为何,猫自发性膀胱炎治疗时,很多临床不该有效的东西产生了很强的安慰剂效应,对人对猫都产生了作用,所以一些无上大雅的安慰剂疗法可以用起来,也许会产生意想不到的作用."
具体落实,还是先把饮食改了,把环境问题处理好(见上篇的视频),然后再想保健品的问题.
图片点击放大
答案揭晓!!!
引用:
LUND, H. S., SKOGTUN, G., SØRUM, H. & EGGERTSDÓTTIR, A. V. (2015) Absence of bacterial DNA in culture-negative urine from cats with and without lower urinary tract disease. Journal of Feline Medicine and Surgery, 17, 909–914
Evaluation of meloxicam for the treatment of obstructive feline idiopathic cystitis. Roswitha Dorsch et al. 2016
The anti-inflammatory action of maropitant in a mouse model of acute pancreatitis Atsushi TSUKAMOTO et al.2018
Chew DJ, Buffington CA, Kendall MS, DiBartola SP, Woodworth BE. Amitriptyline treatment for severe recurrent idiopathic cystitis in cats. Journal of the American Veterinary Medical Association 1998;213:1282-6.
Kruger JM, Conway TS, Kaneene JB, et al. Randomized controlled trial of the efficacy of short-term amitriptyline administration for treatment of acute, nonobstructive, idiopathic lower urinary tract disease in cats. Journal of the American Veterinary Medical Association 2003;222:749-58.
Kraijer M, Fink-Gremmels J, Nickel RF. The short-term clinical efficacy of amitriptyline in the management of idiopathic feline lower urinary tract disease: a controlled clinical study. Journal of feline medicine and surgery 2003;5:191-6.)
Initial treatment factors associated with feline urethral obstruction recurrence rate: 192 cases (2004–2010) Peter F. Hetrick, DVM, and Elizabeth B. Davidow, DVM, DACVECC
Feline Perineal Urethrostomy: A Review of Past and Present Literature Alicia K. Nye et al.2018
Feline perineal urethrostomy: a potential cause of feline lower urinary tract disease. Osborne CA et al 1996
Griffin D and Gregory C. Prevalence of bacterial urinary tract infection after perineal urethrostomy in cats. J Am Vet Med Assoc 1992;200(5):681-4.
Smith C and Schiller A. Perineal Urethrostomy in the Cat: A Retrospective Study of Complications. J Am Anim Hosp Assoc 1978;14(2):225-8.
Cooper ES, Owens TJ, Chew DJ, Buffington CA. A protocol for managing urethral obstruction in male cats without urethral catheterization. JAVMA 2010; 237(11):1261-1266.