遇上对的人,柴米油盐的琐事大多能笑着面对;若是人不对,走到离婚这一步,越多的钱反而越容易惹是非。
现代人离婚虽常见,但对离婚后所要面临的总总,却来不及考虑太深,特别是财产分割问题。而容易在婚姻中成为弱势一方的女性,其实更要关注到这点。
今天这篇文章,我们就来聊点劲爆且现实的话题:
离婚后,财产到底会被怎样分割?
想保护个人财产,可以怎么做?
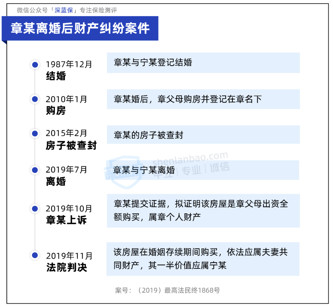
章女士没想到,会因为房产的归属纠纷,和前夫在法庭上再次相见。
事出何因?我们一起来看看,这个离婚财产纠纷案:
于是,章女士提交了《房屋所有权证》、《银行现金交款单》等证据,想要证明房子是父母全额购买的,属于自己的个人财产。
但法院却认为,这些证据只能证明房产在章女士名下,反映不出她父母全额买房的情况。而且就算能证明,章父母也没有明确,该房产只赠与章女士一人。
这可能比较颠覆大家的认知。
大多数朋友都认为父母留给自己的,就应当属于“个人财产”,怎么结婚之后,就要硬生生被分走一半呢?
像上面案例中的章女士,离婚后房子就被分走了一半。那除了房子之外,离婚时,到底哪些财产会被分割?
我们根据现在实行的《民法典》,给大家整理好了:
可以看到:在结婚期间,基本所有类型的收入都会被认定为夫妻共同财产。
特别是,继承和受赠于父母的财产,如房、车等,如果没有明确只归属于其中一方,那也是共同财产,离婚时都会被平均分割。就像上面案例中的章女士,在离婚后,北京一套房直接被分走一半。
实际生活中,稀里糊涂这样操作的大有人在,有时候就会把父母留给自己的嫁妆,或者是自己婚前的积蓄,变成了“婚后财产”。
如此一来,极有可能在婚姻关系不幸破裂时,损失不少。
如果想给自己留有更多的安全感,保护好个人财产,可以怎么做呢?下面就接着来讲。
普通老百姓结婚时,女方出嫁妆,男方给彩礼,涉及的一般就是房、车、钱,其实可以大致分为固定资产和现金流资产两类。
大多数婚姻中的“嫁妆/彩礼”等财产,登记结婚前给的还好,如果是婚后才给的,极容易被判为共同财产,并在离婚后进行分割。
如果想要规避这样的风险,我们可以尝试如下操作:
1、婚后购入的房、车等固定资产,签好赠与合同
房子、车子、金银首饰等这类固定资产,如果是婚前全额购买的,依据收据、银行付款信息等可以证明的,那就属于个人财产,不会被分割。
但如果是婚后父母给自己购买的,就需要注意了!
那不想在离婚后被分割的话,就要同时做好以下 3 步:
父母支付全部款项;
父母和子女签单方赠与合同;
房屋或车辆要登记在子女个人名下。
父母与子女签订的赠与合同可以证明父母将自己的财产无偿给予子女,一般不需要专门进行公证;但是经过公证的赠与合同,父母不能随意撤销赠与。
这个方法,确实能保证房车等固定资产的绝对“安全”,但在夫妻和睦时,确实有点伤感情。毕竟谁也不曾想,枕边人是这样防着自己。
2、婚前现金流资产,做好财产隔离
现在大多数都是独生家庭,不少父母在女儿出嫁时,会准备一份丰厚的嫁妆,一是想帮衬刚组建的小家庭生活,二是也想着这份钱给足了,能让女儿在“婆家”不受委屈。
那如果离婚时,不想这笔钱被对方分走,需要避免“嫁妆”这份婚前个人财产和婚后的共同财产混用,具体可以按下面 3 个步骤操作:
这笔钱需要在领结婚证之前给到;
把这笔钱放在单独的银行卡;
保证这笔钱在婚后一直不动,或者是只取出,不流入。
需要特别注意,假如说婚后夫妻投资、补贴家用、孩子上学等,女方想要把这笔钱拿出来应急使用,只能往外取钱,不能再往卡里放钱了。
因为一旦和其他钱混在一起,“嫁妆”就会变成夫妻共同财产。
其实,除了这些方法,想在婚前做好财产隔离,还可以借助保险工具——增额终身寿。
这类保险在保全财产方面有极大的优势,只要在婚前交完保费,就能确保这张保单的价值绝对归自己所有,同时还能锁定长期稳定利率,让保费实现一定的增值。
在投保时,可以这样操作:
一定要在婚前交完保费,如果是结婚后再继续交,就会被视为共同财产。
投保人、被保人设置为自己,受益人设置为父母,这样会比较便捷;因为这份保单是属于投保人的,后续需要取钱等操作也可以自己完成。
我们举例来看:
假设陈爸爸给女儿准备了 20 万的嫁妆,陈爸爸可以在小陈领证前,把钱给她买一款增额终身寿产品,并直接在婚前一次性完成交费。
小陈可以作为这份保单的投保人、被保人,而陈爸爸则作为受益人。
之后这笔钱,每年能按接近 3.5% 的复利进行增值;到以后孩子上学,夫妻买房、买车或投资时,都能取一部分出来使用,剩下的钱留在里面继续增值。
若婚姻出现问题,这笔钱也不会被分割,可以作为小陈的后盾,给到她更多的安全感。
如果你想要挑选相关的产品,也可以点击下方卡片,会有专人讲解。
还有一个大家经常提到的问题,我们也在这里回答下。
Q:准备离婚了,再补签房车的赠与协议可以吗?
这样操作有风险,很容易被判为故意转移财产。
根据我国《民法典》,如有故意转移、隐藏夫妻共同财产等行为的,在具体分割财产时会被少分或不分;也就是说,极有可能“得不偿失”。
所以,如果真怕走到婚姻关系破裂的这天,建议大家在结婚前,就对个人财产做好妥善规划。
不少朋友也会好奇,结婚期间买的保险,离婚后该怎么处理?我们先前也写过很详细的科普文章,需要的朋友可以点击查看更多>>>
今天分享的知识,其实并不希望大家有一天真的要用上。但万一有这天,也希望这些知识能给到各位朋友些许帮助。
如果今天的分享对你有用,记得把深蓝保设置成星标关注,这样就不会错过每天的更新。
婚姻不易,且行且珍惜:)
限时特惠
深蓝保 1 对 1 保险规划服务,定制专属家庭保障方案。长按识别下面二维码,立即开始规划。