![]()
很多朋友查出肺结节后,买保险是难上加难,我们不时会收到类似的留言:
![]()
为了帮这部分朋友解决投保难题,我们也一直关注着产品动态。最近,重疾险人保 i 无忧 不仅上线了智能核保,且对肺结节的核保要求也放宽了,符合一定条件可正常承保。那这款产品对肺结节的具体核保要求是啥?查出肺结节投保时,还能买其他保险吗?今天我们就来详细分析下。![]()
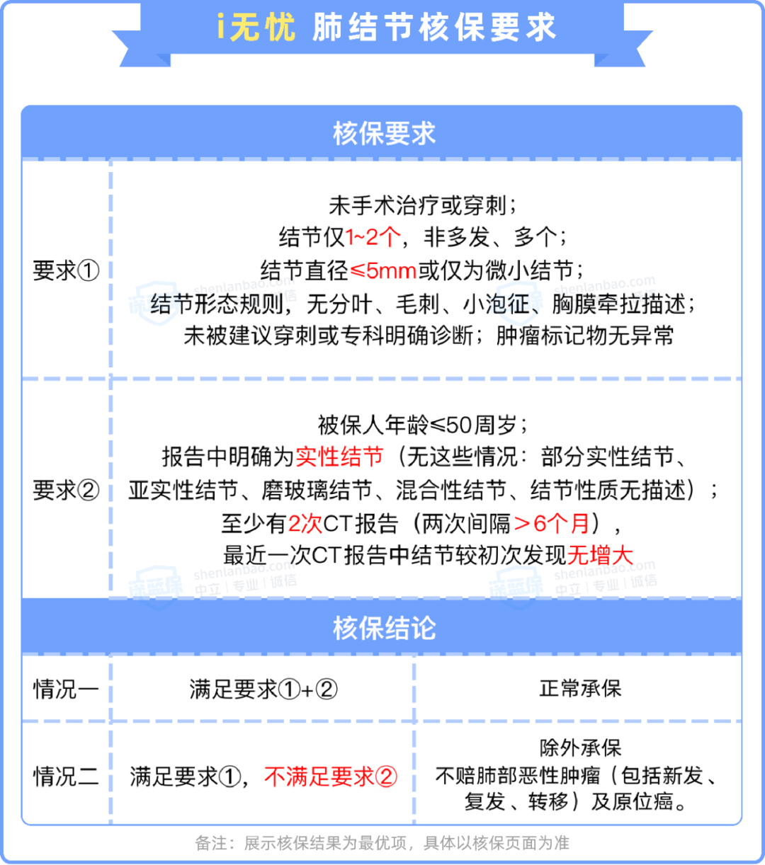
但大部分朋友查出肺结节之后,不会选择立刻手术,医生大多也是建议定期随访即可。可对保险公司来说,未手术的肺结节风险相对更大,所以大家买保险时自然限制多多。大部分重疾险都会直接拒保,极少数有机会正常或除外承保,而 i 无忧就属于这极少数之一。![]()
可以看到,i 无忧对未手术肺结节的核保要求十分明确。如果满足条件 ①,即:结节只有 1~2 个,非多发,最大直径不超过 5mm,结节检查报告中也没有“形态不规则”、“分叶”等恶性风险提示的话,就有机会投保。如果接着能满足要求 ②,就可以直接正常承保;而不满足的话也能除外承保,即不保肺部恶性肿瘤及原位癌,但其他保障不受影响。未手术的肺结节,除了 i无忧可投保外,还有中荷 超越 1 号 有机会正常承保,同方全球 凡尔赛 Plus 有机会除外承保;但这两款产品会相对贵些,适合预算较充足的朋友考虑。如果想要针对具体病情分析和挑选产品,可以点击下方卡片,会有专人协助处理。![]()
除了重疾险之外,查出肺结节的朋友,在买定期寿险、意外险和百万医疗险的时候,还有哪些产品可以考虑呢?- 百万医疗险:健康要求比较严格,大多数产品的健康告知都会问到肺结节,做好智能核保后有机会正常承保或除外承保,可以考虑的产品有 医保加、好医保(6 年/20 年)等。
因为投保百万医疗险时,针对肺结节的核保条件也比较复杂,我们整理了部分热门产品的核保条件,需要的朋友可以参考下面的表格:![]()
如果这些产品都买不了,可以考虑 微保普惠医疗险 或者当地的惠民保,这些产品的健康要求非常宽松,得了肺结节也可以买。文章篇幅有限,如果想了解更加详细的投保攻略,也可以点击这里,查看更多>>>![]()
这里也提醒大家:查出肺结节,买百万医疗险或重疾险时有可能被除外承保,最好先把不涉及健康告知的意外险、寿险买上,以免涉及“是否曾被附加条件承保”的问询。后续「疾病投保指南」会分析更多对某类疾病承保较宽松的产品,如果你有想看的产品核保分析,或者想知道具体某些疾病如何买保险等,记得告诉我们。如果今天的分享对你有用的话,可以在文章底部点一下“在看”,也欢迎将本文分享给有需要的亲朋好友。![]()
![]()
![]()