医保内医疗费:医保目录内的住院医疗费用和特殊门诊费用,经医保报销后,自己要掏的钱超过 2 万的部分,可以报销 80%,最高能报 200 万。
医保外医疗费:医保目录外的住院医疗费用和特殊门诊费用,经医保报销后,先扣除 2 万元的免赔额,剩下的部分能报销 80%,最高能报 100 万。
质子重离子:针对初次确诊的癌症,在上海质子重离子医院,产生的相关医疗费用,没有免赔额, 100% 报销,最高可报 100 万。
特药费:包含 50 种特效药,和 2 款 CAR-T 药品费(点击查看介绍),没有免赔额,且能 80% 报销,最高可报 100 万。
上下滑动查看更多
我们也去扒了这些药品,大部分都是治疗高发癌症,比如肺癌、胃癌、乳腺癌、前列腺癌等,实用性很强。
如果想要保障全面:建议选择 安惠保,扣除 2 万元免赔额后,医保内外的住院医疗费能 100% 报销,还带 0 免赔额的质子重离子和特效药的保障,但要注意有健康告知和年龄要求。
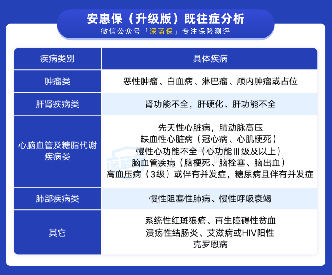
如果给70岁以上老人买:可考虑安惠保(升级版)或全民普惠保(升级版),两款都没有健康告知,保障也还不错,除了 5 类约定疾病,投保前有的其他疾病,也能正常申请理赔。