现在不下雨的日子
人生难逃一个“热”字
好不容易盼来的周末
能不约饭就不约饭
能不逛街就不逛街
“鸽”掉朋友,“鸽”掉闺蜜
乖乖在家当个“鸽王”
这样才对得起续命的空调呀~
热归热
但这个时候也不能忘了TA
TA就是龙舟水
最近大家都有感觉
被雨水“局”的概率越来越多了
这是因为大气环流正在改变
西南季风在6月初爆发
我们也即将进入一年一度的
龙舟水降雨集中期
什么是龙舟水?
广东前汛期(4月-6月),有一段降水较为集中的时期,经常隔三差五就会下一场滂沱大雨,由于时值端午节龙舟竞渡之时,民间形象地称之为“龙舟水”。在气象上,将每年5月21日至6月20日之间的降水,称为龙舟水。
龙舟水主要与西南季风有关
5月底
副热带高压“乾坤大挪移”
给西南季风腾地
又暖又湿的水汽长驱直入
“龙舟水”降雨集中期的大幕
将正式拉开!
也就是说
“红暴”刷存在感的时节要来了!
暴雨一连串,未来一周
深圳将进入龙舟水降水集中期
据深圳市气象局预报
5月31日-6月2日
我市将出现一轮强降雨过程
本轮过程持续时间长、影响范围广
短时雨强强、累计雨量大
具体天气
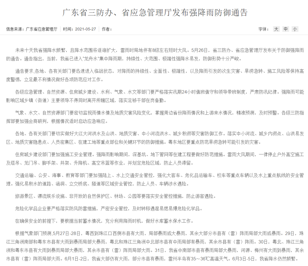
广东省三防办、省应急管理厅
发布了关于防御强降雨的通告
5月26日
广东省三防办、省应急管理厅
也发布关于防御强降雨的通告
通告指出,当前
广东已进入“龙舟水”集中降雨期
易发持续性、大范围、极端性强降水
防御形势十分严峻
各地各有关部门
要做好各项防范应对工作
如何做好暴雨防范措施?
暴雨来临时
我们如何做好防御措施
安全知识学起来!
end
▌来源:深圳天气、广东天气、广东应急管理
2021-05-28
2021-05-27
2021-05-25
2021-05-24