刚刚,深圳大学本科招生公布了2022年普通批投档情况。一起来看看今年深大的投档分和排位吧!
深大2022广东投档情况
普通类(物理)投档情况
投档分最高的专业组为229组,该组最低排位为13215位。
普通类(历史)投档情况
投档分最高的专业组为202组,该组最低排位为2917位。
地方专项投档情况
艺体类投档情况
注:艺术类校考专业“表演(影视戏剧)”暂未公布。
和2021年投档情况对比
下面是深圳大学2021年广东省普通类录取情况,以供大家参考。
左右滑动查看更多
了解完录取分数线后,2022级新生接下来可以做以下几件事:
一、录取结果查询、期待通知书
公布投档分数线后,一般在1-2天内,就可以在深大本科招生网查询到你的录取情况。看到自己被哪个专业录取。
在考试君公众号后台回复【录取】即可获取录取查询链接。
进入后,正确输入身份证号(华侨为中国护照号)、考生号及姓名,才可准确查询。考生号为14位(22开头,广东省为2244开头)。录取结果以8月初收到的录取通知书为准(上海市邮寄时间预计在8月中旬)。
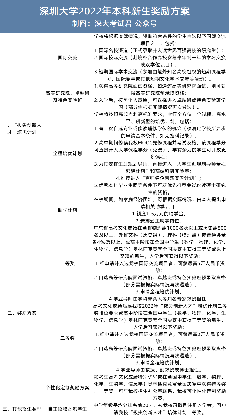
二、了解新生奖励方案
《深圳大学2022年本科新生奖励方案》已经公布,包括“拔尖创新人才”培优计划、奖励方案。如果获得二等奖,经申请并入选我校国际交流项目者,可获最高2万人民币资助。
广东省高考排位在全省物理组8000名及以内或历史组1900名及以内的新生,有机会获得二等奖。快看看你符不符合条件吧!
三、自助解答系统,带你了解深大
今年考试君为大家准备了自助解答系统,有诸多大家所关心的录取后事宜的攻略。
在考试君公众号后台回复【目录】即可进入自助解答系统。
四、添加“柯南”,加入新生群
2022级新生个人号“柯南(szudidi)”,推送录取前、录取后的校园资讯,帮你问题答疑,陪伴2022级深大人大学四年的生活。
添加“柯南(szudidi)”发送“进群”即可加入2022级新生群,和其他新生们提前了解深大、一起玩耍。
💬 各种关于深大的疑问解答
💬 为你介绍荔园的方方面面
💬 帮你寻找同乡会、学院群等组织
💬 及时发布录取通知书、入学指南、
事务办理等最新资讯
近期内容 | More.
点击蓝字可跳转查看👇
2022级新生请加“柯南”:szudidi
研究生请添加“花生”:szulooking
合作请添加“宝宝”:szuplay