科情智库
摘 要:英国《国家安全与投资法》正式生效,标志着英国完成了对外国投资机制的全面改革。英国新外资审查制度扩大了作为审查范围的“触发事件”的类型,具体化了需要强制申报的17个敏感企业,引入了自愿申报程序和介入审查制度,规定了时间跨度较长的追溯期,类型化了惩罚措施等。这将使中企对英投资监管环境更趋复杂,对英投资项目或受阻,投资领域将收窄,同时英国与美欧等发达经济体外资审查政策的趋同化发展,将对我国形成“围堵”,甚或冲击我国制造业高质量发展战略。对此,中企应强化法律意识,持续跟踪研究英国外资审查政策,同时多元化投资布局,适时转向大力吸引外资的发展中国家;政府部门应保持战略定力,改善营商环境,提升我国对外资开放水平,同时进一步完善我国外资审查制度,对外形成对等反制。
关键词:英国;国家安全与投资法;外资审查;国家安全风险;敏感领域
近年来,供应链安全问题频发,全球产业链重构,叠加新冠肺炎疫情全球常态化发展,全球经济受到了严重的影响。全球各种商业活动被扰乱,对全球外国投资实施更严格审查的呼声日益高企。为加强本国市场控制,限制甚至逼退部分外国投资,美国、欧盟及其成员国、日本、印度等密集出台外资审查新规定。
在此背景下,为强化与美国等盟友在安全审查领域的协调与合作,英国日渐改变了对外国投资的开放态度,加快了外资审查法律改革的步伐。2017年英国发布《国家安全和基础设施投资审查》报告(又称“绿皮书”),认为现有的执法工具不足以应对不断变化的国家安全风险,并提出长期改革和短期改革建议;2018年英国发布《国家安全与投资:立法改革建议的咨询》(又称“白皮书”),就政府如何改革其权力,以保护国家安全免受利用企业和资产的所有权或影响力的敌对行为者(Hostile Actors)的损害提出了详细的建议;2019年英国议会开幕的“女王致辞”中宣布了《国家安全与投资法案》的立法规划,并强调了立法目的,即“加强政府审查和干预商业交易(并购)以保护国家安全”;2020年英国对《企业法》进行了紧急改革,以在新冠肺炎疫情大流行的背景下允许政府审查涉及应对公共卫生紧急情况的英国公司的交易;2020年11月11日,英国商业、能源和工业战略部(BEIS)公布了《国家安全与投资法》(NSI法案),且正式提交英国议会进入立法审议程序;2021年4月29日NSI法案获得御准,2022年1月4日正式生效,标志着英国完成了对外国投资机制的全面改革。这是英国首次引入独立的外国投资审查制度,与英国政府过去在筛选潜在投资方面的惯例相比变化较大。英国作为我国对欧洲投资的三大目的地之一,我国立法者和投资者极有必要了解脱欧后英国外资审查制度新动向,及其对我国的影响。
英国NSI法案的主要内容
英国新生效的NSI法案共计五大部分、66条,对国家安全审查范围、管辖门槛、申报方式、违规后果等做了严格的规定。其中关于“触发事件”(Trigger Events)以及17个“强制申报”领域的规定尤其值得关注。
1.1 审查范围
根据NSI法案的相关规定,英国政府一旦对交易会构成“国家安全风险”产生合理怀疑,就可以主动介入(Call-in)审查该交易。英国政府有权在交易交割后5年内或在政府部门知悉交易后6个月内进行干预以及施加救济措施。NSI法案设定了非常宽泛的触发事件,符合触发事件的交易均属于英国政府介入审查的权限范围。当收购方获得对合格实体(Qualifying Entity)的控制权,或者获得对合格资产(Qualifying Asset)的控制权时,就会发生触发事件。
1.1.1 合格实体
法案第7条第(2)款规定:合格实体是受第(3)款约束的任何实体,无论其是否是法人,包括公司、有限责任合伙企业、任何其他法人团体、合伙企业、非法人企业协会和信托机构。第(3)款规定:根据英国以外国家或地区的法律成立或承认的实体,如果它在英国开展活动,或向英国境内的人提供商品或服务,则该实体是合格实体。
1.1.2 合格资产
法案第7条第(4)和(5)款规定,合格资产是受第(6)款约束的以下任何类型的资产:(a)土地,(b)有形(或在苏格兰是有形的)动产,(c)具有工业、商业或其他经济价值的想法、信息或技术,如商业秘密、数据库、源代码、算法、公式、设计、计划、图纸和规格、软件。第(6)款规定:位于英国及其境外的国家或地区的土地或动产,或第(4)(c)款中的任何资产,如果它在英国开展活动,或向英国境内的人提供商品或服务,则该资产是合格资产。
由此可见,NSI法案的管辖范围相当广泛。不仅投资英国的实体或资产要受到该法约束,而且投资非英国的实体或资产,也会因其在英国境内开展活动或为英国实体提供商品或服务,要受该法的约束。英国新制度的审查范围不限于传统的投资并购,还包括知识产权等无形资产的收购、非英国交易,甚至公司内部重组,其是对在英国开展经济活动或向英国人提供商品或服务的实体进行直接和间接投资的全面审查。
1.1.3 获得控制权
NSI法案分别对“获得实体控制权”和“获得资产控制权”做了详细的法律界定。(1)关于获得实体控制权,第8条规定了四种情况。第一种情况是投资者在被购标的实体中所持股份的百分比:从25%或以下增至25%以上,从50%或以下增至50%以上,从低于75%增至75%或以上;第二种情况是该投资者在被购实体中所持投票权的百分比:从25%或以下增至25%以上,从50%或以下增至50%以上,从低于75%增至75%或以上;第三种情况是投资者持有的被购标的实体的表决权,能使其表决通过或阻止公司的重大决议;第四种情况是投资者能够对被购标的实体的公司政策产生实质性影响。(2)关于获得资产控制权,第9条规定,其是指投资者获得了被购标的资产的权利或权益,或与被购资产相关的权利或权益,并且该投资者能够:使用该资产,或比收购前更大程度地使用该资产;或者指导或控制该资产的使用方式,或比收购前更大程度上指导或控制该资产的使用方式。而对资产的“使用”包括对其进行开发、改造、操纵、处置或破坏。
值得注意的是,NSI法案并未对知识产权等纯资产的管辖阈值做量化规定,这将导致即使是最小规模的交易都可能受到英国政府的审查。
1.2 申报方式
1.2.1 强制申报
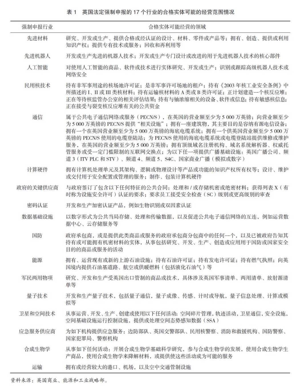
法案第14条明确规定了“强制申报”,即对于必须申报的收购,任何人必须在其获得合格实体的控制权之前通知英国商业、能源和工业战略部国务大臣。虽然该法案未对“必须申报的收购”做明确规定,但英国政府发布的二级立法《国家安全与投资法(应通知的收购)(合格实体的说明)条例》专门对强制申报行业做了详细规定,共涉及17个行业,具体见表1。
需要特别说明的是,上述17个重点行业需要遵守强制申报要求,并须经过英国商业、能源和工业战略部国务大臣的批准,且应申报而未申报的交易无效;同时,对上述17个行业的“合格资产”的投资无需履行强制申报义务,但可能会面临政府的介入审查。
1.2.2 自愿申报
根据该法案的相关规定,在除“强制申报”情况之外的其他情况下,投资者可以自愿选择是否申报。对于收购方、卖方、标的实体认为自身涉及可能导致国家安全风险触发事件的情况,英国鼓励其及时向英国商业、能源和工业战略部自愿申报。
根据该法案的相关规定,在提交申报后(无论是强制申报还是自愿申报),英国政府应在30个工作日内(特殊情况下可以延长),决定是否介入交易以进一步开展国家安全评估。
总之,根据英国新法关于强制申报和自愿申报的相关规定,投资者在判断其对英国的投资并购是否需要申报时,有了明确的判定标准(见图1)。
1.3 惩罚措施
收购方如果未能遵守NSI法案,将面临刑事和民事惩罚,法案第三部分明确规定了刑事处罚标准以及民事处罚额度等。具体为:未经批准而完成的收购(第32条)或未遵守临时或最终命令的(第33条),一般处6~12个月监禁或不超过法定最高限额的罚款,或两者并罚,特殊情况处不超过5年监禁或罚款,或两者并罚;与提供信息和出庭有关的违法行为(第34条)或与分享信息有关的违法行为(第35条),一般处6~12个月监禁或不超过法定最高限额的罚款,或两者并罚,特殊情况处不超过2年监禁或罚款,或两者并罚。关于“法定最高限额罚款”,根据违法行为的性质、违法主体等不同而各异,概括而言:不超过相关业务全球营业额的5%或1000万英镑的罚款(以较高者为准);不超过相关业务全球营业额的0.1%或200000英镑的罚款(以较高者为准);以及15000~30000英镑等。
对我国的影响分析
英国此前一直对外国投资采取宽松的态度,历来是外国直接投资最具吸引力的投资目的国之一。然而,随着NSI法案的生效,英国新外资安全审查机制开始运行,跟随美国等盟友国家不断强化外资安审已成大势所趋。在“脱欧公投”中,时任英国首相特蕾莎·梅公开质疑中广核参与英国欣克利角核电站项目,引发公众对中企在英投资安全性的政治争论;华为在英国5G网络基础设施建设中受到冲击;在《帮助英国数字企业安全并符合商业道德地与中国合作的新指导方针》中,英国直言不讳地称“为了应对中国投资担忧”……从这些事实中都可以看出,英国修改投资法的动机主要源于英国政府内部对中国影响力的担忧不断增加。英国新外资安审制度在实践中可能演化为针对我国企业投资并购的法律“武器”,其影响不容忽视。
2.1 直接影响:投资监管环境日趋复杂,冲击我国对英投资项目
首先,NSI法案将有助于英国加强对外国投资的审查,使中企投资英国面临更加复杂的投资监管环境。一方面英国外资审查机制将适用于来自任何国家的投资者,且没有最低目标营业额或要达到的市场份额门槛;另一方面触发事件范围广泛且国家安全风险的标准模糊,赋予英国政府极大的自由裁量权;同时NSI法案规定了溯及力,对被纳入审查范围但无须强制申报的交易,英国有权在交易交割后5年内或相关政府部门知悉交易后6个月内,进行干预及施加救济措施,这些都增加了对英投资交易的不确定性。英国商业、能源和工业战略部最新发布的《国家安全与投资法:2022年度报告》显示,自2022年1月4日法案生效到3月31日,英国已经接到222份投资申报,其中强制申报196份,自愿申报25份,追溯审核申请1份。
其次,英国作为中企对欧洲投资的三大主要目的地之一,NSI法案无疑将冲击中企对英投资。荣鼎集团的最新统计报告显示,2021年,中国在欧洲(欧盟27国和英国)的外国直接投资虽有所增加,但仍处于多年下降轨迹,其中中国国有投资者(集中于能源和基础设施领域)在欧洲的投资份额跌至20年来最低点,同比下降10%。同时,报告预计,外资安审制度的不断强化将对中国在欧盟和英国投资产生额外的阻力,中国在欧洲的投资不太可能在2022年反弹。在英国商业、能源和工业战略部官网最新公开的2起根据NSI法案接受重新审查的交易中,就有1起涉及中资。2022年5月25日,英国商务大臣夸西·夸腾表示,将根据NSI法案,对中国公司闻泰(Wingtech)的荷兰子公司安世半导体(Nexperia)2021年收购英国纽波特晶圆厂(Newport Wafer Fab)的交易进行全面国家安全评估。根据法案相关规定,英国商业、能源和工业战略部商务大臣甚至可以取消此类已完成的交易。一旦英方迫于压力取消已完成交易,将会影响半导体行业的收购风向(涉中资),甚至会对中英经贸关系构成重大影响。
第三,我国对英投资领域将逐步收窄。NSI法案增加了对17个领域的强制申报,且规定如果未按规定申报则交易无效。这也意味着,中企要想投资英国的通信、能源、交通、人工智能、计算机硬件、先进材料、量子技术、工程生物学等所谓的敏感领域,必须首先获得英国主管政府部门的批准,这将显著增加此类交易的延迟和成本。同时,从近两年英国政府干预的投资并购案例来看,“敏感领域”的投资并购被否决的较多。例如,2020年英国政府出手,阻止凯桥基金(投资方为中国国有投资基金国新控股有限责任公司)控制英国芯片设计公司 Imagination Technologies董事会的计划;2021年英国政府以国家安全为由,干预软银将旗下半导体芯片设计和IP控股公司ARM出售给英伟达(NVIDIA)的交易。英国热点行业领域投资阻力的加大,将使中企对英投资领域逐步收窄。
2.2 间接影响:发达国家外资安审趋同化发展,我国制造业高质量发展或受制
近年来,为加强对本国市场的控制,限制甚至逼退部分外国投资,继美国之后,欧盟及其成员国、澳大利亚、加拿大、日本、印度等密集出台外资审查新规,而英国作为五眼联盟核心成员之一,其长期改革目标就是构建一种独立而系统化的外资审查机制。随着NSI法案生效,英国独立的外国投资审查制度开始运行,且在英国商业、能源和工业战略部内新设一个百人规模的投资安全审查部门(Investment Security Unit),面向交易方受理申报提供指引,同时协调跨政府活动,识别、评估和应对因市场活动而产生的国家安全风险。
不难看出,以美欧为代表的发达经济体正在合作机制的基础上构建更密切的外资安审协调模式,其效力甚至会接近一个多边外资安审机制,这将使我国对外投资一旦在一个国家(地区)被限制,就可能遭遇其他国家联合“围堵”,我国通过海外投资途径实现技术引进的渠道将被切断。从发达国家限制外资进入的领域看,趋同性很明显,半导体、人工智能、纳米技术、量子和核技术等多是我国不掌握核心和关键技术的领域;从限制外资交易的目标企业看,日本东京电力控股、川崎重工、三菱重工,德国莱菲尔德,英国电信集团等都是本领域掌握核心技术的关键企业。中企“走出去”通过投资并购实现相关技术升级的难度日益增大,甚或影响我国制造业向产业链高端转型升级。
对策和建议
目前看来英国宽松的外资制度正被日趋严格的外资审查制度取代,叠加先进经济体外资安审不断扩展并向趋同化方向发展的大趋势,我国企业海外投资并购环境日益严峻。为了缓解英国NSI法案对我国对英投资的不利影响,推动我国对外投资有序、有效流动,建议从如下方面采取应对措施。
3.1 持续跟踪研究英国外资审查政策,从中找机会、避风险
我国对外投资企业应该加强法律意识,增进对英国外资政策和法律法规的研究,以从容应对外资审查,并从中寻找投资机会,规避投资风险。一是聘请专业法律顾问,一方面主动对接英国主管机构——英国商业、能源和工业战略部寻求指导,就交易是否涉及安全审查等予以明确,并依据相关法律法规和英国官方的指导性文件等进行事先准备,确保申请和备案材料符合要求;另一方面在投资并购合同条款的设置上保证更大确定性,如在交割日期的设定上,必须保证己方有充分的时间获得审批等。二是针对法定的17个强制申报行业,建议中企主动回避,降低因政府干预而额外增加的风险和负担。中企还可以通过绿地投资、绿色投资等支持英国优先发展的产业以争取获得政府认可。三是提高主动申报意识,积极根据 NSI法案的相关规定进行自愿申报。一方面掌握主动权,避免因法案的追溯期、英国政府广泛的管辖权以及介入审查制度而影响公司正常的投资计划进度;另一方面可以通过自愿申报的方式,取得法律上不会被施加救济措施,或不会被施加不可接受的救济措施的可能性。
3.2 多元化投资布局,不断拓展发展中国家投资市场
随着英美欧等发达经济体重新界定“国家安全”的定义和范围,提高对敏感或战略领域投资并购的保护力度,建议中企适时改变投资战略布局,逐步将投资转向审查更为宽松的发展中国家和地区。联合国贸发会议(UNCTAD)的最新数据显示,2021年,全球共发布有利于投资的措施55项,其中48项由发展中国家实施,占比87.3%;2022年一季度采取的与制裁无关的23项投资政策措施中,发展中国家措施占比60%,且除1项外,其他所有投资措施都旨在促进或吸引外国直接投资。这充分说明“吸引外国投资仍是发展中国家经济复苏战略的关键要素”。目前,为吸引外资,安哥拉、斐济、印度、印度尼西亚、阿联酋纷纷实施新的投资便利化措施,简化了投资审批程序;博茨瓦纳、洪都拉斯、毛里求斯、乌兹别克斯坦、赞比亚等通过设立经济特区、税收优惠等新措施激励投资;柬埔寨、厄瓜多尔、巴拿马和苏丹等通过设立新投资促进部门以及促进投资的法律和机制等促进外国直接投资。中企可以加大对上述发展中国家投资政策的研究和考察,适时做出投资战略调整。
3.3 改善营商环境,进一步提升我国对外资开放水平
面临日趋复杂的外部环境,我国政府部门应该继续保持战略定力,进一步加强信息共享与沟通,稳步推进减税降费、加大贷款扶持力度、支持创新企业和中小企业发展等各项政策落实到位。不断改善市场和法治环境,扩大高技术领域外资准入,引导外资投向高技术和现代服务业领域。鼓励企业遵循国际规则,加强合规建设,促进对外投资合作逐步进入高质量发展阶段,打造中国投资品牌,树立中国投资形象。继续扎实推进“一带一路”高质量发展,积极融入全球价值链、产业链、创新链,实现对外开放的内外联动。此外,我国还需要积极推动与包括英国在内的发达经济体之间的双边投资协定的签订与升级谈判,为中企海外投资营造良好的政策法规环境。
3.4 完善我国外资安全审查制度,对外形成对等反制
面对发达经济体外资审查制度的泛政治化趋势,以及更多针对中企的限制行动,我国应在坚持全面改革开放的前提下不断完善以《外商投资法》为基础的外资审查制度,从根本上保障中企在英国等地受到平等对待,免受政治驱动性审查的不当干预。具体而言,一是修订《阻断外国法律与措施不当域外适用办法》,规定第三国无权审查干涉发生在他国的跨境投资交易,如果出现应命令中止损害,否则将对相关实体实施惩罚或制裁。二是修订《反垄断法》和《外商投资安全审查办法》,规定中资企业如果在他国投资受到不公平待遇,则当事国企业在中国投资也必须要接受对等审查以防止造成中国市场扭曲。此外,我国相关政府部门也应选取适当时机就英美欧等以“政府背景”为由阻止我国企业对外投资的行为明确表达官方立场,避免形成众口铄金的不利局面。
结语
英国《国家安全与投资法》的出台有着深刻的全球背景和时代原因,是中国迅速崛起并加速融入全球化所导致的经济格局变化和国际规则调整的必然反映。其与《欧盟投资筛选条例》以及美国等全球主要经济体加强外国投资审查机制基本一致,反映出发达经济体对关键国家基础设施以及敏感领域投资的政治担忧。虽然英国政府强调,英国仍然奉行投资开放,并设立了投资办公室(Office for Investment),以支持英国吸引大量外国投资,尤其是在基础设施、清洁技术和研发方面,但目前看来先进经济体外资安全审查不断扩展并向趋同化方向发展,以使政府有更多的权力阻止中国等新兴资本输出国的并购交易正成为一种趋势。英国新的外资审查制度在程序上更加规范和严密,在内容上更加宽泛和灵活,形成了一套独立外资审查机制。对中企而言,这无疑将在很大程度上增加投资风险和不确定性,需要引起高度重视,并将其作为对英投资决策中一个十分重要的制度考量因素。
作者:常雁
(机械工业信息研究院,北京 100037)
来源:《全球科技经济瞭望》
2022年7月第37卷 第7期
文章观点不代表主办机构立场。
推荐阅读 >