我叫间竹,在经营一个纽约小范围内稍有点名气的音乐剧+美食公众号,也就是你现在正在读的这个号。
我家领导Lena,是中国最早的一批音乐剧狂热粉丝,早在2004年就开始研究音乐剧,在我影响下也开始提笔写剧评而且反响极佳。
我们俩因为喜爱音乐剧而结缘,因为看剧而在一起,之后更是一发不可收拾,以每年30+部百老汇、20+部其他剧的节奏,在短短两年半期间,看了100多部剧。
我们俩要办婚礼的话,有什么比在剧院里面办一场音乐剧主题的婚礼,更能够彰显我们的品牌特色呢?
于是就有了这样一场在富丽堂皇的大剧院里,有开场曲,有finale,处处都埋着音乐剧的梗,情到深处人唱歌的“音乐剧婚礼”。
听说,当晚大半个纽约华人的微信都被这场婚礼刷屏了。如果“打扰”到大家,真是不好意思啦,嘿嘿。
截取了一些朋友圈,感谢大家祝福与爱的传递
应各路朋友们(要吃更多狗粮的)要求,把婚礼各种幕后故事,以及DIY婚礼的过程(我们完全没有用任何婚庆公司)写出来分享一下吧。
一、百年剧院之缘
办剧场主题的婚礼,其实是我俩一开始就有的共识。于是从最初找场地的时候,就冲着剧院舞台相关的来找。
但是纽约的剧场真的是太!难!找!了!本来能够办私人非戏剧活动的剧场就少,仅有的几个又特别贵,一度已经打算退而求其次在个酒吧或者公园里硬搭出一个小舞台的样子,凑合算了。
但冥冥中自有天意,当我们准备放弃的时候,居然发现在一河之隔的新泽西,离我们家走路只要十分钟的地方,居然有一个极为豪华,历史极为悠久的2500座的大剧院,而且承办过很多婚礼!
看到的第一眼觉得,这玩意租不起吧!经过研究才发现,尽管这个Loew's New Jersey大剧院在上世纪二三十年代曾经显赫一时,和纽约的四个大剧院一起并称“Wonder Theater”(奇迹剧院),但其实在这办婚礼并不贵。
趁着排练时不关灯,拍张全景
其实20世纪后期,整个美国剧场业(包括百老汇)都有很长时间的萧条期,这个剧院也随之没落。百老汇后来在迪士尼的疯狂撒钱和韦伯几部大剧的带动下重新振兴了,而这家剧院由于不在纽约,没赶上那股东风,经过了多次转手,到现在已经成了本地非盈利机构,仅有几个年迈的志愿者勉强支撑经营,靠着承办婚礼、毕业典礼、放电影等等小活动筹点钱,慢慢给剧院做点修缮。
所以我们租剧院办婚礼,还有支持本地社区的意义在里面呢。
老爷爷老奶奶虽然行动已经不太迅捷,但全程都对我们充满了对孙子孙女般的慈爱,能满足的全都尽量满足
有了这么棒的地点,满脑子的音乐剧灵感才有了依托,音乐剧主题婚礼才有了可能。
二、全方位都要戏剧配置
首先从外在形式上,就得模拟一场戏剧的设置。
把名字取为“Lena & Yue's World Premiere”,翻译过来也就是我们俩作为Mr & Mrs的“全球首演”,应该很贴切吧?
剧院方还很给力地在剧院外面的布告板上挂上我们的名字!
请帖是我自己设计的,做成戏票的样式
为了配合这个剧院古朴的风格,用上了复古纸设计的信封,以及火漆封印。
媳妇手工不好,一百多个火漆都是我印的,眼都要花了……但是值得!
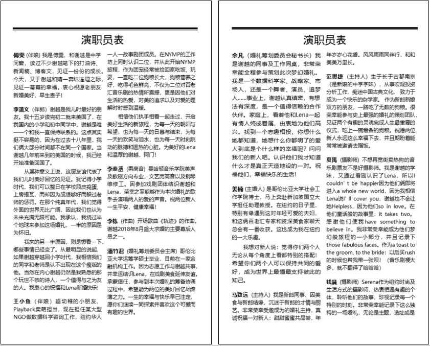
去看戏时,剧院都会发一本小册子(program)来介绍剧目和演职人员,我们当然也要设计一本,来感谢所有给我们帮忙的朋友们,也请他们给我们写了祝福。
模拟的演职人员表和节目单
我是个说话很喜欢带梗的人,那我们就必须要在剧场的各个地方各种致敬经典音乐剧相关的梗,把我们多年来收藏的音乐剧相关的道具周边纪念品恨不得全都展示出来。
喜糖的袋子,设计成剧院幕布的质感。喜糖里除了糖,还放了一把小勺子,上面刻着我们的名字,这是为了致敬Mary Poppins里“A spoonful of sugar help the medicine go down”。
在桌上的是《歌剧魅影》的黑胶唱片和面具,《Billy Elliot》里的拳击手套和芭蕾舞鞋,多年各种买的音乐剧的衣服,还有临时买回来(之后又退了)的《Kinky Boots》的长靴。
门口签到处,用小提琴盒来收卡片和礼金,下面放了一张小纸条写着“Roof”,致敬《Fiddler On the Roof》;宾客签到的本子是一本乐谱,是《音乐之声》里婚礼的那首曲子,用羽毛笔来写。还有《Lion King》的玩偶,《美女与野兽》的玻璃罩和玫瑰花,《阿拉丁》的灯,《Hamilton》的台词牌子和星星……
我们做了个photobooth,模拟剧院红毯背景,旁边放满了各种各样的道具给大家照相——《Cats》的假发,《歌剧魅影》的面具,《Chicago》的手杖,《Wicked》的扫把和女巫帽,《哈利波特》的围巾和袍子,《Frozen》的道具,还有朋友自愿支援的各种复古的衣帽装饰,等等~
音乐与《Frozen》的photobooth道具
给大家提供了拍立得,也让他们可以把回忆带走珍藏
三、婚礼插播音乐剧,还是音乐剧插播婚礼?
硬件设置够音乐剧了,软件方面当然要更胜一层楼。整个婚礼的流程,就要紧抓音乐剧的精髓——情到深处人唱歌。
比如开场定基调要唱歌,是一首沙画MV,由我们一位曼哈顿音乐学院的男高音朋友李泰丞来演唱。
背景介绍:这首歌《轨迹》是我去年为了给Lena求婚写的,我写的词,音乐爱好者朋友李栋来作曲、编曲,在国内找的人做的沙画mv。去年求婚时是我自己唱的,这次婚礼现场为了照顾大家的耳朵,请了专业人士唱,这也是应泰丞希望用歌声给我们祝福的请求。
歌曲最后,我从屏幕后面走出来,
唱出最后一句“做我的妻”
拉开婚礼的序幕。
比如入场的歌曲是法语版《罗密欧与朱丽叶》的《Aimer》,歌曲气势之恢宏和旋律之动人,瞬间圈粉无数。
比如仪式最后要有一首Finale,希望选一首传唱度比较高,朗朗上口的,大家可以全场大合唱。在挑了很多歌之后,选定《阿拉丁》里的《A Whole New World》,也预示着我们俩以后就揭开新世界的篇章啦~
全场大合唱ing
如此多节目表演的婚礼,真是爽了我们,苦了现场的工作人员。他们平常办婚礼哪有那么多灯光音响变化要操心啊!
早在我们和剧院的老爷爷老奶奶前期沟通时,就被他们面带爱意地吐槽——
“这里怎么又要唱歌?你快拿笔写好了,又要唱!”
“什么?他们还要边放视频边唱歌?那光怎么打?”
“我们在这给人办了一辈子婚礼,每次我们觉得‘应该不会有人有更多创意了吧?’时,每次都会又被刷新了认知。”
其实还是相当担心一群年过七旬的现场工作人员会不靠谱,毕竟彩排的时候三首音乐全放错了……不过幸好当天还是相当给力,没有出任何差错!
四、婚礼的意义,究竟是什么?
为什么要大费周章、劳师动众地办一场大婚礼,一直是我思考的问题。
国内越来越多年轻人不办婚礼,很多年轻人办婚礼只因为家人父母的坚持下办给他们看,或者只是为了把给出去的礼金收回来,或者更多的只是觉得似乎结婚就要办婚礼是理所当然、无需多去思考“为什么”的事情。
而其中的排场、铺张、争斗和喧闹更是给这件本应该神圣纯洁美好的事情蒙上了更多的阴影、尴尬甚至痛苦。
《奇葩说》上,臧鸿飞说:“婚礼就是一场大型、尴尬、荒谬、自相矛盾、自嗨的庙会”,直戳很多年轻人的痛点。
在我们看来,婚礼最重要的主题是两位新人。这看上去像句废话,但我觉得依然值得强调。
尽管已有不少研究表明,在非明星富豪的人群里,婚礼邀请的宾客规模越大和新人的离婚率越低有一定的相关关系(而非因果),但是通过婚礼对两个人关系的加持和连接,的确是自己办过婚礼以后才亲身体会到的。
比如,筹备婚礼的过程是一场两个人进行的第一项如此重大合作项目,尽管压力很大(Lena婚礼前在全职工作+全职上学+脚趾骨折,婚礼第二天还要期末考;我在婚礼之前遭遇了工作重大变动),尽管肯定会出现摩擦和争执,我经常会着急,而Lena做事不是很有规划,但我们朝着一个目标共同去磨合、沟通和迁就,让我们更加紧密地站在一起。
婚礼筹备不是所有的工作都50/50平分,而是各自发挥所长分工,并且在这其中充分信任以及互补兜底。Lena更有审美,于是做制作人,去各种对接资源和购买物料;我更有规划,于是做导演,负责婚礼的流程和领导团队。等到婚礼之后再做买房、装修、旅游等等小项目时,互相配合顺理成章地明显默契了非常多。
比如,在写誓词的时候,真正可以深入地思考关于婚姻、关于彼此的未来与承诺,是不到那个情境下很难会思考的角度。而真正在百来人面前把它郑重地读出来的时候,婚姻的意义对于我们来说从未如此真切而厚重。
誓词宣读不仅能把自己的婚姻观传递给更多的人,不仅能获得更多的支持,也希望能感染大家,让大家更加的幸福。(应好多人的要求,把我俩的誓词全文附在本文最后面,不嫌长的朋友可以看看)
一不小心又说成小型脱口秀了
比如,婚礼感动了身边一大票朋友,当大家纷纷在朋友圈里刷着屏、在群里表达感动、表达祝福、回忆在仪式上哭懵的细节,没想到我们两个的故事和幸福对于大家来说这么有感染力,也让我们愈加地彼此珍惜——这就是爱的力量啊!
尤其是在设计流程的时候,我看到了一个环节,非常喜欢,于是也拿过来,放到自己的婚礼里——主婚人会阐述一段关于“身边的家人和朋友们组成的社区对这一对新人的见证和支持”的意义,还会带领现场所有的来宾像入队入团入党一样宣誓:
“——在座的各位亲友,你们愿意祝福间竹和Lena的婚姻,并在他们的婚姻中支持他们吗?”
“——我愿意。”
那一刻在台上的我真是很感动,大概这就是婚礼通过亲密和重要的人共同见证,共同经历(共同监督?),从而对新人的关系和承诺的进一步促进吧。
更神奇的是,婚礼之后我是真切地能感受到,我们的关系真的变得更好了!小争吵小摩擦的频率不仅降了,而且好得也快了!
除了对我们两个人的关系,我们还希望通过婚礼来体现我们的价值观,做更多有意义的倡导,比如——
一般婚礼的很多流程细节和习俗,毕竟有很多是代代相传的,都有传统的时代局限性的烙印。我们通过改进这些环节,希望向来宾展示一种更现代,更平等的生活方式:
我们安排新郎新娘都可以邀请对自己重要的男生和女生来做各自的伴郎伴娘,而不像传统的伴郎全是新郎一边,伴娘全是新娘一边。
我们没有安排新娘扔捧花的环节,因为这里暗示着“女性只有结婚才是幸福的”,我们不认同。
我们没有安排新娘爸爸挽着新娘上台,因为这里暗示着“女人由一个男人交到另外一个男人手里”,这种对女性的物化和附属化,我们不认同。
我们一直强调尽量不送实体礼物,registry(愿望清单)里的都是我们期待已久的经历型项目,想要倡导一种“更多快乐从体验而非拥有中获得”,对物质财产的“理性消费”概念,不用过度的物质消费来给地球造成更大负担,而是通过阅历来丰富自己的人生,获得和买买买一样甚至更多的满足感。
我们都很关注环保、一次性垃圾和全球变暖,希望通过婚礼来倡导zero waste的生活方式,不用一次性的装饰品,所有的装饰品都可以重复利用或者到二手市场上卖掉了,唯一不能重复使用的鲜花都让宾客拿回家分享回忆,连小花瓶都送给了学妹的网红餐厅继续发光发热。
当然,还有推广音乐剧呀!我们还加了小型寻宝游戏环节,在program上把埋进去的音乐剧梗都列出来,看有没有人能全部找到。(好吧,可能真太多了,没有人全找出来……)
印在program的中间,当时还真的有朋友对照着认真在找梗
五、做项目,最重要的是团队
能有如此这般梦幻的婚礼,光靠我们俩人是显然不够的,全靠我们的各种精通才艺的朋友们八仙过海各显神通,才能把这么文艺的婚礼呈现出来。
更加令人感动的是,好多朋友们接到我的婚礼邀请,第一反应居然是“有什么要帮忙尽管说。”
真的太感动了,我何德何能让大家这么热心啊!
转念一想,不正因为我们俩(主要是Lena)有爱且可爱,所以才能凝聚主动大家来帮忙,完成这一件大事吗?
话说回来,可爱之余,首先得认识这么多身怀绝技的人吧?毕竟,咱在纽约华人文艺圈也算没白混,毕竟把同时在排练的纽约大学《我 · 堂吉诃德》音乐剧半个剧组都拉进来了。
当天晚上太激动,竟然忘了在仪式最后挨个介绍我这些给力的朋友们,给他们每个人一轮掌声,我至今都非常懊恼。一定要借这个机会,好好地感谢一下他们。
我们的摄影师是常年出入纽约时装周的任泽、Serena和夏禺,摄像师是哥大新闻院纪录片专业的童辉,从早到晚跟拍了一天,拍出几百G的素材;
化妆师是小红书上的美妆博主张鸥,一整天都在化妆间各种补妆,饭都没好好吃;
DJ是专业舞台监督林妤殝和她朋友Frank,也是忙得没好好吃饭跳舞;
主持人是纽约华语电台主播马致远和华人文化组织御用主持人范思捷,婚礼前夜还对台词到深夜;
前面提到的男高音李泰丞和加班后还熬夜作曲编曲的李栋(也演唱了最后一首歌)为了当天的表演反复排练,而且即使我的歌写得像打油诗一样口水,依然能演绎得极为感人;
我的本科学姐、Lena的研究生学姐Professor 姜楠(她真的是教授,不是戏称)作为主婚人,发挥出高超的学术精神,研究了婚礼所有流程,关于婚姻的阐述感人至深。
插花的是专业花艺师史莹,专门从LA飞过来忙了整整两天,纯手工布置了整个会场内内外外所有的大大小小的花艺装饰,婚礼一结束就立马飞回LA去上班;米其林三星厨师钟小球也用她那双在Eleven Madison Park摆盘的手插了两天花。
总协调是北京大学纽约校友会的领导潘竹君和常年做学生会主席的余凡,组织活动经验超丰富;彭俊、九月天、栾奕,更是整个周末都泡在我家,任劳任怨地做各种准备和布置;
更别提伴郎伴娘们各种热心和靠谱,整个婚礼一大早开始忙前忙后,没有停歇。
罗琳娜、王大鱼、袁钰慧、傅雯、枝枝、李坤、Kevin、章琪
让我们感到极其幸运且安慰的是,婚礼团队成员并不只是出力,而在参与婚礼过程中也收获了满满的感动,纷纷表示能深度参与这么一场婚礼,让他们多么感动并且相信爱情,其中有的人走出情伤,从恐恋恐婚情绪中走出来,有的人带着这份感动修复了自己和爱人间的感情裂痕,重归于好。
(现在还记得当时在台上的时候,看着下面的一排摄影师摄像师一手举设备一手擦眼睛,是多么令人动容的场景……当然,他们的拍摄质量并没有受影响)
六:DIY婚礼的一些小贴士
风格——遵循着倡导zero waste的理念,我们用minimalist(极简主义)的思路,用“简单”去创造美。不是指的造型简单,创意的过程可以很繁复,需要花很多心思,但最终是用少的材料去体现出一种“精巧感”。
自己插的花,连花盆花瓶都不需要,环保又好看
创意过程——大致是先想到大概的点子,然后到Pinterest上找到比较贴近的创意,然后在淘宝上买,再由爸妈过来的时候带过来(真的很辛苦)。婚纱最好还是提前先寄过来能试穿比较好,我们用了淘宝集运(不收钱的广告:集运真的好用)。
其他的资源——Etsy上有很多定制工艺品的小店;我们唯一找的雇的是发型师,在thumbtack.com上找的,里面有很多办活动时各种功能的自由生意人(freelancer)。
餐饮——我毕竟也是个美食界人士,餐饮方面也是个人品牌一部分,能不亏待大家,也有点运气:由于这个剧院设施比较久,用火用水倒垃圾等等方面规矩很多,因此只能用他们制定的四家里的一家。这四家,一家倒闭了,一家是南美洲菜中国人吃不惯,一家提供的是像大学食堂里大勺子舀的那种大盆……所幸剩下的一家非常的棒!是新泽西这边远近闻名的caterer,拿过好多奖的那种。
食物非常好吃,服务非常专业,跟剧院合作了十几年经验极其丰富,很多考虑得比我们周到很多(比如考虑到新郎新娘招待大家可能没时间吃饭,单独拿了一些食物到化妆间,让我们吃饱了再去和大家合影聊天),整个体验非常好。当然也贵到飞起就是了。
体验——规划婚礼时另外一个非常非常非常重要的是考虑其他参与者的体验,包括宾客、家人、来帮忙的朋友等等不同的人在婚礼其中的全方位体验和心情。
环节上我们想尽办法增加宾客的可参与感,包括上面提到的“宣誓”,全场大合唱,以及可供照相的photobooth。
photobooth的拼装过程
多次邀请大家上来唱歌呀,上来跳舞呀
其他的体验,包括婚礼提前一个月开始和宾客进行邮件预热,询问膳食需求,回答常见问题,婚礼前建微信群来让更多能参加的、不能参加的亲友们深度参与,现场的视频直播,都给了所有参与者更加完整的婚礼体验。
邮件提醒交通、服装等等问题都十分重要
家人——婚礼虽说不是“为家人而办”,但家人也是很重要的,请爸爸妈妈、好朋友们发言祝福,也是婚礼不可获取的一部分。
很多家人从万里以外赶来参加。谢谢你们,爱你们!
家里的爷爷奶奶外公外婆年长不能长途跋涉来婚礼,我们摆了个family tree来增加他们的代入感,再加上,婚姻毕竟也是两个家庭的结合,家人的照片一个都不能少。
永久纪念——我们希望给前来的亲友们留下更多实体的回忆,毕竟多年以后,可能只有这些实物是最有温度的纪念。例如前面提到的,耗费再大力气也要挨个信封写名字印火漆的实体请帖、program小册子,拍立得、喜糖里面不会被吃掉的勺子等等。
而给帮忙的朋友们的,给的伴手礼更是要精心挑选,既有喜糖和茶叶,又有可以长期保留的罐子和书签,让他们以后还能睹物思回忆呀。
座位安排——我们没有固定座位,而是小桌子和鸡尾酒桌结合的形式,制造出一种演出后Gala或庆功晚宴的气氛,一方面是可以避免很多突然间有人不来或者突然间有人要来等等意外不好临时安排座位,一方面更是让大家可以充分地交流。毕竟我们的朋友,都是特别优秀的朋友,我们也希望他们能够互相认识,而不只是和“自己一桌”的人互动。
果然,爱是可以传递的。我们婚礼已经促成了一对新人了!
规划——准备婚礼和办所有的活动一样,最重要重要重要的就是时间管理和项目规划。于是我们大致画好了时间线跟着走,基本没有偏离,时间管理成功√
婚礼开始前12-6个月
商量好要不要办婚礼
沟通大致时间和预算
头脑风暴,商量整体婚礼需要的效果
调查联系场地
婚礼开始前6-3个月
确定场地和时间
确定婚礼整体效果
试婚纱
婚礼开始前三个月
设计制作网站
制定registry(随礼)
邀请宾客
设计请帖
开始看现场物料(婚鞋、道具等)
开始找婚礼团队和其他vendor
和场地沟通婚礼计划,看看是否可行
两个月
印刷请帖
基本确定宾客名单,开始写请帖
确定婚礼团队成员,开动员会互相熟悉
设计program,催着各个团队成员写自我介绍
确定餐饮caterer,花艺师,发型等外部vendor
开始装饰购买物料
开始挑选音乐
前一个月
发邮件给宾客确认+预热
印刷program
清点已经买到的物料
跟caterer确定菜单
确定婚礼流程
和场地保持沟通
和花市订好花(以免当天没有想要的)
前一周
做物料的清点和准备
和caterer确定人数
准备誓词
和主持人沟通流程细节
细化人员安排
确定歌单
前1-2天
彩排
彩排后的Rehearsal dinner
买花扎花插花
所有物料清单最后确定
当天
早起化妆
中午first look
下午在大剧院拍拍照
晚上:enjoy!!!
项目管理方面,人多事杂、内外部沟通、硬软件都很多,很容易遗漏和混乱。我是比较喜欢用Excel的,于是做了很多个梳理。
心态——说了这么多准备,其实到最后,最重要的是要做好心理准备。
作为新人,我们要怀着一种良好的心态,就是要enjoy!婚礼是一定会出现意想不到的情况的(所幸我们算是比较少),婚礼不能决定婚姻的幸福,意见分歧时、沮丧时、压力大时,婚礼当天出意外时,要抱着一种“搞不好也没关系啦,反正这玩意一辈子也就搞一次,多年以后谁还记得这些”的心态,不去担心那么多细节(都交给极其靠谱的潘竹君和余凡)。
毕竟,一辈子到现在也就这一阵子能肆无忌惮地站在台上成为主角呢!
附上我们俩的誓词
间竹的:
My dearest, coma, Lena,
Today is going to be a good day, and here is why:虽然我是个文字工作者,可这份誓词真的是很难写。
对于我来说第三难的部分在于,我要压抑住把我的公开讲话都讲成脱口秀的欲望。尤其是今天。
第二难的部分是,这一切真是太美好、太幸运了,恍惚间我直到这一刻都不相信这一切都是真的。怎么会有这么好的人让我遇上?怎么居然会有两颗灵魂是如此契合,而且是跟我这么奇怪的灵魂契合?没有一种修辞手法足以形容我对上天的感谢,以及我此刻手足无措,笨嘴拙舌的激动。我心甘情愿地看到我所有的朋友最终都变成你的朋友,并且都爱你更多。
但是,结婚誓言最难的部分在于,给承诺是这世上最容易的事,张嘴就能来,尤其是现在相爱的时候,而最难的是用一生去践行这个誓言。誓言的意义不在于热恋时、开心时、顺利时,而是在患难中,在久病床前,在沼泽里,在黑暗中,在刀山火海里,在一切可能遇到的困难和危机里,蒲苇韧如丝,磐石无转移。
在我们过去遇到的无数挑战中,你天生的乐观,冷静,和从未有一丝怀疑的信任和支持,让我们得以比常人想象中更轻松地,安然度过这些难关。我在其中学到了很多,也被你用心理咨询师的方式训练出很多心理技能,也得以坚信,以后无论以后遇到什么样的困难,无论横亘在我们面前的是误解、争论、疾病、诱惑、意外、灾难还是未知,我们都是世上最默契、最坚定的梦之队,这不是最浪漫的誓言,也不是最吉利的誓言,却是我认为最真的誓言。
那么誓言什么时候算是实现?当我生命的最后一刻,当我们儿孙绕膝时,当我回首往事的时候,我依然能够说,你是我此生最正确的决定,对你的守护是我此生最成功的使命。
我会对你好一辈子,保护你、支持你、理解你、喂饱你、向你学习一辈子,差一年,一天,一个时辰,都不算一辈子。
Sincerely,
Me
Lena的:
小的时候,我的婚姻观挺傻的,就是,如果我结婚,我要找一个和我一起唱《歌剧魅影》里All I Ask of You的人。结果,长大了的我,发现我并不想唱phantom的歌,因为里面的爱情观真的无法认同(当然,那个调子太高我也唱不上去)。
但是,现在的婚礼是小时候无法想象的美好,不仅因为我找到了一个可以和我一起吐槽phantom的人,不仅因为能站在充满智慧、才情、梦想的你的面前,不仅因为你是我的灵魂伴侣,而且因为我们一路相互支持,从对方身上获得力量。从我们各自的轨迹有了交集的那一刻起,没有人能像你这样,给我惊喜,让我分心,你深深吸引着我,你也总是挑战着我。雨果在悲惨世界里说“爱是知道就算你是一个人,你也永远不会再孤单。人生最大的幸福即是确信我们被爱着。”我确信因为有你,我是世界上最幸福的人。
我感恩你是出现在我生命中的光。
我感恩你教会我爱、坚韧和正义。
我感恩你的迁就和体谅。
我感恩你用美食填饱我的肚子。
我感恩那一切一切不可知的力量让我们在那一天见到了彼此。
我感恩所有爱我们和我们爱的人,不能在这里和坐在这里的人,能见证我们的婚姻。
在此我发誓,我以我全部的爱,成为你的妻子。不论以后发生什么,我与你一同分享,喜悦与悲伤,好事与坏事。
我发誓我会永远爱你,尊重你,珍惜你,信任你,照顾你。
我发誓你去哪里,哪里就是我的家。
我发誓如果出现只剩一张票的时候,票都会留给你。
爱你的,
Lena