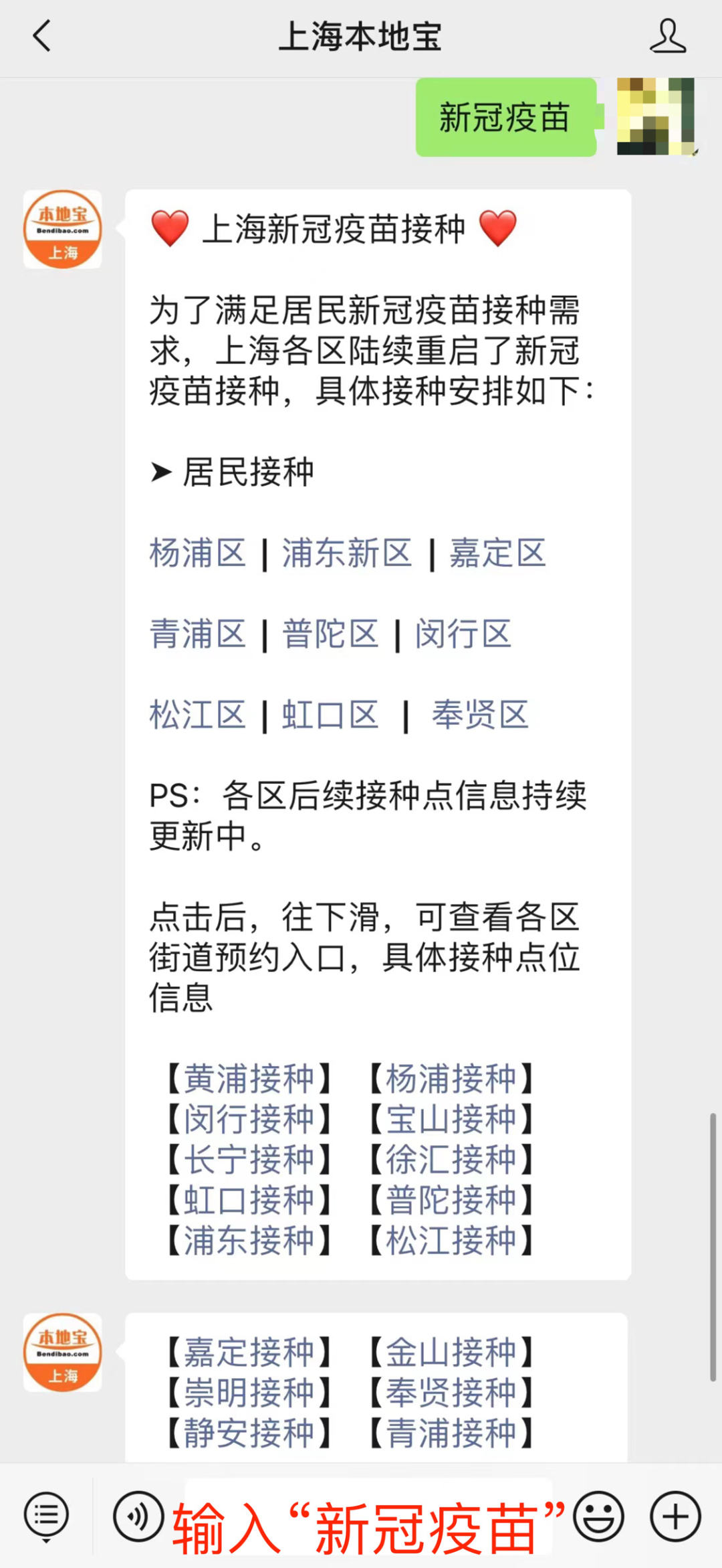
接种新冠疫苗对于
疫情防控和自身的健康来说
都至关重要
上海部分地区公布了最新的
新冠疫苗接种点位
有需要接种的可以尽快安排上啦
👇👇👇
点击放大查看
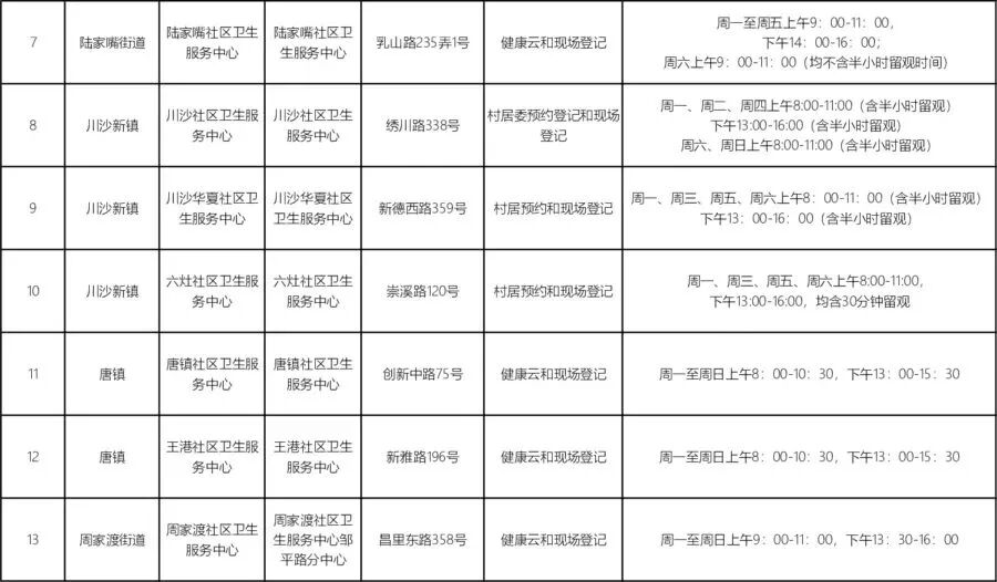
根据疫情防控工作要求,黄浦区各街道共设置10个固定新冠疫苗接种点,方便辖区内老人自行前往接种。接种时,通过扫场所码进入接种点,完成信息登记等步骤后,即可快速进行疫苗接种。
图源:上海黄浦
1、天山中医医院接种点
地址:云雾山路39号2楼
时间:周一至周四 8:30—16:00
外籍人士专场:周二 13:00—16:00(仅对外籍人士开放)
备注:未成年人暂未开放接种,开放时间另行公布,接种需持72小时内核酸阴性报告
2、江苏街道社区服务中心接种点
地址:愚园路753号A栋3楼
时间:周一至周五 8:30—11:00
备注:需持72小时内核酸阴性报告
3、程家桥街道社区卫生服务中心接种点
地址:虹桥路2376号
时间:周一至周六13:30—16:00(留观至16:30),周日8:30—11:00(留观至11:30)
备注:需持72小时内核酸阴性报告
4、北新泾街道社区卫生服务中心接种点
地址:长宁民俗文化中心(天山西路201号)
时间:周一至周日 9:00—16:30(60岁以上老人专场 )
备注:需持72小时内核酸阴性报告
6月18日起,闵行区恢复3-17岁未成年人新冠疫苗接种服务。接种对象包含:
1. 尚未接种第一剂次的3-17岁未成年人。
2. 接种第一剂次满3周、尚未接种第二剂次的3-17岁未成年人。
点击放大查看
预约方式:
家长(监护人)可通过“健康云”App或“健康云Pro”微信小程序、“随申办”移动端、“上海发布”、“上海疾控”进入“新冠疫苗接种”服务专区。点击【代未成年人登记】进入未成年人接种登记。登记成功后可点击【登记预约记录】预约新冠疫苗接种。预约成功后的【接种条码】请及时截屏保存。
温馨提示:疫情期间请尽量预约就近接种点。
进入门诊须知:
1.自觉遵守接种场所防疫规定,出示48小时内核酸阴性证明;
2.全程佩戴口罩(禁止戴有呼吸阀口罩),与他人保持距离;
3.接种前14天内有中高风险地区旅居史者不得前往接种;
4.为减少人员聚集门诊采取预约接种,由一位家长陪同;
5.接种疫苗后48小时内不建议进行核酸或抗原检测。
滑动查看详情
接种现场需查验的材料:
1. 提前准备好未成年人接种条码;
2.未成年人身份证(或户口本)、 预防接种证 (如有);
3.家长(监护人)或被委托人本人身份证 ;
4.如需其他成年人陪同,需提供家长(监护人)《委托书》。
6月以来,本市各区有序重启外籍人士疫苗接种服务。为尽快筑起免疫屏障,根据“知情、自愿、自费、风险自担”原则,在沪外籍人士可继续通过“健康云”APP在线预约登记疫苗接种。
为更好服务在沪外籍人士疫苗接种,现将可预约接种点公布如下。后续接种点相关信息动态更新可通过“健康云”APP查询。
请大家以各接种点实际安排为准
建议提前咨询哦
在日常坚持“三件套”“五还要”的同时
也要及时、主动地接种新冠疫苗
-END-
右下角,您点赞和在看
小编工资涨1毛
上海本地宝推荐服务
回复【离沪隔离】查看上海前往外地隔离政策
回复【封闭管理】查看上海封闭管理最新消息
回复【高温补贴】查看上海高温补贴发放标准
回复【上海疫情】查看上海疫情最新消息
回复【购车补贴】查看上海购车补贴政策
回复【无疫】查看上海各区无疫小区名单
回复【幼儿园】查看上海各区幼儿园招生政策
回复【健康证】查看上海健康证办理指南
回复【共有产权】查看各区共有产权房申请指南
回复【就业补贴】查看上海稳就业补贴政策
回复【居委会】查看上海各区居委会电话地址
回复【培训补贴】查看上海企业职工培训补贴
回复【风险】查看全国各地中高风险地区名单
回复【隔离】查看上海最新隔离政策
回复【核酸】查看上海核酸检测机构
回复【进出沪】进出上海最新规定
回复【新冠疫苗】获取上海各区新冠疫苗接种网点
回复【公租房】查看上海公租房新政/申请指南
回复【落户】查看上海落户方式相关知识
回复【居住证】查看上海居住证办理指南
扩展阅读&往期推荐
来源&合作&联系
▌特别说明:本文由上海本地宝编辑整理发布,转载请注明!
▌本文来源:浦东发布 上海黄浦 上海长宁 今日闵行 上海发布
▌本文图源:摄图网 上海黄浦
▌本文编辑:颗粒
▌合作微信:点击查看
▌合作QQ&电话:4009999087
点击阅读原文,开启上海实用生活指南