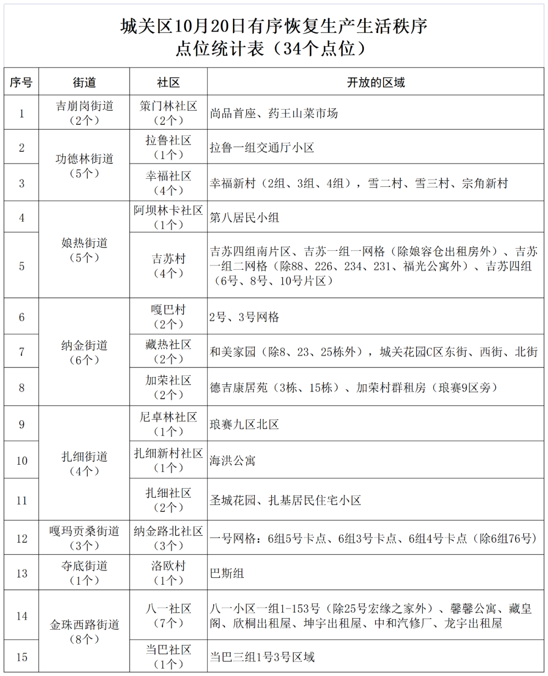
根据当前疫情防控形势,经疫情风险研判专家组研判,城关区应对新冠肺炎工作领导小组研究决定,在前期部分低风险区已恢复生产生活秩序的基础上,城关区15个村(社区)低风险区域的34个小区、单位有序恢复生产生活秩序。现就持续做好疫情防控、逐步恢复生产生活秩序有关事项公告如下:
附件:点击放大下方图片查看城关区10月20日有序恢复生产生活秩序的34个点位
拉萨融媒
关注“拉萨发布视频号”
“悦享拉萨视频号”
查看更多精彩资讯▽
往期回顾
来源:城关区应对新冠肺炎疫情工作领导小组办公室
编辑:贺艳丽 范云梦 杨莹 王静敏
统筹策划:赵路明
审核:谢蕍