9月4日凌晨
第11号台风“轩岚诺”移入东海海面
速度逐渐加快到15-20公里每小时
上午11时
“轩岚诺”再度增强为“超强台风”
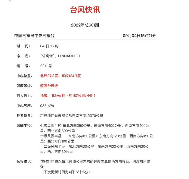
台风情况
👇
受“轩岚诺”影响
我国华东沿海将有强风劲雨
浙江东北部局地将有大暴雨
记者注意到
江苏、浙江两省已分别启动
防台风应急响应Ⅳ级和Ⅱ级
同时,受台风影响,多地停课一天
宁波、舟山多位居民反映
目前天气情况变化较快
但对居民生活并无太大影响
多地启动应急响应
中央气象台消息:9月4日上午11时,“轩岚诺”的中心位于浙江省朱家尖岛南偏东方向约460公里的海面上,中心附近最大风力16级,为超强台风级。预计,“轩岚诺”将以每小时15-20公里左右的速度向偏北方向移动,逐渐向浙江东北部近海靠近,9月4日夜间到9月5日早晨将在浙江近海海面北上,9月5日上午开始转向东北方向移动,趋向朝鲜半岛南部到朝鲜海峡一带。
记者注意到,多地已启动应急响应。9月3日,据江苏省水利厅消息,根据《江苏省防御台风应急预案》规定,江苏省防汛抗旱指挥部办公室决定,9月3日18时起,启动江苏省防台风Ⅳ级应急响应。
据浙江媒体9月4日消息,根据《浙江省防汛防台抗旱应急预案》,浙江省防指决定于9月3日18时将防台风应急响应提升至Ⅱ级。
同时,根据浙江省自然资源厅与省气象局8小时发布未来24小时地质灾害风险等级预报,根据《浙江省突发地质灾害应急预案》,省地质灾害应急与防治工作联席会议应急处置办公室决定于9月4日10时提升地质灾害应急响应至Ⅲ级。
另据自然资源部9月4日消息,今年第11号台风“轩岚诺”(强台风级)已进入我国东海东南部海面,并逐渐向浙江近海靠近,受其影响,东海的浪高将持续增大,上海、浙江近岸海域将出现巨浪到狂浪,国家海洋预报台4日早上继续发布海浪红色警报和风暴潮蓝色警报。
浙江多地学校停课
记者从上海市公安局了解到,为做好台风“轩岚诺”防御应对工作,上海公安机关已启动防汛防台专项应急处置工作预案,5万余名公安民警全员上岗,全力做好保畅通、清隐患、疏排水等各项工作。
据了解,上海市各级公安机关对不放心的区域、不放心的路段、不放心的点位、不放心的要素,开展滚动排查,及时发现、整治各类安全隐患。全市治安部门将排查可能发生险情的广告灯箱、玻璃幕墙、空调外机等高空构筑物,发现存在隐患的,及时疏散人群并划定警戒区域。
9月5日停课
宁波市教育局发布紧急停课通知
9月4日下午,宁波市教育局发布《关于全市9月5日紧急停课的通知》,具体如下:
受超强台风“轩岚诺”影响,经市防指同意, 全市各中小学、幼儿园、校外培训机构于9月5日(星期一)停课1天,后续是否停课将视台风影响再行会商研判决定,在甬高校参照执行。各地各校要立即通过各种方式,通知学生停课事宜。
宁波市教育局
2022年9月4日
舟山市教育局9月4日发布紧急通知:受今年第11号台风“轩岚诺”影响,经舟山市教育局防指会商研判,按照《舟山市防汛防旱防台应急预案》和《舟山市教育系统防汛防台应急预案》要求,全市各中小学、幼儿园、校外培训机构于9月5日(星期一)停课1天,后续是否停课将视台风影响再行会商研判决定,在舟各高校参照执行。
多地停航、关闭景区
因台风影响,
沈家门、三江、普陀山全线停航
【普陀山客运站】:因台风影响,普陀山开往各港口的船班全线暂停,咨询电话:0580-6091121。
【沈家门客运站】:因风影响,沈家门开往各海岛的航班全线停航。
【三江客运中心】:因风影响,三江站出口各航线全部停航。
【定海客运站】:因受第11号台风“轩岚诺”影响,今天定海开往六横船班全线停航。
【舟山海峡渡轮集团有限公司】:受台风影响,9月3日起鸭蛋山至白峰航线停航、长峙到六横停航。
宁波多地最新消息:
全市旅游景区暂时关闭
为方便广大车主在台风来临期间停车避险,截至目前,宁波海曙、江北、镇海、鄞州、奉化、宁海、高新等地道路收费泊位,将在台风影响期间实施免费停放。
9月3日,记者从宁波市文化广电旅游局获悉,即日起,宁波全市旅游景区暂时关闭。
▼
其中值得注意的是,眼下正值开学季首个双休日,不少家长惦记着带孩子到室内景区转转,但据记者了解,本次关闭景区当中也包含了宁波海洋世界、罗蒙环球乐园、宁波科学探索中心、梅山湾冰雪大世界等室内景区,“虽然室内景区无惧风雨,但是为了游客和员工往返时的交通安全,所以也闭园。”罗蒙环球乐园副总经理庄旭阳告诉记者。
紧急扩散!
嘉兴海宁发布通告:停止举办
近期热门视频
更多精彩视频,尽在人民网科普视频号,欢迎关注~
大家都在看