11月11日
渝北区、巴南区
发布感染者在渝活动轨迹
(更多区县感染者活动轨迹可通过
该区县发布微信公众号
或融媒体中心客户端查看)
渝北区
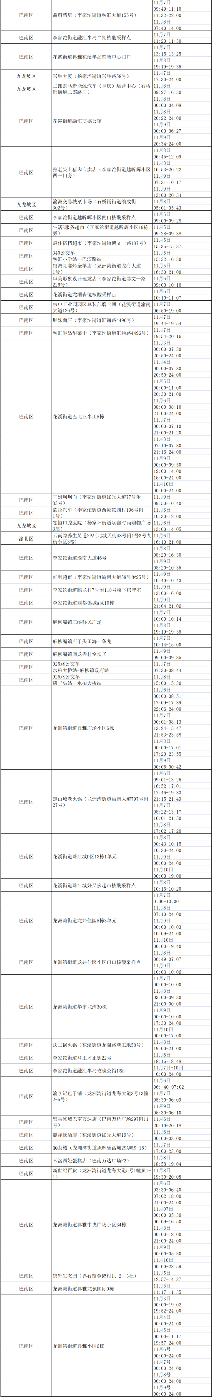
请广大市民对照以上活动轨迹的风险点位和时间,加强自查,包括查看本人健康码。若有轨迹交叉或时空交集,请主动向所在村(社区)报备,并按有关疫情防控要求落实相应措施。若健康码异常请迅速采取措施,红码人员立即主动报告村(社区)并原地等待,黄码和健康码弹窗人员尽快就近进行核酸检测。如出现发热、咳嗽、乏力、嗅觉味觉减退等不适症状,请佩戴医用口罩及时前往就近的发热门诊就诊。
巴南区
相关链接
来源:重庆市渝北区新型冠状病毒肺炎疫情防控工作指挥部 重庆市巴南区新型冠状病毒肺炎疫情防控指挥部
●市委常委会召开会议 深入学习贯彻习近平总书记重要讲话精神 采取更为坚决果断措施遏制疫情扩散蔓延