bjwangdan@gf.com.cn
广发宏观郭磊团队
报告摘要
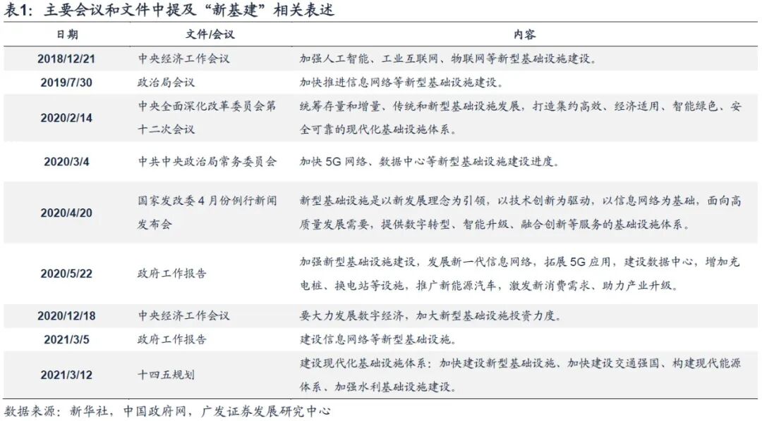
第一,新基建是什么时候提出的?2018年底中央经济工作会议提出“加快5G商用步伐,加强人工智能、工业互联网、物联网等新型基础设施建设”,标志着“新基建”概念在官方文件中正式出现。在政策把产业基础高级化和产业链现代化当作既定目标,以及政策需要稳定宏观杠杆率的背景下,“新基建”的提出具备一定必然性。
第二,直到2020年4月份,国家发改委首次给出关于新基建的官方定义,即“以新发展理念为引领,以技术创新为驱动,以信息网络为基础,面向高质量发展需要,提供数字转型、智能升级、融合创新等服务的基础设施体系”。同时发改委给出了新基建三方面主要内容,即“信息基础设施、融合基础设施、创新基础设施”。
第三,但在新基建发展的初步阶段,5G基站、人工智能和工业互联网、大数据中心等典型的新基建投资规模尚小;对投资有显性带动的主要是轨交、智慧城市、智慧停车场等信息产业与传统基建结合的融合基础设施。以2020年地方政府发行的“新基建专项债”来看,城际轨交占比近4成、产业园区类占比5成左右、其他投向占比不到1成。
第四,2021年,碳达峰、碳中和作为未来经济政策的重要结构性线索浮出水面。随着“30、60”目标的正式提出,“1+N”顶层设计文件和2030碳达峰行动方案2021年11月份先后公布。值得注意的是,碳中和同样涉及基础设施问题,能源体系和交通运输体系的投资本来就是传统基础设施投资的重要组成部分,它的低碳化、清洁化、智能化将具备广泛空间,新能源相关的基建将扮演者重要角色,这将带来“新基建”内涵和外延的拓展。
第五,按照我们理解,双碳将在三个方面对“新基建”外延存在拓展:(1)能源新基建,包括新能源发电(光伏、风电、BIPV)、新型储能和抽水蓄能、特高压和智能电网;(2)清洁低碳交通工具配套基础设施,典型如充电桩、加注(气)站、加氢站等;(3)双碳相关创新基础设施建设,如低碳零碳负碳和储能新材料、新技术、新装备等相关国家重点实验室、国家技术创新中心、重大科技创新平台等。
第六,目前双碳相关的基础设施投资已经有一定基础,保守估算2020年“双碳”相关新基建投资完成超过5000亿元,其中光伏太阳能625亿元、风电2653亿元、抽水蓄能超过97.5亿元、国网特高压建设项目投资1811亿元、充电桩相关基础设施完成投资160亿元。与此前主要新基建城市轨交的6296亿元和5G投资3730.7亿元相比,大致在类似量级。
第七,在顶层设计文件和《2030年前碳达峰行动方案》的政策目标下,未来双碳相关新基建在“十四五”和“十五五”期间大概率保持不同程度的高速增长,从“行动方案”的政策目标倒推,新能源发电光伏和风电在2021-2030间年复合增速8.4%;新型储能装机容量在“十四五”期间年复合增速51%;抽水蓄能在2021-2030间年复合增速14.3%;按照2025年新能源汽车渗透率20%的目标,充电基础设施“十四五”期间年复合增速67%。目前渗透率上升速度快于规划预期。
第八,从2021年前10个月的数据中,我们已经可以看到“双碳”相关投资对整体投资增速的支撑:电热行业投资增速连续两年高于整体基建投资增速,这种情形在有数据以来,仅只在2004年和2005年出现过。太阳能发电电源投资同比28.7%,远超过发电电源整体投资4.5%的增速;充电基础设施增量为57.2万台,其中公共和私人同比分别增长69.8%和147%。
第九,从传统路径来看,财政资金和地方政府投资对于中国经济增长的带动意义较大,它和制造业投资之间会存在“引领-派生”关系的,所以固定资产投资不太可能完全脱离基建领域。基建若适度超前,会对于经济有引领作用。但“基建”在结构上又不可能只包含传统基建,代表未来方向的新型基础设施建设内涵的逐步拓展、扩大,是我们观测经济结构变化的重要线索。
正文
新基建是什么时候提出的?2018年底中央经济工作会议提出“加快5G商用步伐,加强人工智能、工业互联网、物联网等新型基础设施建设”,标志着“新基建”概念在官方文件中正式出现。在政策把产业基础高级化和产业链现代化当作既定目标,以及政策需要稳定宏观杠杆率的背景下,“新基建”的提出具备一定必然性。
2018年12月19日-21日,中央经济工作会议召开,会议提出要“加快5G商用步伐,加强人工智能、工业互联网、物联网等新型基础设施建设”[1],中央文件首次提及“新基建”的表述。新基建一词在2018年底提出,有其长期和短期经济背景。
短期经济下行压力在2018年下半年加大,2018年二季度开始的中美互加关税,2018年11月份开始,出口增速出现显著下降至3.9%,12月出口增速转负,是出口自2017年以来首次在非春节期间出现负增长;制造业PMI在2018年12月开始进入收缩区间。
在短期经济下行压力加大的同时,传统基建的发力面临经济高质量发展的长期约束。在2017年7月份全国金融工作会议提出“地方政府债务倒查责任、终身追责”后[2],2018年基建投资断崖式下跌,基建投资累计同比增速从2月份的11.3%降至9月份的0.3%。控债务、稳杠杆、传统基建重心转向补短板等长期约束背景下,新基建应运而生。
直到2020年4月份,国家发改委首次给出关于新基建的官方定义,即“以新发展理念为引领,以技术创新为驱动,以信息网络为基础,面向高质量发展需要,提供数字转型、智能升级、融合创新等服务的基础设施体系”。同时发改委给出了新基建三方面主要内容,即“信息基础设施、融合基础设施、创新基础设施”。
2020年4月20日,国家发改委在新闻发布会中首次给出了对新基建的官方定义[3]。“新型基础设施是以新发展理念为引领,以技术创新为驱动,以信息网络为基础,面向高质量发展需要,提供数字转型、智能升级、融合创新等服务的基础设施体系”。
同时,发改委还给出了当前新基建的主要内容,包括信息基础设施、融合基础设施、创新基础设施三方面。信息基础设施主要指基于新一代信息技术的而生成的基础设施;融合基础设施则是传统基建与信息技术应用的结合;创新基础设施强调支持创新和科学研究的基础设施。
无论是官方概念还是给出的新基建内容,可以看出在当时,新基建重心在于“技术创新”和“信息网络”,典型如5G、物联网、数据中心、人工智能等,这与2018年12月提出新基建概念以来的历次官方表态内容都较为一致(详见表1)。
当然,发改委的新闻发布会中也指出,“新型基础设施的内涵、外延也不是一成不变的”,意味着新基建概念和外延可能会不断变化。
但在新基建发展的初步阶段,5G基站、人工智能和工业互联网、大数据中心等典型的新基建投资规模尚小;对投资有显性带动的主要是轨交、智慧城市、智慧停车场等信息产业与传统基建结合的融合基础设施。以2020年地方政府发行的“新基建专项债”来看,城际轨交占比近4成、产业园区类占比5成左右、其他投向占比不到1成。
2020年发行的地方政府专项债中,在债券名称中明确为新基建专项债的有广东省新基建专项债券(一期和二期)、粤港澳大湾区新基建专项债券(一期和二期)、安徽省新基建专项债券、山东省政府新型基础设施建设专项债券(一期至三期),发行规模共173亿元。
按照募集资金用途对应的项目来看,均以城际轨道交通、科创产业园及其配套设施、实验室、智慧城市、智慧停车场为主。以占比来看,专项债资金投向城际轨交项目的资金占比39.7%,投向各种实验室和产业园区的资金占比53.9%,而投向智慧城市、智慧停车场等占比6.4%(表2)。
2021年,碳达峰、碳中和作为未来经济政策的重要结构性线索浮出水面。随着“30、60”目标的正式提出,“1+N”顶层设计文件和2030碳达峰行动方案2021年11月份先后公布。值得注意的是,碳中和同样涉及基础设施问题,能源体系和交通运输体系的投资本来就是传统基础设施投资的重要组成部分,它的低碳化、清洁化、智能化将具备广泛空间,新能源相关的基建将扮演者重要角色,这将带来“新基建”内涵和外延的拓展。
2020年9月22日,我国在七十五届联合国大会一般性辩论上作出了“二氧化碳排放力争于2030年前达到峰值,努力争取2060年前实现碳中和”的承诺。[4]
2021年10月24日和26日,我国先后发布了碳达峰碳中和“1+N”政策体系中的顶层设计文件[5]和《2030年前碳达峰行动方案》[6]。能源结构和交通运输结构的低碳化、清洁化是其中核心要义。交通运输和电力供应作为主要的基础设施投资,能源体系和交通运输体系的变革将给新基建带来内涵和外延的拓展。
按照我们理解,双碳将在三个方面对“新基建”外延存在拓展:(1)能源新基建,包括新能源发电(光伏、风电、BIPV)、新型储能和抽水蓄能、特高压和智能电网;(2)清洁低碳交通工具配套基础设施,典型如充电桩、加注(气)站、加氢站等;(3)双碳相关创新基础设施建设,如低碳零碳负碳和储能新材料、新技术、新装备等相关国家重点实验室、国家技术创新中心、重大科技创新平台等。
双碳顶层设计文件和2030行动方案,我们总结双碳带来的相关新基建受益方向主要集中在三个方面(图1):
第一是能源新基建,由能源体系变革带来的相关基建投资需求。包括新能源的发电(光伏和风电发电基地建设和建筑屋顶光伏、智能光伏等)、储能(新型储能和抽水蓄能)、特高压和智能电网。
第二是清洁低碳交通工具配套基础设施,重点即新能源汽车发展所需要的充电桩建设,《2030年前碳达峰行动方案》提到“有序推进充电桩、配套电网、加注(气)站、加氢站等基础设施建设,提升城市公共交通基础设施水平”。
第三是双碳相关创新基础设施建设,根据前面提到的2020年4月份发改委给出的新基建主要内容之一是“创新基础设施”,即支持创新和科学研究的基础设施。而双碳顶层设计文件的一大重点是“绿色低碳重大科技攻关和推广应用”,包括低碳零碳负碳和储能新材料、新技术、新装备,支撑风电、太阳能发电大规模友好并网的智能电网技术,规模化碳捕集利用与封存技术研发、示范和产业化应用等等。
目前双碳相关的基础设施投资已经有一定基础,保守估算2020年“双碳”相关新基建投资完成超过5000亿元,其中光伏太阳能625亿元、风电2653亿元、抽水蓄能超过97.5亿元、国网特高压建设项目投资1811亿元、充电桩相关基础设施完成投资160亿元。与此前主要新基建城市轨交的6296亿元和5G投资3730.7亿元相比,大致在类似量级。
2020年全国主要电力企业太阳能发电完成投资625亿元,比上年增长62.2%;风电完成投资2653亿元,比上年增长71.0%。2020年水电完成投资1067亿元,按照全年新增水电1313万千瓦,其中抽水蓄能120万千瓦的比例推算,抽水蓄能完成投资额97.5亿元。[7]
特高压投资方面,国网2020年明确全年特高压建设项目投资规模1811亿元,拉动社会投资3600亿元。[8]
在绿色低碳交通工具配套基础设施建设方面,我们以充电桩的建设规模进行估算。2020年全年新增公共和私人充电基础设施46.2万台,按照国网“计划安排充电桩建设投资27亿元,预计新增充电桩7.8万个”[9]比例粗略估算投资额160亿元。
即便不考虑其他估算较为困难的部分投资,双碳相关新基建在2020年直接投资规模超过5000亿元。从规模上来讲,与此前主要的新基建类别--城市轨交、5G等相比,大致在类似量级,2020年二者分别完成了6296亿元[10]和3730.7亿元[11]投资。
在顶层设计文件和《2030年前碳达峰行动方案》的政策目标下,未来双碳相关新基建在“十四五”和“十五五”期间大概率保持不同程度的高速增长,从“行动方案”的政策目标倒推,新能源发电光伏和风电在2021-2030间年复合增速8.4%;新型储能装机容量在“十四五”期间年复合增速51%;抽水蓄能在2021-2030间年复合增速14.3%;按照2025年新能源汽车渗透率20%的目标,充电基础设施“十四五”期间年复合增速67%。目前渗透率上升速度快于规划预期。
根据《2030年前碳达峰行动方案》要求“到2030年,风电、太阳能发电总装机容量达到12亿千瓦以上”,在“十四五”和“十五五”的10年时间内,年复合增速在8.4%左右。
按照“到2025年,新型储能装机容量达到3000万千瓦以上”的目标,“十四五”期间新型储能装机容量年复合增速要超过50%,达到51%的增速水平。
按照“到2030年,抽水蓄能电站装机容量达到1.2亿千瓦左右”的目标,“十四五”和“十五五”期间抽水蓄能年复合增速14.3%。
在电网投资方面,“十四五”期间特高压年均投资规模预计达到600亿元[12]。尽管智能电网相关投资规模和增速的估计较为困难,但根据南方电网规划,“十四五”期间电网建设投资相较于“十三五”期间同比提升36%[13],而其中“智能化”、“清洁化”、“数字化”是反复提及的重点,意味着智能电网的投资增速应该是要高于整体电网投资增速的。
充电桩投资方面,按照2025年新能源汽车渗透率20%的目标,2025年新能源汽车保有量将从2020年的492万台提高到超过2000万台,而2020年底充电基础设施保有量仅168.1万台[14],按照车桩比1:1估算年复合增速将达到67%。
从2021年前10个月的数据中,我们已经可以看到“双碳”相关投资对整体投资增速的支撑:电热行业投资增速连续两年高于整体基建投资增速,这种情形在有数据以来,仅只在2004年和2005年出现过。太阳能发电电源投资同比28.7%,远超过发电电源整体投资4.5%的增速;充电基础设施增量为57.2万台,其中公共和私人同比分别增长69.8%和147%。
根据国家能源局数据[15],今年1-10月份,全国发电装机容量约23亿千瓦,同比增长9%。其中,风电装机容量约3亿千瓦,同比增长30.4%;太阳能发电装机容量约2.8亿千瓦,同比增长23.7%。
今年1-10月份,全国主要发电企业电源工程完成投资3628亿元,同比增长4.5%,其中,太阳能发电369亿元,同比增长28.4%。电网工程完成投资3408亿元,同比增长1.1%。
今年1-10月,电力、热力的生产和供应行业固定资产投资同比3.5%,高于整体基建投资0.72%的同比增速水平;2020年全年,二者同比增速分别为17%和3.4%。电热行业投资增速连续两年高于整体基建投资增速,这种情形在2004年有数据以来,仅仅只在2004年和2005年出现过(图2)。
2021年1至10月,全国充电基础设施增量为57.2万台,公共充电基础设施增量同比上涨69.8%,随车配建充电设施增量持续上升,同比上升147.0%。[16]
从传统路径来看,财政资金和地方政府投资对于中国经济增长的带动意义较大,它和制造业投资之间会存在“引领-派生”关系的,所以固定资产投资不太可能完全脱离基建领域。基建若适度超前,会对于经济有引领作用。但“基建”在结构上又不可能只包含传统基建,代表未来方向的新型基础设施建设内涵的逐步拓展、扩大,是我们观测经济结构变化的重要线索。
基础设施建设作为由政府财政资金驱动的经济体外生变量,对上游制造存在“引领-派生”关系。以桥梁、道路为主的传统基础设施建设对上游制造业需求的驱动主要体现在建材和工程机械上,而以信息技术和“双碳”相关基础设施对上游制造业驱动产业链影响更为广泛,例如光伏产业链对金属硅、光伏玻璃、电池片、线缆等一系列制造业行业产生派生订单(详见《新经济:宏观视角分析纲要》)。
核心假设风险:国内政策目标发生变化,外部环境变化超预期,目标完成情况不及预期
郭磊篇
【广发宏观郭磊】为“正常化”定价:2021年中期宏观环境展望
吴棋滢篇
【广发宏观吴棋滢】首批专项债投向基建比例偏高:3-4月专项债投向
贺骁束篇
【广发宏观贺骁束】从义乌小商品指数和CPI背离看通胀结构趋势
【广发宏观贺骁束】从粗钢产量看2021年“需求扩张+供给收缩”特征
钟林楠篇
【广发宏观钟林楠】2021年上半年宏观杠杆率解析与下半年展望
王丹篇
【广发宏观王丹】中观产业链2021年中期展望:景气是一连串事件
【广发宏观王丹】上游涨价的结构性影响——基于投入产出表的测算
本微信号推送内容仅供广发证券股份有限公司(下称“广发证券”)客户参考,其他的任何读者在订阅本微信号前,请自行评估接收相关推送内容的适当性,广发证券不会因订阅本微信号的行为或者收到、阅读本微信号推送内容而视相关人员为客户。
完整的投资观点应以广发证券研究所发布的完整报告为准。完整报告所载资料的来源及观点的出处皆被广发证券认为可靠,但广发证券不对其准确性或完整性做出任何保证,报告内容亦仅供参考。
在任何情况下,本微信号所推送信息或所表述的意见并不构成对任何人的投资建议。除非法律法规有明确规定,在任何情况下广发证券不对因使用本微信号的内容而引致的任何损失承担任何责任。读者不应以本微信号推送内容取代其独立判断或仅根据本微信号推送内容做出决策。
本微信号推送内容仅反映广发证券研究人员于发出完整报告当日的判断,可随时更改且不予通告。
本微信号及其推送内容的版权归广发证券所有,广发证券对本微信号及其推送内容保留一切法律权利。未经广发证券事先书面许可,任何机构或个人不得以任何形式翻版、复制、刊登、转载和引用,否则由此造成的一切不良后果及法律责任由私自翻版、复制、刊登、转载和引用者承担。