bjwangdan@gf.com.cn
广发宏观郭磊团队
报告摘要
第一,随着本轮宏观短周期进入下行阶段,中微观景气度同样面临走弱压力,2021年四个季度及2022年1月景气位于扩张区间的行业个数分别为11、13、9、7、4个。稳增长政策快速启动,并成为宏观面最为确定性的线索之一。这一点对于权益市场存在深刻影响。以基建为例,今年以来(至2月14日)上证180基建指数涨幅为2.8%,而同期万得全A收益为-9.0%,超额收益近12个点。
第二,因此,对于2022年宏观面来说,对政策的理解和跟踪十分关键。从去年底中央经济工作会议以来的政策信号看,“超前适度进行基础设施建设”、“大力增加保障性租赁住房供给”、“促进消费持续恢复”、“实施新的更大力度组合式减税降费”是四大确定性政策主线。在这四大主线下,哪些领域存在相对确定的稳增长政策红利?
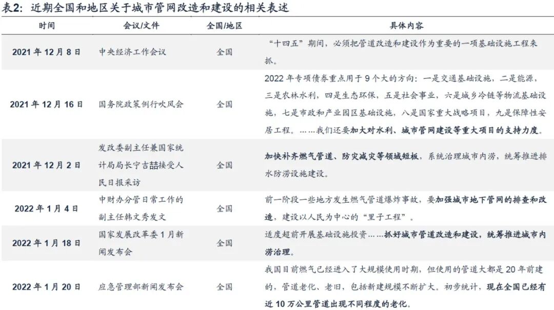
第三,政策方向一:基础设施建设的基本盘在传统基建。传统基建一则要依靠重点区域,比如雄安、成渝2022年投资均有加快;二则要靠重大项目,“十四五”规划102项重大工程项目是传统基建的主要抓手,这些项目集中在交通、水利、环保、新型城镇化,以及民生类、安全类基础设施。三是要靠关键领域。铁路投资2021年同比下降4.2%;按照国铁集团预计“十四五”全国铁路投资规模与“十三五”相当的标准,则后续四年平均每年铁路投资额需要8100亿元左右,对应2022年铁路投资年度增速为8.2%;水利投资在2021年的负增长也与整体固定资产投资的低增环境有一定关系。根据广东等共9个省份“十四五”期间水利投资额目标,年复合增速为8.7%;城市管道改造和建设尤其是老旧燃气管道更新改造则是城市基建的重点,中央经济工作会议之后被发改委、住建部和应急管理部列入2022年重点工作部署中。根据应急管理部统计,我国目前老化燃气管道10万公里,占2020年底燃气管道总长度85万公里的12%。
第四,政策方向二:双碳为导向的广义新基建是基建的另一重点。狭义新基建包括5G网络建设、千兆光纤网络升级、中小城市基础网络完善工程、物联网、数据中心、工业互联网,以及传统基础设施的数字化改造,根据中国工业互联网研究院数据,2019、2020、2021年中国工业互联网产业增加值增速分别为22.1%、11.7%、15.7%。2022年一个主要看点在广义新基建。广义新基建是“双碳”对新基建内涵和外延的拓展,而其中新能源和电网建设是重点。具体驱动产业链包括:(1)能源新基建,新能源发电(光伏、风电、BIPV)、新型储能和抽水蓄能、特高压和智能电网;(2)清洁低碳交通工具配套基础设施,充电桩、加注(气)站、加氢站等;(3)低碳零碳负碳和储能新材料、新技术、新装备等。我们估算2022年光伏、风电、抽水蓄能投资规模有望分别达到972.5、2825.1和438.8亿元,同比分别增长41.5%、15.6%和63.6%,光伏和风电增速高于2021年。电网投资方面,国网2022年计划完成电网投资5012亿元,同比增长6%,而2017-2020年增速分别为-2.2%、0.7%、-8.5%、3.0%、2.7%;特高压和智能电网建设是电网投资的重点任务,意味着二者在2022年增速明显加快且大概率高于电网投资的整体增速。
第五,政策方向三:保障性租赁住房建设的加快是确定性事件。大力推进保障性租赁住房的筹建既是民生方向,也是2022年扩大有效投资的重要举措。2022年新筹建240万套的给定目标比2021年实际完成94.2万套增长了154.8%,占“十四五”650万套目标的37%。我们按照成本法和部分地区套均投资额两种方法估算,2022年产生投资额分别为4464亿元和7200亿元,两种方法对地产投资的拉动分别为1.8和3.0个百分点。此外,由于保障性租赁住房的全装修交付,且部分筹建房屋是以存量房改造方式实现,这意味着保障性租赁住房对地产后周期产业链的需求驱动更强。
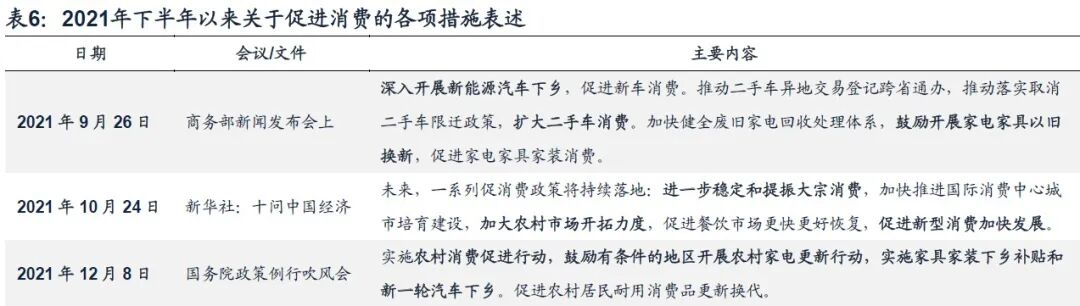
第六,政策方向四:促消费的政策空间主要在耐用消费品。我们梳理了2021年9月份以来新华社、商务部、发改委等关于促进消费的政策表述,2022年消费领域的四大政策重点包括耐用品消费、乡村消费、绿色消费、智能化消费。稳定汽车、家具家电家装等大宗消费兼顾短期经济稳增长目标;促进乡村消费、绿色消费和智能消费则是长期消费升级的要求。值得期待的消费支持领域包括:(1)新能源汽车下乡;(2)取消二手车限迁政策,扩大二手车消费;(3)家具家电家装下乡补贴、以旧换新,节能和智能家电下乡;(4)对绿色建材、低碳节能产品等消费品予以适当补贴或贷款贴息;(5)构建废旧物资循环利用体系;(6)加快贯通县乡村电子商务体系和快递物流配送体系。具体措施的出台实施大概率以财政状况较好的地区推动为主。
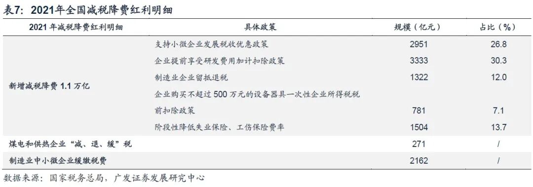
第七,政策方向五:更大力度组合式减税降费可能受益的领域。2022年实施“新的更大力度组合式减税降费”,这意味着在规模上有可能超过2021年1.1万亿的水平。目前已经落地的减税降费措施已经超过4000亿元,分别是延续实施支持小微企业和个体工商户的减税降费(2951亿元)、个税优惠政策(1100亿元)和暂免征收加工贸易企业内销税款缓税利息。后续可能的政策加码空间主要有四:(1)企业研发费用加计扣除100%政策适用范围可能由当前的制造业作进一步拓展;(2)增值税留抵退税方面,可以进一步扩大“先进制造业”行业范围、提高退税比例、由增量留抵税额向存量留抵税额拓展;(3)困难行业的减税降费,预计以受疫情冲击的接触性服务业为主;(4)稳外贸、促内销。不过,2022年需要关注的一个点是2021年缓交税费是否会存在补缴。
内容摘要
随着本轮宏观短周期进入下行阶段,中微观景气度同样面临走弱压力,2021年四个季度及2022年1月景气位于扩张区间的行业个数分别为11、13、9、7、4个。稳增长政策快速启动,并成为宏观面最为确定性的线索之一。这一点对于权益市场存在深刻影响。以基建为例,今年以来(至2月14日)上证180基建指数涨幅为2.8%,而同期万得全A收益为-9.0%,超额收益近12个点。
2022年1月份,15个制造业行业中,位于景气度扩张区间的行业数量为4个,为本轮经济周期下行阶段的新低;2021年一季度至四季度算术平均值分别为11、13、9和7个。
2021年上半年、2021年下半年、2022年至今(截至2月14日)上证180基建指数区间涨跌分别为-5.1%、20.5%和2.8%;对应同期万得全A分别为5.5%、3.5%和-9.0%。
因此,对于2022年宏观面来说,对政策的理解和跟踪十分关键。从去年底中央经济工作会议以来的政策信号看,“超前适度进行基础设施建设”、“大力增加保障性租赁住房供给”、“促进消费持续恢复”、“实施新的更大力度组合式减税降费”是四大确定性政策主线。在这四大主线下,哪些领域存在相对确定的稳增长政策红利?
2021年12月8-10日召开的中央经济工作会议提出“要保证财政支出强度……适度超前开展基础设施投资”。
中央经济会议还提出要“坚持租购并举,加快发展长租房市场,推进保障性住房建设”。2022年1月21日召开的全国住房和城乡建设工作会议对此明确了2022年的计划和工作部署,“大力增加保障性租赁住房供给,以人口净流入的大城市为重点,全年建设筹集保障性租赁住房240万套(间)”。
2021年12月6日,中央政治局会议召开,要“实施好扩大内需战略,促进消费持续恢复,积极扩大有效投资”。
2022年1月5日,国务院总理李克强主持召开减税降费座谈会,在当前经济出现新的下行压力背景下,“要加强跨周期调节,继续做好‘六稳’‘六保’工作,针对市场主体需求,抓紧实施新的更大力度组合式减税降费”。
政策方向一:基础设施建设的基本盘在传统基建。传统基建一则要依靠重点区域,比如雄安、成渝2022年投资均有加快;二则要靠重大项目,“十四五”规划102项重大工程项目是传统基建的主要抓手,这些项目集中在交通、水利、环保、新型城镇化,以及民生类、安全类基础设施。三是要靠关键领域。铁路投资2021年同比下降4.2%;按照国铁集团预计“十四五”全国铁路投资规模与“十三五”相当的标准,则后续四年平均每年铁路投资额需要8100亿元左右,对应2022年铁路投资年度增速为8.2%;水利投资在2021年的负增长也与整体固定资产投资的低增环境有一定关系。根据广东等共9个省份“十四五”期间水利投资额目标,年复合增速为8.7%;城市管道改造和建设尤其是老旧燃气管道更新改造则是城市基建的重点,中央经济工作会议之后被发改委、住建部和应急管理部列入2022年重点工作部署中。根据应急管理部统计,我国目前老化燃气管道10万公里,占2020年底燃气管道总长度85万公里的12%。
2021年全年基建投资增速为0.21%,2018-2020年则分别为1.8%、3.3%、3.4%,基建投资显著偏离经济增长需要决定了基建投资向趋势修复的必要性。
自2021年11月以来,“超前适度进行基础设施建设”的稳增长政策重心多次明确,“加快”或“扎实推动”“十四五”规划102项重大工程项目建设的表述多次关联出现。
川渝、雄安新区等重点区域2022年投资计划均有提速。川渝地区双城经济圈2022年计划完成投资1835亿元[1],高于2021年计划投资额1015.7亿元[2],低于2021年实际完成投资额2154亿元;2022年雄安新区计划完成投资2000亿元,高于2021年实际完成的投资规模1104亿元[3]。
“十四五”102项重大工程涉及传统基建重点集中在交通、水利、环保、新型城镇化、社会民生类和安全类基础设施。交通类基建重点包括交通强国建设工程和促进边境地区发展工程;水利和环境保护类包括国家水网骨干工程和城镇污水垃圾处理、医废危废固废处理等;新型城镇化建设工程主要包括旧改、城市管道改造建设、城市防洪排涝等;民生类基础设施主要围绕文化、教育、养老、托育服务基础设施为主;经济安全保障工程包括粮食储备、油气勘探、煤制油气基地、电力安全保障。
铁路投资方面,2021年完成投资7489亿元,同比下降4.2%[4];如果按照国铁集团预计“十四五”全国铁路投资规模与“十三五”相当的标准[5],则后续四年平均每年铁路投资额需要8100亿元左右[6],这一数字对应2022年铁路投资年度增速为8.2%。
水利投资方面,2021年全国完成水利投资7576亿元[7],同比下降1.5%[8];根据广东等共9个省份“十四五”规划水利投资额目标合计2.5万亿,较“十三五”期间增长52%(9省份“十三五”完成水利投资1.6万亿,占全国3.58万亿[9]的45%),年复合增速为8.7%。
2021年12月中央经济工作会议提出“必须把管道改造和建设作为重要的一项基础设施工程来抓”,此后发改委、住建部、应急管理部等先后将其纳入2022年重点工作和项目部署中,尤其是老化燃气管道的更新改造,根据应急管理部统计,我国目前老化燃气管道10万公里[10],占2020年底燃气管道总长度85万公里的12%。
政策方向二:双碳为导向的广义新基建是基建的另一重点。狭义新基建包括5G网络建设、千兆光纤网络升级、中小城市基础网络完善工程、物联网、数据中心、工业互联网,以及传统基础设施的数字化改造,根据中国工业互联网研究院数据,2019、2020、2021年中国工业互联网产业增加值增速分别为22.1%、11.7%、15.7%。2022年一个主要看点在广义新基建。广义新基建是“双碳”对新基建内涵和外延的拓展,而其中新能源和电网建设是重点。具体驱动产业链包括:(1)能源新基建,新能源发电(光伏、风电、BIPV)、新型储能和抽水蓄能、特高压和智能电网;(2)清洁低碳交通工具配套基础设施,充电桩、加注(气)站、加氢站等;(3)低碳零碳负碳和储能新材料、新技术、新装备等。我们估算2022年光伏、风电、抽水蓄能投资规模有望分别达到972.5、2825.1和438.8亿元,同比分别增长41.5%、15.6%和63.6%,光伏和风电增速高于2021年。电网投资方面,国网2022年计划完成电网投资5012亿元,同比增长6%,而2017-2021年增速分别为-2.2%、0.7%、-8.5%、3.0%、2.7%;特高压和智能电网建设是电网投资的重点任务,意味着二者在2022年增速明显加快且大概率高于电网投资的整体增速。
2020年4月份,国家发改委对新基建的定义包括“信息基础设施、融合基础设施、创新基础设施”三大类别。
“十四五”规划对新基建的部署包括:5G网络建设、千兆光纤网络升级、中小城市基础网络完善工程、物联网、大数据中心、工业互联网等,以及交通、能源、农业水利、市政等传统基础设施的数字化改造。
2020年新增5G基站58万个,2021年新增65.4万个5G基站,2021年底累计建成开通5G基站142.5万个[11];工信部预计,到2022年底5G基站将“超过200万个”[12],即2022年新增基站数量至少为57.5万座。根据地方2022年政府工作报告,不完全统计结果显示,山东等9个有公布2022年5G基站建设目标的省份2022年合计新建27万座,同比增长6.8%(详见图4)。
三大运营商5G资本开支2020年为1757亿元,同比8.3%;2021年预计为1847亿元,同比5.1%[13]。
[14]根据中国工业互联网研究院《中国工业互联网产业经济白皮书(2020年)》,2019年我国工业互联网产业增加值规模达到3.41万亿元,名义增速为22.14%。[15]根据《中国工业互联网产业经济发展白皮书(2021)》测算,2020年我国工业互联网产业增加值规模为3.57万亿元,名义增速为11.7%;白皮书预计2021年工业互联网产业增加值规模达到4.13万亿元,这一数字对应年度增速为15.7%。
双碳将在三个方面对新基建外延存在拓展:(1)能源新基建,新能源发电(光伏、风电、BIPV)、新型储能和抽水蓄能、特高压和智能电网;(2)清洁低碳交通工具配套基础设施,充电桩、加注(气)站、加氢站等;(3)双碳相关创新基础设施建设,低碳零碳负碳和储能新材料、新技术、新装备等。
2020年和2021年光伏新增装机48.2GW和53GW[16],按照中国光伏行业协会2022年75GW的新增装机[17]的预测,同比增长41.5%(2021年同比10%);2020年光伏电源工程投资625亿元[18],若按单位新增装机投资额不变粗略估算,2022年投资规模将达到972.5亿元;2020年和2021年分布式新增装机占比分别为32.2%和54.7%[19],假设2022年占比提升至60%,则新增装机量将由2021年的29GW上升至45GW,同比55%。
2020年和2021年风电新增装机71.67GW和47.57GW[20],若保守情形下按照《风能北京宣言》年均新增装机50GW以上[21]估算,对应新增装机同比5.1%;考虑到发改委披露第一批约100GW大型风电光伏基地项目已开工约75GW,其余项目将在2022年一季度开工[22],以及大部分12个月以内的建设工期[23],乐观情形下新增装机60GW,对应26.1%的同比增速。广发新能源团队预计2022年风电新增装机55GW(见《绿电新时代储能新机遇:新能源行业2022年投资策略》),即反映两种情形之间的中性假设。投资额方面,2020年完成2653亿元电源工程投资[24],假设2021年全年按照前11个月投资额同比下降7.9%的增速近似估计[25],2021年全年投资额为2443.4亿元;基于单位装机投资额不变的假设,2022年55GW新增装机初步对应投资额2825.1亿元。
2021年底新型储能累计装机超过4GW[26],按照《关于加快推动新型储能发展的指导意见》2025年装机规模达30GW以上[27]的要求,未来4年复合增速65.5%。
2020、2021年抽水蓄能新增装机分别为1.2GW[28]和3.3GW[29],2021年底累计装机34.79GW[30],按照《抽水蓄能中长期发展规划(2021-2035年)》2025年投产总规模62GW目标[31]推算的年复合增速15.5%计算2022年增装机为5.4GW,同比增长63.6%,低于2021年的175%增速。投资额方面,按照2020年水电完成投资1067亿元[32],按照新增水电13.13GW,其中抽水蓄能1.2GW的比例推算,投资额97.5亿元;假设单位装机投资额不变,2021年和2022年投资额分别为268.1亿元和438.8亿元。
2022年国家电网计划完成电网投资5012亿元[33],相较于2021年计划的4730亿元[34]增长6%,2017-2021年增速分别为-2.2%、0.7%、-8.5%、3.0%、2.7%[35]。特高压和智能电网建设作为电网投资的重点任务,意味着二者在2022年增速回升且应该明显高于整体6%的增长。
政策方向三:保障性租赁住房建设的加快是确定性事件。大力推进保障性租赁住房的筹建既是民生方向,也是2022年扩大有效投资的重要举措。2022年新筹建240万套的给定目标比2021年实际完成94.2万套增长了154.8%,占“十四五”650万套目标的37%。我们按照成本法和部分地区套均投资额两种方法估算,2022年产生投资额分别为4464亿元和7200亿元,两种方法对地产投资的拉动分别为1.8和3.0个百分点。此外,由于保障性租赁住房的全装修交付,且部分筹建房屋是以存量房改造方式实现,这意味着保障性租赁住房对地产后周期产业链的需求驱动更强。
中长期来看,《“十四五”公共服务规划》对住有所居领域公共服务的规划,保障性租赁住房是首要任务。提出了“十四五”新增650万套的筹建目标[36];不完全统计各地公布的筹建计划合计已经达到689.1万套(详见图7)。
短期来看,政治局会议和中央经济工作会议均明确了2022年推进保障性租赁住房建设的要求。2022年全国住房和城乡建设工作会议要求2022年全国筹建240万套的目标,2021年实际筹建94.2万套[37],超额完成93.6万套的目标[38];按照2022年240万套的目标计算,同比增长154.8%,占“十四五”目标的37%。
从地区可推广经验和部分地区“十四五”保障性租赁住房规划来看:(1)套均面积25-70平方米均有,可超过70平方米,但70平米以下为主;(2)存量土地为主、新供给建设用地为辅;(3)存量房屋改造筹集来源广泛,包括闲置低效厂房、酒店、闲置公有住房和安置住房、办公用房、拆迁安置房、仓库等形式;(4)存量房屋改造占比地区差异大,南昌、西安、济南占比分别为75%[39]、40%[40]和20.9%[41]。
基于成本法的投资额估算:按套均面积60平方米,新建占比70%,新建按照4000元/平方米(2020年统计局数据显示竣工房屋造价3781元/平方米),改建1000元/平方米(旧改补助标准)估算[42],2022年240万套新增保障性租赁住房产生投资额4464亿元,拉动地产投资1.8个百分点。
基于部分地区投资规模的估算:成都、兰州和西安保障性租赁住房套均投资额分别为50万[43]、47万[44]和37万[45];考虑到新建投资投资周期长于存量房改造,按照套均30万的投资额进行估算,2022年产生投资额7200亿元,拉动地产投资3.0个百分点。
上海、长沙、东莞等出台细则均要求保障性租赁住房全装修交付,且由于部分筹集房屋为存量房改造,意味着保障性租赁住房对地产后周期产业链(门窗、瓷砖、涂料、厨卫、家具家电等)需求驱动更强。
政策方向四:促消费的政策空间主要在耐用消费品。我们梳理了2021年9月份以来新华社、商务部、发改委等关于促进消费的政策表述,2022年消费领域的四大政策重点包括耐用品消费、乡村消费、绿色消费、智能化消费。稳定汽车、家具家电家装等大宗消费兼顾短期经济稳增长目标;促进乡村消费、绿色消费和智能消费则是长期消费升级的要求。值得期待的消费支持领域包括:(1)新能源汽车下乡;(2)取消二手车限迁政策,扩大二手车消费;(3)家具家电家装下乡补贴、以旧换新,节能和智能家电下乡;(4)对绿色建材、低碳节能产品等消费品予以适当补贴或贷款贴息;(5)构建废旧物资循环利用体系;(6)加快贯通县乡村电子商务体系和快递物流配送体系。具体措施的出台实施大概率以财政状况较好的地区推动为主。
我们梳理了2021年9月份以来新华社、商务部、发改委等关于促进消费的政策表述,消费刺激措施政策重点具有耐用消费品、乡村消费、绿色消费、智能消费四大重点领域。
重点强调加大对耐用消费品的支持政策,包括汽车(新能源汽车、二手车)、家具家电家装。
在区域上重点强调乡村消费、县域消费,具体措施是耐用消费品下乡、以旧换新,且重点支持低碳环保智能化,如新能源汽车、绿色智能家电家具等;在供给领域强调“乡村电子商务体系和快递物流配送体系”的完善。
促进绿色消费的措施分为两大类,一是新产品的绿色低碳环保,例如新能源汽车、绿色节能家电、环保家具、绿色低碳建材、绿色家装等;二是强调“闲置资源共享利用和二手交易”以及“构建废旧物资循环利用体系”。
智能化、数字化消费主要体现在支持智能家电,实体商场的线上化改造和线上线下协同。
在具体措施上用词多采用“鼓励开展”、“鼓励有条件的地区开展”、“引导企业”等表述,预计2022年具体消费刺激措施的出台实施,尤其是补贴类政策,更大概率以财政状况较好的地区推进为主。
政策方向五:更大力度组合式减税降费可能受益的领域。2022年实施“新的更大力度组合式减税降费”,这意味着在规模上有可能超过2021年1.1万亿的水平。目前已经落地的减税降费措施已经超过4000亿元,分别是延续实施支持小微企业和个体工商户的减税降费(2951亿元)、个税优惠政策(1100亿元)和暂免征收加工贸易企业内销税款缓税利息。后续可能的政策加码空间主要有四:(1)企业研发费用加计扣除100%政策适用范围可能由当前的制造业作进一步拓展;(2)增值税留抵退税方面,可以进一步扩大“先进制造业”行业范围、提高退税比例、由增量留抵税额向存量留抵税额拓展;(3)困难行业的减税降费,预计以受疫情冲击的接触性服务业为主;(4)稳外贸、促内销。不过,2022年需要关注的一个点是2021年缓交税费是否会存在补缴。
当前对2022年减税降费的部署为“实施新的更大力度组合式减税降费,重点聚焦支持中小微企业、个体工商户、制造业等发展,帮助困难行业渡过难关”。根据具体措施部署,从减税降费力度上来看,政策主要支持“小微企业和个体工商户、企业科技创新和更新创造”,次要支持“居民部门(个税)、外贸企业、疫情困难行业”。
2021年新增减税降费1.1万亿,2017-2020年分别为1.0、1.3、2.36和2.5万亿;“更大力度”表述或表明2022年减税降费规模在2021年基础上有所增长。
2022年已经出台的减税降费措施包括:(1)延续实施2021年底到期的支持小微企业和个体工商户的减税降费措施,这部分措施2021年新增减税2951亿元;(2)延续实施部分个人所得税优惠政策,预计减税1100亿元;(3)暂免征收加工贸易企业内销税款缓税利息,引导企业内销。
后续可能的政策加码空间:(1)企业研发费用加计扣除100%适用范围可能由当前的制造业作进一步拓展;(2)增值税留抵退税方面,可能的加码措施包括进一步扩大“先进制造业”的行业范围、提高退税比例、“退还增量留抵税额”向存量留抵税额拓展;(3)帮助困难行业的减税降费,预计以受疫情冲击最大的接触性服务业为主;(4)稳外贸、促内销。
2022年可能需要关注的一个点是2021年缓税部分是否存在补缴,补缴若有则主要集中在2022年上半年。煤电和供热企业缓退税199亿元,制造业中小微企业缓缴税费2162亿元,其中规模较大的装备制造、建材、金属制品、纺织服装等行业合计1330亿元。
正文
2021年基建投资增速显著偏离经济增长需要决定了基建投资向趋势修复的必要性
2021年全年基建投资增速0.21%,2018-2020年分别为1.8%、3.3%、3.4%。
2021年全年大口径基建投资累计同比为0.21%,以2019年为基期计算两年复合增速,仅增长1.8%;而同期名义GDP累计同比及其两年复合增速分别为12.8%和7.7%。考虑到基础设施需求的增长应该与经济增长相匹配,2021年基建投资接近0增长的增速水平,是明显低于经济增长所需的基础设施增长水平的。
下半年基建投资当月同比来两年复合增速在0%附近波动,2021年12月显著修复映射稳投资政策落地。
以推算的当月同比来看,2021年基建当月同比高点出现在年初1-2月的35%,5月份-11月份均维持在负增长区间。
以两年复合增速消除基数效应后,两年复合增速的高点出现在3月份开工旺季,为5.8%,3-6月份保持在3.4%-5.8%内的正增长区间;下半年两年复合增速在0附近波动,最低值出现在7月份,为-1.6%。
随着专项债资金的到位和重大项目开工,12月基建投资当月同比和两年复合增速显著修复至3.8%和4.0%。
“超前适度进行基础设施建设”作为2022年稳增长政策发力点已经多次明确
2021年11月24日,刘鹤副总理人民日报撰文《必须实现高质量发展》,“在坚持以供给侧结构性改革为主线的过程中,要重视需求侧管理,坚持扩大内需这个战略基点,始终把扩大内需同深化供给侧结构性改革有机结合起来。适度超前进行基础设施建设。”
2021年12月6日,中共中央政治局召开会议召开,要求“实施好扩大内需战略,促进消费持续恢复,积极扩大有效投资”。
2021年12月8日至10日,中央经济工作会议召开,宏观政策稳健有效部分对财政和基建提出要求,“要保证财政支出强度,加快支出进度。实施新的减税降费政策,强化对中小微企业、个体工商户、制造业、风险化解等的支持力度,适度超前开展基础设施投资”。
2022年1月4日,中央财经委员会办公室分管日常工作的副主任韩文秀文章称,“要适度超前进行基础设施建设,在减污降碳、新能源、新技术、新产业集群等领域加大投入,既扩大短期需求,又增强长期动能”。
2022年1月18日,国家发展改革委1月份新闻发布会提出,适当超前开展基础设施投资,加快推进“十四五”规划102项重大工程项目,按照“资金跟着项目走”的要求,尽快将去年四季度发行的地方政府专项债券落实到具体项目,抓紧发行已下达额度,力争在一季度形成更多实物工作量。
2022年适度超前基础设施投资的项目落脚点为“十四五”规划确定的102项重大工程项目
在适度开展基础设施投资之后,多次提及“加快”或“扎实推动”“十四五”规划102项重大工程项目建设。
2022年1月7日,人民日报刊发国家发展改革委政策研究室文章称,“有效发挥投资的关键作用,适度超前开展基础设施投资,扎实推动‘十四五’规划102项重大工程项目建设,鼓励和引导民间资本参与市政、交通、生态环境、社会事业等补短板项目建设”,将适度超前开展基础设施投资的落脚点放在了“十四五”规划确定的102项重大工程上。
2022年年1月18日国家发改委新闻发布会,在适当超前开展基础设施投资后,也紧接着提到“加快推进‘十四五’规划102项重大工程项目”。
发改委将102项重大项目工程分类三大类:引领未来发展的关键性重大攻关项目、基础设施领域具有世界级水平的标志性工程和直接关系民生的系列重大项目。
2021年3月5日,发改委主任何立峰将“十四五”规划102项重大工程项目归纳为三大类:
一是引领未来发展的关键性重大攻关项目,包括量子信息、星际探测,以及涉及能源安全、粮食安全和产业链供应链安全的“卡脖子”重大攻关项目;
二是基础设施领域具有世界级水平的标志性工程,包括已经开工的川藏铁路,正在谋划推进的沿江沿海铁路以及雅鲁藏布江下游水电开发;
三是直接关系民生的系列重大项目,包括城镇老旧小区改造、公共服务设施建设,以及养老、托幼等。
102项重大工程涉及传统基建重点在交通、水利、环境保护、新型城镇化、社会民生类基建和安全类基础设施
我们将“十四五”规划涉及的102项重大工程与基建投资相关的项目进行了梳理(图2),可以发现传统基建投资主要集中在交通、水利、环境保护、新型城镇化和社会民生类基建。
(1)交通类基建重点包括交通强国建设工程和促进边境地区发展工程;
(2)水利和环境保护类基建包括国家水网骨干工程和城镇污水垃圾处理、医废危废固废处理等;
(3)新型城镇化建设工程主要包括旧改、城市防洪排涝等;
(4)民生类基础设施主要围绕文化、教育、养老、托育服务基础设施为主;
(5)“十四五”规划将经济安全保障工程作为单独的一项重大工程,包括粮食储备、油气勘探、煤制油气基地、电力安全保障等。
传统基建发力要依靠重点区域,2022年成渝、雄安新区项目建设投资计划明显加力
2022年2月7日,《共建成渝地区双城经济圈2022年重大项目名单》正式印发,共纳入标志性重大项目160个、总投资超2万亿元,2022年计划投资1835亿元。这一规模低于2021年实际完成的投资2154亿元,但显著高于2021年年初的1015.7亿元的年度计划目标。
雄安新区项目建设目标同样在2022年有明显提升,2021年建设实际完成投资1104亿元,2022年河北省政府工作报告将全年投资计划目标提高至2000亿元。
“十四五”重大项目传统基建主要任务集中在铁路和水利建设投资,预计2022年二者同比增速将分别达到7.0%和8.7%左右。
铁路投资方面,2021年完成投资7489亿,同比下降4.2%;国铁集团预计“十四五”全国铁路投资规模与“十三五”相当,如果按照“十四五”总投资相当这一标准,则后续四年平均每年铁路投资额需要8100亿元左右。这一点不难理解,毕竟2021年固定资产投资整体就明显偏低。如果按照2022年8100亿元粗略估算,则对应铁路投资年度增速为8.2%。
水利投资方面,2021年全国完成水利投资7576亿元,同比下降1.5%。我们统计了广东、广西等共9个省份“十四五”规划水利投资额合计2.5万亿(9省份“十三五”完成水利投资1.6万亿,占全国3.58万亿的45%),较“十三五”期间增长了52%,年复合增速为8.7%。
城市管网改造和建设的重点是燃气老旧管道更新
根据人民日报报道,2021年12月8日中央经济工作会议上提到,“最近发生的安全事故,多和年头久了管道陈旧失修有关。并要求‘十四五’期间,必须把管道改造和建设作为重要的一项基础设施工程来抓”。
此后,发改委、中财办、应急管理部、住建部等部门(详见表2)将城市管道改造和建设作为2022年重点工作进行了部署,尤其是应急管理部提到,我国目前已经有近10万公里燃气管道出现不同程度的老化,而截至2020年底,我国城市天然气管道长度为85万公里,占比接近12%。
新基建是“超前”建设的另一抓手
根据“十四五”规划理解,狭义“新基建”的发力重点围绕“数字经济重点产业”和“数字化应用场景”两方面。
狭义“新基建”定义的核心是信息基础设施和传统基础设施的数字化转型。
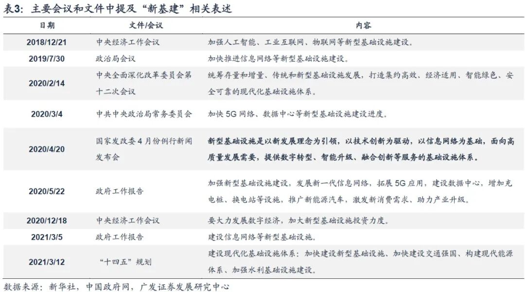
2018年底中央经济工作会议提出“加快5G商用步伐,加强人工智能、工业互联网、物联网等新型基础设施建设”。
2020年4月份,国家发改委首次给出关于新基建的官方定义,即“以新发展理念为引领,以技术创新为驱动,以信息网络为基础,面向高质量发展需要,提供数字转型、智能升级、融合创新等服务的基础设施体系”。同时发改委给出了新基建三方面主要内容,即“信息基础设施、融合基础设施、创新基础设施”。
“十四五”规划涉及“新基建”的重点项目为“数字经济重点产业”和“数字化应用场景”。
结合“十四五”规划(图2),狭义“新基建”的发力重点围绕“数字经济重点产业”和“数字化应用场景”两方面,即信息基础设施和融合基础设施。
“十四五”期间主要布局的数字经济产业包括云计算、大数据中心、物联网、工业互联网、区块链、人工智能、虚拟现实和增强现实;数字化场景的应用则主要集中在传统的交通、能源、农业水利的智能化改造和智慧社区等领域。
“十四五”规划在“ 加快建设新型基础设施”部分的具体部署包括:加快5G网络规模化部署,推广升级千兆光纤网络,前瞻布局6G网络技术储备,实施中西部地区中小城市基础网络完善工程,推动物联网全面发展,加快构建全国一体化大数据中心体系,积极稳妥发展工业互联网和车联网,建设商业航天发射场,加快交通、能源、市政等传统基础设施数字化改造。
信息网络基础设施方面,以部分地方政府工作报告为据,2022年新增5G基站数量同比在6.8%左右,相较于2021年(2020年和2021年分别为58和65.4万座)有所放缓。
以数字经济的基础信息网络建设为例的,工信部数据显示,2020年新增5G基站58万个;2021年新增65.4万个5G基站,累计建成开通5G基站142.5万个;工信部预计,到2022年底5G基站将“超过200万个”,也就意味着2022年新增基站数量至少要达到57.5万座(图3)。
根据各省市2021年和2022年政府工作报告,2022年计划新增5G基站与2021年实际完成情况相比,有增(山东、贵州、山西等)有降(河南、安徽等),不完全统计结果显示,山东等9个有公布2022年5G基站建设目标的省份2022年合计新建27万座,同比增长6.8%。
从投资额来看,2020年央企通信业固定资产投资3730.7亿,同比增长9.9%。三大运营商5G资本开支来看,2020年为1757亿元,同比8.3%;2021年预计为1847亿元,同比5.1%。
在5G等网络基础设施建设已经初具规模后,工业互联网等经济数字化转型是政策支持的重点
国务院《“十四五”数字经济发展规划》和工信部《“十四五”信息化和工业化深度融合发展规划》均提出到2025年,工业互联网平台普及率达45%,2020年为14.7%
根据中国工业互联网研究院《中国工业互联网产业经济白皮书(2020年)》,2019年我国工业互联网产业增加值规模达到3.41万亿元,名义增速为22.14%。根据《中国工业互联网产业经济发展白皮书(2021)》测算,2020年我国工业互联网产业增加值规模为3.57万亿元,名义增速为11.7%;白皮书预计2021年工业互联网产业增加值规模达到4.13万亿元,这一数字对应年度增速为15.7%。
2021年“双碳”作为未来经济政策的重要结构性线索浮出水面,将带来“新基建”内涵和外延的拓展,新能源和电网建设是重点。
我们在此前报告《新能源产业链拓展“新基建”内涵及边界》中明确提出,双碳将在三个方面对“新基建”外延存在拓展:(1)能源新基建,包括新能源发电(光伏、风电、BIPV)、新型储能和抽水蓄能、特高压和智能电网;(2)清洁低碳交通工具配套基础设施,典型如充电桩、加注(气)站、加氢站等;(3)双碳相关创新基础设施建设,如低碳零碳负碳和储能新材料、新技术、新装备等相关国家重点实验室、国家技术创新中心、重大科技创新平台等。
2022年光伏电源工程投资预计将接近1000亿元,同比增长41.5%;分布式光伏投资增速将达到55%。
国家能源局数据显示,2021年光伏新增装机53GW,相较于2020年的48.2GW增长10%。2020年光伏电源投资625亿元,同比增长62.2%;假设2021年单位装机产生的投资额不变,预计2021年投资额在687.2亿元左右。按照中国光伏行业协会2022年75GW的新增装机的预测规模,投资额将接近1000亿元,同比增长41.5%。
2020年分布式新增装机15.52 GW,占比32.2%;2021年分布式新增装机29GW,占比54.7%,历史上首次突破50%;假设在分布式光伏整县推进政策支持下,若2022年这一占比进一步提升至60%,则分布式光伏投资额同比增速将达到55%左右。
预计2022年风电电源工程投资额将达到2825.1亿元,同比15.6%,相较于2021年的负增长有显著改善。
2020年风电新增装机71.67GW,同比增长178.7%;2021年新增装机47.57GW,同比-33.6%。2020年全年风电投资规模2653亿元,同比增长71%;2021年1-11月风电电源投资1982亿元,同比-7.9%,假设全年投资降幅持平这一水平,那么2021年全年风电电源投资规模2443.4亿元。
2022年,按照《风能北京宣言》年均新增装机50GW以上,同比增长5.1%。根据发改委披露,目前第一批约100GW大型风电光伏基地项目已开工约75GW,其余项目将在2022年一季度开工,乐观估计风电新增装机可能达到60GW。广发新能源团队预计2022年风险新增装机55GW(见《绿电新时代储能新机遇:新能源行业2022年投资策略》),即反映两种情形之间的中性假设。基于单位装机投资额不变的假设,2022年55GW新增装机的乐观估计初步对应投资额2825.1亿元。
2021年底新型储能累计装机超过4GW,2022-2025年年复合增速为65.5%。
根据国家能源局数据,2021年底新型储能累计装机超过4GW;按照《关于加快推动新型储能发展的指导意见》2025年装机规模达30GW以上的要求,年复合增速为65.5%。
按照2020年底我国新型储能累计装机规模3.28GW来看,2021年我国新型储能新增装机在1GW以内。
预计2022年抽水蓄能投资额将超过400亿元,同比增长63.6%。
根据国家能源局数据,2021年底全国抽水蓄能电站累计装机规模达到34.79GW,按照《抽水蓄能中长期发展规划(2021-2035年)》,到2025年抽水蓄能投产总规模62GW以上的目标,年复合增速为15.5%。
2020、2021年新增装机容量分别为1.2GW和3.3GW,按照15.5%的年复合增速估算,2022年新增装机将达到5.4GW。
投资额方面,按照2020年水电完成投资1067亿元,按照新增水电13.13GW,其中抽水蓄能1.2GW的比例推算,投资额97.5亿元;假设单位装机投资额不变,2021年和2022年投资额分别为268.1亿元和438.8亿元。
预计2022年特高压和智慧电网投资增速大概率超过电网投资6%的增速水平。
2020年国家电网特高压建设项目投资规模达到1811亿元。
2022年国家电网计划完成电网投资5012亿元,相较于2021年计划的4730亿元增长了6%,而这一增速是2017年以来首次最高增速;2017-2021年增速分别为-2.2%、0.7%、-8.5%、3.0%、2.7%。
特高压建设和智慧电网作为电网建设的重点,我们认为2022年二者投资规模增速大概率快于电网建设投资增速的6%。
这与国家电网“十四五”特高压规划建设较为一致。“十四五”期间,国网规划建设特高压工程“24交14直”,总投资3800亿元;而2022年计划开工“10交3直”共13条特高压线路,创下开工数量历史新高,超过2015和2018年的6条。
南方电网“十四五”期间规划投资规模达到6700亿元,相比十三五期间提升近20%,三大重点建设内容之一是“提升电网“输、变、配”环节智能化水平”。
保障性租赁住房增速超过150%
长期来看,“十四五”期间住有所居领域公共服务保障首要重点工作是“扩大保障性租赁住房供给”
2021年7月,国务院发布《关于加快发展保障性租赁住房的意见》,明确“主要利用集体经营性建设用地、企事业单位自有闲置土地、产业园区配套用地和存量闲置房屋建设,适当利用新供应国有建设用地建设,并合理配套商业服务设施。支持专业化规模化住房租赁企业建设和运营管理保障性租赁住房”。
2022年1月11日,在国务院新闻办举行的《“十四五”公共服务规划》上,住建部明确住有所居领域的公共服务的后续四大重点工作:保障性租赁住房、旧改、农村危房改造和农房抗震改造、住房公积金制度。
短期来看,明确了2022年大力推进保障性租赁住房建设的要求
2021年12月6日,中央政治局会议提出“要推进保障性住房建设,支持商品房市场更好满足购房者的合理住房需求,促进房地产业健康发展和良性循环”。
2021年12月8日至10日召开的中央经济会议提出,“探索新的发展模式,坚持租购并举,加快发展长租房市场,推进保障性住房建设,支持商品房市场更好满足购房者的合理住房需求,因城施策促进房地产业良性循环和健康发展。”
2022年1月21日,全国住房和城乡建设工作会议提出,2022年大力增加保障性租赁住房供给,以人口净流入的大城市为重点,全年建设筹集保障性租赁住房240万套。
配合对保障性租赁住房建设的支持,在信用政策上,2022年2月8日央行、银保监会发布《关于保障性租赁住房有关贷款不纳入房地产贷款集中度管理的通知》,明确保障性租赁住房项目有关贷款不纳入房地产贷款集中度管理,鼓励加大对保障性租赁住房发展的支持力度。
地方已公布“十四五”筹建套数达到689.1万套,超过全国650万套的计划
按照《“十四五”公共服务规划》要求,“十四五”期间,40个重点城市初步计划新增650万套(间)。
从各地公布的“十四五”期间计划筹建的保障性租赁住房来看,合计已经达到689.1万套,超过了全国整体规划的套数。
2022年是保障性租赁住房的开工大年,240万套的目标占“十四五”期间的37%
从全国计划来看,按照全国住房和城乡建设工作会议的要求来看,2021年新筹集保障性租赁住房94.2万套,超额完成93.6万套的目标;2022年建设筹集保障性租赁住房240万套,是2021年的2.5倍,是“十四五”规划650万套目标的37%。
各地完成节奏有差异,但节奏前倾较为明确。河北省5年计划筹集15.2万套,2022年计划4.5万套,占比29.6%;江苏省5年筹建58万套,2022年新开工和基本建成目标分别为14.8万套和7.3万套,占比分别为25.5%和12.6%;广东省提出实施三年专项行动,2021-2023年筹集建设约86万套(间),占全省“十四五”目标任务超过65%,年均目标21.7%;上海市按照“前两年多做一点”的要求,2021-2022年计划建设筹集24万套(间),占“十四五”47万套目标的一半以上。
保障性租赁住房建设的地区经验:套均面积25-70平方米,新建和存量房改建并存,改建成本差异较大
住建部先后总结了地方经验形成的第一批和第二批《发展保障性租赁住房可复制可推广经验清单》为观测保障性租赁住房建设的实操提供了研究依据。
在套均面积上,针对国务院“以建筑面积不超过70平方米的小户型为主”的要求,在具体操作案例中差异较大,最低在25-30平方米左右,大部分在70平方米以内,部分地区配备70平方米以上的房屋,例如成都要求“最大不超过90平方米”,且“70平方米以内户型建筑面积占比原则上不低于80%”。
在具体建设方式上,新建和存量房改建均存在,且改建前的存量房类型各异,闲置低效厂房、酒店、闲置公有住房和安置住房、办公用房、拆迁安置房、仓库等形式均存在,意味着改建的成本和投资额差异较大。
基于成本法的投资额估算:2022年投资额超过4000亿元,拉动地产投资1.8个百分点
根据部分地区规划情况,新增保障性租赁住房中存量房屋改造盘活占比在30%左右。
南昌市“十四五”期间计划新增保障性租赁住房约8万套,采取以存量挖潜为主的方式筹集房源,其中通过建设约2万套,存量房屋资源筹集约6万套,意味着存量房改造占比75%。
西安“十四五”期间计划新增保障性租赁住房30万套,存量房改建盘活共12万套,占比40%,其余为新建。
济南“十四五”期间计划新增保障性租赁住房20.5万套,其中非住宅闲置房屋改建4.3万套,占比20.9%。
预计2022年新增保障性租赁住房投资额4464亿元,拉动地产投资1.8个百分点。
假设按照60平方米的套均面积估算,新建占比70%,存量住房改造盘活占比30%,新建按照4000元/平方米(国家统计局数据显示2020年竣工房屋造价3781元/平方米)、改建按照1000元/平方米(旧改补助标准)估算,2021年94.2万套新增保障性租赁住房对应投资额1752.1亿元;而2022年240万套新增保障性租赁住房产生投资额4464亿元。
按照2021年全年地产投资14.8万亿体量估算,保障性租赁住房对2022年地产投资拉动为1.8个百分点。
基于部分地区投资规模的估算:预计2022年保障性租赁住房产生投资额7200亿元,拉动地产投资3.0个百分点
成都、兰州和西安保障性租赁住房套均预计产生投资额分别为50万、47万和37万。
成都市住建局计划在“十四五”期间采取新建、改建、改造、盘活等多种方式,多渠道筹集建设保障性租赁住房30万套(间),总投资将达到1500亿元以上。照此估算,套均投资额为50万。
根据住建部《发展保障性租赁住房可复制可推广经验清单(第二批)》,兰州市轨道交通有限公司利用自有低效商业用地建设保障性租赁住房2340套(间),以25-50平方米的小户型为主,总投资约11亿元,即套均投资额为47万。
西安市“十四五”时期保障性租赁住房的总需求约30万套,总投资规模约1130亿元,即套均产生投资额37万。
考虑到新建投资有一定的滞后性,2022年投资额7200亿元,拉动地产投资3.0个百分点。
因为西安市新增保障性租赁住房中存量筹集占比40%,对估算全国投资额具有参考意义。同时,还需要考虑到新建投资周期更长,而存量改造周期较短,因此2022年存量住房筹集的贡献可能会更高,而新建的开工项目产生的投资额部分会计入后续年份。
因此,我们按照套均30万的投资额进行估算,则2022年新增筹集240万套将产生投资额7200亿元投资,拉动地产投资3.0个百分点。
存量房改造和全装修交付,保障性租赁住房对地产后周期产业链需求驱动更强
根据《长沙市保障性租赁住房建设运营导则》规定,新、改建保障性租赁住房项目均应全装修交付,其装修标准不应低于长沙公租房装修标准;项目可针对不同层次的客群适当提高装修与配套标准。
根据《东莞市发展保障性租赁住房实施意见(征求意见稿)》,东莞保障性租赁住房提供简约、环保的基本装修,配置必要的生活设施。
《上海市绿色建筑管理办法》自2021年12月1日起施行,要求新建保障性租赁住房项目应当全部实行全装修。
根据住建部《发展保障性租赁住房可复制可推广经验清单(第二批)》,南通市创新区紫琅公寓保障性租赁住房项目,配备床铺、冰箱、衣柜等家具家电。
南京市2022年1月12日集中交付的江北新区人才公寓保障性租赁住房项目,为全装修交付。
保障性租赁住房的全装修交付要求,以及部分保障性租赁住房通过存量房屋改造筹集而不是新建筹集,意味着“十四五”期间保障性租赁住房对地产后周期(门窗、瓷砖、涂料、厨卫、家具家电等)有更强的增量需求驱动。
2022年扩大内需的一大重点是“促进消费持续恢复”
2021年12月6日,中央政治局会议明确“实施好扩大内需战略,促进消费持续恢复,积极扩大有效投资”。
2022年刺激消费的支持政策重点领域:耐用品消费、乡村消费、绿色和智能化消费
我们梳理了2021年9月份以来新华社、商务部、发改委等关于促进消费的政策措施,可以发现消费刺激措施政策重点具有耐用消费品、乡村消费、绿色消费、智能消费四大特点。
第一,重点强调加大对汽车、家电、家具等耐用消费品的支持政策,具体包括汽车(新能源汽车、二手车)、家具家电家装。
第二,在区域上重点强调乡村消费、县域消费,而具体措施主要体现在支持耐用消费品下乡和以旧换新,而耐用品上重点强调低碳环保智能,例如新能源汽车、绿色智能家电家具等;在供给领域强调“乡村电子商务体系和快递物流配送体系”的完善。
第三,绿色消费是长期和重点支持方向,一方面是新产品的绿色低碳环保,例如新能源汽车、绿色节能家电、环保家具、绿色低碳建材、绿色家装等,鼓励地区对“绿色建材、低碳节能产品等消费品予以适当补贴或贷款贴息”;另一方面是强调“闲置资源共享利用和二手交易”以及“构建废旧物资循环利用体系”,支持“以旧换新”、“以换代弃”等。
第四,智能化、信息化、数字化也是消费刺激政策的一大重点,主要体现在智能家电,实体商场的线上化改造和线上线下协同等。
第五,服务消费的促进措施更多从产品供给角度入手,例如“提高乡村旅游、健康养老、特色民宿等服务品质,丰富周边游、近郊游、冰雪旅游产品供给”等。
第六,在具体措施上用词多采用“鼓励开展”、“鼓励有条件的地区开展”、“引导企业”等表述,意味着2022年具体消费刺激措施的出台实施,尤其是补贴类政策,更大概率在财政状况较好的地区推进为主。
以支持小微和企业创新为主的减税降费
2021年新增减税降费1.1万亿,支持小微企业、企业创新和设备升级各占3成和5成
2021年新增减税降费1.1万亿,2022年实施新的更大力度组合式减税降费。
2022年1月26日,在国新办举行的新闻发布会上,国家税务总局公布了2021年全年新增减税降费约1.1万亿。2016年至2021年全国新增减税降费累计超8.6万亿元,以年度数据来看,2017-2020年每年新增减税降费规模分别为1.0、1.3、2.36和2.5万亿。
2022年1月5日,国务院总理李克强主持召开减税降费座谈会,2022年将针对市场主体需求,实施新的更大力度组合式减税降费。
2021年新增减税降费规模中小微企业相关占比近3成,鼓励企业创新和技术升级相关政策减税占比近一半。
根据国家税务总局公布的2021年减税降费红利明细账单可知:
1.2021年税费优惠可以总结为“减税降费+缓税缓费”,其中减税降费新增1.1万亿;制造业中小微企业缓缴税费2162亿元,煤电和供热企业“减、退、缓”税271亿元。
2.新增1.1万亿减税降费中,以支持小微企业和技术创新为主,其中支持小微企业发展税收优惠政策减税2951亿元,占新增减税降费规模的26.8%;支持企业技术创新相关的政策包括,企业提前享受研发费用加计扣除政策减税3333亿元,企业购买不超过500万元的设备器具一次性企业所得税税前扣除政策减税781亿元,先进制造业企业留抵退税1322亿元,合计新增减税5436亿元,占比49.4%。
装备制造、建材、金属制品、纺织服装等中小微制造业企业将在2022年上半年面临补缴税费的压力。
煤电和供热企业“减、退、缓”税规模为271亿元,其中缓退税199亿元。
制造业中小微企业缓缴税费2162亿元,缓缴规模较大的行业主要有装备制造、建材、金属制品、纺织服装等行业,合计1330亿元,占全部缓税的61.5%。
根据“延缓的期限为3个月,延缓期限届满,纳税人应依法缴纳缓缴的税费”的规定,延缓缴纳2021年第四季度部分税费将在2022年上半年缴纳。
2022年新增减税降费措施的重点可能在研发费用加计扣除和增值税留抵退税政策上的进一步拓展和扩围
2022年更大力度组合式减税降费:小微企业、个体工商户、支持企业科技创新和更新创造、帮扶受疫情影响严重服务业、加大对地方转移支付力度。
2022年1月5日,国务院总理李克强主持召开减税降费座谈会,对2022年减税降费提出要求:
1.针对市场主体需求,抓紧实施新的更大力度组合式减税降费,确保一季度经济平稳开局、稳住宏观经济大盘。
2.要延续实施2021年底到期的支持小微企业和个体工商户的减税降费措施。完善研发费用加计扣除政策,加大增值税留抵退税力度,促进制造业企业科技创新和更新改造。针对受疫情影响重、就业容量大的服务业等特殊困难行业,研究精准帮扶的减税降费措施。
2022年1月25日,国新办就2021年全年财政收支情况举行发布会,财政部副部长许宏才表示减税降费主要从四方面发力:
一是聚焦制造业高质量发展,促进企业科技创新和更新创造。加大增值税留抵退税力度,完善研发费用加计扣除政策,促进制造业企业设备更新和技术改造投资,推动产业转型升级。
二是聚焦小微企业和个体工商户,促进市场主体加快发展增加活力。延续实施2021年底到期的支持小微企业和个体工商户的减税降费措施,进一步缓解小微企业经营压力。
三是聚焦增强地方财力,为减税降费提供保障。中央财政将继续加大对地方转移支付力度,推动财力向市县基层下沉,避免地方因财力不足而在减税降费上打折扣。
四是坚决打击偷税漏税骗税,坚决制止乱收费。
预计研发费用加计扣除政策和增值税留抵退税政策有望进一步加码和扩围。
延续实施2021年底到期的支持小微企业和个体工商户的减税降费措施已经得到明确。
企业研发费用加计扣除100%目前适用于制造业企业,预计后续在适用范围上有进一步拓展的可能。
增值税留抵退税政策方面,可能的加码措施包括进一步扩大“先进制造业”的行业范围、提高退税比例、“退还增量留抵税额”向存量增值税留抵税额拓展。
此外,根据国务院部署的“针对受疫情影响重、就业容量大的服务业等特殊困难行业,研究精准帮扶的减税降费措施”,表明后续针对受疫情冲击较大的住宿餐饮、交运等接触性服务业的行业税费优惠政策有望得到推进。
延续实施部分个税优惠政策落地,预计全年减税1100亿元,应对经济减速对居民收入的影响。
2021年12月29日,国务院常务会议决定延续实施部分个人所得税优惠政策,一是将全年一次性奖金不并入当月工资薪金所得、实施按月单独计税的政策延至2023年底。二是将年收入不超过12万元且需补税或年度汇算补税额不超过400元的免予补税政策延至2023年底。三是将上市公司股权激励单独计税政策延至2022年底。
针对个人所得税部分优惠政策一年可减税1100亿元。
稳定外贸、引导出口企业内销的措施减税规模较小,但有望进一步加码。
2021年12月29日,财政部发文明确自2022年1月1日起至2022年12月31日,暂免征收加工贸易企业内销税款缓税利息,以推动外贸稳定发展,助企纾困。
由于缓税利息的利率参照中国人民银行公布的活期存款利率执行,为0.36%,上述措施实际减税规模较小,但更多发挥作用是缓解出口企业的资金压力,引导企业向内贸转型。
郭磊篇
【广发宏观郭磊】为“正常化”定价:2021年中期宏观环境展望
吴棋滢篇
【广发宏观吴棋滢】2021年最后一份财政数据解读与2022年漫谈
【广发宏观吴棋滢】关于2022年专项债:国新办吹风会有哪些信息
【广发宏观吴棋滢】首批专项债投向基建比例偏高:3-4月专项债投向
贺骁束篇
【广发宏观贺骁束】从义乌小商品指数和CPI背离看通胀结构趋势
【广发宏观贺骁束】从粗钢产量看2021年“需求扩张+供给收缩”特征
钟林楠篇
【广发宏观郭磊、钟林楠】中国经济的结构调整:历史复盘与当前位置
【广发宏观钟林楠】2021年上半年宏观杠杆率解析与下半年展望
王丹篇
【广发宏观王丹】中观产业链2021年中期展望:景气是一连串事件
【广发宏观王丹】上游涨价的结构性影响——基于投入产出表的测算
本微信号推送内容仅供广发证券股份有限公司(下称“广发证券”)客户参考,其他的任何读者在订阅本微信号前,请自行评估接收相关推送内容的适当性,广发证券不会因订阅本微信号的行为或者收到、阅读本微信号推送内容而视相关人员为客户。
完整的投资观点应以广发证券研究所发布的完整报告为准。完整报告所载资料的来源及观点的出处皆被广发证券认为可靠,但广发证券不对其准确性或完整性做出任何保证,报告内容亦仅供参考。
在任何情况下,本微信号所推送信息或所表述的意见并不构成对任何人的投资建议。除非法律法规有明确规定,在任何情况下广发证券不对因使用本微信号的内容而引致的任何损失承担任何责任。读者不应以本微信号推送内容取代其独立判断或仅根据本微信号推送内容做出决策。
本微信号推送内容仅反映广发证券研究人员于发出完整报告当日的判断,可随时更改且不予通告。
本微信号及其推送内容的版权归广发证券所有,广发证券对本微信号及其推送内容保留一切法律权利。未经广发证券事先书面许可,任何机构或个人不得以任何形式翻版、复制、刊登、转载和引用,否则由此造成的一切不良后果及法律责任由私自翻版、复制、刊登、转载和引用者承担。