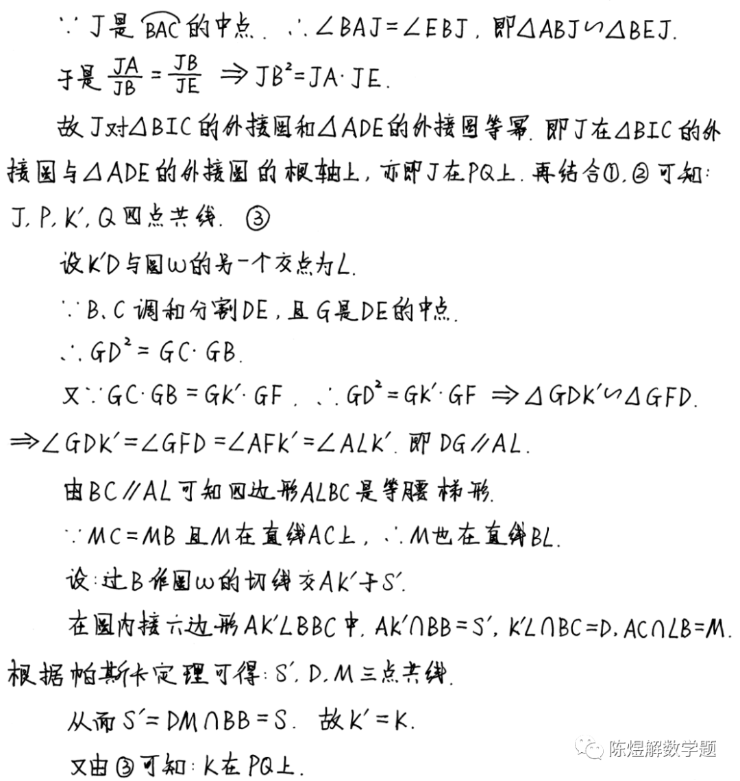
简介:欢迎关注我们。本公众号主要关注一些关于各级各类的数学竞赛、各大高校自主招生、三位一体(2020年开始称为校测)的试题和解答、高校录取政策等其他的相关信息。
作者:这是由几位重点高中的一线竞赛教练打造的原创教育交流平台,分享有料、有Fun的教育心得等各类干货。
投稿请看:真诚的欢迎各位读者给我们发送稿件,我们的投稿邮箱是goldfish520520@sina.com,来信请写明作者姓名(或者推送时用的昵称)以及所在省份。收到后,经审查,确认没有科学性的错误后,我们会及时推送。投稿的稿件请用word或者pdf格式,谢谢!
高考信息:若需要关于高考数学的相关信息,请移步微信公众号:躺着学数学
今天给大家转载一份2019年国际数学卓越奥林匹克(IMEO)试题及解答
往期文章精彩回顾
*.4道数列大题
*.北京外国语大学2020年“一带一路”外语专业综合评价招生简章
数学小分享--IMO银牌获得者
饶家鼎
饶家鼎,2010年,12岁的高一学生饶家鼎参加全国高中数学联赛,与高三顶尖学生同台竞技,获得全国三等奖。他立刻被北京大学数学科学学院和清华大学数学科学系提前预录取,并入选2012年中国数学奥林匹克广东省数学代表队。5岁到8岁之间,饶家鼎体现了很好的数字组合能力。此时在加拿大读书的饶家鼎,数学已经达到了当地10年级数学的水平。7岁时,饶浩雁又做了一个惊人的决定:举家回国。9岁和10岁,饶家鼎就分别获得了华杯赛一等奖以及华杯赛全国精英赛深圳第一名。11岁获全国华杯赛初中一等奖。2011年年仅13岁,已经被北京大学数学科学学院和清华大学数学科学系提前预录取,并入选2012年中国数学奥林匹克广东省数学代表队。他在2012年中国数学奥林匹克取得了金牌的成绩。