内容标签:年度盘点、数字经济、盘点及预测
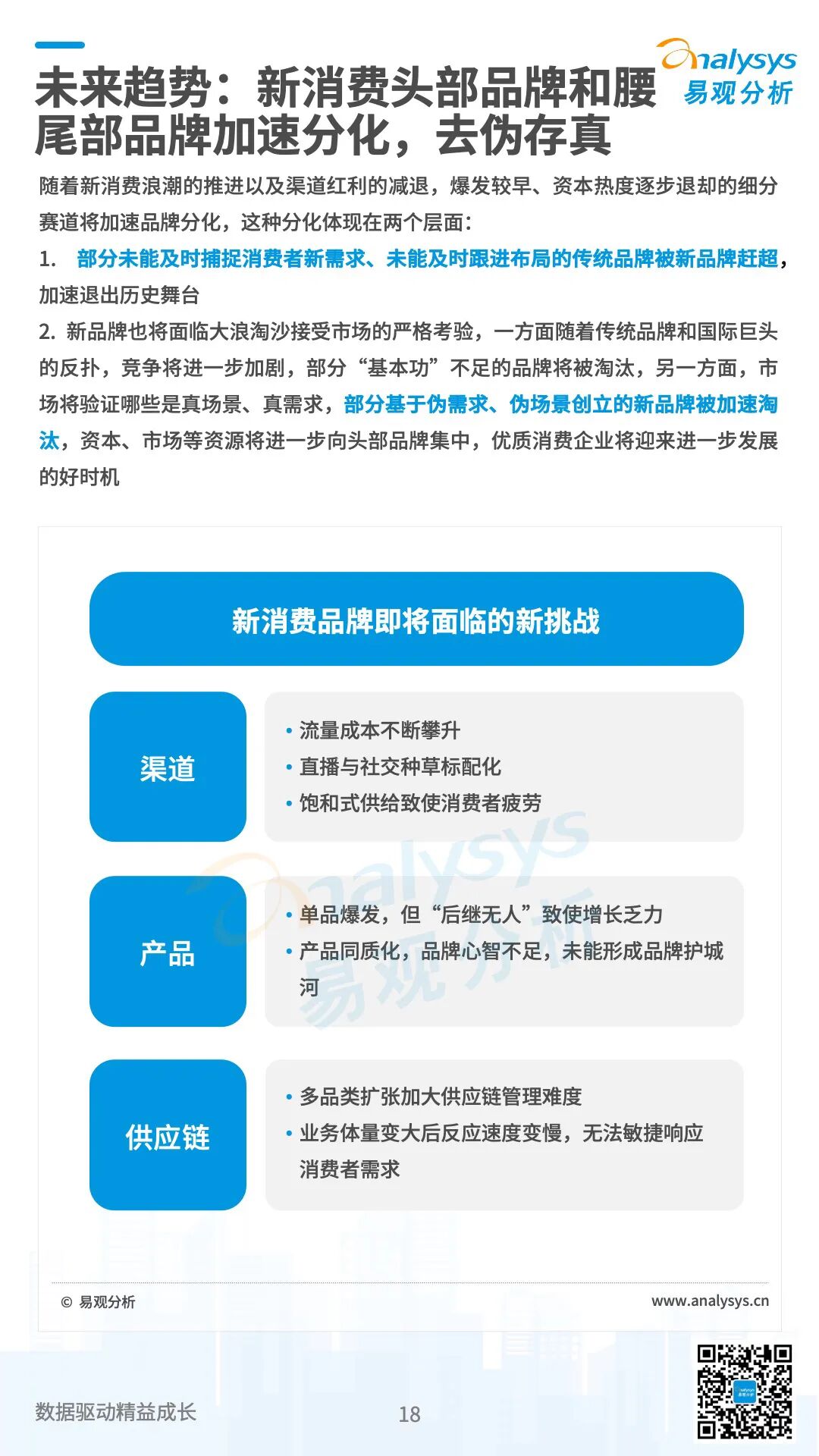
易观分析:2021年,伴随经济下行压力、疫情常态化、地缘政治博弈加剧,数字经济焕发出前所未有的生机,不仅成为撬动经济增长的主要动能之一,更成为我国实现经济转型,改变全球竞争格局的核心驱动力。2021年是十四五规划开局之年,各行各业迈入高质量发展变革轨道,“破旧立新”成为2021年数字经济的宏观命题。围绕互联网、新消费、文娱、金融、智能汽车等重点产业,易观分析梳理了本份报告,汇报这一年易观分析对以上重点产业的观察以及对未来行业趋势走向的判断。
内容标签:年度盘点、数字经济、盘点及预测
易观分析:2021年,伴随经济下行压力、疫情常态化、地缘政治博弈加剧,数字经济焕发出前所未有的生机,不仅成为撬动经济增长的主要动能之一,更成为我国实现经济转型,改变全球竞争格局的核心驱动力。2021年是十四五规划开局之年,各行各业迈入高质量发展变革轨道,“破旧立新”成为2021年数字经济的宏观命题。围绕互联网、新消费、文娱、金融、智能汽车等重点产业,易观分析梳理了本份报告,汇报这一年易观分析对以上重点产业的观察以及对未来行业趋势走向的判断。
▼
35页PPT
阅读时间:15分钟
商务合作
老没:13262228281(微信同号)
媒体采访
易观媒介:ygfxmkt(添加微信号)
文章转载
Sherry:18621127626(微信同号)