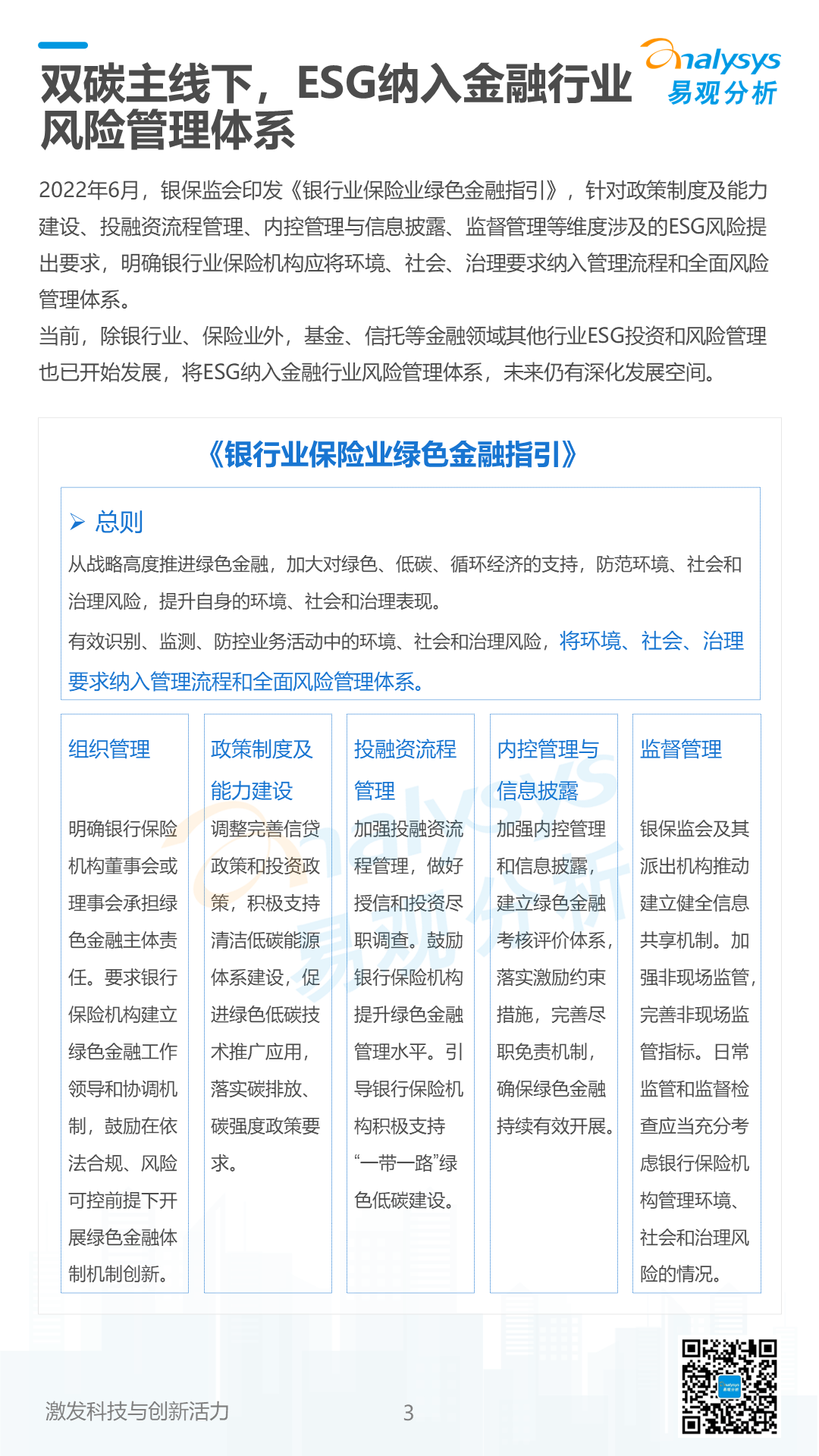
易观分析:《数字经济全景白皮书》浓缩了易观分析对于数字经济各行业经验和数据的积累,并结合数字时代企业的实际业务和未来面临的挑战,以及数字技术的创新突破等因素,最终从数字经济发展大势以及各领域案例入手,帮助企业明确在数字化浪潮下的行业定位以及业务发展方向。《数字经济全景白皮书》持续关注绿色金融发展。双碳战略驱动绿色金融发展,科技与绿色金融深度融合。当前多层次绿色金融产品和市场体系初步形成,助推全面绿色转型,绿色金融市场规模不断扩大,银行、保险等金融行业持续进行绿色金融产品创新,金融科技助力绿色金融提质增效。