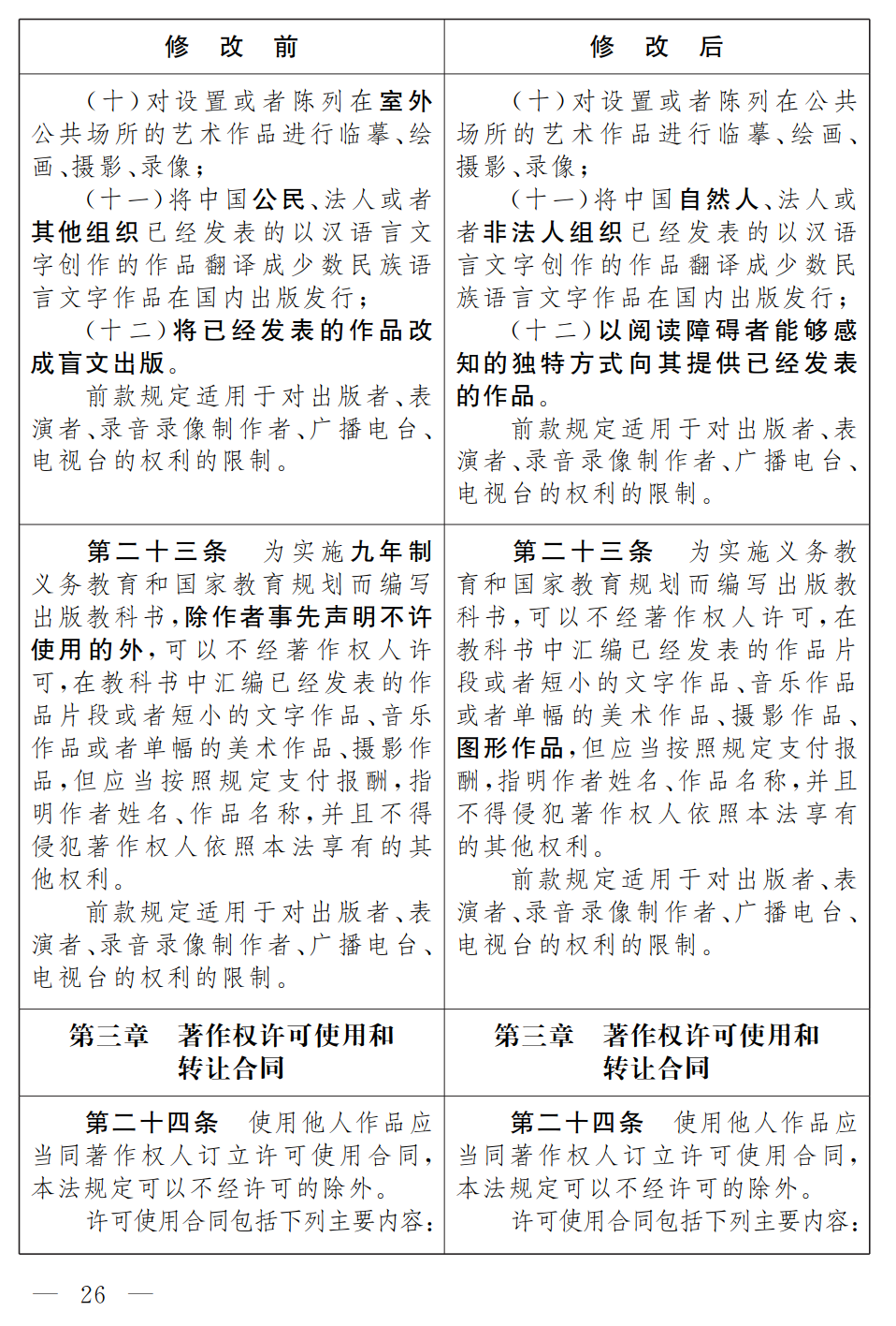
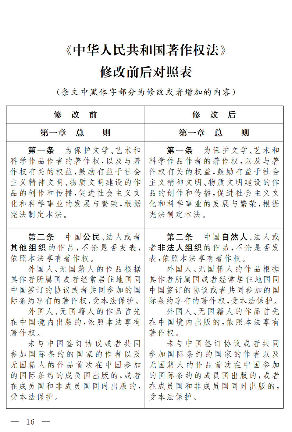
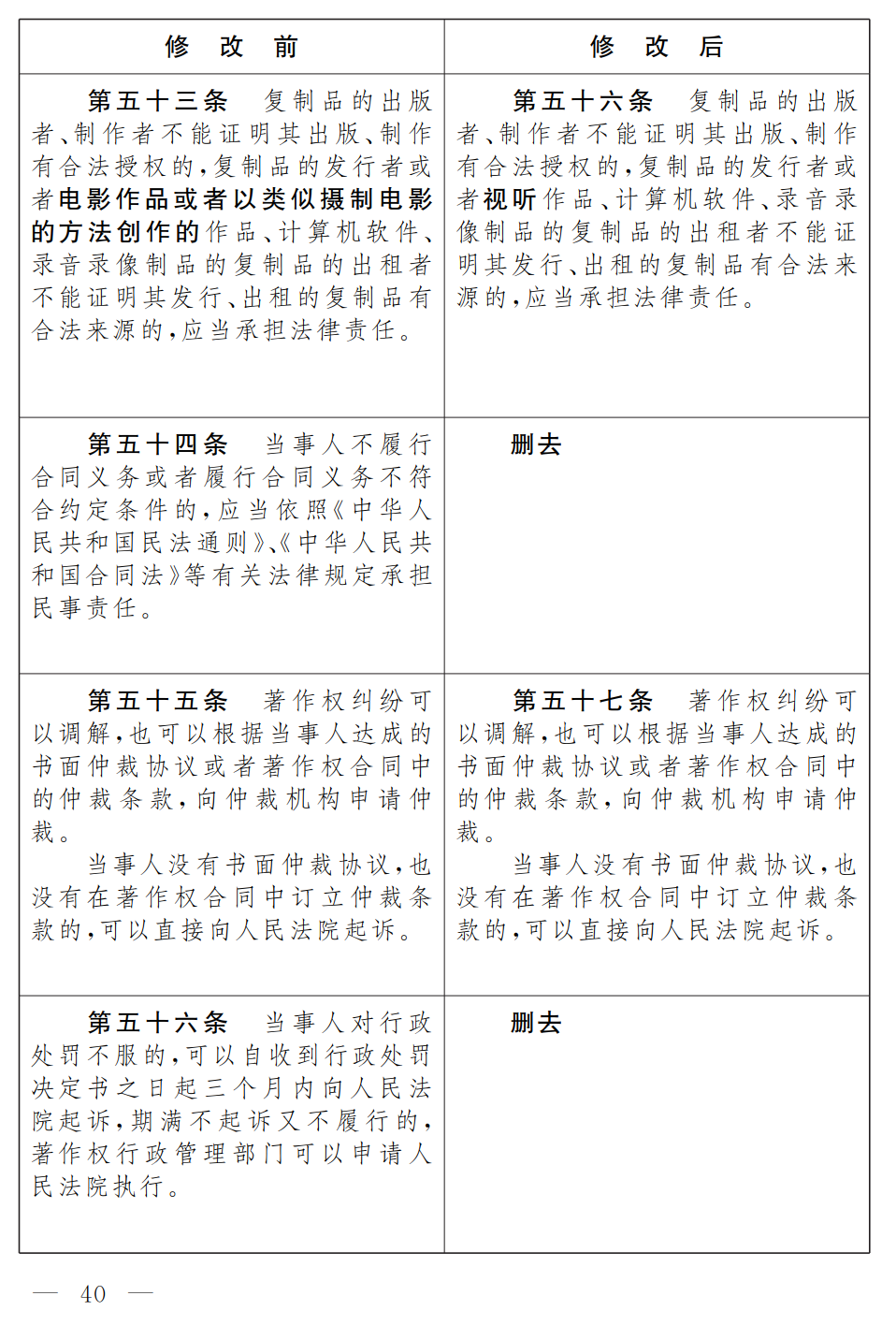
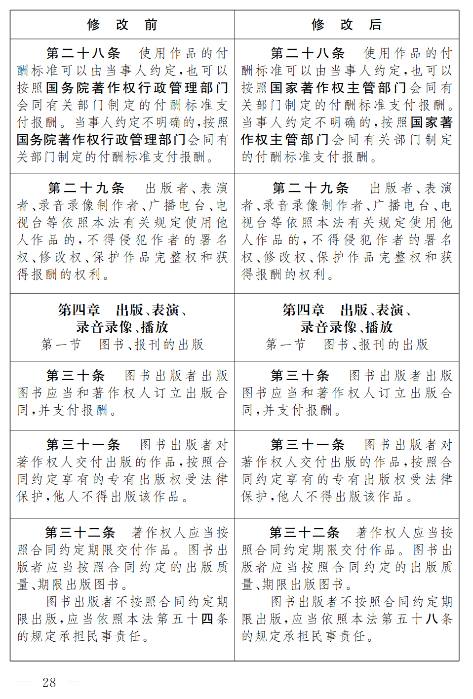
《中华人民共和国著作权法(修正案草案)》全文|修改前后对照表
知产力现场
知产力现场
微信号
gh_fee125c7fdda
功能介绍
知产力,为您带来最及时的现场报道!
发表于
收录于合集
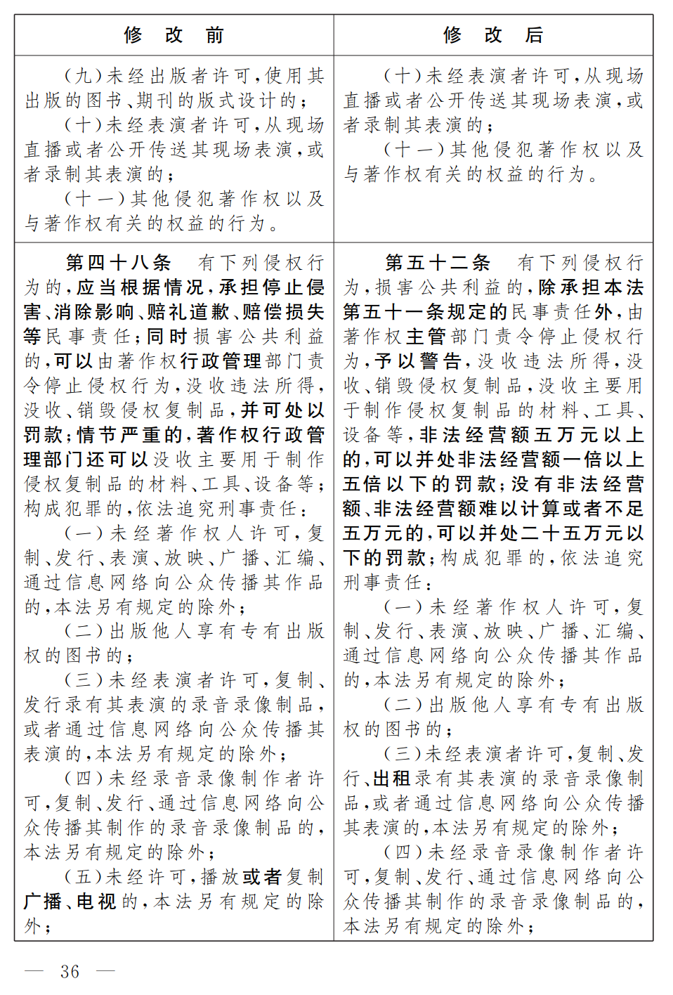
著作权法修正案(草案)征求意见
第十三届全国人大常委会第十七次会议对《中华人民共和国著作权法(修正案草案)》进行了审议。现将《中华人民共和国著作权法(修正案草案)》在中国人大网公布,社会公众可以直接登录中国人大网(www.npc.gov.cn)提出意见,也可以将意见寄送全国人大常委会法制工作委员会(北京市西城区前门西大街1号,邮编:100805。信封上请注明著作权法修正案草案征求意见)。征求意见截止日期:2020年6月13日。
往期热文
-----
解盘知识产权
-----
搜索18611183071或长按识别二维码可添加知产小管家
合作、投稿、入群,欢迎来访
添加小管家请备注:
姓名+工作单位+电话+来意
预览时标签不可点
微信扫一扫
关注该公众号
知道了
微信扫一扫
使用小程序
取消
允许
取消
允许
:
,
。
视频
小程序
赞
,轻点两下取消赞
在看
,轻点两下取消在看