分析师:史凡可 / 马莉
来源:浙商证券轻工研究团队
具体参见2023年1月8日报告《周观点:家居迎需求催化,大宗纸零关税出台》,如需报告全文或数据底稿,请联系团队成员或对口销售。
看好家居板块需求真实改善,进口纸零关税政策出台,本周推荐新巨丰、喜悦智行研究。
家居:地产需求端政策出台,龙头备战节后营销旺季、订单预期回暖
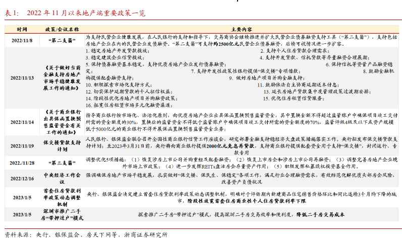
政策利好首套房刚需改善+二手房交易成本下行,有望拉动家居行业。(1)1月5日央行、银保监会决定建立首套住房贷款利率政策动态调整机制,明确对于评估期内新建商品住宅销售价格环比和同比连续3个月均下降的城市,阶段性放宽首套住房商业性个人住房贷款利率下限。(2)1月5日,深圳市住房和建设局等六部门联合印发《深圳市推广二手房“带押过户”模式的工作方案》的通知,旨在探索推广二手房“带押过户”模式,提高深圳二手房交易效率和便利度,降低二手房交易成本。(3)此外彭博新闻称政府考虑对房地产佣金实行上限指引(2-2.5%)。我们认为继22年11-12月供给侧端释放核心政策以来,支持刚性住房需求的政策如期出台,对后续地产销售数据真实改善产生拉动,进而带动家居企业需求复苏。本轮估值修复行情持续演绎,PE仍在低位的二三线标的值得重点关注:(1)零售家居业绩改善期将近,行业整装/整家趋势优化格局,推荐布局顾家(23年18X)、喜临门(17X)、敏华(12X)、索菲亚(13X)、志邦(15X)、欧派(24X),并关注智能家居产品升级的箭牌家居(20X);工程家居订单弹性率先释放,推荐关注江山欧派(20X)、皮阿诺(15X)、王力安防(17X)。
造纸:浆价下行继续演绎,零关税政策带来进口冲击
纸浆系原料震荡走弱,看好浆系纸企龙头盈利弹性释放。22年12月末Arauco在智利的MAPA项目已经开始投料生产,预计低价阔叶浆可在23Q1-Q2到达国内,预计中长期新增纸浆产能释放,浆价下行持续演绎,综合展望浆系纸企龙头业绩弹性较大。
零关税政策出台,预计大宗纸进口量提升。2022年12月28日,国务院发布2023年关税调整方案,宣布从2023年1月1日起,双胶纸、铜版纸、再生箱板纸、瓦楞原纸、白板纸等进口关税从最惠国税率5-6%下降至零,本次关税调整不涉及牛皮箱板纸、新闻纸等。预计2023年箱板瓦楞纸进口量将快速增长,或加剧市场供大于求局面,预计对纸价修复节奏造成扰动。
短期推荐供需格局好、渠道黏性强、成本压力缓释、盈利弹性释放的特种纸龙头仙鹤股份(17X)、华旺科技(15X),生活纸龙头中顺洁柔、维达国际,中期消费复苏需求上行阶段,建议左侧布局大宗纸龙头太阳纸业、箱板瓦楞纸龙头玖龙纸业、山鹰国际,白卡纸龙头博汇纸业。
必选消费:元旦假期消费全面复苏,看好后续需求端持续释放
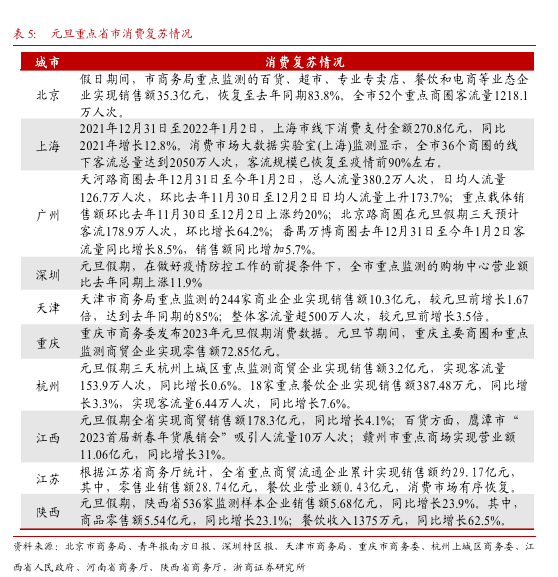
2023年元旦假期消费市场恢复,看好线下消费复苏。元旦假期期间,商务部重点监测零售企业的粮油食品、饮料、日用品销售额同比分别+11.3%/+10.2%/+2.6%。线上消费延续增长趋势,根据商务大数据监测,“年货节”前5天全国网络零售额达2080亿元,同比增长4.7%。从各地监测数据来看,北京元旦假期重点监测企业销售额以恢复至去年同期80%以上水平;上海线下消费支付金额同比增长超10%,商圈线下客流已恢复至疫情前90%水平。持续推荐受益线下消费场景修复、需求稳步回暖的晨光股份、公牛集团、百亚股份、明月镜片等。
包装:本周发布新巨丰深度研究,同步建议关注喜悦智行
本周发布新巨丰深度研究,推荐关注业绩超预期投资机会。国产无菌包装龙头,伊利份额提升确定性高,23年原材料下行业绩有望超预期。1)无菌包装内资替代空间广,16年利乐受反垄断处罚,国产品牌迎来突围契机,当前行业CR4约83%,包括利乐(份额53%)、新巨丰(7%)等,仅公司为内资企业。2)深度绑定伊利,性价比突出,测算中期收入空间71亿,伊利持股4%,测算公司21年在伊利体系份额约20%,保守估计具有翻倍成长空间。预计公司23年开始领用22H2-23H1低价白卡纸库存,对应毛利率修复空间4%+,业绩有望超预期。
宠物:宠食刚性消费属性突出,国产品牌本质受益消费下行
短期消费意愿承压不改行业长期成长,国产品牌本质受益消费下行。本周宠物市场量价暴跌,连带拖累宠物消费。我们认为宠物食品消费本质为刚性消费,消费承压时,国产品牌定位中端将充分受益,份额有望加速提升。目前国产品牌仍处于品牌建立与市场份额爬升期,消费端压力将成为国产品牌转化用户、培养粘性的重要机遇,持续推荐宠食龙头中宠股份、佩蒂股份,建议关注待上市龙头乖宝宠物。
风险提示:贸易环境持续恶化,进出口行业政策变化,原材料价格上涨,纸价涨幅低于预期。
1、地产需求政策如预期推出,持续推荐顺周期家居、造纸
1.1 家居:地产需求端政策出台,龙头备战节后营销旺季、订单预期回暖
政策利好首套房刚需改善+二手房交易成本下行,有望拉动家居行业消费。(1)1月5日央行、银保监会决定建立首套住房贷款利率政策动态调整机制,明确对于评估期内新建商品住宅销售价格环比和同比连续3个月均下降的城市,阶段性放宽首套住房商业性个人住房贷款利率下限。(2)1月5日,深圳市住房和建设局等六部门联合印发《深圳市推广二手房“带押过户”模式的工作方案》的通知,旨在探索推广二手房“带押过户”模式,提高深圳二手房交易效率和便利度,降低二手房交易成本。(3)此外彭博新闻称政府考虑对房地产佣金实行上限指引(2-2.5%),或降低二手房市场交易成本。我们认为继22年11-12月供给侧端释放核心政策以来,支持刚性住房需求的政策如期出台,对后续地产销售数据真实改善产生拉动,进而带动家居企业需求复苏。
多个城市新建住宅价格连续下行,预期迎来首套房利率下调。根据70大中城市新建住宅价格指数:(1)2022年70城市新建住宅价格环比下跌城市数、同比下跌城市数均逐月走高,峰值分别达到58个、51个,即70-80%的样本城市成交持续低迷,亟需需求端刺激政策。(2)从2022年9-11月连续3个月的70城市房价走势来看,连续3个月同比下跌的有50个城市,连续3个月环比下跌的有43个城市,同时满足同比、环比下跌的有38个城市(较9月时增加15个)。我们认为,以天津、石家庄、太原、大连为代表的多个城市均有望率先迎来首套房利率下调,降低购房成本。
12月家居订单受感染高峰影响,龙头积极备战节后营销旺季。12月家居行业订单跟踪来看:
(1)零售端:由于12月感染群体不断扩大,线下出行&消费平淡,叠加今年春节较早因素,家居龙头在12月零售端的接单、出货均有不同程度的下滑,且由于软体家居12月为往年出货旺季、预计Q4整体受到影响相对定制更大;但伴随春节后康复人群消费力回升,以及家居行业2月开门红营销活动、315定制大促旺季来临,看好23年2-3月零售家居企业订单显著回暖。
(2)工程端:12月江山欧派、王力安防及部分定制公司的大宗业务仍然保持增长,主要系工程订单相对具备刚性。参照上一轮20年2-4月疫情影响线下消费&出行时、toB龙头订单表现较好,本轮叠加保交付力度较大,且工程家居处于竣工链条前端,我们预计23年Q1工程龙头订单和业绩表现仍将优于零售。
本轮估值修复行情持续演绎,PE仍在低位的二三线标的值得重点关注:(1)零售家居业绩改善期将近,行业整装/整家趋势优化格局,推荐布局顾家(23年18X)、喜临门(23年17X)、敏华(23年12X)、索菲亚(23年13X)、志邦(23年15X)、欧派(23年24X),并关注智能家居产品升级的箭牌家居(23年20X);工程家居订单弹性率先释放,推荐关注江山欧派(23年20X)、皮阿诺(23年15X)、王力安防(23年17X)。
卫浴智能升级方向明确,关注龙头箭牌家居。1)国产品牌之光、市占率第3,开启智能化转型。2021年卫浴市场占有率为9.8%(第1科勒20.7%、第二TOTO 13%,均为外资品牌),从21年开始公司全面推进卫浴全品类的智能化,加大研发投入,22年1-9月研发投入占比4.47%,推出了恒温龙头、多功能浴室镜等智能产品。伴随年轻消费群体对国产品牌信任度的提升,以及箭牌紧跟需求的产品智能化升级,看好其在卫浴行业中市占率不断提升。2)智能产品+整体卫浴解决方案+经销商培训有望提升公司客单值和盈利能力。智能家居产品单套价值量高,通常约是传统产品的2-3倍。过去公司洁具:花洒:浴室柜:淋浴房的配套率不高,公司近年来研发套系化卫浴空间产品,同时对经销商和分销网点的设计师和销售进行培训,未来终端客单值提升空间较大。3)渠道体系庞大、持续下沉,布局社区店主攻存量翻新市场。2021年底公司拥有1.2万个线下经销网点(同比20年底增加2000个),未来2-3年继续扩张门店,其中店态将更倾向于布局社区店。考虑公司智能产品升级+渠道下沉+整体卫浴空间解决方案带来的成长驱动较足,未来市占率提升路径明确,推荐关注!
1.2 造纸:浆价下行继续演绎,零关税政策带来进口冲击
纸浆系原料震荡走弱,看好浆系纸企龙头盈利弹性释放。本周外盘浆价持平,内盘阔叶浆报价继续回落,浆系原纸价格短期低迷,年前国内下游纸厂开工率较低,海外需求继续走弱,11月欧洲港口库存133万吨,环比提升1.33%。22年12月末Arauco在智利的MAPA项目已经开始投料生产,预计低价阔叶浆可在23Q1-Q2到达国内,预计中长期新增纸浆产能释放,浆价下行持续演绎,综合展望浆系纸企龙头业绩弹性较大。
零关税政策出台,预计进口量提升,对纸价造成扰动。2022年12月28日,国务院发布2023年关税调整方案,宣布从2023年1月1日起,双胶纸、铜版纸、再生箱板纸、瓦楞原纸、白板纸等进口关税从最惠国税率5-6%下降至零,本次关税调整不涉及牛皮箱板纸、新闻纸等。2022年1-11月箱板瓦楞纸进口量超过500万吨,为进口量最大的纸种,在海外需求较弱,国内防疫放开背景下,海外纸企对中国市场投放力度加大,预计2023年箱板瓦楞纸进口量将快速增长,或加剧市场供大于求局面,预计对纸价修复节奏造成扰动,需持续观察海内外大厂产能投放节奏、细分纸种进出口量变化情况。
本周国废原料及箱板瓦楞纸价格下跌为主。本周国废黄板纸跌幅较大,一方面纸厂大面积停机检修,对废纸需求量降低,另一方面打包站年底清库存为主,国废出货量居高不下。此外,消息面上,零关税政策对市场信心恢复较为不利。本周废纸价格陆续走跌,山鹰、玖龙、金田等龙头下调报价,下游商家对前期挺价较为抵触,短期箱瓦纸价格维持底部震荡。预计23年上半年进口量快速提升,纸价继续向下调整,箱板瓦楞纸用于快递物流等外包装,与消费联系密切,随着23年下半年疫后需求回补,纸价有望在旺季提涨,带动上游生产、下游备货快速恢复。
短期推荐供需格局好、渠道黏性强、成本压力缓释、盈利弹性释放的特种纸龙头仙鹤股份(17X)、华旺科技(15X),生活纸龙头中顺洁柔、维达国际,中期消费复苏需求上行阶段,建议左侧布局大宗纸龙头太阳纸业、箱板瓦楞纸龙头玖龙纸业、山鹰国际,白卡纸龙头博汇纸业。
1.3 必选消费:元旦假期消费全面复苏,看好后续需求端持续释放
必选消费:元旦假期消费全面复苏,看好后续消费需求持续释放。随着疫情防控措施不断优化调整,居民出行、线下消费等逐步增多,2023年元旦假期消费市场有序恢复。元旦假期期间,商务部重点监测零售企业的粮油食品、饮料、日用品销售额同比分别+11.3%/+10.2%/+2.6%。线上消费延续增长趋势,根据商务大数据监测,“年货节”前5天全国网络零售额达2080亿元,同比增长4.7%。从各地监测数据来看,北京元旦假期重点监测企业销售额恢复至去年同期80%以上水平;上海线下消费支付金额同比增长超10%,商圈线下客流已恢复至疫情前90%水平;深圳、杭州、陕西等地监测消费数据同比均已有正增长表现。同时,全国中小学寒假放假时间表陆续披露,全国中小学均有望于2023年2月上旬及中旬陆续开学。正常教学秩序的恢复也有助于文具、配镜等消费需求释放,在线下消费场景修复及学生开学等因素影响下,看好文具和线下配镜等消费快速放量。持续推荐受益线下消费场景修复、需求稳步回暖的必选消费优质标的晨光股份、公牛集团、百亚股份、明月镜片等。
22Q4消费或承压,但看好23Q1增速快速修复。12月以来各地感染病例快速增长,对终端线下客流、供应链的正常经营秩序、物流的收发等均产生较大扰动,因此我们判断必选消费类企业Q4收入端增速或有所趋缓。然而,随着各地感染病例于12月末及1月初陆续达峰,线下消费及客流已出现实质性回暖趋势,叠加春节备货及前期滞后需求有望集中转化,看好必选消费企业收入端增速于23Q1快速回暖。
1.4 包装:本周发布新巨丰深度研究,同步建议关注喜悦智行
本周发布新巨丰深度研究,推荐关注业绩超预期投资机会。
新巨丰:国产无菌包装龙头,伊利份额提升确定性高,23年原材料下行业绩有望超预期。1)无菌包装内资替代空间广阔:21年国内无菌包装销量约1100亿包,市场规模约200亿,17-21CAGR8%,下游液态奶占比72%。国内市场早期由利乐垄断,16年利乐受到反垄断处罚,国产品牌迎来突围契机,当前行业CR4约83%,包括利乐(份额53%)、新巨丰(7%)等,其中仅公司为内资企业。2)深度绑定伊利,性价比突出,测算中期收入空间71亿。15年伊利入股公司18%,公司进入扩张期,当前伊利仍持股4%,测算公司21年在伊利体系份额约20%,保守估计具有翻倍成长空间。此外公司产品相比外资依靠强管理与国内优质供应链体系实现低价(单价与服务费共低10%+)高毛利,性价比优势突出,叠加头部客户背书,随着产能释放有望加速伊利外客户拓展。中性假设下无菌包装26年市场规模273亿,公司在伊利/蒙牛/剩余市场中份额分别提升至40%/25%/20%,对应收入空间71亿元。预计22-23年营收16.2/21.2亿元,分别+31%/+31%,利润1.7/2.1亿元,分别+5%/+26%,此外我们预计公司23年开始领用22H2-23H1低价白卡纸库存,对应毛利率修复空间4%+,业绩亦有望超我们预期,建议关注。
喜悦智行:可循环塑料包装龙头,获宁德时代定点订单加速新能源赛道拓展。1)可循环包装行业高成长:20年我国塑料循环市场规模约136亿美元,以全生命周期性价比、生产效率提升、保护性强优势替代一次性纸包装、木架、铁架,预计未来复合增长率8.6%,下游包括汽车(约140亿元)、家电(预计与汽车相当)、商场酒水等,竞争格局较为为分散,龙头中集载具21年收入54亿,净利率约10%,标准化服务能力强,公司21年收入3.6亿,净利率17%,定制化服务能力更突出。2)应用领域纵横双向延伸,租赁业务优化商业模式:公司以汽车产业链起家,核心客户包括特斯拉(21年收入占比29%)、舍弗勒(8%)、大众(7%)等,21年起随着上市扩大产能&补充资金,以租赁模式(初期投入较直接购买低,整体价格仍低于一次性包装)加速家电、酒水、新能源汽车行业拓展,目前已经拓展美的、盒马等头部客户。此外租赁模式优化公司商业模式,实现稳定现金流。3)宁德时代实现重要突破 23年进入发展新阶段:22年公司切入宁德体系,供应出口用塑料循环包装,贡献收入约6000万,23年凭借优秀产品品质公司公司开始切入宁德时代国内运输体系(此前用一次性包装与铁架),预计新增收入0.8-1亿元。该产品单价600元,单次循环运输3块电池(假设每块20KG,能力密度200wh/kg),宁德总月出货量约27GW,2个月循环一次,对应需要450万套该产品,如果循环包装渗透率达50%,对应空间225万套,22-23年公司总出货25万套,成长空间较大,有望驱动未来业绩超预期,建议关注。
1.5 宠物:宠食刚性消费属性突出,国产品牌本质受益消费下行
短期消费意愿承压不改行业长期成长,国产品牌本质受益消费下行。本周宠物市场量价暴跌,连带拖累宠物消费。我们认为宠物食品消费本质为刚性消费,消费承压时,国产品牌定位中端将充分受益,份额有望加速提升。复盘看我国宠物食品市场规模17-21年宠物数量增长贡献约为5.7%,消费升级为核心增量贡献,17-21年CAGR 15%。消费升级核心路径为零食与湿粮使用比例提升与高端品牌消费占比提升。对应17-21年天猫平台宠物食品CR10下降8.5pct,但TOP10中海外品牌份额提升3.8pct。22年随着疫情影响,消费压力显现,国产品牌份额开始逆势加速提升,22年截止9月,天猫宠食品牌CR10下降2.3pct,但国产品牌份额逆势提升3.0pct,变化本质源于性价比优势突出的国产品牌充分受益该趋势与近年来国产品牌认可度提升。因此我们认为,目前国产品牌仍处于品牌建立与市场份额爬升期,消费端压力将成为国产品牌转化用户、培养粘性的重要机遇,有望实现市场份额的加速提升,持续推荐宠食龙头中宠股份、佩蒂股份,建议关注待上市龙头乖宝宠物。
2 市场行情:三大指数上涨,卫浴制品表现最佳
2.1 市场回顾:三大指数上涨,卫浴制品表现最佳
本周大盘整体表现来看,上证综指涨2.21%收于3157.64点;深证成指涨3.19%收于11,367.73点;沪深300涨2.82%收于3,980.89点。
轻工制造周内涨3.95%,具体来看:卫浴制品(9.13%)本周涨幅领先,瓷砖地板(7.53%)、定制家居(7.34%)、成品家居(5.62%)、娱乐用品(4.53%)、特种纸(4.39%)、塑料包装(3.97%)、其他家居用品(3.72%)、大宗用纸(3.04%)、纸包装(3.02%)、印刷(2.35%)、金属包装(-1.32%)。
本周个股表现来看,涨幅居前的公司包括哈尔斯(19.8%)、王力安防(18.3%)、安妮股份(15.7%)、邦宝益智(15.1%)、实丰文化(14.5%);跌幅居前的公司包括舒华体育(-7.3%)、环球印务(-6.1%)、陕西金叶(-5.8%)、曼卡龙(-4.6%)、明牌珠宝(-4.3%)。
2.2 公司公告:重点公司信息跟踪
上海艾录:拟设立控股子公司艾录新能源,公司出资3650万元,占73%股权,安景兴出资1350万元,占27%股权。子公司除继续经营新型膜材料制造、销售等项目外,也将研发光伏储能相关技术,制造销售光伏设备及元器件等。拟发行可转换公司债券募集资金总额不超过人民币5000万元,每张面值为100元,按面值发行,转股数量上限为6060.61万股,转股完成后公司总股本将增至46099.79万股。
松发股份:公司股东林秋兰女士持有公司股份109.25万股,占总股本的0.8799%,拟六个月内减持其所持有的全部股份,即不超过公司总股本的0.8799%。
山鹰国际:国内造纸板块12月销量57万吨,同比增长5.97%,12月均价3391.18元/吨,同比下降19.27%;1-12月总销量为597.52万吨,同比增长2.66%,1-12月均价为3749.20元/吨,同比下降-6.77%。包装板块12月销量1.78亿平方米,同比下降13.09%,12月均价3.47元/平方米,同比下降9.64%;1-12月销量21.36亿平方米,同比增长4.70%,1-12月均价3.79元/平方米,同比增长4.42%。
皮阿诺:持广东皮阿诺科学艺术家居股份有限公司股份753,345股(占本公司总股本的0.40%)的股东魏来金拟通过集中竞价交易、大宗交易等合法方式合计减持公司股份不超过753,345股(不超过公司总股本的0.40%)。
2.3 造纸产业:本周国内废纸到厂平均价格走低
2.3.1 价格数据:国内废纸到厂平均价格走低
截至1月5日的原纸价格:箱板纸市场价4425元/吨(周变化+0元/吨,月变化+2元/吨);瓦楞纸3263元/吨(周变化+4元/吨,月变化+4元/吨);白板纸4106元/吨(周变化+0元/吨,月变化+0元/吨);白卡纸5210元/吨(周变化+0元/吨,月变化-70元/吨);铜版纸5590元/吨(周变化+0元/吨,月变化-40元/吨);双胶纸6650元/吨(周变化-13元/吨,月变化-38元/吨)。
截至1月6日的废纸价格:国内各地废纸到厂平均价格1820元/吨(周变化-99元/吨,月变化-182元/吨)。
截至1月5日的纸浆价格:国际方面阔叶浆外商平均价842美元/吨(周变化+0美元/吨,月变化-26美元/吨);针叶浆外商平均价935美元/吨(周变化+0美元/吨,月变化-13美元/吨);纸浆期货方面,纸浆2212(SP2212)12月23日收7172(周变化+232元/吨,涨跌幅+3.34%)。
截至1月5日的溶解浆价格:溶解浆价格7500元/吨(周变化+0元/吨,月变化-500元/吨);截至1月6日,粘胶长丝43000元/吨(周变化+0元/吨,月变化+0元/吨);粘胶短纤12800元/吨(周变化+0元/吨,月变化+0元/吨)。
2.3.2 库存数据:原纸库存各有增减,木浆库存减少
截至12月底,国内主要港口青岛港、常熟港木浆合计库存144.9万吨,环比减少15.7万吨。截至12月底,双胶纸企业库存63.51万吨,环比增加2.55万吨;铜版纸企业库存54.65万吨,环比增加1.6万吨。截至12月底,瓦楞纸社会库存125.1万吨,环比增加2.4万吨;箱板纸社会库存199.21万吨,环比增加4.1万吨;截至12月底,白卡纸社会库存159万吨,环比减少4万吨。白板纸社会库存114.7万吨,环比减少2.2万吨。
2.3.3贸易数据:纸浆11月进口同比上升9.82%,环比下降5.92%
原材料方面,22年11月进口纸浆249.3万吨,同比上升9.82%,环比下降5.92%;成品纸方面,21年12月进口瓦楞纸22.15万吨,同比下降36.50%;进口箱板纸33.38万吨,同比下降10.04%。
2.3.4 固定资产:造纸业22年5月固定资产投资完成额累计增速14.00%
22年5月造纸及纸制品制造业固定资产投资完成额的累计增速14.00%。
2.4 家具产业:社零数据公布,11月家具零售额同比下降4.00%
2.4.1 销售数据:22年11月家具零售额同比下降4.00%
22年11月家具零售额169.3亿元,同比下降4.00%;22年11月建材家居卖场销售额608.70亿元,同比下降52.58%,环比下降26.22%;22年11月我国家具及零件累计出口销售额636.8亿美元,累计同比下降4.2%。
2.4.2 地产数据:11月房屋新开工面积同比下降38.90%
截至22年11月,房屋新开工面积累计11.16亿平方米,同比下降38.90%;商品房销售面积累计12.13亿平方米,同比减少23.30%。截止22年12月,30大中城市中一线城市(北京、上海、广州、深圳)成交26653套,同比下降31.07%,环比增长0.78%;成交面积288.34万平,同比下降29.91%,环比增长3.14%;二线城市(天津、杭州、南京、武汉、成都、青岛、苏州、南昌、福州、厦门、长沙、哈尔滨、长春)成交64399套,同比下降30.38%,环比增长31.19%;成交面积812.84万平,同比下降24.84%,环比增长36.48%;三线城市(无锡、东莞、昆明、石家庄、惠州、包头、扬州、安庆、岳阳、韶关、南宁、兰州、江阴)成交31574套,同比下降13.17%,环比增长1.28%;成交面积321.59万平,同比下降2.73%,环比增长16.10%。
2022年1-11月,中国商品住宅精装项目新开盘累计数量1811个,同比-41.2%;开盘房间累计数量133.1万套,同比-48.0%。在市场结构方面,商品住宅开盘精装项目主要分布在华东、二线城市,占比分别为42.5%和62.1%。
2.4.3 原料数据:本周TDI与纯MDI走高
截至1月5日,软体家具TDI国内现货价19000元/吨(周变化+250元/吨);截至1月6日,纯MDI现货价17700元/吨(周变化+300元/吨)。
2.5 必选消费&包装:日用品类零售额6,790亿元,同比上升0.30%
2.5.1 文娱行业:22年11月办公用品零售额同比下降1.70%
2022年11月办公用品零售额同比下降1.70%。
2.5.2 烟草行业:22年11月卷烟产量累计同比上升1.30%
2022年11月卷烟累计产量为23,262.60亿支,累计同比上升1.30%。
2.5.3 消费类电子:22年9月国内智能手机出货量同比下降4.6%
2022年9月国内智能手机出货量1984.4万部,同比下降4.6%。
2022年Q3全球智能手机出货量3.02亿部,同比下降9.70%;全球平板电脑出货量3860万台,同比下降8.80%;2022年Q3全球PC出货量7425万台,同比下降14.31%。
2.5.4 日用消费:22年11月日用品类零售额6790亿元,累计同比上升0.30%
2022年11月限额以上批发零售业日用品类零售额6790亿元,累计同比上升0.30%;2022年11月啤酒产量178.60万千升,同比下降1.70%;2022年11月软饮料产量1,096.50万千升,同比下降5.40%。
2.5.5 金属包装:镀锡板走高、铝材走低
截至2023年1月6日,镀锡板卷全国主流市场均价为6800元/吨(周变化+100元/吨),截至2023年1月6日,铝材日最高价为23370元/吨(周变化-950元/吨)。
2.5.6 塑料包装:原油期货走高
截至2023年1月6日,BRENT原油本周均价为79.30美元/桶(上周均价为83.94美元/桶,-5.53%),WTI本周均价为74.30美元/桶(上周均价为79.29美元/桶,-6.29%);截至2023年1月6日,聚氯乙烯(PVC)本周均价6179.25元/吨(上周均价为6249.60元/吨,-1.13%);线型低密度聚乙烯(LLDPE)本周均价8057.25元/吨(上周均价为8074.80元/吨,-0.22%)。
3、板块解禁和估值情况梳理
3.1 下周公司股东大会情况一览
3.2 下周解禁公司情况一览
3.3 板块估值情况一览
4、风险提示
1、贸易环境持续恶化
2、进出口行业政策变化
3、原材料价格上涨
4、纸价涨幅低于预期
法律声明及风险提示
轻饮可乐
一个有用的公众号,
长按,识别二维码,加关注!
史凡可 轻工制造行业 首席分析师
美国伊利诺伊大学精算&经济学士、哥伦比亚大学工程硕士。2015年4月供职于中国银河证券研究部,从事农林牧渔行业研究;2017年4月加入东吴证券研究所,从事轻工制造行业研究,并于2018年担任轻工制造行业首席;现供职于浙商证券研究所。2017年新财富轻工制造行业第5名;2019年新财富轻工及纺织服装第3名、轻工制造水晶球第5名。2021年新财富轻工及纺织服装第2名;轻工制造水晶球第3名;2022年新财富轻工及纺织服装第2名。
手机/微信:18811064824
马莉 浙商证券联席所长、大消费负责人、纺织服装行业首席分析师
南京大学学士、中国社会科学院经济学博士;现供职于浙商证券研究所,曾供职于中国纺织工业协会、中国银河证券研究部、东吴证券研究所。2022年新财富轻工及纺织服装第2名;2021年新财富轻工及纺织服装第2名;2019年新财富轻工及纺织服装第3名,水晶球纺织服装行业第1名;2018年纺织服装行业水晶球第1名;2016-2017年新财富纺织服装行业第1名;2015年新财富纺织服装行业第2名;2014年新财富纺织服装行业第4名;2013年新财富纺织服装行业第2名;2012年新财富纺织服装行业第4名。
手机/微信:15601975988
傅嘉成 轻工制造行业 研究员
中央财经大学投资学学士、硕士,2019年7月至2020年5月供职于东吴证券研究所,覆盖轻工制造行业;2020年6月起加入浙商证券研究所。
手机/微信:13161688452
杨舒妍 轻工制造行业 研究员
上海交通大学学士、香港科技大学硕士,2021年3月起加入浙商证券研究所,覆盖轻工制造行业。
手机/微信:13611883185
曾伟 轻工制造行业 研究员
重庆大学硕士,2022年7月起加入浙商证券研究所,覆盖轻工制造行业。
手机/微信:13505600928
洪百慧 轻工制造行业 研究员
四川大学学士、上海财经大学硕士,2022年7月起加入浙商证券研究所,覆盖轻工制造行业。
手机/微信:13076035965
免责声明:以上内容仅供机构投资者参考,不构成投资建议,对于公司的价值判断请以正式报告为准。