1)航运:
a、港口:海外需求回落,港口吞吐量增速放缓。根据中港协数据,11月沿海八大枢纽港口集装箱吞吐量同比+5.3%,月内来看,11月上旬、中旬、下旬同比分别为+8.5%、+4.7%和+2.0%,增速逐步回落。11月外贸集装箱吞吐量同比+3.3%,外贸增量主要来源于空箱回流,月内外贸空箱同比+23.7%。11月内贸集装箱同比+12.5%。b、油运:油运指数维持高位。上周,原油运输指数BDTI 周内平均2346.80,环周-5.6%,同比+222.7%;成品油运输指数BCTI周内平均1809.80,环周+7.9%,同比+182.2%。12月5日,欧盟对俄罗斯海运原油的禁运开始生效,与此同时欧盟对俄罗斯海运成品油的禁令将于2023年2月5日开始生效。根据kpler数据,11月俄罗斯向欧盟出口原油、成品油分别约160万桶/日、113万桶/日。制裁生效后,油运空间错配料将加剧,运距拉长或带动油运价格上行。
2)光伏
上游价格显著回落,光伏利用率维持高位。a、硅料:硅料价格显著走弱。根据民生电新团队整理,上周致密料价格295元/kg,环跌2.32%。进入硅料签单洽谈密集期,市场环境变化快,幅度日趋剧烈,硅料价格下行压力增加。b、硅片:硅片价格下跌。166mm、182mm和210mm单晶硅片价格分别环跌2.43%、2.60%和2.62%,降至6.02、7.11和9.30元/片。TCL中环于11月27日下调硅片价格,平均降幅达4.5%。c、光伏利用率:维持高位。10月光伏利用率为98.3%,同比+0.9ppt。1-10月光伏利用率为98.2%,同比+0.2ppt。3)资源品跟踪:
资源国汇率:虽然11月非农数据强劲,鲍威尔偏鸽的加息表述依旧强化了市场对联储12月放缓加息的预期。上周美元指数回落1.5%,需求担忧下资源国货币兑美元依旧跌多涨少。a、11月美国非农就业:美国11月季调后非农就业人口26.3万人,高于预期的20万人,前值28.4万人。11月失业率3.7%,符合预期。11月劳动参与率62.1%,较10月-0.1ppt,连续3个月下行。11月非农私人部门小时工资环比+0.6%,同比+5.1%,增速较10月+0.2ppt。b、鲍威尔讲话:鲍威尔表示美联储可能“最快在12月”放慢加息步伐。虽然未透露美联储加息的终端利率,但鲍威尔表示,终端利率可能略高于决策者9月时预测的4.6%。上周美元指数回落1.5%,需求担忧下资源国货币兑美元大多下跌。其中智利比索表现最优,环周+2.9%,较去年同期-7.6%;阿根廷索跌幅最深,环周-1.6%,较去年同期-39.6%;人民币兑美元环周-0.1%,较去年同期-10.7%。国内外价差:1)煤炭板块:上周焦煤(国内-海外)价差继续上行至665.08元/吨,处于2012年以来的90.0%分位数。动力煤价差维持倒挂,处于2012年以来的6.9%分位数。2)金属板块:上周金属(国内-海外)价差普遍下行铜、铝、镍价差分别处于2012年以来的39.6%、41.9和1.0%分位数(上上周分别处于83.0%、43.8%和75.0%分位数)。3)农产品板块:上周棉花(国内-海外)价差基本稳定,维持在2012年以来的3.8%分位数。玉米、小麦、豆油(国内-海外)价差继续上行至748.46元/吨、813.97元/吨和794.91元/吨,分别处于2012年以来的29.7%、44.2%和5.3%分位数(上上周分别处于15.3%、21.5%和1.5%分位数)。疫后复苏板块领涨,数字经济板块表现落后。上周(2022.11.28-2022.12.2)八大板块中,涨幅排序依次为疫后复苏>新消费>粮食安全>传统消费>碳中和>稳增长>能源与资源>数字经济。月内维度看,新消费板块涨幅居首,12月以来跑赢A股市场整体3.5个百分点。年内维度看,能源与资源板块涨幅第一,年初以来跑赢A股市场整体16.1个百分点。(A股市场:计算加总全部A股的(个股涨跌幅*自由流通市值占比))数据来源:Wind,民生证券研究院
为更清晰地了解行业涨跌幅的变化,我们列示了八大板块所包含的23个中信一级行业的周度、月度、年度涨跌幅排名。上周消费者服务、食品饮料、商贸零售、传媒和农林牧渔表现居前,分别为+10.8%、+7.8%、+6.4%、+5.0%和+4.4%。银行、有色金属、建筑、钢铁和煤炭涨幅靠后,分别为+0.9%、+0.9%、+0.5%、+0.1%和-0.9%。![]()
数据来源:Wind,民生证券研究院
1)煤炭:a、动力煤:根据CCTD数据,12月1日二十五省电厂日耗572.0万吨/天,环周+40.5万吨/天。民生能源开采团队认为海内外煤价开始反弹,板块行情即将启动。b、焦煤:12月2日,京唐港主焦煤价格2540元/吨,环周+40元/吨。产地方面,山西低硫环周+40元/吨,柳林低硫环周+40元/吨。民生能源开采团队认为在地产政策的支持下,下游需求将受益于终端钢铁的恢复预期而持续回暖。
2)有色金属:上周在鲍威尔表态“最快在12月”放慢加息步伐后,市场普遍定价联储放缓加息,金属价格大多上涨。截至12月2日,根据民生金属团队数据,LME铜、LME铝、LME镍和COMEX黄金分别为8472美元/吨、2556美元/吨、28150美元/吨和1811.40美元/盎司,环周+6.0%、+8.1%、+10.5%和+3.2%。
3)航运:上周集运—CCFI指数环周-6.3%,同比-54.2%;干散运—BDI指数环周+10.1%,同比-56.1%,油运—BDTI指数环周-5.6%,同比+222.7%;BCTI指数环周+7.9%,同比+182.2%。
1、海内外价差(截至2022.12.2)
![]()
数据来源:Wind,民生证券研究院
2、资源国汇率(截至2022.12.2)
![]()
数据来源:Wind,民生证券研究院
3、行业观点更新
![]()
数据来源:民生煤炭、金属团队,民生证券研究院整理
注:1、红底部分的观点来自民生行业团队,黄底部分的观点来自民生策略团队。2、最右边栏箭头表示细分行业基本面较上周的表现,箭头向上代表行业基本面环比上周走强,箭头向下代表行业基本面环比上周走弱,箭头水平则代表行业基本面较上周持平。
![]()
数据来源:Wind,民生煤炭、金属团队,民生证券研究院整理
5、行业政策更新
![]()
数据来源:Wind,民生煤炭、金属团队,民生证券研究院整理
6、行业新闻更新
![]()
数据来源:Wind,民生煤炭、金属团队,民生证券研究院整理
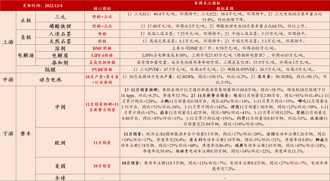
1)新能源车:11月“新势力”销量维持高增。a、“新势力”销量:埃安11月销量达2.88万台,同比+91%/环比-4%,1-11月累计同比+128%。小鹏11月销量达0.58万台,同比-63%/环比+14%,1-11月累计同比+33%。哪吒11月销量达1.51万台,同比+51%/环比-16%,1-11月累计同比+142%。理想11月销量1.50万辆,同比+12%/环比+50%,1-11月累计同比+47%。蔚来11月销量达1.42万辆,同比+30%/环比+41%,1-11月累计同比32%。零跑11月销量达0.80万台,同比+43%/环比+15%,1-11月累计同比超+191%。问界11月销量达0.83万辆,环比-31%。比亚迪11月销量达23.04万辆,同比+134%/环比+6%。b、11月销量预测:乘联会预计11月国内新能源零售销量预计60.0万辆,同比+58.5%,增速较10月继续下行16.4ppt,环比+8.2%,渗透率32.3%。
2)光伏:a、硅料:上周硅料价格显著走弱。上周致密料价格295元/kg,环跌2.32%。民生电新团队预计进入硅料签单洽谈密集期,市场环境变化快,幅度日趋剧烈,硅料价格下行压力增加。b、硅片:TCL中环下调硅片价格。TCL中环于11月27日下调硅片价格,平均降幅达4.5%,当前中环182硅片比隆基182硅片价格低约5%。c、10月光伏利用率:10月光伏利用率为98.3%,同比+0.9ppt。1-10月光伏利用率为98.2%,同比+0.2ppt。3)风电:10月风电利用率:10月,全国风电利用率为98.1%,同比上升0.9个百分点。1-10月,全国风电累计利用率为96.7%,同比下降0.3个百分点。
4)政策:近期风光相关的政策主要有a、11月29日,国家发改委发布《能源绿色低碳转型行动成效明显——“碳达峰十大行动”进展(一)》。b、11月29日,国家能源局综合司发布关于积极推动新能源发电项目应并尽并、能并早并有关工作的通知:按照“应并尽并、能并早并”原则,对具备并网条件的风电、光伏发电项目,切实采取有效措施,保障及时并网,允许分批并网,不得将全容量建成作为新能源项目并网必要条件。c、11月24日,上海市发改委发布《上海市可再生能源和新能源发展专项资金扶持办法》。《办法》指出,对企业投资的深远海海上风电项目和场址中心离岸距离大于等于50公里近海海上风电项目,根据项目建设规模给予投资奖励,奖励标准为500元/千瓦,单个项目年度奖励金额不超过5000万元,分5年拨付,每年拨付20%。
1、行业观点更新
![]()
数据来源:民生电新团队,民生证券研究院整理
2、行业信息更新
![]()
数据来源:Wind,中汽协,乘联会,民生电新团队数据,民生证券研究院整理![]()
数据来源:Wind,能源局,PVInfoLink,CWEA,民生电新团队数据,民生证券研究院整理
3、行业政策更新
![]()
数据来源:Wind,各政府官网,民生电新团队数据,民生证券研究院整理
1)互联网龙头22Q3业绩:a、网易业绩略超预期。22Q3网易营收244.27亿元,略超市场预估的243.6亿元,同比+10.1%,增速较Q2下滑2.7ppt;实现归母净利润66.21亿元,同比+99.2%,增速较Q2上升52.6ppt。b、京东业绩超预期。22Q3京东营收2435.4亿元,同比+11.4%,增速较Q2上行6ppt;归母净利润59.6亿元,同比+312.4%。c、哔哩哔哩业绩超预期。22Q3哔哩哔哩营收57.94亿元,同比+11.3%,增速较Q2+2.1ppt;GAAP下净亏损17.13亿元(去年同期为亏损26.77亿元)。d、拼多多业绩超预期。22Q3拼多多营收355.0亿元,同比+65.1%,显著高于预期,增速较Q2+28.67ppt;GAAP下净利润105.89亿元,同比545.7%,增速较Q2+277.22ppt。e、腾讯业绩略低于预期。22Q3腾讯营收1400.93亿元,同比-1.6%,低于预期的+0.93%,增速较Q2上行1.5ppt;实现归母净利润399.43亿元,同比-56.3%,增速较Q2上行57.4ppt。f、阿里巴巴业绩低于预期。22Q3阿里巴巴营收2071.8亿元,同比+3.2%,低于市场预期的2088.5亿元。归母净利润净亏损205.6亿元,低于市场预期的盈利196.92亿元,去年同期盈利53.67亿元。
2)元宇宙:据IDC最新报告显示,今年全球VR及AR支出预计将达到138亿美元,到2026年该支出将增长至509亿美元,五年复合年增长率将为32.3%。
1、行业观点更新
![]()
数据来源:民生计算机、电子、通信&元宇宙团队数据,民生证券研究院整理注:1、红底部分的观点来自民生行业团队,黄底部分的观点来自民生策略团队。2、最右边栏箭头表示细分行业基本面较上周的表现,箭头向上代表行业基本面环比上周走强,箭头向下代表行业基本面环比上周走弱,箭头水平则代表行业基本面较上周持平。
2、行业信息更新
![]()
数据来源:Wind,民生计算机、电子、通信&元宇宙团队数据,民生证券研究院整理
3、行业政策更新
![]()
数据来源:Wind,民生计算机、电子、通信&元宇宙团队数据,民生证券研究院整理
1) 汽车:销量增速预期下行,库存指数高企。a、11月销售预测:乘联会预测,11月狭义乘用车零售销量预计186.0万辆,同比+2.4%,增速较10月-4.9ppt,环比+0.9%。b、经销商库存指数:11月中国汽车经销商库存预警指数为65.3%,同比+9.9ppt,环比+6.3ppt,库存预警指数位于荣枯线之上。
2) 家电:白电10月销售平淡,下沉渠道积极推进。a、10月社零:家用电器和音像器材类实现社零646亿元,同比-14.1%,增速较9月下降8ppt。b、下沉渠道:根据奥维云网(AVC)下沉渠道监测数据显示,2022年1-10月,大家电下沉渠道零售额规模已达到332.8亿元,零售量已达到1383.1万台。空调、冰箱、洗衣机三大品类在下沉渠道的零售额份额占比分别为41.6%,28.5%和25.8%。空调、冰箱、洗衣机三大品类整体的下沉渗透率达18%。
1、行业观点更新
![]()
数据来源:民生汽车、家电团队数据,民生证券研究院整理注:1、红底部分的观点来自民生行业团队,黄底部分的观点来自民生策略团队。2、最右边栏箭头表示细分行业基本面较上周的表现,箭头向上代表行业基本面环比上周走强,箭头向下代表行业基本面环比上周走弱,箭头水平则代表行业基本面较上周持平。
2、行业信息更新
![]()
数据来源:Wind,奥维云网,乘联会,民生汽车、家电团队数据,民生证券研究院整理
3、行业政策更新
![]()
数据来源:Wind,各政府网站,民生汽车、家电团队数据,民生证券研究院整理
1) 生猪:a、猪价:上周生猪均价22.35元/公斤,环周+1.4%。b、屠宰量:腌腊季节来临,需求环比显著回升。根据民生农业团队数据,截至12月2日,全国单日屠宰率环比11月+5ppt,屠宰量环增20%,已接近往年腌腊季水平。2) 粮食:a、粮价:截至12月2日期货结算价(活跃合约)CBOT玉米646.25美分/蒲式耳,5日涨跌幅-3.7%;CBOT小麦761.00美分/蒲式耳,5日涨跌幅-4.5%;CBOT大豆1438.50美分/蒲式耳,5日涨跌幅+0.2%。b、行业新闻:根据国家粮食和物资储备局数据,截至11月30日,全国主产区各类粮食企业累计收购秋粮7035万吨,同比增加537万吨,收购进度明显快于去年同期。![]()
![]()
![]()
数据来源:Wind,民生农业团队数据,民生证券研究院整理![]()
数据来源:各政府官网,民生农业团队数据,民生证券研究院整理1)政策:房地产政策“三支箭”。“第一支箭”:信贷,为落实地产16条,国有六大行向优质房企提供授信额度超1.2万亿元。“第二支箭”:债券,扩大民营企业债券融资支持工具,预计可支持约2500亿元民营企业债券融资。“第三支箭”:股权,恢复涉房上市公司并购重组及配套融资等5项股权融资政策措施。2) 房地产:11月销售依旧偏弱。a、11月数据:根据克而瑞数据,11月重点30城供应环比+18%、同比-38%,成交同/环比齐跌,同比-30%,环比-14%。TOP100房企单月销售规模环比-0.3%,同比-25.5%,较10月缩小2.9个百分点。b、周度销售数据:截至12月4日当周,30大中城市商品房成交面积299.35万平方米,环周+15.2%,同比去年同期18.4%。3) 钢铁、水泥需求依旧偏弱。受淡季需求回落、资金短缺和疫情防控的影响,钢铁、水泥需求回落。钢铁:上周20mm HRB400材质螺纹价格为3790元/吨,环周+0.3%。上周螺纹钢表观消费量279.8万吨,环周-11.5万吨。根据民生金属团队判断,随着地产端政策不断加码,叠加各地防疫措施优化,钢铁市场信心逐步修复。水泥:上周全国水泥价格震荡下行,环周继续回落0.4%。根据民生建筑建材团队判断,11月底12月初,国内水泥市场需求提前步入淡季,受雨雪天气、下游资短缺以及防控政策影响,市场需求量环比明显下降,全国重点区域企业平均发货率降至50%,环比下滑6个百分点。为应对价格出现快速下行,南方地区如浙江和江苏水泥企业增加错峰生产天数。维持之前判断,由于需求表现疲软,后期价格将呈小幅震荡下行走势。![]()
数据来源:民生金属、建筑&建材、机械、房地产、银行数据,民生证券研究院整理
注:1、红底部分的观点来自民生行业团队,黄底部分的观点来自民生策略团队。2、最右边栏箭头表示细分行业基本面较上周的表现,箭头向上代表行业基本面环比上周走强,箭头向下代表行业基本面环比上周走弱,箭头水平则代表行业基本面较上周持平。![]()
数据来源:Wind,民生金属、建筑&建材、机械、房地产、银行数据,民生证券研究院整理![]()
数据来源:Wind,各政府官网,民生金属、建筑&建材、机械、房地产、银行数据,民生证券研究院整理
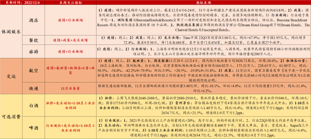
1) 政策:11月30日国务院副总理孙春兰在国家卫生健康委召开座谈会上指出,要“推动防控措施持续优化”。当前全国多省市陆续解封,机场、车站陆续放宽进出站的防疫要求。
2) 航空:周度数据来看,国内执行航班量回落。11月28日-12月4日,国内执行航班量日均3020.71架次,环周-20.6%。机场吞吐量来看,10月上海机场、深圳机场、白云机场、北京首都机场机场吞吐量分别为164.02万人、175.21万人、228.65万人、61.09万人,同比-50.3%、-54.0%、-42.2%和-79.9%;环比-5.9%、+20.5%、-19.8%和-51.8%。展望后续,《关于进一步优化新冠肺炎疫情防控措施 科学精准做好防控工作的通知》中提出取消航班熔断机制,并将登机前48小时内2次核酸阴性证明改为1次核酸检测阴性证明。政策优化有望助力航空需求逐步回暖。
3) 快递:11月快递日均揽收、投递量同比维持负增,环比回升。根据交通运输部数据,11月全国邮政快递日均揽收量3.40亿件,同比-10.1%,环比+4.8%;11月日均投递量3.35亿件,同比-11.4%,环比+6.2%。
4) 白酒:批价小幅下行。上周飞天散瓶2640-2680元,整箱批价2880-2910元,散批价基本稳定,整批价继续下行。普五批价约940元,环周-10元/瓶;国窖1573批价约890元,环周-10元/瓶。
![]()
数据来源:民生商社、食饮团队数据,民生证券研究院整理注:1、红底部分的观点来自民生行业团队,黄底部分的观点来自民生策略团队。2、最右边栏箭头表示细分行业基本面较上周的表现,箭头向上代表行业基本面环比上周走强,箭头向下代表行业基本面环比上周走弱,箭头水平则代表行业基本面较上周持平。![]()
数据来源:Wind,今日酒价,民生商社、食饮团队数据,民生证券研究院整理![]()
数据来源:Wind,各政府官网,民生商社、食饮团队数据,民生证券研究院整理1) 美妆护肤:11月销售整体平淡,珀莱雅表现亮眼。根据民生商社团队数据,11月淘系+天猫美妆大盘同比-9.6%,其中美容护肤GMV同比-6%,彩妆GMV同比-23%。抖音美妆大盘实现GMV136~176亿元,同比+52.8%~97.8%,其中自播GMV25~50亿元。整体上,淘系+天猫+抖音的 GMV714~754亿元,同比-2%~+4%。具体品牌来看,根据天猫旗舰店数据,珀莱雅:表现优异。珀莱雅、彩棠GMV同比+103%、+71%。贝泰妮:销售额增速稳健,销量下行。11月薇诺娜GMV同比+58%;销量同比-39%。华熙生物:子品牌销售额涨跌互现。润百颜、夸迪、米蓓尔、BM肌活GMV同比-17%、+55%、-11%、-21%。
2) 培育钻石:10月印度培育钻石进出口额增速显著下滑。10月印度培育钻石毛坯进口额0.55亿美元,环比-50.2%,同比-46.5%,增速较9月-54.8ppt,渗透率5.6%,同比-1.4ppt,环比-1.0ppt。10月印度培育钻石裸钻出口额为1.79亿美元,环比+0.5%,同比+22.2%,增速较9月-63.4ppt,渗透率8.6%,同比+3.2ppt,环比+0.9ppt。
![]()
数据来源:Wind,民生商社、食饮、家电团队数据,民生证券研究院整理![]()
数据来源:Wind,民生商社、食饮、家电团队数据,民生证券研究院整理1)稳增长政策落地不及预期。如果稳增长政策落地不及预期,则经济需求企稳回升的概率将会很低,此时与经济总量更相关的板块盈利改善的预期将被证伪。2)海外输入性通胀超预期。倘若海外原油价格持续抬升对国内形成输入性通胀, 导致国内通胀迅速抬升,将会影响到国内的政策实行稳定性。3)数据基于公开数据整理,可能存在信息滞后或更新不及时、不全面的风险。以上数据根据民生行业团队数据、公开数据整理,可能存在信息更新不及时、信息不全面的问题。