联系人:牟一凌/沈心怡/吴晓明
1)汽车:内需回落,外需尚优。a、11月销售:根据乘联会数据,11月狭义乘用车零售销量164.9万辆,低于预期的186.0万辆,同比-9.2%,增速较10月下行16.7ppt,环比-10.5%。11月国内新能源车零售销量59.8万辆,略低于预期的60.0万辆,同比+58.2%,增速较10月下行16.7ppt,环比+7.8%,渗透率36.3%。b、11月出口:根据海关总署数据,汽车(包括底盘)出口额达76.82亿美元,1-11月累计出口额达543.00亿美元,同比+73.1%,增速较1-10月上行5.2ppt。
2)生猪:a、猪价:截至12月11日,生猪21.06元/公斤,环周-7.5%。民生农业团队认为,本轮周期猪价波动较大,养殖端特别是中小散户补栏意愿始终不强,多愿意买仔猪育肥或二次育肥缩短养殖周期。涌益咨询数据显示,11月母猪存栏已经出现松动迹象。在产能尚未完全恢复的情况下,短期内猪价下跌对于补栏情绪的抑制将使得本轮周期上行的高度和时长再度超预期。b、11月猪企销售:11月12家主要猪企(新希望、唐人神、金新农、牧原股份、温氏股份、天邦食品、大北农、天康生物、正邦科技、中粮家佳康、东瑞股份、华统股份)合计销售生猪1113.11万头,同比+28.8%,环比+8.2%,实现销售收入293.26亿元,同比+98.5%,环比+1.6%。其中,牧原股份、温氏股份和新希望的11月生猪销售量排名前三,分别为517.1万头、196.4万头和169.1万头,同比分别+33.5%、+64.3%和+87.0%。
3)资源品跟踪:
数据来源:Wind,民生证券研究院
数据来源:Wind,民生证券研究院
1)煤炭:a、动力煤:根据CCTD数据,12月8日二十五省电厂日耗590.8万吨/天,环周+18.8万吨/天。民生能源开采团队认为大雪节气过后仍有冷空气来袭,同时年前化工等非电企业存在补库需求,叠加疫情管控放开对需求的催化以及进口煤价上涨态势延续,动力煤表现强势依旧。b、焦煤:12月9日,京唐港主焦煤价格2540元/吨,环周持平。产地方面,山西低硫环周+30元/吨,山西高硫周环比+26元/吨,灵石肥煤周环比+100元/吨,济宁气煤周环比+60元/吨,长治喷吹煤周环比+100元/吨。民生能源开采团队认为,后续随着房地产行业持续修复,焦煤市场强格局有望延续。
2)有色金属:上周金属价格涨跌互现。截至12月9日,根据民生金属团队数据,LME铜、LME铝、LME镍和COMEX黄金分别为8485.5美元/吨、2470美元/吨、28810美元/吨和1809.4美元/盎司,环周+0.2%、-3.4%、+2.3%和-0.1%。
3)港口&航运:a、港口吞吐量:11月下旬(11月21日-30日),沿海八大枢纽港口集装箱吞吐量同比+2%,增速较11月上旬-2.7ppt。其中外贸同比-3.5%,内贸同比+26.4%。b、航运指数:上周集运—CCFI指数环周-3.7%,同比-56.5%;干散运—BDI指数环周+1.7%,同比-59.1%,油运—BDTI指数环周-9.6%,同比+175.3%;BCTI指数环周-0.4%,同比+144.9%。
1、海内外价差(截至2022.12.9)
数据来源:Wind,民生证券研究院
2、资源国汇率(截至2022.12.9)
数据来源:Wind,民生证券研究院
3、行业观点更新
数据来源:民生煤炭、金属团队,民生证券研究院整理
注:1、红底部分的观点来自民生行业团队,黄底部分的观点来自民生策略团队。2、最右边栏箭头表示细分行业基本面较上周的表现,箭头向上代表行业基本面环比上周走强,箭头向下代表行业基本面环比上周走弱,箭头水平则代表行业基本面较上周持平。
数据来源:Wind,民生煤炭、金属团队,民生证券研究院整理
5、行业政策更新
数据来源:Wind,民生煤炭、金属团队,民生证券研究院整理
6、行业新闻更新
数据来源:Wind,民生煤炭、金属团队,民生证券研究院整理
1)新能源车:a、国内:乘联会数据,11月国内新能源车零售销量59.8万辆,略低于预期的60.0万辆,同比+58.2%,增速较10月继续下行16.7ppt,环比+7.8%,渗透率36.3%。b、欧洲:欧洲主流9国新能源车合计销量23.8万辆,同比+30%,增速较10月上行15ppt,环比+39%,渗透率达29.2%。c、美国:11月电动车注册8.8万辆,同比+22%,增速较10月上行11ppt,环比+1%,渗透率达7.8%。
3)风电:10月风电利用率:10月,全国风电利用率为98.1%,同比上升0.9个百分点。1-10月,全国风电累计利用率为96.7%,同比下降0.3个百分点。
1、行业观点更新
数据来源:民生电新团队,民生证券研究院整理
2、行业信息更新
数据来源:Wind,能源局,PVInfoLink,CWEA,民生电新团队数据,民生证券研究院整理
3、行业政策更新
数据来源:Wind,各政府官网,民生电新团队数据,民生证券研究院整理
1)观影:截至12月11日,《阿凡达:水之道》国内点映及预售总票房已经达到了1.1亿,首日预售票房达到3818.6万,此次在国内一共推出3D、CINITY、IMAX 3D、Dolby Cinema、中国巨幕等五种放映版本。
2)互联网龙头22Q3业绩:a、网易业绩略超预期。22Q3网易营收244.27亿元,略超市场预估的243.6亿元,同比+10.1%,增速较Q2下滑2.7ppt;实现归母净利润66.21亿元,同比+99.2%,增速较Q2上升52.6ppt。b、京东业绩超预期。22Q3京东营收2435.4亿元,同比+11.4%,增速较Q2上行6ppt;归母净利润59.6亿元,同比+312.4%。c、哔哩哔哩业绩超预期。22Q3哔哩哔哩营收57.94亿元,同比+11.3%,增速较Q2+2.1ppt;GAAP下净亏损17.13亿元(去年同期为亏损26.77亿元)。d、拼多多业绩超预期。22Q3拼多多营收355.0亿元,同比+65.1%,显著高于预期,增速较Q2+28.67ppt;GAAP下净利润105.89亿元,同比545.7%,增速较Q2+277.22ppt。e、腾讯业绩略低于预期。22Q3腾讯营收1400.93亿元,同比-1.6%,低于预期的+0.93%,增速较Q2上行1.5ppt;实现归母净利润399.43亿元,同比-56.3%,增速较Q2上行57.4ppt。f、阿里巴巴业绩低于预期。22Q3阿里巴巴营收2071.8亿元,同比+3.2%,低于市场预期的2088.5亿元。归母净利润净亏损205.6亿元,低于市场预期的盈利196.92亿元,去年同期盈利53.67亿元。
1、行业观点更新
2、行业信息更新
数据来源:Wind,民生计算机、电子、通信&元宇宙团队数据,民生证券研究院整理
3、行业政策更新
数据来源:Wind,民生计算机、电子、通信&元宇宙团队数据,民生证券研究院整理
1) 汽车:内需偏弱,外需尚优。a、11月销售:乘联会数据,11月狭义乘用车零售销量164.9万辆,低于预期的186.0万辆,同比-9.2%,增速较10月-16.7ppt,环比-10.5%。中汽协数据,11月乘用车销量207.5万辆,同比-5.6%,环比-7%。b、11月出口:根据海关总署数据,汽车(包括底盘)出口额达76.82亿美元,1-11月累计出口额达543.00亿美元,同比+73.1%,增速较1-10月上行5.2ppt。
2) 家电:白电11月线上销售平淡,出口维持负增。a、11月线上销售:空调线上销售额同比+5.0%,均价3174元,同比+6.9%,高端占比2.8%,同比-0.3%。冰箱线上销售额同比-12.8%,均价3026元,同比+3.0%,高端占比4.6%,同比-1.0%。冰柜线上销售额同比+2.4%,均价1180元,同比-0.2%,高端占比5.5%,同比-0.1%。洗衣机线上销售额同比-18.8%,均价1803元,同比+1.5%,高端占比1.2%,同比-0.6%。b、11月出口:根据海关总署数据,家用电器11月出口额达64.71亿美元,1-11月累计出口额达791.21亿美元,同比-12.6%,增速较1-10月下行1.1ppt。
1、行业观点更新
2、行业信息更新
数据来源:Wind,奥维云网,乘联会,民生汽车、家电团队数据,民生证券研究院整理
3、行业政策更新
数据来源:Wind,各政府网站,民生汽车、家电团队数据,民生证券研究院整理
数据来源:民生金属、建筑&建材、机械、房地产、银行数据,民生证券研究院整理
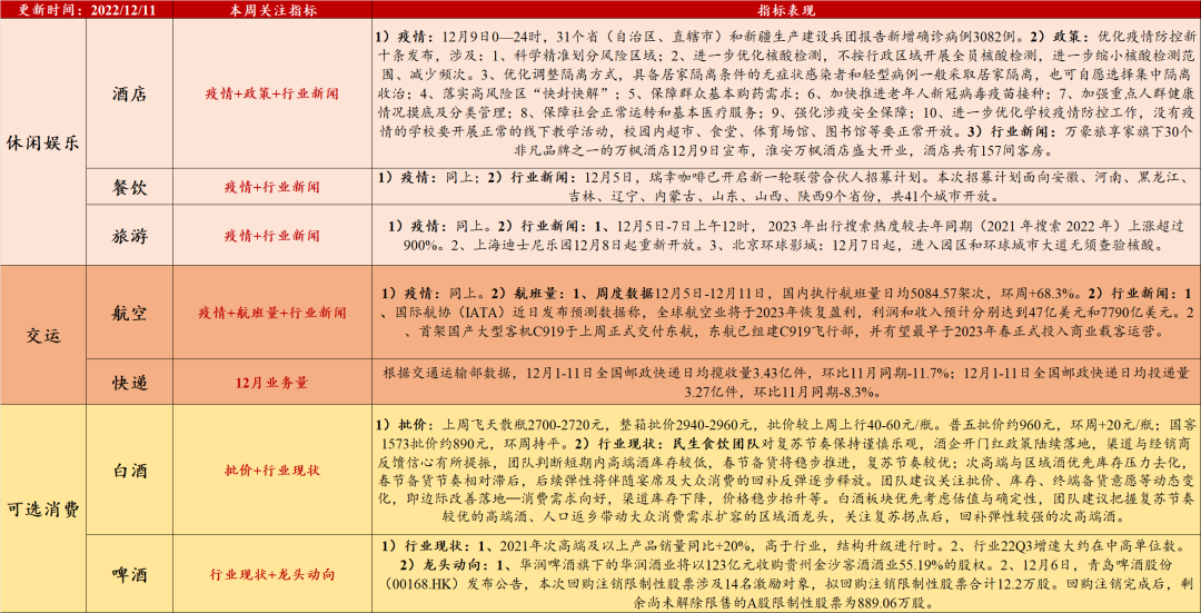
1) 政策:12月7日,国务院联防联控机制综合组发布《关于进一步优化落实新冠肺炎疫情防控措施的通知》,提出优化疫情防控新十条:1、科学精准划分风险区域;2、进一步优化核酸检测,不按行政区域开展全员核酸检测,进一步缩小核酸检测范围、减少频次。3、优化调整隔离方式,具备居家隔离条件的无症状感染者和轻型病例一般采取居家隔离,也可自愿选择集中隔离收治;4、落实高风险区“快封快解”;5、保障群众基本购药需求;6、加快推进老年人新冠病毒疫苗接种;7、加强重点人群健康情况摸底及分类管理;8、保障社会正常运转和基本医疗服务;9、强化涉疫安全保障;10、进一步优化学校疫情防控工作,没有疫情的学校要开展正常的线下教学活动,校园内超市、食堂、体育场馆、图书馆等要正常开放。
2) 航空:周度数据来看,国内执行航班量显著回升。12月5日-12月11日,国内执行航班量日均5084.57架次,环周+68.3%。行业新闻方面,国际航协(IATA)近日发布预测数据称,全球航空业将于2023年恢复盈利,利润和收入预计分别达到47亿美元和7790亿美元。
3) 快递:12月快递揽收量、投递量表现平淡。根据交通运输部数据,12月1-11日全国邮政快递日均揽收量3.43亿件,环比11月同期-11.7%;12月1-11日全国邮政快递日均投递量3.27亿件,环比11月同期-8.3%。
4) 白酒:批价企稳回升。上周飞天散瓶2700-2720元,整箱批价2940-2960元,批价较上周上行40-60元/瓶。普五批价约960元,环周+20元/瓶;国窖1573批价约890元,环周持平。
1) 美妆护肤:11月销售整体平淡,珀莱雅表现亮眼。根据民生商社团队数据,11月淘系+天猫美妆大盘同比-9.6%,其中美容护肤GMV同比-6%,彩妆GMV同比-23%。抖音美妆大盘实现GMV136~176亿元,同比+52.8%~97.8%,其中自播GMV25~50亿元。整体上,淘系+天猫+抖音的 GMV714~754亿元,同比-2%~+4%。具体品牌来看,根据天猫旗舰店数据,珀莱雅:表现优异。珀莱雅、彩棠GMV同比+103%、+71%。贝泰妮:销售额增速稳健,销量下行。11月薇诺娜GMV同比+58%;销量同比-39%。华熙生物:子品牌销售额涨跌互现。润百颜、夸迪、米蓓尔、BM肌活GMV同比-17%、+55%、-11%、-21%。
▼点击图片即刻抵达民生策略牟一凌专栏▼
投资者适当性说明
免责声明