来源:极目新闻
6月26日,两则关于中国政法大学一学生干部(该女生疑似担任班长兼班党支部书记)为保研篡改多人作业的帖子引发网友关注。
28日上午,中国政法大学党委宣传部工作人员回应极目新闻记者,针对此事,学校正在调查。
其中一则帖子附有两张检举材料的图片,检举内容大意为:
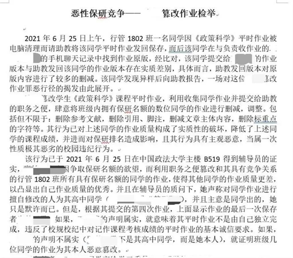
6月25日上午,中国政法大学政治与公共管理学院行政管理1802班的一名学生,其《政策科学》课程的日常作业在电脑清理过程中丢失,因此该学生请课程助教将作业发回保存。而后,该学生在与负责收作业同学的手机聊天记录中找到此前上交的原版作业。
然而,该学生比对两份作业后发现,交给负责收作业同学的原版作业与交至助教的作业有差别,交至助教的作业内容有较多删减。
同日,该学生又发现,负责收作业的同学不仅篡改了他的作业,同时还对班上其他几位同学的课程作业进行删减、调整,包括删除参考文献,删除引用、脚注,删减文章主体内容,删除标重点的字符等。
检举材料称,篡改作业者和被篡改的同学均是班上拥有保研资格的学生。该检举材料写到:“其行为已对上述同学的作业质量构成了实质性的破坏,降低了上述同学的课程成绩,进而对保研排名造成影响。”检举材料落款还有该班几位同学的签名。
另一则帖子则为发现问题的这名学生与课程助教之间的聊天截图,截图显示该助教称会与其他助教商量后汇报老师,并允许该学生修改作业后再提交,助教还称会重新确定成绩。
记者了解到,发现该问题的同学曾于2019年12月在某微信公众号公开分享自己大一时的期末复习经验。在经验分享前,该同学介绍其在大一时专业必修课排名第一,平均成绩93.8,平均绩点5.58,所有课程平均学分绩点排名第二。
记者在中国政法大学政治与公共管理学院官网查阅获悉,遭检举篡改他人作业的这位女学生干部,曾列在2019-2020年学年度国家奖学金推荐公示名单中。
6月28日上午,记者致电中国政法大学政治与公共管理学院学生工作办,工作人员称正在对此事进行调查,并表示不清楚具体情况。
中国政法大学党委宣传部工作人员回应记者称,学校正在对此事积极展开调查,调查结束后肯定会依法依规严肃处理。该工作人员表示,相应的调查结果及后期对相关学生的处理情况,将会在“智慧法大”等学校官方网站进行公示。
延伸阅读——
商务合作请添加微信:muxihuaibai,以下推荐关注: